用 GaN 驅動未來
一般而言,當我想到半導體和電晶體時,我就會想到矽元件。但隨著其他替代技術開始趨於成熟,腦中浮現的事物可能會有所改變,特別是電源領域。氮化鎵 (GaN) 就是這種替代技術的一個例子。工程師總是想要用更少的資源更多的事,而 GaN 型系統有個最大的優勢,就是具有更高的功率密度。GaN 元件能比矽元件更快切換,並處理更多電流,而且封裝更小。聽起來很棒,對吧?
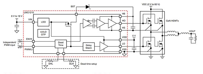
您可能已經猜到,享受這些優點也有其條件。GaN FET 對於閘極處施加的電壓更挑剔,因此使用正確的閘極驅動器很重要。例如,Texas Instruments 的 LMG1210 是一種將閘極電壓安全調節於 5 V 的驅動器。此產品具有半橋式驅動器公版設計,將驅動器與 EPC 的增強模式 GaN FET 以及 Wurth 的電感結合在一起。解決方案的運作頻率可高達 50 MHz,既展現出 GaN 的高速切換能力,同時保有較小的 PCB 覆蓋區。
TIDA-01634 公版設計的方塊圖 (圖片來源:Texas Instruments)
DC/DC 轉換器的效率較高且尺寸小巧,因此成為 GaN 技術的主要應用之一。效率更高的電源供應器固然很棒,但 GaN 還有其他更迷人的應用。對音訊愛好者來說,GaN 型 D 級放大器能達到比矽型放大器更低的失真度。還有解析度更高的 LIDAR 驅動器,這是我最愛的應用。
(圖片來源:EPC)
說到底,最好是擁有更多的選項。如果您覺得矽功率級已不敷使用,那麼非常適合借重 GaN,此元件值得一探究竟。
其他資源:
1 – 電源 GaN 解決方案
Have questions or comments? Continue the conversation on TechForum, Digi-Key's online community and technical resource.
Visit TechForum


Taylor Roorda 是 DigiKey 的應用工程師助理,自 2015 年加入本公司,主要負責的領域涵蓋嵌入式系統、可編程邏輯和訊號處理。他擁有北達科他州立大學的電子工程學士學位,在閒暇之餘會彈吉他並寫歌。

