電子保險絲的這些特點和功能是否值得額外的複雜性?汽車設計師來解惑
基本的溫度型可熔鏈 (更常見的名稱是保險絲),遠從電學和電力的早期發展階段就一直伴隨在我們身邊。保險絲只做一件事,而且表現優秀:當電流過大而引起高溫熔化其元件時,就會在幾毫秒到幾秒 (依型號而定) 的時間內,從近乎完美的電流導體變為近乎理想的開路。
選好保險絲後,安裝和使用就再簡單不過了,您無需處理連接選項、初始化步驟或配置設定。這單純是個提供關鍵電路保護的雙端子裝置,同時能讓設計更輕鬆地滿足多項法規及安全要求。
保險絲有無數的實體配置和電流額定值,其中有幾種比較常見。常見的保險絲樣式包括 3AG 玻璃保險絲 (直徑 1/4 英寸,長 1¼ 英寸),通常用於較小的商業與工業產品,以及一些線路供電的消費性產品,此外還有廣泛用於汽車應用的插片式保險絲 (圖 1)。
圖 1:3AG 保險絲樣式是最早推向大眾市場的保險絲樣式之一,至今仍在使用 (左);汽車產業最終轉向體型更薄的插片式保險絲 (右)。(圖片來源:Littelfuse, Inc.)
諷刺的是,3AG 正是「Size 3 Automotive Glass」(3 號汽車玻璃) 的縮寫,最初是在 1930 年代針對汽車而設計。然而,隨著車輛中的保險絲數量增加,汽車產業已捨棄 3AG 並開發出插片式保險絲。
儘管這種保險絲擁有多項優秀屬性並達到空前的成功,每年用上數百萬個 (甚至數十億個?) 就足以證明,但時代和設計需求確實發生了變化。近年來,電子保險絲 (英文通常寫作 eFuse 或 e-Fuse) 已成為溫度保險絲的常用替代品或輔助工具。有些設計會同時使用這兩者:電子保險絲用於局部電路保護,溫度保險絲則用於系統級保護。
基本款電子保險絲的關鍵特性之一在於,擁有數毫秒以內的快速反應,但其屬性不僅於此。雖然許多電子保險絲最初鎖定的是熱抽換應用等子電路保護,但也有些電子保險絲很快就通過相關的 UL 與 IEC 標準認證,因此獲得相關的安全保護認可。
電子保險絲不只有基本的電流截止
由於電子保險絲屬於矽固態元件,很快就跟隨其他基本 IC 的腳步,開始添加額外的特點和功能。其中包括使用者可編程的電流臨界值、鎖存輸出、選擇性自動重試、電源良好訊號、電流位準監測、逆向電流阻斷、熱關斷。
例如,Texas Instruments 的 TPS25210ARPWR 是一款 2.7 V 至 5.7 V、4 A、31 mΩ 的電子保險絲,反應時間為 500 ns (典型值) (圖 2)。使用者可以透過外部電流感測電阻,將電流限制在 0.5 A 至 4.44 A 之間。
TPS25210ARPWR 是一款適用於中等電流位準的基本電子保險絲;除了在超出臨界值時的基本電流截止外,還具有多項實用功能。(圖片來源:Texas Instruments)
除了基本的熔斷功能外,這款電子保險絲還可以防止過載、短路、電壓突波、反轉極性、過大的湧入電流。對於具有特定湧入電流要求的應用來說,設計人員可以使用單一外部電容來設定輸出迴轉率。只要將輸出箝制在安全、固定、引腳可選的最大電壓,就能保護負載免受輸入過壓的影響。
這類電子保險絲可提供一長串特點,讓原本「愚蠢」的熔斷功能更聰明、更靈活,對其所負責保護的系統也能提供更多資訊和助益。這與電流額定值固定的傳統溫度保險絲形成強烈對比。
不再只是基本的電子保險絲
可熔鏈的功能不多,也缺乏 I/O 連接性,難以滿足現今智慧型連網車輛的需求。相比之下,電子保險絲的眾多功能對汽車應用特別有吸引力。有鑑於此,業界已經開發出符合嚴格汽車要求,並且包含許多額外功能的電子保險絲。
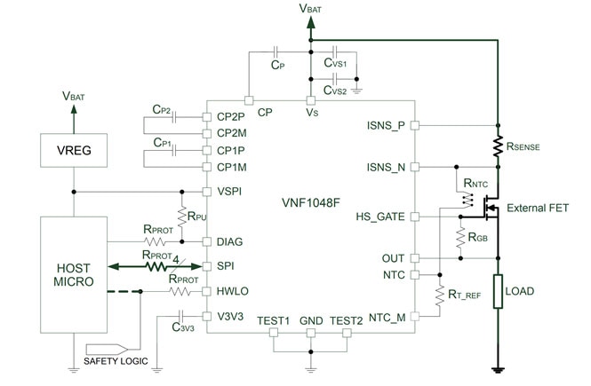
比方說 STMicroelectronics 近期推出的 VNF1048F,就是一款符合 AEC-Q100 標準的高側開關控制器,適合汽車配電應用。其中結合了增強型系統保護和診斷功能,以及 STMicroelectronics 的 I2-t 矽熔絲技術 (圖 3)。
圖 3:符合 AEC-Q100 標準的 VNF1048F 是一款電子保險絲,但也包含高側開關控制器,以及其他眾多功能和連接選項。(圖片來源:STMicroelectronics)
VNF1048F 相容於 12 V、24 V、48 V 汽車電源子系統,更具有靈活性,非常適合最新的汽車「分區」電子/電氣架構,可提高效率及可靠性,同時還支援更高程度的電氣化和額外功能,可達到智慧型駕駛。
I2-t 功能提供快熔型、自復式的可靠過流保護。矽熔絲也可省去使用者可觸及的保險絲盒和相關纜線,有助於簡化車輛線束並且減輕重量。
功能豐富且適應性強的 VNF1048F 具有 32 位元序列周邊介面 (SPI),相容於 3.3 V、5 V CMOS 邏輯位準,可讓主機微控制器設定並監測系統保護及診斷功能。這些功能包括欠壓和過溫保護、外部 MOSFET 驅動用的雙級電荷幫浦,以及 MOSFET 熱保護、去飽和關斷、I2-t 保險絲設定。
搭配外部高側分流電阻,即可內建高精密度數位電流感測功能。此元件還整合了類比數位轉換器 (ADC),可監測溫度感測熱敏電阻電壓 (VNTC)、輸出電壓 (VOUT)、MOSFET 汲源極電壓 (VDS)。
像 VNF1048F 這樣功能齊全又強大的智慧型控制器,不僅可整合相關功能,還嵌入一個精密的狀態機,可管理並確保其效能、動作與反應,皆合乎其所監測之系統的需求 (圖 4)。
圖 4:VNF1048F 的操作和定序狀態圖可清楚展示其不只是基本的電子保險絲。(圖片來源:STMicroelectronics)
VNF1048F 具有非常高的功能性和整合度,可參閱其一共 52 頁的規格書。任何打算使用此元件的人,建議仔細研究此元件支援的眾多模式、功能、初始化和設定;在運用此元件之前,有很多功課要做。
最後提到的這一點更帶出了使用這類複雜元件時可能會遭遇的問題。普通的舊型溫度保險絲有個優點在於,一旦選擇了合適的元件,幾乎就不需要進一步的設計工作。您只需將保險絲放入電路中,就是這麼簡單:無需初始化功能、無需設定參數、無需決定通訊協定、無需透過連結下載檔案。相較之下,先進的電子保險絲需要更多的導入設計時間和心力,也要保留除錯空間。
結論
這算是工程設計上永恆的兩難:該簡單至上、接受有限的靈活性,還是明知會花更多心力、也要實作更先進的元件?就電子保險絲而言,看在汽車設計那與日俱增的複雜性和靈活性要求的份上,痛苦應該是非常值得的。
相關內容
《熟悉電子保險絲:有許多實用功能》
https://www.digikey.com/en/blog/get-comfortable-with-efuses-they-have-many-useful-features
《有效使用電子保險絲保護敏感電路的原因及方法》
https://www.digikey.com/en/articles/why-and-how-to-effectively-use-electronic-fuses
《如何使用電子保險絲設計小型短路、過壓與熱保護解決方案》
Have questions or comments? Continue the conversation on TechForum, Digi-Key's online community and technical resource.
Visit TechForum

