Using Power-over-Ethernet to Lower Retrofit LED Lighting Costs
資料提供者:Electronic Products
2016-05-26
The construction of a new building provides architects with an opportunity to embrace new technology to reduce the site’s lifetime carbon footprint. Solid-state lighting’s (SSL) high efficiency and longevity is making it the number one choice for lighting in environmentally-conscious projects. Consumer electronics giant Apple, for example, has standardized on LED lighting for all facilities undergoing construction or major renovation.1
However, fitting SSL to existing buildings brings several challenges. Conventional incandescent bulbs or fluorescent tubes run directly from the AC mains supply. In contrast, LEDs require a low-voltage, constant-current DC supply, so connecting SSL to legacy wiring demands the use of specialized power supplies known as LED drivers. Theses LED drivers add expense, take up space, and generate heat.
But, recently an alternative––which is particularly suited to modern office environments and which could significantly push down the cost of retrofitting SSL––has come to the fore: Power-over-Ethernet (PoE). PoE allows the wiring of a local area network (LAN) to carry both data and power to connected devices.
This article explains the advantages of PoE-based LED lighting infrastructure over other wiring systems and describes how designers can implement PoE SSL solutions by taking advantage of the latest generation of wide-voltage input, constant-current LED drivers.
Retrofitting LEDs
A typical office environment is dominated by the steady cool-white glow of fluorescent lighting. While fluorescent tubes exhibit reasonable efficacy, averaging 60 to 100 lm/W, their electrical performance has been eclipsed by the latest generation of LED lights. Even “mid-power” LEDs such as Luminus Devices’ MP-3030 Series boast an efficacy of 122 lm/W (at 3 V and 150 mA). High-power devices (which are a little more expensive) such as Cree's XLamp XP-L Series can push out over 150 lm/W (at 2.95 V and 1.05 A).
LEDs also boast longer lifetimes than fluorescent tubes. In normal use, an office manager might reasonably expect a fluorescent tube to last around 10,000 hours — LEDs routinely shine for five times as long; and fluorescent tubes do bring some environmental concerns due to the mercury used in the lights. The amount of mercury is small, but the health effects of this heavy metal are cumulative so careful disposal is required. No such toxic metal issue occurs with LEDs. It’s perhaps of little surprise then that companies such as Apple are keen to switch to SSL to illuminate their operations.
Fluorescent tubes operate from an AC mains supply (some tubes can operate from a DC source, but this is unusual) at currents from 400 mA to 1.5 A. In contrast, LEDs operate from a constant-current, low-DC-voltage supply. Operational characteristics vary from maker to maker, of course, but typically an LED demands a voltage between 2.8 to 3.5 V and a current between 150 mA and 2 A. The operational requirements for a popular high-brightness LED like Lumileds LUXEON TX for example, are a forward voltage of 2.8 V and a current of 700 mA to 1.5 A. LED drivers provide the solution.
In addition to voltage regulation, LED drivers can also interpret control signals to dim and change the color of the emitted light. The devices come in either constant voltage or constant current types. Constant-current drivers support both pulse width modulation (PWM) and constant-current reduction methods for adjusting the output current when dimming the LED. For example, Richtek has recently introduced the RT8471 LED driver. The product is a continuous-mode step-down (“buck”) voltage regulator, designed for driving single or multiple LEDs from a 7 to 36 V source. LED brightness control is achieved with PWM dimming from an analog or PWM input signal. Output current is up to 1.2 A.
Designers match the LED driver to the LEDs based on the application requirements, including factors such as the number of LEDs to be powered, the type of power supplied, and the functional characteristics of the LED.
Some LED manufacturers offer “AC LEDs” which can screw straight into the socket vacated by a conventional bulb. The LEDs still have to be driven by a low-voltage DC source with the lighting manufacturer solving the problem by integrating a rectifier and LED driver into the light fixture with the downside of pushing up the unit’s price (See the TechZone article “AC LEDs Gain in Popularity”).
PoE offers a low-cost alternative to powering SSL from legacy wiring. Many offices already use PoE systems to network VoIP phones, wireless access points, modems and other building services such as security cameras and motion sensors, and it’s relatively simple and inexpensive to add LED lighting to such a network. A second major advantage is that the information-carrying capability of the Ethernet network endows SSL with a degree of intelligence, without the need to adopt the complex wireless technologies typically demanded by “smart” lighting.
What is POE?
PoE first emerged as an answer to the problem of powering Voice over Internet Protocol (VoIP) phones. In 2000, telecommunications equipment vendor Cisco introduced technology that allowed Ethernet cables to carry a 48 VDC supply to power VoIP phones.
By June, 2003, the IEEE’s Ethernet subcommittee ratified the IEEE 802.3af PoE Standard. In 2009, a second standard, IEEE 802.3at, was ratified which defined a similar technology that could handle more power. IEEE 802.3af details a PoE technology designed to provide up to 15.4 W of DC power (minimum 44 VDC and 350 mA) to each device. (Due to losses in the cable, only 12.95 W is guaranteed to be available at the equipment to be powered.) The technology uses a single, standard RJ45 connector and CAT 5 (or even CAT 3) cable, and can handle tens of watts (Figure 1).

Figure 1: PoE uses a standard RJ45 connector and CAT 5 Cable.
Power may be transmitted on the unused conductors of the Ethernet cable, since only two of the four pairs in CAT 5 cabling are required for the typical 10 to 100 Mbps Ethernet physical layers. Power also may be transmitted on the data conductors of the cable by applying a common-mode voltage to each pair — something which, because of Ethernet technology’s differential signaling, does not interfere with the cable’s data transmission.
IEEE 802.3af defines two types of PoE devices, Power Sourcing Equipment (PSE) and the Powered Device (PD). A PSE draws power from its own conventional power supply and then manages the power sent over the Ethernet cable network to the PD, which takes the power it needs via an RJ45 connector without needing a built-in power supply. PoE is able to power PDs over typical Ethernet cable runs of up to tens of meters (Figure 2, based on the MAX5969 PoE controller. Also see the TechZone article “An Introduction to Power-over-Ethernet”).

Figure 2: A PoE endpoint power-insertion implementation. (Courtesy of Maxim Integrated)
PoE adds intelligence
SSL is a key component of the “smart home” — a dwelling where networked services and appliances automate many routine tasks. By connecting lights to powerful computing devices such as proprietary controllers, smartphones, tablets, and PCs, SSL systems are, for example, “future proofed” and able to take advantage of the emerging capabilities of the Internet of Things (IoT). Connecting SSL to an existing PoE local area network (LAN) adds intelligence to the system without the added complexity and expense of a wireless connection.
In a PoE configuration, each SSL is effectively a standard RJ45 connector “plug-and-play” device with its own Internet Protocol (IP) address. That plug-and-play device could also incorporate sensors (for example to detect ambient-light levels and adjust the light’s output accordingly) and even additional capabilities such as acting as a wireless access point. The PoE connection enables each SSL to send real-time information about the local environment such that, for example, temperature and humidity could be more precisely adjusted (Figure 3).

Figure 3: A PoE-connected LED light can incorporate sensors sending data back to a central controller. (Courtesy of Maxim)
PoE-connected SSL also offers operational advantages over conventionally powered lighting, particularly in emergency situations. For example, in emergency situations the lights could illuminate safe routes out of a building or indicate hazardous areas by changing color.
Maxim Integrated has produced an application note[3] that describes the advantages of PoE-connected LEDs compared to legacy infrastructure-powered systems.
PoE-compliant LED drivers
From a lighting designer’s perspective, the key advantage of PoE-connected SSL is the reduction in complexity of the LED light’s power supply. This makes the LED product easier to design, less expensive, and more compact while also easing thermal management challenges.
LED lights connected to a PoE sockets act as PDs, drawing clean, regulated DC power from the network without requiring a primary power regulation stage to convert from AC to DC and step-down the mains voltage. However, PoE’s (nominally) 44 VDC supply is unsuitable to directly power the LEDs because of their requirement for a carefully controlled constant-current, constant-voltage source.
There are many DC-to-DC LED drivers suitable for regulation of a PoE supply. Some manufacturers go so far as to state that their devices are “PoE-compliant” while others don’t mention compliancy even though their devices can safely be used in a PD. A “compliant” LED driver is essentially one which can accept an input voltage in the PoE operating range (nominally 44 VDC but typically across a range of 37-57 V). However, there are some rules governing the compliancy of a PD as a complete unit. For example, in addition to standardizing existing practice for spare-pair and common-mode data-pair power transmission, the PoE standard provides for signaling between the PSE and PD. This signaling allows conforming devices to be detected by the PSE, avoiding damage to non-PoE devices attached to a network. To detect a PD, the PSE applies a DC voltage between 2.8 and 10 V across the conductor and determines if there is a PD connected by measuring the loop current. The PD should present a resistive load between 19 and 27 kΩ with a parallel capacitor of 120 nF or less as a “signature.”
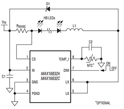
Maxim Integrated's MAX16832 is a suitable LED driver for PoE lighting. The device features a wide voltage-input range of 6.5 to 65 V (nicely accommodating PoE’s 37-57 V input range) and provides a constant output current of up to 1 A with ±3 percent accuracy. A dedicated PWM input enables pulsed LED dimming over a wide range of brightness levels. The 2 MHz switching encourages the use of smaller magnetic components. Efficiency is claimed to be around 95 percent when driving five LEDs in series from a 45 V input. An analog thermal-foldback feature reduces LED current when the temperature of the LED string exceeds a specified point. Figure 4 shows a typical application circuit for the MAX16832.

Figure 4: Application circuit for the Maxim MAX16832 LED driver.
Although the company doesn’t promote its buck LED driver specifically for PoE applications, Infineon's ILD6070 chip is a suitable basis for a PoE-compliant product’s power supply. The ILD6070 is designed for driving high-power LEDs in general lighting applications with average currents up to 0.7 A with ±3 percent accuracy over the input voltage range. The chip’s input range is 4.5 to 60 V and a multifunctional PWM input signal allows dimming of the LEDs with an analog DC voltage or an external PWM signal. An integrated over-temperature protection circuit reduces LED current once the adjustable junction temperature threshold of the IC is exceeded. The company says the efficiency of the LED driver can reach 98 percent over a wide range.
Similarly, Texas Instruments (TI) supplies several wide-input buck LED drivers that are suitable for PoE-connected LED light applications. A good example is the LM3414HV, a constant-current device with an input voltage range of 4 to 65 V which is able to supply up to 1 A at ±3 percent accuracy. Efficiency is claimed to be up to 96 percent. The company’s proprietary Pulse-Level-Modulation (PLM) control method is said to ensure high-conversion efficiency and true average-current regulation.
Plug-and-play LED lights
For office facilities already equipped with PoE LANs, retrofitting SSL to the network offers an inexpensive way to enjoy the advantages of LED lighting. Because the infrastructure is already in place considerable saving can be made on wiring and professional labor. Not only can the lights simply be plugged in to an RJ45 connector socket but also the information-carrying capability of the network adds intelligence without the added expense and complexity of wireless connectivity.
For the designer of retrofit LED lights, offering a PoE version of their product is a promising route for increasing sales. Moreover, because the design doesn’t require the relatively inefficient rectification and initial voltage step-down stage, the power supply for the LED light can be made smaller, less complex, cheaper, and more efficient. Many silicon vendors offer a range of integrated buck DC-to-DC LED drivers with wide voltage-input ranges that are suitable for the power supplies of PoE-connected LED lights. However, it is the designer’s responsibility to ensure that their product meets the IEEE802.3at or af standards before they can be sold as “PoE-complaint” products.
For more information on the parts mentioned in this article, click on the links supplied to access product pages on the DigiKey website.
References:
- “Environmental Responsibility Report,” Apple, May 2015.
- “The Bright New Outlook For LEDs: New Drivers, New Possibilities,” Alec M. Makdessian, Director, Business Management, Maxim Integrated, 2015.
- “PoE and LED Lighting: the Perfect Match,” Application note 6141, Maxim Integrated, 2014.
聲明:各作者及/或論壇參與者於本網站所發表之意見、理念和觀點,概不反映 DigiKey 的意見、理念和觀點,亦非 DigiKey 的正式原則。



