保持發亮並維持低功率
資料提供者:DigiKey 歐洲編輯群
2016-10-18
LED 照明設計人員大多已熟悉適用的安全標準,例如規範一般用途與室內 LED 燈具的 IEC 62560、LED 陣列與模組的 IEC 62031,以及驅動器和電源供應器的 IEC 61347 標準。 特別的危險狀況包含輸入電源線的高能量突波,附近發生雷擊等事件時就會產生此情況。 IEC 61000-4-5 的突波測試採用標準 8 x 20 μs 波形,並且針對歐洲戶外照明應用規定測試位準高達 10 kV/5 kA。
並聯的線束保險絲、金氧變阻器 (MOV) 和暫態電壓抑制 (TVS) 二極體等元件可用於整個電源供應器和驅動器電路中。 Littelfuse 等供應商提供詳盡的指南,說明如何選擇和置放元件以吸收並轉移能量,以免暫態造成損害。
圖 1 概述一般 LED 照明解決方案中採用的突波保護裝置。 如圖所示,安裝在線路對中性線、中性線對接地線,以及線路對接地線之間的 MOV,可提供優異的突波耐受能力,例如 Littelfuse 的 V300SM7。 若有過高電壓通過 MOV,會導致元件產生導電路徑,進而轉移突波能量。 Littelfuse 的 P6KE300 等 TVS 二極體元件可透過耗散暫態能量來保護電路元件。 選定的裝置必須能夠承受施加的暫態電壓所造成的最大脈衝電流。

圖 1:Littelfuse 的 LED 照明應用突波保護裝置設計指南。
線路電壓波動防護
圖中的裝置可有效保護電路不受短暫高能量脈衝所影響。 不過,較慢時間常數的波動亦會構成威脅。 眾所周知,由於使用者需求日增、基礎設施老化,以及傳統石化燃料發電在轉換為環保方式後更加嚴重仰賴再生能源的分散式發電,使得公共事業在維護電網穩定運作方面面臨巨大壓力。 在此情況下,一旦發生欠壓與過壓波動,部分電路類型中的元件就會減損其可靠度和使用壽命。
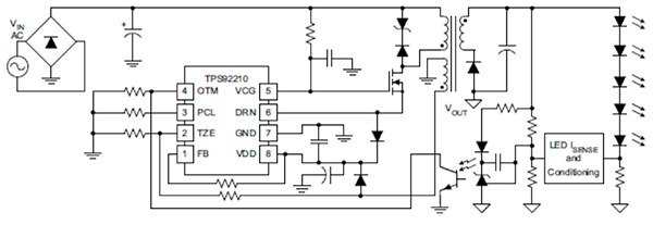
舉例而言,MR16 或 GU10 燈泡等常見照明產品的 LED 替代方案,在成本與尺寸方面皆面臨窘迫限制。 為了協助克服上述挑戰,Texas Instruments 的 TPS92210 LED 驅動控制器的設計就具有內部 MOSFET,能以疊接式配置與外部高電壓 MOSFET 連接。 如此便可簡化啟動程序,無需外部電流感測電阻即可使用,同時還可降低一次側切換損耗。 此控制器支援非連續導通模式 (DCM) 操作,並可將輸出整流器二極體的逆向恢復損耗降至最低。 因此與傳統返馳式架構相比,TPS92210 有助於提升效率和可靠性,同時還可降低系統成本。 圖 2 顯示一般應用的線路圖。 請注意,連接至 DRN 引腳 (pin 6) 的外部 MOSFET 連接至 TPS92210 內部驅動器 MOSFET 的汲極,以形成疊接式電路。

圖 2:LED 驅動器電路專為提升傳統返馳式變壓器的效能所設計。
此驅動器電路在設計上可為 LED 燈串供應恆定電源。 若因電網不穩導致線路電壓降低,驅動器的輸入電流將會增加以維持恆定輸出功率。 此增加的電流會對驅動器元件產生過度應力。 同樣地,若線路電壓大幅增加,再加上變壓器一次側繞組電感產生振鈴,則可能會超過 MOSFET 和電容等重要元件的額定值。 雖然前述的 MOV 和 TVS 二極體等標準元件可針對高能量突波提供有效保護,但若基礎線路運作不穩,則可能還需要採用額外保護措施。
若使用 TPS92210 等控制器,外部電路可經過設計,採用 IC 的變壓器零能量偵測 (TZE) 功能優點,以便在 AC 線路輸入升降超過正常範圍時暫時停用驅動器。
過壓/欠壓防護電路運作
驅動器在 DCM 下運作時,僅會在變壓器完成重設或能量歸零時啟動每個後續切換循環。 接至 TZE 引腳的電阻分壓器,可在主偏壓繞組負極接地時監測來自 TZE 引腳的電流,藉此偵測變壓器零能量點。
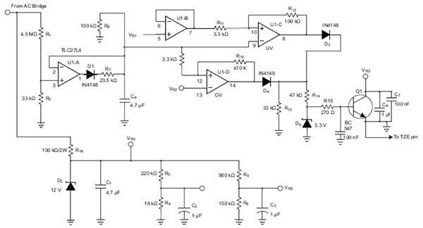
圖 3 顯示保護電路在發生輸入欠壓/過壓事件時,預防下一次切換循環啟動,藉此停止驅動器的運作。 此作法的實行方式,是在 TZE 引腳上強制施加 DC 電壓,以阻止零交叉偵測。 若輸入電壓處於安全操作範圍內,電路就不會將 DC 電壓輸出至 TZE 引腳,因此可正常進行零交叉偵測,如此即控制器即可協調處理谷值切換,達到最佳效率。

圖 3:輸入欠壓與過壓保護的線路圖。
此電路的操作方式,會從橋式整流器輸出接收經過整流的非平滑線路電壓。 然後此電壓會由 Zener D2 箝制在 12 V,並進一步透過電阻分壓器降低。 電阻 R3 與 R4 也是欠壓保護的一環,而 R5 和 R6 則會處理過壓保護。 系統會決定 R3、R4、R5 和 R6 的電阻值,以分別將跳脫閾值設為 1 V 和 2.5 V。
此外亦使用 12 V 偏壓供電給精密四通道單電源微功率運算放大器 U1 (TLC27L4)。 U1 會搭配微功率運算放大器,因此能透過齊納二極體直接運作,而不會在低輸入電壓時遭遇不穩定的開/關循環(若使用需較高電源電流的元件時會發生此問題)。 U1-A 可作為峰值偵測器使用,在電容 C4 上產生與 Vin(rms) 成比例的 DC 電壓。 若峰值偵測器電壓低於欠壓參考 VR1,U1-B 就會緩衝處理此 DC 電壓,且 U1-C 會輸出錯誤訊號。 同樣地,當 RMS 輸入電壓超出過壓觸發閾值時,U1-D 會將峰值偵測器輸出與過壓參考 VR2 進行比較,以產生錯誤訊號。 U1-C 與 U1-D 的輸出會透過 Zener D5 箝制在 3.3 V,隨後用電晶體 Q1 進行緩衝處理,再饋入 TZE 引腳。 R10 和 R12 會引入約 5 V 的磁滯,以免誤觸邊界限值。
由於系統會持續掃描 TPS92210 的 TZE 輸入,偵測是否有谷值轉換,因此保護電路強制施加 DC 電壓至引腳時,可避免造成切換循環。 輸入電壓回復至正常操作電壓範圍後,即會繼續進行切換。 此表顯示裝置為了回應輸入端處於正常與突波情況下的行為以及驅動器的輸出狀態。
| 工作輸入範圍 | AC 輸入 (V) | U1-C 輸出 | U1-D 輸出 | TZE 引腳輸入 | LED 驅動器狀態 |
|---|---|---|---|---|---|
| 欠壓 | < 85 | 高 | 低 | 強制施加 DC 電壓 | 關 |
| 正常工作範圍 | 85-260 | 低 | 低 | 正常操作 | 開 |
| 過壓 | > 260 | 低 | 高 | 強制施加 DC 電壓 | 關 |
表 1:TPS92210 驅動器狀態概要。
結論
保險絲、MOV 和 TVS 二極體等傳統突波抑制裝置是必備的產品,可確保 LED 照明解決方案符合國際安全標準。 額外的電路可提供智慧防護功能,防止可能造成破壞的電流或是過壓情況危及驅動器元件或 LED,以免 AC 電源線品質退化。
聲明:各作者及/或論壇參與者於本網站所發表之意見、理念和觀點,概不反映 DigiKey 的意見、理念和觀點,亦非 DigiKey 的正式原則。

