使用全差動放大器和高解析度 ADC 來設計高解析度的 ECG
資料提供者:DigiKey 北美編輯群
2019-10-31
一般的醫用非侵入式心電圖 (ECG),可大致呈現出心臟的健康狀態,供臨床分析與醫療介入之用。然而,有些心臟活動 (例如遲電位) 的細節,需要使用解析度極高的 ECG 電子器材。這些影像所需的空間解析度,可能會受到心電圖 (ECG) 偵測器及偵測器系統的雜訊和其他效能抑制因素,甚至是擷取技術的影響。
透過有效使用低雜訊驅動器與高解析度的類比數位轉換器 (ADC),設計人員將可規避許多問題,並開發出高精確度的 ECG 系統。
本文將先簡單討論 ECG 的工作原理,然後詳細說明當針對此應用配對使用驅動器放大器和高解析度的 ADC 時,會產生哪些相關問題。之後會介紹一個由 Analog Devices 的 ADA4945-1ACPZ-R7 高速全差動 ADC 驅動器,與 Analog Devices 的八通道 24 位元 AD7768BSTZ ADC 構成的範例組合,並展示如何配置外部電阻和電容以達到最佳的效能。
ECG 系統
心電圖 (ECG) 是一種非侵入式檢查,能藉由收集心臟產生的電氣訊號 (mV),反映出潛在的心臟狀況。人體的許多部位都能偵測到 ECG 訊號,但數十年的醫學傳統已將這些可接受的偵測部位標準化為一個以三個肢體引線構成的虛構形態,稱為愛因托芬氏三角形 (圖 1)。
圖 1:人體的許多部位都能偵測到 ECG 訊號,但愛因托芬氏三角形定義了公認的部位。(圖片來源:DigiKey)
這個三角形說明了電極 RA (右臂)、LA (左臂) 和 LL (左腿) 的放置位置。這些位置也形成了 VI、VII 和 VIII 數值。
此系統的資料能讓醫師瞭解心臟的潛在心率與心律機制。若進一步檢視該資料,還能為心臟增厚 (肥大) 以及心肌各部位損傷提供證據。此外,簡易的 2D 心電圖可提供證據,表明流入心肌的血流是否嚴重受損,或是否存在異常的電活動型態,這類活動可能導致病患發生異常心律失常。
下圖顯示正常心臟的 ECG 訊號,著重強調典型心電圖上正常組合的三個圖形偏移,稱為 QRS 複合波 (圖 2)。
圖 2:Q 點、R 點和 S 點構成 QRS 複合波,此複合波通常是 ECG 跡線的中央部分,也是最明顯的部分。(圖片來源:DigiKey)
QRS 複合波是訊號的中央部分,也是最明顯的部分。此訊號對應於人體左右心室的去極化。對成人來說,QRS 複合波通常持續 0.08 至 0.10 秒。QRS 複合波持續超過 0.12 秒則被視為異常。ECG 系統的測量挑戰在於如何可靠完整地擷取 QRS 訊號。
這個挑戰並不是很難。從理論上講,ECG 設備的取樣率至少為 50 Hz。實際上,ECG 設備的取樣頻率高於 500 Hz,且 ECG 偵測器內部轉換器的典型轉換速度 ≥1 kHz。在這些取樣率下,典型 ECG 偵測系統內部轉換器所需的解析度是 12 位元。
這些解析度和速度規格與一般用途的 ECG 偵測器一致。但是,有些心臟異常問題只能透過解析度更高的 ECG 偵測器來偵測。舉例來說,心室性持續心搏過速 (VT) 的病患,終點 QRS 複合波中可能會持續存在低振幅、高頻率的波形達數十毫秒。ECG 結果中的這些「遲電位」,被認為是右心室細胞早期後去極化所造成 (圖 3)。
圖 3:QRS 複合波期間,ECG 結果中出現遲電位,但此電位往往太小,無法顯示在典型的 ECG 偵測器上。(圖片來源:DigiKey)
遲電位的振幅往往太小,無法顯示在普通 ECG 中。但若是超過 20 位元的高解析度系統,ADC 會在內部平均 QRS 複合波記錄,過濾掉隨機雜訊,因而能在 ECG 影像中看見遲電位。
非侵入式高解析度 ECG 可以偵測出心臟遲電位,對於臨床而言意義重大。例如,遲電位偵測對於急性心肌梗塞 (MI) 病患的預後具有重大意義。此類病患若存在心室性遲電位,意味著其有心肌梗塞,或心源性猝死的風險。早期要做出這項分類及後續的診斷,只能藉由侵入式技術或微創技術來達成。
不過,要想讓 ECG 顯示以前無法偵測到的訊號,就需要使用高解析度三角積分 (ƩΔ) ADC 的進階訊號擷取與處理技術。
高解析度轉換系統
典型的 ECG 系統有 12 個貼在病患皮膚上的電極,可感測毫伏級 (mV) 或微伏級 (即毫伏除以 1000) 的心臟訊號。每個電極訊號都會抵達訊號調整前端。在這裡,儀表放大器會取得微伏訊號,並為驅動器放大器以及最終的高解析度 ƩΔ ADC 準備訊號 (圖 4)。
圖 4:用於高解析度醫療感測系統的 ECG 前端訊號調整方塊圖,最前面是三個運放儀表放大器。(圖片來源:DigiKey)
訊號鏈的前幾個元件是三個精密運放儀表放大器,且可能還有第二增益級。這些元件為低水平的微伏訊號建立系統接地與差動增益。驅動器放大器和低通濾波器 (LPF) 取得差動增益式 ECG 訊號,為高解析度 ƩΔ ADC 提供充分的驅動和濾波。
驅動器放大器和 ƩΔ-ADC
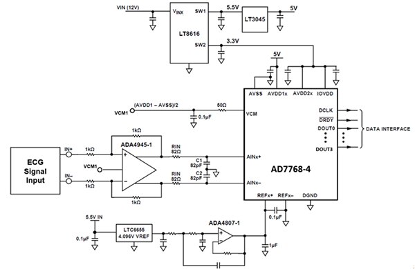
驅動器放大器和 ƩΔ ADC 的關係,是前端訊號調整方塊圖中的關鍵功能。ADA4945-1 全差動 ADC 驅動器會激勵高解析度 AD7768-4 ƩΔ ADC 的輸入 (圖 5)。
圖 5:此圖為高解析度 ƩΔ ADC AD7768-4 的典型連接圖,其中 ADA4945-1 為驅動器放大器。(圖片來源:DigiKey,基於來自 Analog Devices 的原始資料)
ADA4945-1 驅動器放大器和 R/C、LPF 網路,會將訊號傳送到 ƩΔ ADC (AD7768-4) 的輸入。
AD7768-4 是一款四通道、24 位元的同步取樣 ƩΔ ADC。AD7768-4 可透過可選擇的功率模式和數位濾波器選項進行重新配置,能夠適應廣泛的應用,如 ECG、工業輸入/輸出模組、儀器、音訊測試、控制迴路以及狀況監測等。
測量效能
ADA4945-1 具有兩個完全特性化的全功率與低功率模式,能在系統功率與效能之間達到最佳的取捨。ADA4945-1 的全功率頻寬為 145 MHz,低功率模式下頻寬則為 80 MHz。使用 5 V 電源供應器時,100 kHz 下的輸入電壓雜訊,在全功率模式下為 1.8 nV/√Hz,低功率模式下則為 3 nV/√Hz。最後,ADA4945-1 的工作靜態電流在全功率模式下為 4 mA (典型) 和 4.2 mA (最大),在低功率模式下則為 1.4 mA (典型) 和 1.6 mA (最大)。
使用廣頻數位濾波器時,AD7768-4 低功率模式可提供 32 kSPS 的輸出數據傳輸率 (ODR) 以及 12.8 kHz 的頻寬。1 kHz 輸入施加的正弦波訊號比滿量程少 0.5 dB。使用廣頻濾波器時,中功率模式可提供 128 kSPS ODR 以及 51.2 kHz 的頻寬。1 kHz 輸入施加的正弦波訊號比滿量程少 0.5 dB。使用廣頻濾波器時,快速功率模式可提供 256 kSPS ODR 以及 102.4 kHz 的頻寬。下面的表 2 顯示 ADA4945-1 和 AD7768-4 功率組合的效能與功耗。
AD7768-4 設定的濾波器響應,其截止頻率為 0.433 × ODR。±0.005 dB 的通帶漣波可進行頻域測量,確定驅動放大器與輸入頻率效能的關係。
在圖 5 中,放大器輸出和 ADC 輸入之間有一個電阻-電容 (R/C) 網路。此網路可執行各種任務。例如,C1 和 C2 是 ADC 的電荷儲存庫,能為 ADC 的取樣電容提供快速充電電流。
此外,這些電容若結合 RIN 電阻,還能形成低通濾波器,消除與輸入切換有關的突波。該輸入電阻還會在驅動大電容負載時穩定放大器,避免放大器發生振盪 (表 1)。
|
表 1:RIN、C1 和 C2 的相應值。(資料來源:Analog Devices)
使用圖 5 的系統時,此評估設備會產生 106.7 dB 的訊噪比 (SNR),以及 -114.8 dB 的總諧波失真 (THD),而且子系統功率水平低至 18.45 mW (表 2)。
|
表 2:組合使用 ADA4945-1 兩個放大器模式和 AD7768-4 ADC 三個模式的效能比較。(資料來源:Analog Devices)
此運算放大器/ADC 組合的訊噪比,顯示出系統的解析度為:
解析度 = (SNR – 1.76)/6.02
= 17.43 位元
此高解析度驅動器 ADC 放大器和 Σ-Δ ADC 組合,可產生準確的輸出,而且不需要進行任何後置處理。
若想評估硬體,設計人員可以使用 AD7768-4 的 EVAL-AD7768-4FMCZ 評估板以及搭載 ADA4945-1 的放大器夾層卡 (AMC) (圖 6)。
圖 6:透過新增搭載 ADA4945-1 的放大器夾層卡 (AMC),AD7768-4 的 EVAL-AD7768-4FMCZ 評估板可用於對設計進行測試。(圖片來源:Analog Devices;DigiKey 添加 ADA4945-1 文字標註,提供清楚檢視)
此評估平台可配置為針對 ADC 驅動器 (只有一個通道),使用 AMC-ADA4500-2ARMZ 夾層卡作為驅動器放大器輸入。EVAL-SDP-CH1Z 高速設計評估板會連接到 EVAL-AD7768-4FMCZ 評估平台,可使用隨附的評估軟體。精密音訊來源則用於 AC 分析。
結論
高解析度 ECG 能以非侵入性方式偵測出不易察覺,或需採取侵入式或微創偵測手術的心臟異常。然而,這些 ECG 所需的解析度,可能會受到 ECG 偵測器及偵測器系統的雜訊和其他效能抑制因素,甚至是擷取技術的影響。
如本文所述,只需有效結合 Analog Devices 的 ADA4945-1ACPZ-R7 高速全差動 ADC 驅動器和 Analog Devices 的八通道 24 位元 AD7768BSTZ ADC,設計人員將能規避許多問題,開發出高精確度、高解析度的 ECG。此外,這個組合還會建立緩衝/數位濾波電路,而不需要使用任何後置處理設備。
聲明:各作者及/或論壇參與者於本網站所發表之意見、理念和觀點,概不反映 DigiKey 的意見、理念和觀點,亦非 DigiKey 的正式原則。



