Battery Cell Balancing for Improved Performance in EVs - Part I: Passive Balancing Technologies
資料提供者:Electronic Products
2011-10-19
With economic and environmental factors tilting heavily in favor of electric vehicles (EVs), the limitations of today’s battery technologies remain the largest speed bump in the road to their widespread adoption. Sadly, the chemical processes used in these energy storage systems don’t enjoy the same scalability and micron-level manufacturing tolerances enjoyed by silicon chips. For example, the manufacturing variations that occur in even the best Lithium-ion (Li-ion) batteries cause differences in cell voltage and capacity that can dramatically affect the overall performance and service life of multi-cell stacks. As we will see shortly, passive cell balancing techniques can add 5 to 10 percent to a product’s range or run time and add many more charge cycles to its service life. In many cases, balancing electronics can be added to a battery’s existing management electronics for as little as $0.07 per cell.
Cell differences
Like snowflakes, no two Li-ion cells are exactly the same. Each manufacturer uses its own “blend” of anode, cathode, and electrolyte materials. As a result, cell voltages vary widely (typically 2.7 V - 4.25 V), with the lithium-phosphate used in many EVs and HEVs in the 3.6 V range. But even cells with identical chemistry exhibit some level of variation in capacity, open-circuit voltage, charge capacity, self-discharge rate, impedance, and thermal characteristics that affect its state of charge (SOC).
When assembled in a series configuration, these differences only allow the stack to be charged until the weakest cell is full, even if its neighbors would be happy to accept a deeper charge. Thanks to the highly-reactive nature of most Lithium-based chemistries, pushing any additional current into the stack can drive fully-charged cells into an overvoltage condition, causing heating damage and, in some cases, fire. While a cell’s charge must be controlled to within 10-50 mV to avoid setting it on the path to a fatal thermal runaway, 2-5 mV is considered the minimum resolution needed to prevent damage that will reduce its capacity and service life. The weakest cell also governs how much current the stack can deliver before it is depleted to a point where crystals called dendrites precipitate from the cell’s electrolyte, causing micro-shorts within its structure.
To make matters worse, the variations between cells widen as the battery ages, causing greater losses in capacity and service life (Figure 1).

Active vs. passive cell balancing
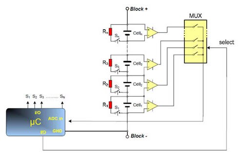
To unlock more of a battery’s potential capacity, it is necessary to add circuitry that equalizes the charges between cells. Most of today’s designs are based on some sort of “passive balancing” technique which uses a resistor to unload or “top balance’’ over-charged cells so their output voltage falls below the charger’s voltage-regulation point, allowing the remainder of the stack to continue charging (Figure 2). Since it takes energy out of the battery, passive balancing is usually done only when the battery is charging. To guard against damage, individual cell conditions must be sampled frequently. The actual sample rate varies depending on the battery’s chemistry and maximum charge rate, but laptop batteries are typically monitored at 4-10 sps while rates for EV/HEV batteries vary from 20-100 sps.

While energy losses and thermal issues limit the effectiveness of passive balancing techniques, they are easy to implement, and very cost-effective for most applications. Nevertheless, there is growing interest in so-called “active balancing” techniques which utilize inductive charge shuttling to transfer charge from cells with a higher SOC to weaker cells. Besides unleashing more energy that would otherwise be unusable, active balancing further reduces the damage done to weaker cells during normal operating conditions, enabling the stack to deliver up to 20 percent more charge cycles. Since the higher cost and complexity of active balancing circuitry presently limits its popularity, this article focuses on passive balancing. Active balancing technologies will be covered in a subsequent article.
Design issues
Two key issues that govern which passive balancing solution is most appropriate for your application are the capacity of the battery’s cell stacks and the amount of variation between its cells. Applications such as electric bikes, cordless power tools, and other consumer applications use less expensive batteries, which can have variances of 10 percent or more but their overall capacity is low enough that can be balanced using discharge currents of 50-200 mA. This allows them to make use of highly-integrated battery management ICs such as Texas Instruments' bq77PL900, which include the power transistors (typically FETs) used to drive the system’s dissipation resistors.
In contrast, manufacturers produce automotive-grade batteries for HEVs and EVs with maximum cell SOC variances of 3 to 5 percent. Balancing some of these higher-power stacks often requires bleed currents of 1-2 A, and in some cases as much as 10 A. This necessitates the use of external switch transistors which add cost and complexity to the battery management system.
The measurement techniques used to control passive balancing also vary in their complexity and effectiveness. At its simplest, products such as TI’s bq77PL900 (Figure 3a) can act as a stand-alone battery-protection system, comparing each cell’s voltage against pre-programmed thresholds to determine if cell balancing is needed. As shown in Figure 3b, when any cell in the stack hits the upper threshold (VOV), charging is halted and an internal bypass is enabled until its voltage drops to a lower limit. Charging is re-enabled and the cycle is repeated until the lowest-voltage cell hits the recovery limit (VOV - ΔVoVH) and charging is halted. While useful for many applications, this technique has inherent errors because it does not account for the voltage divergence caused by cell impedance when charging current is being passed through it. Since the controller’s sensors cannot tell if the voltage difference it sees is caused by the cell’s capacity or the impedance imbalance, it cannot guarantee that all cells will reach 100 percent capacity.
b)
Figure 3: Texas Instruments’ bq77pl900 (a) performs passive cell balancing using only inter-cell voltage measurements (b). (Courtesy of Texas Instruments).
There are several ways to improve the accuracy of voltage-only balancing. For example, Texas Instruments’ bq2084-V143 minimizes the effect of impedance differences by only balancing near the end of charge, where the current tapers off.
For higher-powered automotive applications, designers avoid using “smart” battery management systems and rely on an external host processor to implement the capacity measurement and balancing algorithms. This is because of the strict safety regulations and certification requirements that apply to any power train or chassis subsystem that runs its own embedded firmware. For these applications, highly-integrated battery management solutions like Texas Instruments’ bq76PL536A-Q1 stackable HEV/EV battery monitor/protector provide passive balancing, protection, and measurement capabilities that can be controlled by the vehicle’s main processor via an I²C or SMBus interface.
聲明:各作者及/或論壇參與者於本網站所發表之意見、理念和觀點,概不反映 DigiKey 的意見、理念和觀點,亦非 DigiKey 的正式原則。

