如何使用解角器精確測定馬達的角位置與速度
資料提供者:DigiKey 北美編輯群
2019-05-23
針對工業用馬達、伺服機、機器人以及汽車動力傳動等機械系統,進行電子監測和控制相當重要,以便達到更高的效率、可靠性和安全性。不過,要達到有效控制,需要精準地測定角度與速度的旋轉情況,但礙於電氣雜訊和嚴苛的環境,要達到並不容易。採用由高精確度解角數位 (R/D) 轉換器及運算放大器支援的解角器,即可解決這個難題。
本文將簡要探討在達到高精確度軸測量與控制時遇到的問題,以及解角器適用於許多應用的原因。接著會說明如何搭配使用解角器、R/D 轉換器 (例如 Analog Devices 的 AD2S1210),以及合適的驅動器放大器與濾波器電路,打造高精確度的耐用型位置與速度測量及控制系統。
解角器結構
解角器是一種機電裝置,可將機械運動轉換為類比電子訊號。解角器其實是個旋轉變壓器,其 AC 電壓輸出會跟隨著軸的角位置變化。解角器包含兩個單繞組轉子,轉子會在固定的定子中旋轉。解角器的初級繞組位於定子上,次級繞組則位於轉子上 (圖 1)。

圖 1:可變磁阻型解角器具有兩個輸入端子 (R1、R2)、兩個正弦輸出端子 (S1、S3),以及兩個餘弦輸出端子 (S2、S4)。(圖片來源:Analog Devices)
大多數解角器的指定電壓介於 2 Vrms 至 40 Vrms,頻率介於 50 Hz 至 20 kHz。初級與次級繞組訊號振幅的轉換比為 0.2 V/V 至 1 V/V。一般來說,高效能解角器需要高輸入電壓,而這又需要更高功率的電子元件,才可符合高輸出範圍和更快迴轉率的條件。角準確度介於 5 弧分至 0.5 弧分,其中 1 度為 60 弧分,1 弧分為 60 弧秒。
在圖 1 中,轉子繞組的 AC 參考電壓激磁 (VR = E0SIN(wt)) 介於 R1 至 R2 之間。任何定子繞組上的誘導電壓振幅與 θ 角 (轉子線圈軸與定子線圈軸之間的角度) 的正弦值成正比。當轉子的 AC 參考電壓為 E0 sinωt 時,定子的端子輸出電壓為:
R1 – R2 = E0 sinωt 方程式 1
S3 – S1 = T x E0 sinωt x sin θ 方程式 2
S2 – S4 = T x E0 sinωt x sin(θ + 90°) = T x E0 sinωt x cosθ 方程式 3
兩個定子輸出訊號是經過正弦及餘弦調變的軸角度。下圖呈現激磁正弦訊號,最大振幅出現在 90° 及 270°,而正弦及餘弦輸出訊號的最大振幅出現在 0° 及 180° (圖 2)。

圖 2:解角器電氣輸入 (R1 – R2) 與輸出訊號。兩個定子輸出訊號是經過正弦及餘弦調變的軸角度。(圖片來源:Analog Devices)
有些航空、汽車以及關鍵的工業應用,需要在寬廣的溫度範圍內達到高可靠性,而完整的高效能 R/D 電路可針對這些應用準確測量角位置與速度 (圖 3)。

圖 3:高效能 R/D 電路,具有差動輸出端子 (EXC:/EXC) 以及差動正弦和餘弦輸入端子 (SIN:SINLO、COS:COSLO)。請注意,EXC 等同於圖 5 中的 EXE。(圖片來源:Analog Devices)
在圖 3 中,R/D 電路的解角器轉子驅動器電路具有兩種工作模式,即低功率模式和高效能模式。在低功率狀態下,系統採用單一 +6 V 電源操作,消耗的電流量低於 100 mA。整個系統可供應 3.2 Vrms (9.2 V p-p) 給解角器。在高效能狀態下,系統採用單一 +12 V 電源操作,可供應 6.4 Vrms (18 V p-p) 給解角器。
R/D 電路輸出端的三階主動濾波器,會將訊號輸出至解角器轉子,而解角器定子會將訊號輸出至 R/D 電路的 SIN/COS 輸入端,藉此將系統的量化雜訊降到最低。在 10 位元模式下,R/D 電路的最大追蹤速率為 3125 RPS,解析度等於 21 弧分。在 16 位元模式下,R/D 電路的最大追蹤速率為 156.25 RPS,解析度為 19.8 弧秒。
訊號鏈設計考量因素
Analog Devices 的 AD2S1210WDSTZRL7 R/D 電路具有一個可編程的 10、12、14 或 16 位元數位類比轉換器 (DAC),一個 10、12、14 或 16 位元的類比數位轉換器 (ADC)、兩個三階低通濾波器以及一個解角器。第一個三階濾波器位於 R/D 轉換器的輸出端並接入 R1 與 R2 解角器轉子端子。第二個三階低通濾波器會收集 S1 和 S3 的正弦解角器定子訊號,以及 S2 和 S4 的餘弦訊號。一般來說,系統需要大量的頻寬、足夠的輸出驅動能力,以及能在低功率和高效能配置間切換的選項。
在此電路中,R/D 電路的內部 DAC 會產生 10、12、14 或 16 位元的正弦激磁訊號,其峰對峰電壓為 3.6 V,範圍為 3.2 V 至 4.0 V。
在 AD2S1210 的輸出端,有一個低通三階濾波器,內含 Analog Devices 的 AD8692ARMZ-REEL 軌對軌運算放大器,以及 Analog Devices 的 AD8397ARDZ-REEL7 軌對軌高輸出電流放大器。
在 +5 V 的供應電壓下,雙通道 AD8692 低雜訊 CMOS 運算放大器的輸出範圍為 0.29 V 至 4.6 V。此放大器週邊的電阻與電容,實作了三個巴特沃斯濾波器極中的兩個。AD8397 高輸出電流放大器適合實作低功率模式 (相對於具有可切換式增益級與較高供應電壓能力的高效能模式),以及低通濾波器的第三極。AD8397 採用 +6 V 的供應電源時,輸出範圍為 0.18 V 至 5.87 V。採用 +12 V 的供應電源時,輸出電壓範圍為 0.35 V 至 11.7 V。
在定子的輸出端,Analog Devices 的四通道 AD8694ARUZ-REEL 低雜訊 CMOS 軌對軌運算放大器連接到解角器的 SIN (S1 與 S3) 以及 COS (S2 與 S4) 引腳。AD8694 與雙通道 AD8692 屬於同系列產品,在 +5 V 的電源供應器操作下,輸出電壓範圍為 0.37 V 至 4.6 V。AD2S1210 R/D 轉換器的差動輸入 (SIN、SOLO、COS、COSLO) 具有峰對峰訊號範圍,以用於解角器的正弦及餘弦訊號,電壓通常為 3.15 V,範圍為 2.3 V 至 4.0 V。
在理想情況下,此系統的總訊號鏈移相範圍會等於 n × 180° − 44° ≤ φ ≤ n × 180° + 44°,其中 n 為整數。
R/D 電路細節
訊號鏈的設計考量因素包括振幅、頻率、穩定度和移相,而解角器轉子繞組阻抗模型則包括電阻及電感要素。
AD2S1210 R/D 電路激磁訊號的範圍為 2 kHz 至 20 kHz,增量為 250 Hz。AD8397 對轉子施加的激磁訊號會介接非理想式電感及電阻元件。典型的電阻分量與無功分量分別為 50 Ω 至 200 Ω,以及 0 Ω 至 200 Ω。標準的轉子激磁電壓可高達 20 Vp-p (7.1 Vrms),因此務必要將解角器驅動器的最大電流與最大功耗納入考量。為了適應此介面,AD8397 具有高輸出電流 (310 mA 的峰值、驅動 32 Ω、±12 V 供應電壓)、寬廣供電範圍 (24 V)、低熱阻封裝 (8 引腳 SOIC EP、θJA = 47.2°C/W),以及軌對軌輸出電壓。
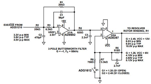
解角器激磁訊號三階濾波器及驅動器電路
AD2S1210 內部 DAC 會產生激磁輸出訊號 (EXC),從而導致量化雜訊及失真 (圖 4)。

圖 4:在 AD2S1210 EXC 激磁輸出引腳測得的 10 kHz 輸出訊號。(圖片來源:Analog Devices)
如無濾波,AD2S1210 EXC 引腳的輸出雜訊 (圖 4) 會透過解角器傳播,並回授到 AD2S1210 SIN、SINLO、COS 以及 COSLO 引腳。
此外,還必須特別注意激磁電路的增益與訊號位準,確保 AD8397 輸出驅動器不會飽和。AD2S1210 輸出訊號的濾波器和功率放大器級,能適應解角器電感式輸入級的嚴苛要求 (圖 5)。

圖 5:R/D 電路 EXC 輸出端子與 R1 輸入端子之間的激磁驅動器及濾波器電路。請注意,EXE 等同於圖 2 中的 EXC。(圖片來源:Analog Devices)
在圖 4 中,AD8692 濾波器電路的 DC 增益為 -1 V/V。Analog Devices 的 ADG1612BRUZ-REEL 四通道 SPST 開關 S1 會關閉,以產生具有高 VCC (≥ +12 V) 的高效能模式條件。當 S1 關閉時,AD8397 驅動器級的增益大約為 2.5 V/V。2.5 V/V 的增益可以從 4.0 Vp-p EXE 輸入產生 10 Vp-p 輸出。在低功率模式下,S1 會開啟,增益為 1.28 V/V。在此設定下,4.0 Vp-p EXE 輸入會產生 5.12 Vp-p 輸出。
AD8692 的配置為多重回授 (MFB) 三階巴特沃斯低通濾波器。依照一般通則,放大器增益頻寬乘積 (GBWP) 至少為 -3 dB 主動式濾波器截止頻率的二十倍。圖 5 中的截止頻率為 88 kHz,而 AD8692 的 GBWP 為 10 MHz,是截止頻率的 113 倍。在典型情況下,此電路的移相為 180° ± 15°。在圖 4 的電路中,濾波器的 -3 dB 截止頻率為 88 kHz;移相在 10 kHz 下為 -13°。
雙通道 AD8692 運算放大器當作三階主動式巴特沃斯濾波器使用,可降低驅動器訊號的雜訊 (圖 6)。

圖 6:在 R/D 轉換器的輸出訊號通過激磁驅動器與濾波器後,訊號上的雜訊明顯減少,準備好可用於解角器的 R1 輸入。(圖片來源:Analog Devices)
圖 6 的資料指出 AD2S1210 的內部 DAC 量化雜訊明顯減少。
同樣地,SIN (S1 與 S3) 以及 COS (S2 與 S4) 接收器電路,使用兩個四通道 AD8694 運算放大器作為主動式雜訊濾波器。AD2S1210 EXC 引腳 (CH1 黃色) 與 SIN 輸入引腳 (CH2 藍色) 之間的總移相約為 40°,低於最大設計值 44° (圖 7)。

圖 7:類比驅動器與濾波器的訊號會進入解角器輸入端、解角器以及類比濾波器,然後再返回到 R/D 轉換器,這個過程會產生訊號移相。此示波器畫面截圖指出 AD2S1210 EXC 與 SIN 引腳間的移相情況。(圖片來源:Analog Devices)
系統效能
本文介紹的評估電路採用 Analog Devices 的 EVAL-CN0276-SDPZ 電路板,以及 Analog Devices 的 EVAL-SDP-CB1Z 系統平台控制器板 (圖 8)。

圖 8:對應於圖 4、6、7、10 和 11 的測試設定功能圖。(圖片來源:Analog Devices)
在圖 8 中,兩個板之間有 120 引腳的配接連接器,能快速完成設定並評估電路效能。
EVAL-CN0276-SDPZ 包含完整的電路,而 EVAL-SDP-CB1Z (SDP-B) 搭配 CN-0276 評估軟體後,就可與 EVAL-CN0276-SDPZ 交換資料 (圖 9)。

圖 9:EVAL-CN0276-SDPZ PC 板包含 R/D 轉換器的完整電路。(圖片來源:Analog Devices)
有了整體系統雜訊的測量資料、解角器的固定位置,以及 Tamagawa 的 TS2620N21E11,即可產生輸出代碼直方圖。AD2S1210 在 10 位元與 16 位元的角準確度模式下的輸出代碼直方圖,指出發送 DAC 及接收 ADC 搭配使用的情況 (圖 10 與 11)。在本篇文章中,TS2620N21E11 解角器具有 0° 的移相以及 0.5 的轉換比。解角器的正弦 (SIN) 與餘弦 (COS) 輸出負載相等,且至少是解角器輸出阻抗值的二十倍。

圖 10:EXE 在 10 位元角精確度模式下進行發送,SIN/COS 以 16 位元 ADC 解析度進行接收。(圖片來源:Analog Devices)

圖 11:EXC 在 16 位元角精確度模式下進行發送,SIN/COS 以 16 位元 ADC 解析度進行接收。(圖片來源:Analog Devices)
在圖 10 與圖 11 中,VCC 等於 12 V,而這會將 R/D 轉換器的全部 16 位元置於高效能模式。
結論
解角器和 R/D 轉換器的搭配使用 (如 Analog Devices 的 AD2S1210),可打造高精確度的耐用型位置與速度控制系統,適合可能會處於惡劣環境中的馬達控制應用。
為了達到最佳的整體效能,可將 AD8694 與 AD8397 搭配使用,建立緩衝器/濾波器電路,即可放大激磁訊號並提供適當的驅動給解角器,並對二次訊號進行濾波與回授。藉由 AD2S1210 的可變解析度、參考產生能力以及晶片上診斷功能,R/D 轉換器能為解角器應用提供理想的解決方案。
聲明:各作者及/或論壇參與者於本網站所發表之意見、理念和觀點,概不反映 DigiKey 的意見、理念和觀點,亦非 DigiKey 的正式原則。


