設計高精密度的工業感測系統前端
資料提供者:DigiKey 北美編輯群
2019-05-02
工業與製程控制應用能廣泛收集精確的溫度、壓力和應變資料,以便進行上游決策。但設計人員面臨的挑戰在於,這些應用需要使用多個高精密度的通道,才能在頻域中維持高準確度。
本文將探討工業感測與訊號轉換前端要達到高準確性及高效能,需要哪些重要元件和參數要求。由於雜訊是決定準確度的關鍵因素,因此,最終合適的解決方案必須可解決雜訊方面的問題。
系統總覽
高精密度的 18 位元工業感測前端系統,應採用符合成本效益的隔離式多通道數據採集 (DAQ) 結構,且可管理工業訊號位準。下面將介紹一個多通道高精密度電路。從輸入端到輸出端,此電路在最前端採用八輸入多工器,且可設定為單端或差動輸入通道 (圖 1)。這些多工器輸入端會接收眾多感測器輸入,以進行製程控制,例如來自溫度、壓力和光學感測器的輸入。

圖 1:高精密度的八輸入多通道電路可接收多個感測器輸入,最前端是一個可設定為單端或差動輸入通道的輸入多工器。(圖片來源:Bonnie Baker)
在圖 1 中,輸入多工器的後面是具有類似輸入和輸出擺動電壓能力的可編程增益儀表放大器 (PGIA,以「PGA」表示)。多工器和 PGIA 級均能管理高達 ±10 V 的高電壓輸入。
PGIA 的共模電壓和寬電壓輸出擺動,與 18 位元類比數位轉換器 (ADC) 的單電源輸入範圍不符。為了適應 ADC 的訊號電壓範圍,系統需要使用漏斗放大器。漏斗放大器可執行三種功能,包括訊號位準移位、從單端轉換到差動,以及衰減,以符合單電源 18 位元 ADC 的輸入要求。
在 18 位元 ADC 後有一個數位隔離器,可提供電流隔離。這種隔離形式可讓兩側之間有不同的共模電壓,而不會影響訊號傳真度。
電路細節
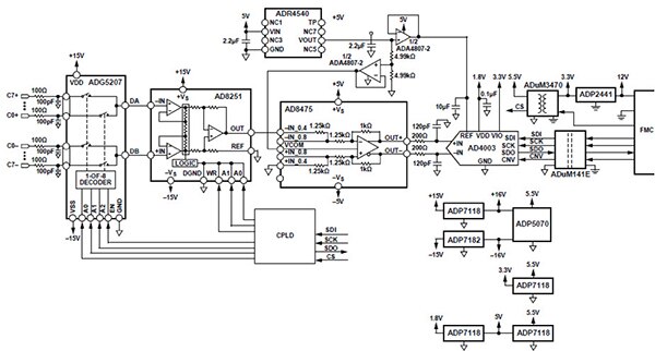
如上所述,隔離式多通道 DAQ 系統包含多工器、PGIA 級、ADC 放大器驅動器,以及高精密全差動連續漸近暫存器 (SAR) ADC。此系統使用單一 ADC 監控八個通道。然而,ADC 驅動器和 ADC 是雜訊的主要來源 (圖 2)。
圖 2:此線路圖指出配備 18 位元 ADC 的隔離式多通道 DAQ 系統。ADC 與 ADC 驅動器是雜訊的主要來源。(圖片來源:Analog Devices)
雜訊位準是一種規格,可決定適合此應用電路的元件類型。
選擇正確的元件
圖 2 中的輸入多工器為 Analog Devices 的 ADG5207BCPZ-RL7。此防閂鎖的高電壓 8 通道差動多工器,具有 3.5 pF 超低電容量和 0.35 pC 電荷注入。低電荷注入特性能讓這些開關成為取樣保持 DAQ 電路的理想選擇,提供其所需的低突波率和快速趨穩時間。ADG5207 可設定為接收單端和差動輸入訊號。電路中顯示的複雜型可編程邏輯元件 (CPLD),會藉由 ADG5207 的位址引腳來選擇作用中通道。
PGIA 為 Analog Devices 的 AD8251ARMZ-R7。此元件有 1、2、4 和 8 四種增益可選擇。其後是 Analog Devices 的 AD8475ACPZ-R7 可選增益全差動漏斗放大器,可針對接地共模電壓提供 2.048 V 的位準移位,且具有 0.4 和 0.8 兩種增益設定。AD8475 具有 10 nV/√Hz 的低輸出雜訊頻譜密度。PGIA 和漏斗放大器的增益相結合,可提供適當的滿量程輸入訊號給 Analog Devices 的 AD4003BCPZ-RL7 18 位元 SAR ADC (表 1)。
|
表 1:對應 AD8251 PGIA 四個增益設定的輸入和輸出電壓範圍。PGIA 和 AD8475 漏斗放大器的增益相結合,可提供適當的滿量程輸入訊號給 AD4003BCPZ-RL7 18 位元 SAR ADC。(表格來源:Bonnie Baker)
AD4003BCPZ-RL7 是全差動、2 MSPS、18 位元精密 SAR ADC,使用 4.096 V 參考電壓時的典型訊噪比 (SNR) 為 98 dB。
系統雜訊分析
由於雜訊對準確度的影響很大,因此,在設計速度較快的精密 DAQ 時,必須慎重考量雜訊的影響。雜訊是頻域的一種現象,會對 ADC 數位輸出的 AC 和 DC 準確度造成影響。雜訊是一種隨機事件,含有雜訊的電路即使在某一個轉換提供絕對正確的結果,但在下一次的轉換可能會產生準確度低到離譜的結果。設計人員面臨的挑戰在於,必須判定電路中所有元件的雜訊允許度。
總系統均方根 (rms) 雜訊等於電路中所有參考 AD4003 ADC 輸入的元件和方根值,並使用方程式 1 計算:
方程式 1
說明:
VnADG5207 = ADG5207 多工器均方根雜訊因素
VnAD8251 = AD8251 PGIA 均方根雜訊因素
VnAD8475 = AD8475 漏斗放大器均方根雜訊因素
VnAD4003 = AD4003 18 位元 ADC 均方根雜訊因素
計算出的系統均方根訊噪比 (SNR) 使用 AD4003 的滿量程輸入範圍 (即 VREF),並使用方程式 2 計算:
方程式 2
AD4003 ADC 雜訊:AD4003 ADC 雜訊取決於轉換器的量化誤差及內部熱雜訊。計算 AD4003 的均方根輸入電壓雜訊時會使用滿量程輸入電壓 (VREF) 並運算 SNR,如方程式 3 所示:
方程式 3
根據規格書,AD4003 在 VREF 等於 4.096 V 時的 SNR 約為 98 dB。
AD8475 漏斗放大器雜訊:AD8475 的均方根輸出雜訊由放大器在 1 kHz 的頻譜雜訊密度 (AD8475),以及放大器電路的頻寬限值所組成。AD8475 在增益為 0.4 V/V 下的頻寬等於 150 MHz。緊接在後的電阻電容 (RC) 濾波器,其 3 dB 角頻率為 6.63 MHz。將 AD8475 及輸出 RC 濾波器結合,即可產生 6.63 MHz 的頻寬限值,如方程式 4 所示:
方程式 4
說明:
AD8475 = 10 nV/√Hz.
R = 200 Ω
C = 120 pF
BWRC = 1 / (2xp x R x C) ~ 6.63 MHz
AD8251 PGIA 雜訊:AD8251 的均方根雜訊取決於許多因素,包括 AD8251 的參考輸入、以 nV/√Hz 為單位的 1 kHz 散粒雜訊 (AD8251)、增益設定 (GAD8251)、AD8475 的增益 (GAD8475),以及 AD4003 輸入的雜訊濾波器頻寬 (BWRC)。使用方程式 5 計算:
方程式 5
AD8251 的值在增益為 1 V/V 時為 40 nV/√Hz,在增益為 8 V/V 時為 18 nV/√Hz。
ADG5207 多工器雜訊:Johnson-Nyquist 雜訊方程式可計算多工器的雜訊頻譜密度以及產生的均方根雜訊,如方程式 6 所示:
方程式 6
說明:
kB = 波茲曼常數 = 1.38 x 10-23
T = 凱氏溫度
RON = 多工器「導通」電阻 (依 ADG5207 規格書)
由於多工器的作用類似串聯電阻,因此適合使用此公式 (方程式 6)。
可利用多工器的頻譜密度值 (ϵnADG5207) 計算出 ADG5207 的均方根雜訊,如方程式 7 所示:
方程式 7
雜訊分析總結
圖 2 指出每個元件的總雜訊計算值;在累積增益為 3.2 時,SNR 結果為 84.7 dB。總雜訊中最顯著的來源為 AD8251 PGIA 和 AD4003 ADC (表 2)。
|
|||||||||||||||||||||||||||||||||||||||||||||||||||||||||||
表 2:在累積增益為 3.2 下,多通道 DAQ 系統的 SNR 計算值為 84.7 dB。(資料來源:Analog Devices)
電路評估及測試
若要評估及測試此電路,設計人員可使用 EVAL-CN0385-FMCZ 電路評估套件,其中含有圖 2 的電路 (圖 3)。

圖 3:EVAL-CN0385-FMCZ 評估板可用來測試本文所述的 DAQ 前端設計。(圖片來源:Analog Devices)
CN-0385 設計支援套件包含完整的電路線路圖和佈局支援材料。此外,評估套件還含有 EVAL-SDP-CH1Z 控制器板,有助於進行資料擷取 (圖 4)。

圖 4:評估 DAQ 前端用的測試設定功能性佈局。(圖片來源:Analog Devices)
EVAL-CN0385-FMCZ 板的效能結果值與雜訊計算值非常接近 (表 3)。
|
表 3:在滿量程正弦波輸入為 10 kHz 且累積增益為 0.4、0.8、1.6 和 3.2 下,EVAL-CN0385-FMCZ 板的 SNR、雜訊和總諧波失真 (THD) 值。(資料來源:Analog Devices)
Audio Precision SYS-2700 將訊號產生至差動輸入模式。圖 5、6、7 和 8 顯示 10 kHz 輸入訊號快速傅立葉轉換 (FFT) 圖。

圖 5:在單一靜態通道上、增益為 0.4 時,10 kHz、20 V p-p 輸入的 FFT。(圖片來源:Analog Devices)

圖 6:在單一靜態通道上,增益為 0.8 時,10 kHz、10 V p-p 輸入的 FFT。(圖片來源:Analog Devices)

圖 7:在單一靜態通道上,增益為 1.6 時,10 kHz、5 V p-p 輸入的 FFT。(圖片來源:Analog Devices)

圖 8:在單一靜態通道上,增益為 3.2 時,10 kHz、2.5 V p-p 輸入的 FFT。(圖片來源:Analog Devices)
如圖所示,在 EVAL-CN0385-FMCZ 評估板內,ADG5207、AD8251、AD8475 和 AD4003 的訊號鏈效能和先前計算的值非常吻合。
結論
在工業與製程控制環境中會有大量的數據收集活動,包括收集精確的溫度、壓力和應變資料。這些應用需要高精密度的多工通道,也要在頻域中維持高準確度和低雜訊。理想的類比測量前端含有多工器、PGIA 以及 18 位元、2.0 MSPS 的精密 ADC。ADC 負責對作用中的多工器通道進行訊號取樣。本文針對適當的電路提供準確的計算值和補充測試資料。測試結果顯示,在 EVAL-CN0385-FMCZ 評估板內,ADG5207、AD8251、AD8475 和 AD4003 訊號鏈的實際效能和計算值非常吻合。
聲明:各作者及/或論壇參與者於本網站所發表之意見、理念和觀點,概不反映 DigiKey 的意見、理念和觀點,亦非 DigiKey 的正式原則。



