Orders are typically delivered to Hong Kong within 3-4 days depending on location.
Free delivery to Hong Kong on orders of HK$330 or more. A delivery charge of HK$125 will be billed on all orders less than HK$330.
UPS, FedEx or DHL freight pre-paid: CPT (Duty, customs, and taxes due at time of delivery)
Credit account for qualified institutions and businesses
Payment in Advance by Wire Transfer
![]()
![]()
![]()
![]()


More Products From Fully Authorized Partners
Average Time to Ship 1-3 Days, extra ship charges may apply. Please see product page, cart, and checkout for actual ship speed.
Incoterms: CPT (Duty, customs, and applicable VAT/Tax due at time of delivery)
For more information visit Help & Support
The AS5145B Eval-Kit is designed to adapt standard size stepper motors with a contactless rotary position sensor. Rotation of the magnet holders is sensed by the rotary position sensor, soldered on the PCB board. The AS5145 is a contact less magnetic rotary encoder for accurate angular measurement over a full turn of 360 degrees.
The circuit shown in Figure 1 is a 12-bit, 1 MSPS data acquisition system utilizing only two active devices. The system processes charge input signals from piezoelectric sensors using a single 3.3 V supply and has a total error of less than 0.25% FSR after calibration over a ±10°C temperature range, making it ideal for a wide variety of laboratory and industrial measurements.
The circuit shown on EVAL-CN0357-ARDZ is a single-supply, low noise, portable gas detector, using an electrochemical sensor.
The Sound Impact Sensor provides a means to add noise control to your project and responds to loud noises such as a clap of the hands.
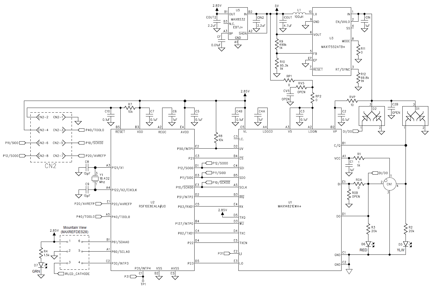
The MAXREFDES27# is a tiny IO-Link proximity sensor with an IR receiver, matching IR LED driver, IO-Link transceiver, and energy-efficient step-down converter all on an 8.2mm x 31.5mm printed circuit (PC) board. Maxim Integrated and Technologie Management Gruppe Technologie und Engineering (TMG TE) collaborated in designing the MAXREFDES27# as an IO-Link version 1.1/1.0 compliant proximity sensor…
The AS5048 Eval-Kit is designed to adapt standard size stepper motors with a contactless rotary position sensor. Rotation of the magnet holders is sensed by the rotary position sensor, soldered on the PCB board.
The LDC0851EVM (Evaluation Module) demonstrates the use of inductive sensing technology to accurately detect the presence of a conductive target object passing a fixed threshold. The module includes a perforated and interchangeable 4-layer PCB where both the sensing coil as well as the reference coil are stacked for reduced system size.
This design provides a complete solution for pH sensor with temperature compensation. The circuit has three critical stages: the pH probe buffer, the ADC, and the digital and power isolator.
The MAXREFDES117# reference design is a low power, optical heart-rate module complete with integrated red and IR LEDs, and a power supply.
This reference design features an ultrasonic distance sensor that fits in a M12 housing due to its high integration and an optimized layout. The design offers an IO-Link interface to communicate with the system control, which makes it industry 4.0 ready.
Co-Browse
By using the Co-Browse feature, you are agreeing to allow a support representative from DigiKey to view your browser remotely. When the Co-Browse window opens, give the session ID that is located in the toolbar to the representative.
DigiKey respects your right to privacy. For more information please see our Privacy Notice and Cookie Notice.
Yes, Continue to Co-BrowseGet fast and accurate answers from DigiKey's Technicians and Experienced Engineers on our TechForum.
Please visit the Help & Support area of our website to find information regarding ordering, shipping, delivery and more.
Registered users can track orders from their account dropdown, or click here. *Order Status may take 12 hours to update after initial order is placed.
Users can begin the returns process by starting with our Returns Page.
Quotes can be created by registered users in myLists.
Visit the Registration Page and enter the required information. You will receive an email confirmation when your registration is complete.
Orders are typically delivered to Hong Kong within 3-4 days depending on location.
Free delivery to Hong Kong on orders of HK$330 or more. A delivery charge of HK$125 will be billed on all orders less than HK$330.
UPS, FedEx or DHL freight pre-paid: CPT (Duty, customs, and taxes due at time of delivery)
Credit account for qualified institutions and businesses
Payment in Advance by Wire Transfer
![]()
![]()
![]()
![]()


More Products From Fully Authorized Partners
Average Time to Ship 1-3 Days, extra ship charges may apply. Please see product page, cart, and checkout for actual ship speed.
Incoterms: CPT (Duty, customs, and applicable VAT/Tax due at time of delivery)
For more information visit Help & Support
Thank you!
Keep an eye on your inbox for news and updates from DigiKey!
Please enter an email address
Please accept the checkbox