
Alpha & Omega Semiconductor's two sink and source switches boost switch performance capabilities to enable Type-C extended power range (EPR) designs.

Alpha and Omega’s synchronous Buck regulator family provides simple, small solutions for industrial, telecom, and networking applications.

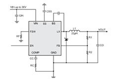
Alpha & Omega Semiconductor’s (AOS) AOZ128x series are high efficiency, simple step-down regulators ranging from 0.6 A to 4 A of continuous output current.
Duration: 5 minutes
Alpha & Omega Semiconductor's AOZ66xx and AOZ67xx EZBuck™ regulators work from 4.5 V to 18 V and are available in thermal enhanced DFN3X3-8L and exposed pad SO-8L packages.
Duration: 5 minutes
Alpha & Omega Semiconductor’s AOZ128x series are high efficiency, simple, step-down regulators ranging from 0.6 A to 4 A of continuous output current.
Designing with DrMOS part II: application guidelines from Alpha Omega.
Review of Quasi-clamped inductive switching behavior of power MOSFETS from Alpha & Omega.
This paper presents a new ESD clamp structure for Transient Voltage Suppressor (TVS) applications that combines the advantages of avalanche diode and bipolar transistor clamps.
Short form catalog from Alpha and Omega Semiconductor.
For purposes of illustration we will focus on Mosfets in low and medium power packages, but the considerations can be applied to other technologies as well.
Designing with DrMOS part I: concept and features from Alpha Omega.
Analyzing Super-Junction C-V to estimate charge imbalance, from Alpha & Omega.
Digi-Key Corporation and Alpha & Omega Semiconductor, Inc. (AOS) announce that the companies have signed a global distribution agreement.

Alpha and Omega Semiconductor, Inc., or AOS, is a designer, developer and global supplier of a broad range of power semiconductors, including a wide portfolio of Power MOSFET and Power IC products.