
Infineon meets today’s lighting needs
By providing the right topology and features for every LED lighting design
Infineon offers a broad portfolio of high performance products for LED drivers, LED strips, horticultural, and smart lighting. Tailored products and solutions for LED lighting include LED driver ICs, MOSFETs, and microcontrollers suited for LED drivers as well as sensors and dedicated ICs for secure communication. In addition to offering products of proven quality, Infineon’s competent global lighting team supports lighting customers in designing LED lighting products and systems.
Our newest lighting solutions are in these categories:
- AC-DC LED driver ICs for replacement lamps, luminaires and LED drivers
- BCR linear regulators for LED strip light applications in industrial and automotive
AC-DC LED Driver ICs
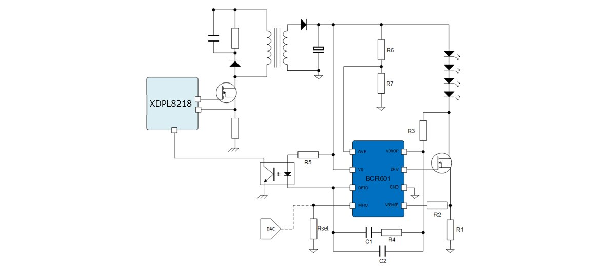
Digital and mixed signal, single- and dual-stage high voltage control ICs for LED drivers
LED control ICs for solid state lighting luminaires
Infineon's control ICs for LED drivers deliver excellent power quality and high efficiency for LED lighting applications supporting dimming levels down to 1%. The integration of advanced functions saves external components and minimizes system cost. The wide variety of features and functions gives the option to choose the best fitting part for the application.
XDP™ digital power – digital single- and dual stage flyback combo controllers
The XDP™ portfolio of high performance digital power control ICs addresses today’s challenges such as smart or connected lighting, meeting demanding LED driver requirements with a unique set of features.
Part Number | Description | View Details | |
---|---|---|---|
![]() |
XDPL8221XUMA1 | LED Driver IC 2 Output AC DC Offline Switcher Flyback PWM Dimming PG-DSO-16 | View Details |
![]() |
XDPL8218XUMA1 | LED Driver IC 1 Output AC DC Offline Switcher Flyback PWM Dimming PG-DSO-8 | View Details |
![]() |
REFXDPL8221U50WTOBO1 | XDPL8221 1, Isolated Outputs LED Driver Evaluation Board | View Details |
![]() |
REFXDPL8221U100WTOBO1 | XDPL8221 1, Isolated Outputs LED Driver Evaluation Board | View Details |
Linear LED Driver ICs
Long term reliability and longevity of LEDs are key. BCR linear LED driver ICs are the best choice when you need to drive LED strings supplied by a DC voltage source. Infineon BCRs are suitable for driving currents from 10 – 250 mA, making the ideal solution for low and mid power LEDs.
In contrast to limiting the LED driving current with a simple resistor, Infineon BCR linear regulators have the advantage that the driving current is always under control, no matter at which temperature. This contributes to longevity and reliability of your system, and also allows the usage in outdoor applications. Furthermore, BCR linear LED drivers are suitable for PWM dimming at high dimming frequencies, allowing flicker-free light to always create the right atmosphere.
Part Number | Description | View Details | |
---|---|---|---|
![]() |
BCR601XUMA1 | LED Driver IC 1 Output Linear Flyback Analog Dimming 10mA PG-DSO-8 | View Details |
![]() |
BCR602XTSA1 | LED Driver IC 1 Output Linear Linear Analog, PWM Dimming 10mA PG-SOT23-6 | View Details |
![]() |
DEMOBCR60160VIVCTRLTOBO1 | BCR601 1, Isolated Outputs LED Driver Evaluation Board | View Details |
![]() |
DEMOBCR60260VICTRLTOBO1 | BCR602 1, Non-Isolated Outputs LED Driver Evaluation Board | View Details |