USB Type-C 電路防護的關鍵性何在,且該如何實作?
資料提供者:DigiKey 北美編輯群
2017-08-08
通用序列匯流排 (USB) Type-C™ 引進了緊湊且可反插的數據與電力傳輸連接器,且可支援 USB 電力傳輸 (USB PD) 標準。USB PD 可支援高達 10 W (20 V@ 5 A),有助於快速促進 USB Type-C 的採納,除此之外,更有快速為鋰離子電池充電的特點。
然而,如同所有 USB 技術版本,靜電放電 (ESD) 對於 USB Type-C 系統敏感的矽晶來說,同樣具有風險。USB Type-C 也帶來一些特有的安全難題:高功率傳輸、緊湊的連接器,以及消費者可輕易插入不合規的纜線,因此該技術的過壓失效機制觸發次數已經大幅增加,也因此採用可靠的電路防護,已經成為關鍵考量。
本文將概述 USB Type-C 電路防護的需求,並且介紹一些防護電路與元件的範例。接著會說明如何設計庾實作防護電路,確保系統可防範各種 ESD 與過壓失效模式。
若要瞭解 USB PD 本身的更多資訊,請參閱文章《導入 USB Type-C 設計並使用電力傳輸達到快速充電》。
USB Type-C 會發生什麼問題?
在所有 USB 系統中採用 ESD 防護是良好的設計作法。有不少標準都有針對 USB 系統 (和其他地方),規定其對 ESD 放電的耐受效能。例如,EN 55024 (資訊科技設備 - 耐受特性 - 限值和測量方法) 就要求接觸放電時的抵抗力達 4 kV,氣隙放電時達 8 kV (條件 B:暫時擾動和自行恢復)。
除了會影響所有 USB 系統的 ESD 風險外,USB Type-C 也帶來一些獨特的失效模式。這些模式是以下兩種因素加成的結果:USB PD 高功率傳輸與緊湊幾何。
USB PD 促成的高功率傳輸也可由傳統 USB 系統採納,前提是必須採用 USB 2.0 或 3.0 通訊協定。然而,非 USB Type-C 應用的失效風險可降低到一個程度,方法是在傳統 USB 連接器上採用更為鬆散的幾何 (圖 1)。
圖 1:USB Type-C 會受歡迎,有一部份是因為採用緊湊且可反插的連接器。但缺點在於,引腳間距比 USB Type-A 等舊款 USB 連接器更小。Type-C 縮小的引腳間距會讓短路的機率升高。(資料來源:www.USB.org)
USB Type-C 連接器的引腳間距僅有 Type-A 連接器的四分之一。縮小的引腳間距會導致纜線扭轉或連接器拆除的機率上升,進而在遭遇高電流/電壓時發生災難性的短路。連接器內若聚積碎屑,也會發生類似的災難後果。
除此之外,對 Type-C 的青睞已經蔓延到多種第三方纜線與電源配接器。其中有許多並無法處理 USB Type-C 與 USB PD 標準所支援的的高電流。
緊湊連接器上的機械應力、碎屑與非合規纜線,再加上高電流/電壓,會讓 USB Type-C 系統相較於其他 USB 技術,面臨更高的短路風險。若在連接器鄰近的 VBUS 與 CC 或 SBU 引腳之間發生短路,下游電路就會受損,包括 20 V 突波的破壞 (圖 2)。

圖 2:此 USB 插座的截面圖 (未顯示出所有引腳) 可顯示出 CC 引腳 (連接/配置) 與 SBU 引腳 (旁帶/音訊配接器配件配置/待定義的其他功能) 接近電源供應匯流排 (VBUS) 的情況。(圖片來源: STMicroelectronics)
短路的風險,尤其是對 PD 控制器來說,算高,因為裝置直接連接到 CC 引腳,且其設計的最高工作電壓為 5 V。保護這些裝置相當重要,因為 PD 控制器會在 USB PD 工作期間,針對充電器與單元之間的最大電流與電壓位準進行交涉。若因為 PD 控制器受損而導致 USB PD 操作有誤,就會出現安全危害。舉例而言,未受保護的壁式配接器若發生短路,會讓下游 PD 控制器暴露在受損的風險中 (圖 3)。

圖 3:故障的壁式配接器會在 VBUS 與 CC 引腳之間短路,導致下游 PD 控制器暴露到 20 V 電壓的破壞。(圖片依據 Texas instruments 的原始圖片,利用 DigiKey Scheme-it® 繪製)
ESD 電路防護
USB Type-C ESD 防護的實作其實相當簡單,只要在所有 USB Type-C 插頭與插座引腳與接地之間安裝暫態電壓抑制 (TVS) 二極體即可。必須謹慎挑選 TVS 二極體,因為裝置要可耐受高 DC 電壓,才能因應各種 USB PD 充電事件。
STMicroelectronics 的 ESDARF02-1BU2CK 雙相單線 TVS 二極體是適合此應用的良好選項。在 +8 kV 的 ESD 事件中,裝置會在 30 ns 內將線路箝制在 19 V,並在 100 ns 內箝制在 15 V (圖 4)。但二極體可在 USB PD 工作期間耐受例行出現的 20 VDC。

圖 4:STMicroelectronics 的 ESDARF02-1BU2CK TVS 二極體可因應 +8 kV ESD 突波。峰值電壓限制在 242 V,且會在 30 ns 內下降至 19 V。此二極體亦可在 USB PD 工作期間耐受高 DC 電壓。(資料來源:STMicroelectronics)
STMicroelectronics 提供的評估套件 STEVAL-OET004V1 可讓設計人員使用 ESD 防護解決方案進行實驗,包括單純使用 TVS 二極體,到採用 ECMF04 與 ECMF02 共模扼流圈濾波器以及 TVS 二極體的組合式解決方案在內,藉此在使用 USB Type-C 連接進行超高速數據傳輸時,確保訊號完整性。
可耐受高 DC 電壓的 TVS 二極體與共模濾波器可提供良好的暫態 ESD 事件防護,箝位電壓通常比 USB PD 控制器等元件所指定的 5 V 限值高出許多。因此單純只有 TVS 二極體的話,並不適合用來防範持續性的高電壓,例如短路時會出現的高電壓。
過壓電路防護
若要提供完善的 USB Type-C 電路防護,ESD 防護必須使用過壓防護 (OVP) 加以輔助,確保防範短路。初次檢查時,此 OVP 看似只會處理 20 V 的峰值電壓,因為這是 VBUS 相關短路時會產生的最大值大多是如此。
但情況也未必都是這樣。舉例而言,一公尺長的 USB 纜線的電感值足以產生振鈴效果,進而導致穩態短路電壓雙倍的峰值電壓。在採用 USB PD 傳輸 20 V 的 USB Type-C 系統中,發生 VBUS 短路事件時,CC 或 SBU 線路的導通電壓可高達 40 V。USB Type-C 的 OVP 必須可因應高出預期峰值電壓的情況。
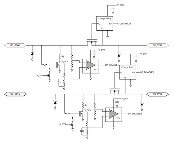
有個相當直覺的 USB Type-C OVP 作法,就是採用 N 通道 MOSFET (nMOSFET) 並搭配 OVP 裝置。
此 OVP 裝置可在受監測的輸入低於使用者可調的過壓門檻時,將 nMOSFET 驅動到高位,藉此讓電流流動。當輸入電壓超出過壓門檻時 (短路時會發生),nMOSFET 會拉低,將負載與輸入斷開。除了 OVP 裝置外,防護解決方案還需要電荷幫浦來維持 6.5 至 8 V 的閘極電壓。需要此電壓讓 nMOSFET 在低電阻區域中運作,藉此配合 USB Type-C 正常操作的 5 VDC。
發生繞過纜線的 VBUS 短路事件時,情況會更加複雜。在「無纜線」情況下的插座電感值非常低,因此達到 90% 的短路峰值電壓所需的上升時間可能不到 10 ns。突然的上升已經超出 nMOSFET 的反應時間,會導致下游元件暴露於破壞性電壓。纜線旁路也會降低插座的電阻,導致系統暴露到比具有纜線時更高的電流。因此,需要額外的箝位元件來防範這類短路 (圖5)。
圖 5:USB Type-C CC1 和 CC2 引腳的 ESD 和 OVP 電路線路圖。每條線路的解決方案包含一個 nMOSFET、OVP 裝置、電荷幫浦和箝位元件。SBU 線路也需要類似的防護。(圖片來源:Texas Instruments)
此防護電路以 nMOSFET、OVP 裝置、電荷幫浦和箝位為基礎,每個 CC 引腳的防護約具備 15 個離散零件。需使用類似的電路來保護 SBU 線路。單純提供防護,就會產生大筆物料清單 (BOM)。
簡化防護 (並縮小物料清單)
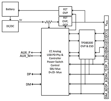
USB Type-C 電路防護若要簡化,可用 Texas Instruments 的 TPD8S300 等單晶片裝置來取代離散元件。此裝置在 3 x 3 mm QFN 封裝解決方案中,整合了完整的 VBUS 短路 OVP 以及 ESD 防護系統 (圖 6)。

圖 6:此應用電路顯示出單一 TPD8S300 即可提供 ESD 與 OVP 防護,可保護下游 USB PD 控制器。(VBUS 需要額外的 ESD 與 OVP 防護以達到完善的解決方案。)(圖片來源:Texas Instruments)
與其採用複雜的離散式解決方案,工程師只需在 USB Type-C 實作中添加一個 TPD8S300,就可完全符合 IEC 61000-4-2 ESD 與 VBUS 短路 OVP 的要求。TPD8S300 含有四通道的 VBUS 短路防護 (用於 CC 與 SBU 引腳)、八通道的 ESD 防護 (用於 CC、SBU 與 USB 2.0 引腳),以及沒電電池電阻。圖 6 中的電路反應指出,CC1 引腳的電壓達到 6.5 V 峰值,但會在不到 100 ns 內箝制於 0.5 V (圖 7)。

圖 7:圖 6 的應用電路對 VBUS 與 CC1 之間的 20 V 短路所產生的反應。CC1 引腳 (綠線) 的電壓達到 6.5 V 峰值,但會在 100 ns 內箝制於 0.5 V。(圖片來源: Texas Instruments)
結論
採用 USB PD 的 USB Type-C 系統可傳輸 20 V 與 5 A。緊湊的連接器與插座,因為採用窄引腳間距,會讓高電壓與電流造成的短路的風險擴大 (尤其是在 VBUS 電軌一旁的 CC 與 SBU 引腳),因此必須採取 OVP 防護措施。
USB Type-C 系統若要達到完善的 ESD 與 OVP 防護,可採用離散元件,但此作法會導致解決方案含有數十種元件,會造成解決方案的 BOM 與可用空間之間難以彼此配合。
如本文所述,有個替代作法是將 ESD 與 OVP 電路整合到單一晶片中,如此就可大幅簡化設計並縮小方案尺寸。
參考資料
- “USB Type-C protection and filtering”, Application note AN4871, STMicroelectronics, December 2016.
- “Circuit Protection for USB Type-C”, Padmanabhan Gopalakrishnan, Michael Koltun IV, Texas Instruments, October 2016.
聲明:各作者及/或論壇參與者於本網站所發表之意見、理念和觀點,概不反映 DigiKey 的意見、理念和觀點,亦非 DigiKey 的正式原則。




