降低 LED 雜訊和失真度,達到準確的脈搏血氧測量
資料提供者:DigiKey 北美編輯群
2019-01-16
脈搏血氧測量是一種非侵入式的血氧濃度和脈搏測量方法,可用於醫院病患、一般看診、新生兒照護和居家健康監測。上述這些應用都十分講究準確度,但要達成往往不容易,部分原因是 LED 訊號有過多雜訊和失真現象。
在脈搏血氧測量中,採用的紅外線和紅光 LED 通常會穿透身體的半透明部位,一般是受測者的手指和耳垂,嬰兒通常是雙腳。光線會穿透到光電二極體,再由二極體擷取亮光的強度與其他特性。

圖 1:病患將手指放進這台可攜式脈搏血氧儀中,即可清楚指出脈搏含氧量和心率。(圖片來源:Zacurate)
血氧飽和度是利用氧合血紅素 (HbO2) 與還原血紅素 (Hb) 的比率計算得出。要測量脈搏率,系統會收集幾個搏動血流波形樣本。若要準確測量這兩個參數,LED 的訊號必須具有低雜訊和低失真。
本文將探討典型脈搏血氧儀的電子模塊,接著介紹合適的 LED 驅動解決方案,以及如何應用這些方案來設計低雜訊、低失真的 LED 驅動電路。
脈搏血氧儀電子元件
脈搏血氧儀的主要電子模塊是 LED 傳送電路和光偵測系統。典型脈搏血氧儀的電子元件配置,會在指套頂端裝設一對 LED,並在底部裝設光偵測器 (圖 2)。

圖 2:在脈搏血氧儀中,要達到準確的量測,紅光 (HbO2) 和紅外線 (Hb) 驅動電子元件發出的訊號必須達到低雜訊和低失真。(圖片來源:Bonnie Baker)
圖 2 中兩個 LED 驅動器電路中的元件,是低雜訊的數位類比轉換器 (DAC),以及後續的 LED 放大器驅動器電路。紅光和紅外線 (IR) LED 交替將脈衝訊號從高電流位準傳送到低電流位準,產生出兩個流經手指的脈寬訊號。這兩個 LED 所接收的驅動訊號會偏移計時,以便接收光偵測器將兩個訊號彼此分離。這些電流脈衝處於高態動作的時間,一般大約是數百微秒。
紅光和紅外線 LED 的峰值波長分別是 660 nm (HbO2) 和 940 nm (Hb)。之所以使用不同的波長,是因為 HbO2 和 Hb 具有不同的光譜響應。採用這兩個值進行比率計算後,便能估算出血氧濃度 (SpO2) 的百分比。
轉阻或 I-V 光電二極體電路,是由運算放大器、類比陷波濾波器和增益放大器組成。增益放大器之後接著類比數位轉換器 (ADC),可向 DSP 晶片提供數位輸出。
LED 驅動器電路
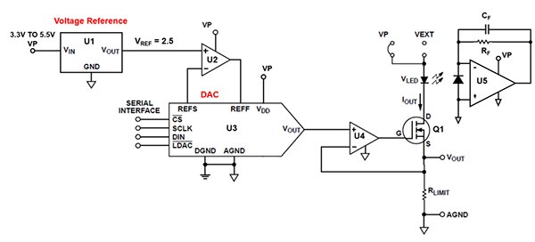
脈搏血氧儀電路的訊號路徑起點為 LED 驅動器。單電源 LED 驅動器鏈具有參考電壓 (U1)、DAC (U3)、DAC 輸出緩衝 (U4) 和電晶體電流源 (Q1) (圖 3)。

圖 3:脈搏血氧儀系統的簡易型 LED 驅動器,右側搭配光電二極體接收器。(圖片來源:Bonnie Baker,採用經修改的 Analog Devices 材料)
參考電壓 (U1) 用於 16 位元 DAC,並定義類比輸出電壓值 (根據方程式 1)。
![]()
其中 D = DAC 暫存器 (十進位數據字),N = DAC 位元數目。
舉例來說,如果 U1 是 Analog Devices 的 ADR4525BRZ-R7 系列 2.5 V 參考電壓,U3 是 Analog Devices 的 AD5542AACPZ-REEL7 16 位元序列 DAC,方程式 1 就變成:
![]()
得出的 DAC 中位電壓是 1.25 V,而最低有效位元 (LSB) 的大小是 VREF /(2N) = 2.5/65,536 = 38.1 µV。
ADR4525 的設計是成為高精準、溫度穩定、低雜訊 (1.25 mV p-p,0.1 Hz 至 10 Hz) 的電壓參考。此裝置具有較低的輸出電壓溫度係數 (最大 2 ppm/°C),以及較低的長期輸出電壓漂移 (在 60˚C 下超過 1000 小時仍為 25 ppm),能確保系統在時間及溫度變化下仍準確無誤。ADR4525B 的初始室溫誤差最大為 ±0.02%。
LED 驅動器雜訊分析
在 LED 驅動器電路雜訊分析中,16 位元 DAC 會對周邊裝置的選擇提供引導。換句話說,如果 DAC 解析度是 12 位元,LSB 的大小就是 601.35 mV,這能放寬參考電壓和運算放大器的雜訊需求。
不過,在 LED 驅動器電路中,接近 DC 的雜訊和非線性確實會影響 LED 的亮度。會產生近 DC 雜訊的來源包括:
- DAC 的積分和微分非線性
- 參考電壓的低頻雜訊和放大器的低頻雜訊
- 放大器的共模失真
這些雜訊來源值得更仔細地探究。
DAC 的積分和微分非線性:微分非線性 (DNL) 是實際步長和 1 LSB 理想值之間的差異。當 DNL 誤差小於 -1 LSB 時,編碼會遺漏。AD5542A 16 位元 DAC 的微分誤差在大約 ±0.4 LSB 之內 (圖 4)。

圖 4:AD5542A 16 位元 DAC 的微分非線性與編碼關係圖顯示,微分誤差大約在 ±0.4 LSB 之內。(圖片來源:Analog Devices)
積分非線性 (INL) 誤差是指輸出電壓和理想轉移曲線的對應輸出電壓比較後,所得出的最大偏差值,且測得的偏移和增益誤差已歸零。AD5542A 的 INL 誤差大約介於 -0.6 LSB 至 0.25 LSB (圖 5)。

圖 5:此 AD5542A 的積分非線性與編碼關係圖顯示,積分非線性誤差大約介於 -0.6 至 +0.25 LSB。(圖片來源:Analog Devices)
從圖 4 和圖 5 的非線性圖來看,最大類比雜訊可達到最差情況非線性的三分之一,也就是 0.6 LSB,等於:
![]()
低頻參考電壓和放大器雜訊:低頻雜訊的頻率範圍等於 0.1 Hz 至 10 Hz。參考電壓 (U1) 和參考緩衝 (U2) 直接饋送到 DAC (U3)。若要合併 U1 和 U2 產生的低頻雜訊,可使用平方和根值 (RSS) 計算法 (方程式 3)。
![]()
如果 U1 是 ADR4525 系列 2.5 V 參考電壓,則低頻雜訊為 1.25 mVP-P。此外,U2 和 U4 各是 Analog Devices 的 ADA4500-2 10 MHz、14.5 nV/√Hz、軌對軌 I/O、零輸入交越失真運算放大器的一半。對 ADA4500-2 來說,低頻雜訊為 2 mVP-P。
使用方程式 3,進入 DAC REFF 引腳的總低頻雜訊為:
參考電壓 (U1) 和緩衝放大器 (U2) 的雜訊,比 DAC 的 LSB 還小得多。
放大器的共模失真:U4 DAC 緩衝運算放大器會進行軌對軌的輸入和輸出擺動。典型的軌對軌輸入放大器使用兩個差動對來進行軌對軌的輸入擺動。在共模範圍的低端,底部差動對會作用,而在範圍的高端,另一對會作用。每個差動對都有自己的偏移電壓。這個典型的互補式雙重差動對會產生交越失真 (圖 6)。同樣地,放大器偏移電壓的變化,會造成如同 DAC 緩衝的非線性 (圖 7)。

圖 6:使用兩個輸入差動對時,偏移電壓在整個共模輸入電壓範圍造成失真。(圖片來源:Bonnie Baker)

圖 7:具有兩個差動輸入結構的放大器輸出緩衝造就 DAC 非線性。(圖片來源:Analog Devices)
圖 7 顯示運算放大器的非線性現象。當共模電壓增加時,作用的差動對會從 P 型對變成 N 型對,進而導致交越失真。而交越失真會造成 +4 LSB 至 -15 LSB 的誤差擺動。
不過,ADA4500-2 並非典型放大器,只使用一個差動輸入對來達成軌對軌的輸入擺動,因此不會產生交越失真。具體方法是在輸入結構中使用正電壓電荷幫浦,達成完整的軌對軌輸入擺動。
這種情況還有一個額外的優點,就是能使用 ADA4500-2 雙通道運算放大器的第二個部分來形成 DAC 緩衝放大器 (U4)。如之前所述,第一部分用於參考電壓的緩衝放大器 (U2)。
DAC (U3) 的輸出阻抗為常數 (一般為 6.25 kΩ),而且與編碼無關。輸出緩衝 (U4) 需要低輸入偏壓電流和高輸入阻抗,才能將誤差降到最低。ADA5400-2 能有效因應這些需求,在室溫下的輸入偏壓電流為 2 pA,並具有高輸入阻抗,而且在 -40˚C 至 125˚C 的溫度範圍中,最大輸入偏壓電流為 190 pA。
雜訊量測
此完整 LED 驅動系統的目標雜訊值低於 15 mVP-P。根據規格書規格,選定之元件所產生的雜訊如下:
- U3:DAC AD5542A:
- 16 位元 DAC
- 0.134 μVP-P
- U1:參考電壓 ADR4525:
- 2.5 V 輸出參考
- 1.25 μVP-P
- U2:放大器 ADA4500-2 (參考緩衝):
- 零共模交越失真
- 2 μVP-P
- U4:ADA4500-2 放大器 (DAC 緩衝):2 μVP-P
- 零共模交越失真
- 2 μVP-P
元件 U1 到 U4 的規格書 RSS 雜訊是 3.1 mVP-P。
此電路是利用雜訊測量盒來測出實際的雜訊,其中增益為 10,000 V/V,同時搭配 0.1 Hz 至 10 Hz 的濾波器 (圖 8)。

圖 8:測量 0.1 Hz 至 10 Hz 雜訊的測試設定,增益為 10,000。(圖片來源:Analog Devices)
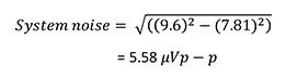
Analog Devices 的 EVAL-CN0370_PMDZ 評估套件,可為電路產生測量資料 (原本顯示於圖 3)。在差動輸入短路下,測量盒的雜訊輸出以及所連電路的雜訊,分別為 7.81 mVP-P (圖 9) 和 9.6 mVP-P (圖 10)。

圖 9:在輸入對雜訊測量盒短路下的輸出雜訊測量值為 78.1 mVP-P (或 7.81 μVP-P,以輸入為基準)。(圖片來源:Analog Devices)

圖 10:在連接 Analog Devices 的 EVAL-CN0370-PMDZ 情況下,輸出雜訊為 96 mVP-P (或 9.6 μVP-P,以輸入為基準)。(圖片來源:Analog Devices)
來自兩個系統的不相關雜訊,與 RSS 方程式進行結合,得出:
驅動 LED 的雜訊電流等於 5.58 mVP-P 除以 124 Ω,或者 45 nAP-P。

圖 11:EVAL-CN0370-PMDZ 電路評估板是完整的單電源、低雜訊 LED 電流源驅動器,由 16 位元 DAC 控制,採用 PMOD 外型尺寸。(圖片來源:Analog Devices)
結論
紅外線和紅光 LED 可在脈搏血氧儀中以非侵入方式測量血氧飽和度與脈搏率。這些 LED 的作用是充分照亮病患的手指,以便根據光電二極體接收到的能量來測量 HbO2 對 Hb 的比率。
系統設計人員面臨的難題在於,必須確保驅動 LED 的電流達到低雜訊和低失真。如上文所示,只要結合 16 位元 DAC、低頻區域的低雜訊裝置,以及零交越失真的軌對軌 LED 驅動器放大器,就能克服這個難題。
聲明:各作者及/或論壇參與者於本網站所發表之意見、理念和觀點,概不反映 DigiKey 的意見、理念和觀點,亦非 DigiKey 的正式原則。


