如何實作高靈敏度的分光光度感測電路
資料提供者:DigiKey 北美編輯群
2019-07-11
隨著水質和空氣品質越來越受到重視,實驗室和分析用分光光度儀器的設計人員,必須對氣體或液體中越來越細微的污染物或變色情形,進行量化分析。然而,隨著分析對象越來越細微,需要使用同樣靈敏的偵測方法,來測量光在通過採樣溶液後的吸收或折射強度。
設計人員的難題在於必須設計出低雜訊且超低電流的前端電子元件,將感測元件的量測干擾降至最低。分析用分光光度計對於靈敏度的要求越來越高,但採用前端光電二極體的標準轉阻放大器 (TIA) 電路不夠精確,因此無法滿足此要求。
對許多設計人員而言,最好的辦法是調整現有的電路。使用這種設計技巧可降低總體成本,同時確保盡可能達到最高的設計成功率。
本文將探討 TIA 電路對高精確度的低電流光電二極體有何要求。為了應對極低的光電二極體電流,本文會介紹一些關鍵的訊號鏈元件,如 Analog Devices 的 ADA4530-1ARZ-R7 低雜訊前端放大器以及 AD7172-2BRUZ 高精確度類比數位轉換器 (ADC),以及最佳佈局技巧。隨後還會說明如何利用公版設計中採用實用配置的良好匹配元件,順利執行設計工作。
分光光度測量
分光光度測量法可將量化分析運用在多種領域,例如化學、生物化學、物理學、化學和材料工程。此技術會測量入射於物質 (此例為水中的懸浮物質) 上的光吸收或反射情況。當光束通過採樣溶液時,量測裝置會感測光的強度。典型的分光光度計包括光源、視準儀、單色器、波長選擇器、用於採樣溶液的光析管、光電偵測器,以及數位顯示器或儀表 (圖 1)。
圖 1:分光光度計的設計原理是,每種化合物都可以透過其吸收、透射或反射特定範圍光波長的程度加以區分。(圖片來源:Chemistry LibreTexts)
在圖 1 中,視準儀、單色器和波長選擇器會從光源產生所需的波長。視準儀將直光束引導到單色器。單色器或稜鏡會產生若干波長或一個光譜。波長選擇器 (狹縫) 將光訊號篩選至狹窄的選定波長頻帶。產生的入射光訊號 (Io) 隨即到達光析管中的採樣溶液,光析管是一種容納液體樣品的直邊光學透明容器。
當所需的光波長通過光析管的採樣溶液後,透射光 (It) 會由光偵測器偵測,感測出射光子的數量。訊號經進一步處理後,最終顯示在數位顯示器上。
每種化合物都會吸收、透射或反射特定範圍的光波長。分光光度設備會測量採樣溶液的光強度輸出,判斷吸收或透射情況,藉此測量出化學物質的類型和數量。
分光光度計有兩種類型,取決於單色器的波長範圍。
- 紫外 (UV) 可見分光光度計的波長範圍分為兩段:185 至 400 nm 以及 400 至 700 nm (可見光範圍)。
- 紅外 (IR) 分光光度計的波長範圍為 700 至 15000 nm。
分光光度法的應用有很多。例如,在生物化學中,分光光度法可用來分析催化酶反應。此技術亦可用於血液或組織的臨床檢查。分光光度法還有其他變化型,包括原子發射分光光度法,以及原子吸收分光光度法。
光偵測器級
典型的光偵測器使用光感測器 (例如矽光電二極體或光電倍增管),將光轉換為微小的電流。然後在光感測器後放置運算放大器,將微小的感測器電流轉換為可用電壓。簡單來說,這就是一個基本的 TIA。
TIA 電路中的關鍵元件是光電二極體、低輸入偏壓電流運算放大器、回授電阻 (RF),以及負責穩定的回授電容 (CF) (圖 2)。
圖 2:基本 TIA 將來自光電二極體的微小感測器電流 (IPD),轉換為可用電壓。其關鍵元件是光電二極體 (DPD)、低輸入偏壓電流運算放大器、回授電阻 (RF),以及負責穩定的回授電容 (CF)。(圖片來源:Bonnie Baker)
在圖 2 中,使用了光電二極體來感測 UV 可見光或 IR 波長範圍。運算放大器具有高阻抗輸入及最低的輸入偏壓電流,範圍為幾十 pA 到數十 fA。RF 可以從幾百 kΩ 到幾十 GΩ 不等,足以將光電二極體的電流 (IPD) 轉換成放大器的完整輸出電壓範圍。CF 的值取決於放大器頻寬、輸入電容量和寄生光電二極體電容量之間的關係,可確定 TIA 的相位邊限。
設計 TIA 時面臨的主要難題在於確保電路的穩定性。此分析將使用波德圖來評估 TIA 的傳遞函數。
典型的 TIA 電路如圖 3 所示。電路要穩定,就必須在放大器的增益和頻寬特性 (AOL(jw)) 以及電路的兩個電阻和六個電容之間取得平衡。
圖 3:在 TIA 光感測電路模型中,要達到穩定,就必須在放大器增益和頻寬特性 (AOL(jw)) 以及電路的兩個電阻和六個電容之間達到平衡。(圖片來源:Bonnie Baker)
在圖 3 中,光電二極體模型包含理想二極體、光感應電流源 (IPD)、寄生接面電容量 (CPD),以及寄生接面阻抗 (RPD)。在 TIA 中,其他會影響電路穩定性的寄生電容量有:放大器的共模輸入電容量 (CCM)、差動輸入電容量 (CDM),以及回授電阻的寄生電容量 (CRF) (圖 4)。
圖 4:根據圖 3 所示模型而定的 TIA 電路電阻值和電容量的定義。(圖片來源:Bonnie Baker)
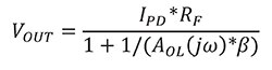
TIA 的頻域傳遞函數如方程式 1 所示:
方程式 1
說明:
- AOL(jw) 是放大器在頻率上的開迴路增益
- β 是系統回授因數,等於 1/(1 + ZIN/ZF),其中:
- ZIN 為分散式輸入阻抗,等於 RPD || jw(CPD + CCM + CDIFF)
- ZF 為分散式回授阻抗,等於 RF || jw(CRF + CF)
波德圖有助於確保電路的穩定性。此設計所對應的波特圖具有放大器的開迴路增益和 1/β 曲線。確定雜訊增益 (1/β) 頻率響應的系統元件包括,光電二極體寄生效應和運算放大器的輸入阻抗 (ZIN),以及放大器回授迴路中的元件 (RF、CRF 和 CF) (圖 5)。
圖 5:開迴路增益頻率響應和回授增益倒數 (1/β) 之間的閉合率為 20 dB/decade。(圖片來源:Bonnie Baker)
在圖 5 中,綠色曲線表示 TIA 的閉迴路增益,藍綠色曲線表示 ADA4530-1 的開迴路增益效能。在閉迴路 TIA 增益曲線中,DC 的增益等於放大器電路的非反相增益,增益等於 1 + RF/RPD。此曲線的第一個頻率變化發生在第一個零點 (fz),而這取決於回授網路。TIA 閉迴路增益曲線的第二個頻率變化則發生在第一個極點 (fP),而這取決於光電二極體的寄生效應、放大器寄生效應和回授元件。此增益曲線理論上會在最終增益為 1 + (CPD + CCM + CDIFF)/CF 時變平。fZ 和 fP 可使用方程式 2 和 3 進行計算:
方程式 2
方程式 3
AOL(jw) 曲線與 1/β 曲線的交會處,是本電路中值得注意的地方。這兩條曲線之間的閉合率決定了系統的相位邊限,可進而預測穩定性。
例如,圖 5 中兩條曲線的閉合率為 20 dB/decade。放大器提供大約 -90 度移相,而回授因數大約提供零度移相。透過從 AOL(jw) 移相增加 1/β 移相,系統的移相可達到 -90 度且相位邊限可達到 90 度,進而達到穩定的系統。如果兩條曲線的閉合率為 40 dB/decade (表示移相為 -180 度、相位邊限為零度),則電路將在階梯函數輸入下發生振盪或振鈴。
糾正電路不穩定性有兩種方法,一個是增加回授電容 CF,一個是更改放大器以獲得不同的 AOL 頻率響應或不同的輸入電容量。
在此採用保守的計算方法,允許放大器頻寬、輸入電容量以及回授電阻值有所變化,即可將系統的 1/β 極點置於兩條曲線交會的頻率的一半處。CF 的計算如方程式 4 所示:
方程式 4
其中 fGBW 是放大器的增益頻寬乘積。此外,方程式 4 產生的系統相位邊限為 65 度。
例如,Analog Devices 的 ADA4530-1ARZ-R7 fA 輸入偏壓電流靜電計放大器的最大輸入偏壓電流為 ±20 fA、輸入偏移電壓為 50 µV、fGBW 為 1 MHz,而 CCM 加上 CDIFF 等於 8 pF。放大器外部的元件 RF、CRF 和 CPD 分別為 10 GΩ、5 pF 和 1 pF。
概念驗證:分光光度計偵測器
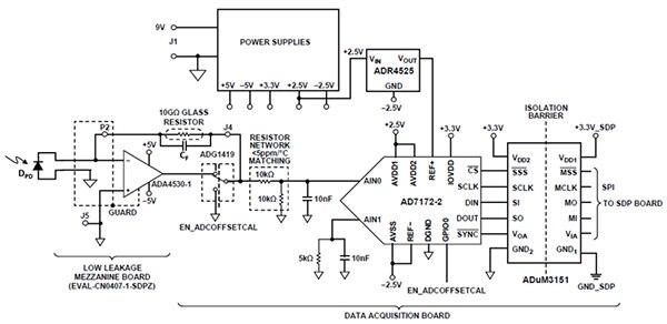
如上所述,光電二極體/精密放大器會偵測光電二極體上的入射光子,並將其轉換為可用電壓。之後,高解析度 ADC 會將放大器的輸出電壓轉換成數位形式。此產品的功能線路圖如圖 6 所示。分光光度計偵測器級必須使用精密類比前端,來測量 fA 範圍內的光電二極體電流。TIA 的輸入偏壓電流規格,必須符合此低輸入偏壓電流要求。
圖 6:分光光度計飛安培 TIA 偵測器電路以 ADA4530-1ARZ-R7 飛安培輸入偏壓電流靜電計放大器為基礎,並使用低漏電夾層板 (左) 連接到資料採集板 (右)。(圖片來源:Bonnie Baker)
圖中所示的 TIA 電路使用兩個板件,包括低漏電夾層板以及與其配接的資料採集板。夾層板中含有光電二極體 (DPD)、ADA4530-1 超低輸入偏壓電流運算放大器、超高回授電阻 (10 GΩ 玻璃電阻) 和回授電容 (CF),以此形成基本的 TIA 電路。
這種超靈敏類比前端,適合使用光電二極體或光電倍增管感測器作為輸入元件。感測二極體 (DPD) 橫跨 ADA4530-1 的差動輸入引腳。ADA4530-1 中的整合式保護緩衝器,將輸入引腳和 PC 板的漏電流相互隔離,藉此確保 ±20 fA 輸入偏壓電流維持在低電流。
對於本文中所進行的測試,夾層板 (EVAL-CN0407-1-SDPZ) 是一款以混合式 FR-4 和 Rogers 4350B 層壓板為基礎的低漏電流板。外層是陶瓷 (Rogers 4350B),內層是標準玻璃環氧樹脂層壓板 (FR-4)。與玻璃或環氧樹脂材料相比,Rogers 4350B 材料的絕緣效能更佳 (圖 7)。
圖 7:在此 TIA 配置中使用的低漏電流夾層板是由混合式 FR-4 和 Rogers 4350B 層壓板組成。(圖片來源:Analog Devices)
在圖 7 中,Rogers 4350B 材料還可將漏電流降至最低,與玻璃或環氧樹脂電介質相比,其介電鬆弛時間也更短。
ADC 和參考電壓
此資料採集板包含 Analog Devices AD7172-2 ADC、電源供應器模組、ADC 參考電壓和隔離式數位介面。此 ADC 屬於 24 位元 Σ-Δ ADC,可產生 24 個無雜訊位元,轉換速率為 5 SPS (每秒採樣數)。
夾層板的輸出電壓範圍為 ±5 V。使用 Analog Devices 的 ADR4525BRZ-R7 2.5 V 參考電壓,AD7172-2 ADC 的輸入範圍為 ±2.5 V。10 kΩ/10 kΩ 匹配電阻分壓器會將夾層板的輸出衰減一半。為了將 ADC 偏移誤差降到最低,Analog Devices 的 ADG1419BRMZ-REEL7 類比單極/雙擲 (SPDT) 開關會在電阻分壓器輸入和地面之間形成短路。此配置能消除測得的 ADC 和電阻分壓器偏移誤差。ADA4530-1 自身電路會產生剩餘的偏移。
電源管理
分光光度計飛安培偵測器級的電源管理部分會供電給夾層板和資料採集板上的所有元件。資料採集板上的電源管理部分則會從 9 V 外部 DC 電源供應器獲取電力 (圖 8)。
圖 8:分光光度計飛安培偵測器的電源部分使用外部 9 V 輸入,藉由 Analog Devices 的低壓降穩壓器 (LDO) 供電給夾層板和資料採集板上的所有元件。(圖片來源:Analog Devices)
電路板電源 IC 和其 9 V 外部輸入之間的輸入電路,具過電壓暫態和逆向電壓保護。三個 Analog Devices ADP7118ACPZN-R7 低雜訊、LDO 線性穩壓器會對 ADA4530-1 放大器產生 5 V 電壓,對 AD7172-2 ADC 類比前端產生 2.5 V 電壓,並對數位輸入/輸出線路以及 Analog Devices ADUM3151BRSZ-RL7 數位隔離器產生 3.3 V 電壓。
測試分光光度計偵測器電路
夾層板位於資料採集板的頂端,如圖 9 所示。
圖 9:夾層板和資料採集 PC 板相結合後,才會在夾層板周圍放置屏蔽板。(圖片來源:Analog Devices)
圖 9 顯示已取出屏蔽板的夾層板。放入屏蔽板後,則可避免 ADA4530-1 放大器的輸入級受到干擾。
若要開始測試,需要連接 9 V 供電電源,並從 Analog Devices 支援網站的電路評估和測試專區下載 EVAL-CN0407-SDPZ 評估軟體。
軟體就位且執行後,即可配置機板並測試 ADC 的雜訊。為達到最佳的雜訊效能,請選擇可接受的最低採樣率。例如,在 0.83 SPS 下採樣 120 分鐘時,系統會產生 1.4 fA 均方根 (rms) 的雜訊,而 DC 值為 -150 aA (圖 10)。
圖 10:為了讓飛安培量測系統達到最佳的雜訊效能,應選擇可接受的最低採樣率。例如,圖中顯示了系統在 0.83 SPS 下採樣 120 分鐘時的雜訊。這會產生 1.4 fA 均方根 (rms) 雜訊,DC 值為 -150 aA。(圖片來源:Analog Devices)
系統的雜訊主要來自 10 GΩ 電阻所產生的熱雜訊 (等於 12.87 μV/√Hz)。為了抵消此雜訊,可藉助 ADC 的超取樣能力將結果中的更高頻率雜訊濾除。
結論
分光光度儀器會對氣體或液體中的細微污染物或變色情形進行量化分析。設計人員的難題在於必須設計出低雜訊且超低電流的前端電子元件,將感測元件的量測干擾降至最低。
在尋找可行的分光光度測定解決方案的過程中,已證明由 ADA4530-1 飛安培放大器和 24 位元的 AD7172-2 Ʃ-Δ ADC 組成的 TIA 配置,可用來構建可靠且高精確度的解決方案。採用創新的佈局和機板製造技術,有助於實現最終解決方案並產生低雜訊結果。
聲明:各作者及/或論壇參與者於本網站所發表之意見、理念和觀點,概不反映 DigiKey 的意見、理念和觀點,亦非 DigiKey 的正式原則。




