如何在單電源工業機器人系統中隔離高電壓
資料提供者:DigiKey 北美編輯群
2018-04-24
在工業自動化應用中,將多個系統連線可提供眾多優勢,不過,這些系統之間若存在較大電壓差,設計人員就必須管理電壓不一致的問題了。這包括管理系統接地的較大電壓差。
光學、磁性和電容屏障等硬體技術有助於解決這些類比與數位電流隔離的挑戰。隔離傳輸訊號的類型包括類比訊號、電力訊號以及數位訊號。
本文將介紹合適的工業電壓隔離解決方案及其相關應用。
電流隔離屏障
電流隔離措施將電路分開,防止電壓與接地間產生電流。下方展示了兩個或更多電路之間直接連線所產生的電流 (圖 1)。

圖 1:這張工業機器人的細部檢視顯示控制、馬達驅動器及電力部分的隔離要求,以及這些區塊間的通訊。(圖片來源:Texas Instruments)
在電流隔離的情況下,將不會有直接的導電路徑。這種類型電路的優點在於,類比或數位資訊可以透過光學場、磁場、電場,跨過電流屏障進行交換,因此產生了眾多機會。其中之一在於多個系統可以在不同的接地與電位下安全且恰當地運作。此外,還可以在此過程中交換類比或數位資訊而不彼此干擾或破壞。
設計人員為了解決這些問題,需要為其電路找到合適的電流隔離技術。可用的選項包括光學 (LED、光電二極體)、電氣 (電容) 或磁性 (電感) 隔離技術。在本文中,所有隔離屏障的實作都存在於矽晶或屬於半導體封裝一部分 (圖 2)。
圖 2:光學耦合需要使用 LED 與光電二極體。電感式耦合需要使用由隔離器分開的兩個繞組。電容耦合需要使用由隔離器分開的兩條導線。(圖片來源:Texas Instruments)
光學隔離
光學隔離依賴發光 LED 與接收光的光電偵測器之間的隔離。在電流隔離中,LED 是透過隔離材料 (如透明的聚醯亞胺) 直接照向光電二極體。

圖 3:光耦合器包含以環氧樹脂黏合至引線框架的發射器 (LED) 及光電二極體 (接收器),兩者間以透明的聚醯亞胺作為隔離屏障。(圖片來源:Texas Instruments)
光學隔離的優點是可以免受電場與磁場的干擾;但是 LED 會在生命週期內隨著時間而劣化。
光學屏障的類比訊號應用
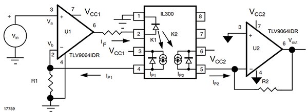
光學隔離元件的屏障可以傳輸類比或數位訊號。Vishay Semiconductor Opto Division 的 IL300 線性光耦合器是一款線性光學隔離元件,其封裝內包含一個 LED 與兩個光電二極體,各個元件之間均有電流隔離。IL300 晶片中的 LED 對兩個光電二極體均勻照射,產生等量電流 (IP1 與 IP2) (圖 4)。

圖 4:IL300 LED 與光電二極體 1 (IP1) 位於隔離屏障的左側。光電二極體 2 (IP2) 位於隔離屏障的右側。(圖片來源:Vishay Semiconductor Opto Division)
圖 4 中的 U1 放大器 (Texas Instruments 的 TLV9064IDR) 驅動 IL300 LED,產生回饋光電二極體電流 (IP1)。前饋光電二極體電流 (IP2) 通過隔離式 R2 電阻傳送,該電阻位於隔離式 U2 放大器的回授迴路中。在此電路中,增益等於 R2/R1。此外,Vout 訊號不受 VCC1 相對於 VCC2 的變化的影響,也不受兩個接地的影響。
LED 明亮度隨著時間變化會降低。然而,圖 4 中的系統並不倚賴 LED 的明亮度等級,它只需要 LED 開啟即可。這樣,兩個發光二極體可捕捉到同等的照明。若要將 IL300 套用到圖 1 的方塊圖中,則將其放在人機介面 (HMI) 與機器人控制器之間可能會比較合適。
光學屏障的數位訊號應用
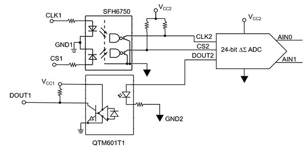
光耦合器的替代應用是將該元件作為數位發射器。Vishay Semiconductor Opto Division 的 SFH6750-X007T 雙通道光耦合器與 QT Brightek 的 QTM601T1 單通道光耦合器都是高速光耦合器,兩者均採用開汲極 NMOS 電晶體輸出,可輕易隔離類比轉數位 (ADC) 轉換器的三通道數位輸出 (圖 5)。

圖 5:SFH6750 雙通道隔離耦合器與 QTM601T1 單通道隔離耦合器產生可隔離 24 位元 ΔƩ ADC 的隔離屏障。(圖片來源:DigiKey)
圖 5 中,24 位元三角積分 (ΔΣ) 轉換器的序列輸出代碼會從電路的隔離側傳輸到系統側。SFH6750 在數位領域裡以光學方式完成此種傳輸。
SFH6750 與 QTM601T1 配置提供多達 10 MBd 的傳輸速度,因此適合用於高速資料應用。從圖 1 的方塊圖中可以知道,ADC 介面適合放於人機介面 (HMI) 與機器人控制器之間。
電感式隔離
電感式隔離使用兩個相互堆疊的線圈,兩個線圈之間採用介電材料進行分隔。AC 訊號應用會產生一個磁場,該磁場會在二次線圈裡引發一個電場 (圖 6)。

圖 6:變壓器配置的結構包含兩個繞組,其間以聚醯亞胺分隔。(圖片來源:Analog Devices)
電感式隔離是相當有效率的隔離方式,但也容易受到磁場的影響。
電感式線圈架構屏障的電力應用
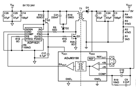
磁性隔離屏障對類比與電力隔離應用非常有用。作為電力轉換器,Analog Devices 的 ADP1621ARMZ-R7 隔離式升壓 DC-DC 控制器的電感和外接電源 FET 分別是 T1 與 Q3 (圖 7)。

圖 7:使用 ADuM3190 磁性隔離放大器與 ADP1621 升壓 DC-DC 切換控制器的公版設計。(圖片來源:Analog Devices)
圖 7 中,Analog Devices 的 ADUM3190ARQZ-RL7 高穩定性線性隔離式誤差放大器提供了從 T1 二次側至一次側的類比回饋訊號。整個電路的操作電壓從 5 V 到 24 V,使其非常適合用於標準的工業電源供應器。
電容隔離
電容隔離元件的構造包含兩片鄰近的電容板,之間以介電物質分隔。二氧化矽 (SiO2) 材質可以植入於兩片電容板之間以產生隔離現象。在此配置下,SiO2 的崩潰電壓為 500 至 800 V/µm 之間。此種類型隔離器應有的典型距離是 27 mm,因此隔離屏障隔離能力介於 13.5 kV 及 31.6 kV 之間 (圖 8)。

圖 8:電容板之間的介電物質為二氧化矽 (SiO2),可提供 500 至 800 V/mm 的隔離保護。(圖片來源:Texas Instruments)
電容隔離最適用於小空間應用。然而,其周圍電路比光學與磁性解決方案更為複雜。
電容屏障的類比應用
典型的電容類比隔離器 (如 Texas Instruments 的 AMC1301DWVRQ1 或 AMC1311DWV) 可接收類比訊號,將該訊號調變成數位形式,然後穿過屏障傳輸經過數位化的訊號 (圖 9)。

圖 9:AMC1311DWV 電容式全差動類比隔離器穿過屏障傳輸第二階三角積分 (ΔƩ) 調變器訊號。(圖片來源:Texas Instruments)
訊號在屏障的接收器側經過解調變,成為差動輸出類比訊號。
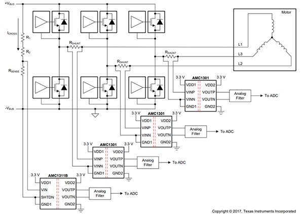
馬達控制環境裡的電感式負載容易受到高切換電壓擺盪的影響。為了確保正確操作,需要對這種多變化的環境進行持續監控。隔離式電壓感測使用電阻分壓器降低工業馬達驅動器電路中的高共模電壓,適合 AMC1301 與 AMC1311 隔離式放大器的馬達控制應用 (圖 10)。
圖 10:AMC1301 偵測流至電感式橋接器的 FET 電流。AMC1311 偵測變頻器中的 DC 匯流排電壓。(圖片來源:Texas Instruments)
圖 10 中,透過分流電阻 RSHUNT 及 AMC1301 隔離式放大器,進行相位電流測量。AMC1311 透過高阻抗輸入與高共模暫態耐受性,可偵測偏壓 VBIAS,以便穩定讀取系統配置。甚至在雜訊極大的環境中 (如用於馬達驅動器的變頻器功率級),AMC1311 仍可確保可靠及正確的運作。
AMC1301 與 AMC1311 兩者都可以抵抗磁性干擾,而且電流隔離能力高達 7 kVPEAK。當 AMC1301 與 AMC1311 連同隔離式電源供應器一併使用時,可防止高共模電壓線上的雜訊電流進入本地接地,免其干擾或損壞高敏感電路。
電容屏障的數位應用
典型的電容數位隔離器先接收數位訊號,將該訊號調變成合適的 AC 訊號,再將該訊號傳送至解調器,從而預備好傳送 DC 訊號至輸出引腳 (圖 11)。

圖 11:電容數位隔離器需要將較高的 DC 輸入調變成 AC 訊號。AC 訊號穿過隔離屏障並解調回較高的 DC 數值。(圖片來源:Silicon Labs)
在圖 11 中,只要傳輸訊號保持高訊號值,就可以在接收器側產生較高數位傳輸訊號。不過此邏輯中存在衝突;如果電荷從電容板上消散,或者在接收器側發生電力中斷,則有可能在輸入狀態較高的情況下,輸出變為零。如果發生此狀況,接收器高數位狀態的情形就會消失。為了解決這個問題,調變器會為數位「零」產生單一低電壓,為數位「一」產生一個快速通訊 AC 軌對軌訊號 (圖 12)。

圖 12:當輸入代碼為「一」時,數位電容隔離器將 AC 訊號穿過屏障進行傳輸。當輸入代碼為「零」時,就不需要傳輸此 AC 訊號。(圖片來源:Silicon Labs)
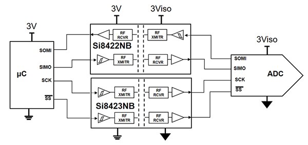
使用 Silicon Labs 的 SI8422 與 SI8423 數位耦合器連接微控制器與 ADC 之間的數位線路的電容數位隔離範例 (圖 13)。

圖 13:四通道隔離式 SPI 介面,其中三個通道從左向右傳輸訊號,一個通道則從右向左傳輸訊號。(圖片來源:DigiKey)
電容數位元件所消耗的功率較低,但提供較高的數據傳輸率及較低的傳播延遲。兩種元件都可支援高達 150 Mbits/s 的數據傳輸率。
結論
光學、磁性與電容電流隔離屏障可以解決目前工業自動化應用中多種系統在處理類比與數位傳輸訊號時所面臨的挑戰。合併使用這三種硬體及兩種訊號傳輸技術,可實現合適的工業自動化解決方案。
聲明:各作者及/或論壇參與者於本網站所發表之意見、理念和觀點,概不反映 DigiKey 的意見、理念和觀點,亦非 DigiKey 的正式原則。






