使用化學電阻式裝置設計準確的氣體監測系統
資料提供者:DigiKey 北美編輯群
2018-03-14
化學電阻式感測器能以低成本的方式,在工業控制、HVAC 系統以及健康與安全等眾多應用內測量多種氣體的濃度。由於需使用加熱元件,開發人員不只需確保感測器電阻的量測準確度,還要控制加熱元件以維持適當的溫度。
為了符合這兩項要求,開發人員可以運用多種技術,在設計複雜性與量測準確度之間達到平衡。
本文探討化學電阻式感測器的本質及其在多種應用中所扮演的角色。接著會介紹 Integrated Device Technology (IDT) 的化學電阻式氣體感測器裝置,以及使用這些感測器時的要求,並且說明可支援感測器操作的類比設計替代方案。
最後會說明一般的 MCU 架構設計作法,並且介紹可用來評估與開發氣體感測器設計的相關板件與軟體。
化學電阻式感測器
定性偵測與定量量測在專業應用及較普通的應用中愈來愈重要。甲烷偵測器能在採礦作業中提供危險警告,氫氣量測可警示使用者注意電池的問題,精準的氣體感測器則可在醫療應用中當作「電子鼻」使用。在住宅及商業大樓中監測多種氣體的濃度,可在出現毒煙時提醒屋內人員,並及早發出火災警示。
在現有的氣體感測器當中,化學電阻式金屬氧化物感測器能提供符合成本效益的解決方案,即使在嚴苛的應用中也能給予可靠的結果。使用這些感測器時,當空中氣體分子的濃度變化時,會導致感測器的電阻變化。電阻的變動幅度可在感測器的運作範圍內達到好幾種數量級。感測器電阻 (RS) 與氣體濃度 C 之間的關係能用一個簡單的方程式來表達,此方程式只包含兩個額外的常數因子:A 和 α。
![]()
或是以等效形式表示:
![]()
方程式 2 展現氣體濃度對數和感測器電阻對數之間的線性關係。實際上,此方程式展示出,這些感測器會在低濃度時出現快速的電阻變化,但在高濃度下的變化則緩慢許多 (圖 1)。

圖 1:雖然 IDT 的 SGAS701 氫氣感測器之類的化學電阻式感測器,展現出感測器電阻和氣體濃度之間的線性對數與對數關係,但支援電路能在量測結果中引起非線性度。(圖片來源:Integrated Device Technology)
IDT 的化學電阻式感測器組合可準確量測多種氣體,包括:
- 氫氣 (使用 IDT SGAS701 感測器)
- 揮發性有機化合物 (VOC),包括甲醛、甲苯、丙酮及乙醇 (使用 SGAS707 感測器)
- 可燃性氣體,包括碳氫化合物、甲烷、丙烷、天然氣 (使用 SGAS711 感測器)
除了感測器元件,IDT 的四引腳裝置還整合了一個電阻元件,能將感測器加熱至最佳的量測溫度。
對開發人員來說,挑戰在於既要確保感測器的電阻量測準確性,還要將加熱元件維持在適當的溫度。為了符合這兩項要求,開發人員可以運用多種技術,在設計複雜性與量測準確度之間達到平衡。
類比前端的實作考量
作為電阻式裝置,化學電阻式感測器需要適當的激磁電源,以量測氣體濃度變化所造成的電阻變化。就和其他此類裝置一樣,開發人員能利用不同的方法量測感測器電阻 (RS),包括:
- 將感測器放在簡易的分壓器中
- 以恆定電壓源來驅動裝置
- 以恆定電流源來驅動裝置
對開發人員來說,各種方法的適用性,取決於應用需要的是設計的簡易性,還是量測的品質。舉例來說,當作簡易型分壓器的一部份來測量 RS,開發人員就可打造最簡易的解決方案 (圖 2)。然而,根據應用需求而定,此作法固有的量測限制可能過於嚴格。

圖 2:分壓器配置提供最簡易的化學電阻式感測器設計,但也伴隨著限制,即可能無法滿足應用對於氣體濃度的精確量測要求。(圖片來源:Integrated Device Technology)
在任何分壓器內,測得的輸出 VOUT 絕不可能達到供電值 Vbias (圖 2 的 Vc)。電阻網路會依據以下方程式將 VOUT 限制在 Vbias 的一小部分:
![]()
由於感測器回應項 RFIXED/(RFIXED+Rs) 的緣故,VOUT/Vbias 決不可能達到一致。儘管如此,開發者仍可以設定 RFIXED 電阻值以達到一個有用的電壓範圍,此範圍介於感測器基線值 (視為在空氣中測得的值) 與感測器在 1000 ppm 下的滿刻度反應之間 (圖 3)。
|
圖 3:開發者可達到介於滿刻度反應與基線反應 (空氣中) 之間的目標反應範圍,方法是在使用 3.3 V 供電 (Vbias 數值,在圖 2 顯示為 Vc) 的設計中使用不同的 RFIXED 值。(圖片來源:Integrated Device Technology)
此作法的非線性度會衍生另一種限制。將方程式 1 和 3 重構成以下方程式後後,此限制會變得顯而易見:

在 RS (也就是 A * C-α) 遠大於 RFIXED 的低氣體濃度下,感測器的反應與氣體濃度會維持線性的對數與對數關係。在 RFIXED 遠大於 RS 的較高氣體濃度下,則會失去此線性關係,而反應的步進變化會隨著氣體濃度增加而變小 (圖 4)。

圖 4:RFIXED 在分壓器配置中逐漸佔主導作用,導致感測器反應與氣體濃度之間的對數與對數關係產生非線性度。(圖片來源:Integrated Device Technology)
遺憾的是,由於無法從結果中區分出 RFIXED 與 RS 各自的影響,開發人員沒有太多良好的方法能有效處理此非線性問題。因此,此作法比較適合用於著重氣體偵測,而非精確定量量測的應用。針對這些偵測應用,開發人員只需使用一個類比比較器,並設定為在某特定氣體濃度臨界值所對應的固定電壓位準下進行切換即可。
增強的準確度
若使用恆定電壓源或恆定電流源進行感測器激磁,設計人員就無需使用 RFIXED,也就不會影響線性度。另一方面,這些作法在設計要求上大不相同,也會影響整體系統的要求。若採用恆定電壓激磁,開發人員可以使用簡易的類比前端來達到線性對數與對數反應 (圖 5)。此時,輸出電壓與 RSENSOR 具有簡單直接的關係:
![]()

圖 5:設計人員可以使用提供恆定電壓感測器激磁以及偏移補償與放大的電路,在增加設計複雜性的代價下提高準確度。(圖片來源:Integrated Device Technology)
若使用恆定電流激磁,VOUT 成為 RSENSOR 與流經此電阻之電流的乘積,因此感測器反應和氣體濃度成正比。結果就是氣體濃度對數和感測器在完整工作範圍內的反應對數之間,會呈現完整的線性關係。此作法能在整個範圍內有效地散播電阻變化,讓電阻與氣體濃度達到更一致的步進變化。
相較於恆定電壓方法,取得這些優點的代價是複雜度會逐漸升高。恆定電流方法和恆定電壓方法一樣,都採用運算放大器級來實作基本驅動器電路。但在此情況下,這些運算放大器級會調節增添的 MOSFET 閘極,以產生所需的激磁電流量。不過,即便設計的複雜性會逐漸增加,恆定電流電路能在 MCU 架構設計中帶來一項優勢,如下所述。
加熱器驅動器
不論使用的感測器激磁作法為何,都需要將金屬氧化物材料加熱到指定溫度,才能得到最佳的結果。在 IDT 感測器中,SGAS707 VOC 感測器的作業溫度是 150°C,SGAS701 氫氣感測器是 240°C,而 SGAS711 可燃性氣體感測器是 300°C。
和感測器一樣,加熱器也是電阻式元件,需要使用恆定電壓源或恆定電流源維持在所需溫度。開發人員必須確保加熱器的驅動器電路會調節電路輸出,以免溫度變動導致感測器的靈敏度有所改變。
若使用恆定電壓源,設計人員只需採用一個符合電壓與功率要求的傳統線性穩壓器即可。舉例來說,Texas Instruments 的 LM317 就是合適的解決方案,能提供 IDT 各感測器所需的指定穩壓輸出位準,包括:SGAS707 需要的 3.5 V、SGAS701 的 5.4 V 和 SGAS711 的 7.0 V。
只需少許額外元件,開發人員就可使用 LM317 打造一個能符合氣體感測器應用絕大多數要求的恆定電壓源 (圖 6)。開發人員可適當選擇 R2,將 VHEATER 設定為所需的電壓位準。

圖 6:設計人員可使用 Texas Instruments 的 LM317 等傳統線性穩壓器,為氣體感測器加熱器打造適當的恆定電壓源。(圖片來源:Integrated Device Technology)
此解決方案相對簡單,但是會讓應用因為環境溫度或電路元件的變化而出現量測失準的情形。
例如,先前提過的目標加熱器電壓位準就與工作環境溫度為 0°C 的感測器所需的位準相對應。所需的加熱器電壓與溫度成反比,如圖 7 所示。如果不能調整加熱器電壓以補償環境溫度的變化,將有損感測器的靈敏度和氣體的量測準確度。

圖 7:對每個 IDT 氣體感測器來說,雖然所需的感測器加熱器電壓會隨著環境溫度的變化以相同的速度變化,但每種感測器類型需要的特定偏移量則有所不同:SGAS701 需要 5.5 V (如圖所示)、SGAS707 需要 3.8 V,SGAS711 則需 7.2 V。(圖片來源:Integrated Device Technology)
開發人員能以圖 6 所示的簡易線性穩壓器電路作為基礎,增加回授來追蹤加熱器的功率及溫度。但與其應付相關的複雜層面,設計人員可選擇更簡單明瞭的恆定電流源解決方案。
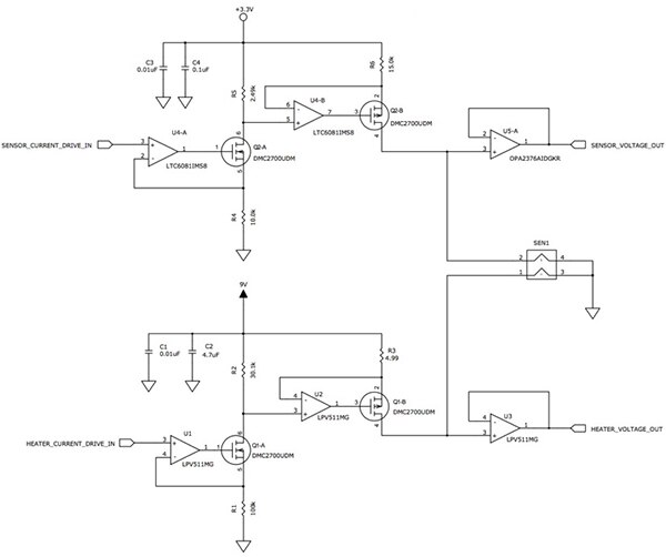
和恆定電流感測器激磁一樣,恆定電流加熱器電路提供更靈活的解決方案。IDT 提供的線路圖展示出使用恆定電流電路達到感測器激磁與加熱器控制的情況 (圖 8)。
圖 8:IDT 展示的電路提供感測器和加熱器所需的恆定電流源,採用和 SMOD7xx 評估板相同的類比設計。(圖片來源:Integrated Device Technology)
若是恆定電流感測器激磁 (圖 8 的頂端),IDT 結合了一對 Linear Technology LTC6081 精密運算放大器,各驅動一個 Diodes Incorporated DMC2700 高效率 MOSFET,最後使用 TI OPA2376AIDGKR 低雜訊運算放大器輸出感測器電壓。
感測器加熱器電路雖然也採用類似的作法,但使用能適應電路 9 V 供電的 Texas Instruments LPV511 運算放大器 (圖 8 的底部)。
這兩個電路都仰賴輸入電壓來設定電流位準,這在典型的 MCU 架構感測器系統中能提供顯著的優勢 (圖 9)。

圖 9:恆定電流電路對 MCU 架構感測器系統特別有效。MCU 能透過數位類比轉換器 (DAC) 以程式控制感測器和加熱器電壓,並且利用類比數位轉換器 (ADC) 來監測加熱器電壓和量測感測器的輸出電壓。(圖片來源:Integrated Device Technology)
使用 MCU 來控制數位類比轉換器 (DAC),開發人員就能對不斷變化的情況做出回應,為感測器與加熱器程式設定所需的控制電流位準。同樣地,開發人員可使用 MCU 透過 類比數位轉換器來讀取感測器的輸出、執行任何所需的調節或補償,並將結果傳遞至應用。
對於加熱器,開發人員可以量測加熱器電壓輸出,並將結果用於軟體回授迴路,以將加熱器溫度保持在適合該特定感測器與環境溫度的溫度值。
IDT 在即 SMOD7xx 展示套件中採用雙恆定電流電路設計,可用於 SGAS701 (SMOD701KITV1)、SGAS707 (SMOD707KITV1) 和 SGAS711 (SMOD711KITV1)。SMOD7xx 板用於促進 SGAS7xx 感測器的評估,結合了恆定電流電路與各自的感測器、TI MSP430I2021 MCU 及支援電路。
SMODxx 板有另一個專屬搭配使用的 SMOD 應用軟體程式 (需註冊),可讓開發人員立即開始探索氣體感測應用情境。開發人員將 SMODxx 板的感測器暴露在想要的氣體濃度中,便能使用 SMOD 軟體程式直接查看感測器電阻的變化,並專注在該應用對不同氣體與濃度的反應 (圖 10)。

圖 10:與 SMOD7xx 板搭配使用下,IDT 的 SMOD 應用軟體程式可讓開發者查看感測器電阻回應不同使用情境所產生的變化。(圖片來源:Integrated Device Technology)
SMOD7xx 套件與 SMOD 軟體套裝搭配使用即可提供重要的工具,有助於瞭解氣體感測器在實際應用中的效能。在充斥多種氣體的工業環境中,氣體感測器可能會為粗心的開發人員帶來一些非預期的結果。雖然每個化學電阻式感測器的設計是針對特定氣體類型達到最佳反應,但同時不同氣體時也會影響結果。
舉例來說,SGAS701 感測器雖然已針對氫氣進行最佳化,但也會回應其他類型的氣體,包括可利用 SGAS707 VOC 感測器及 SGAS711 可燃性氣體感測器完美偵測到的氣體 (圖 11)。此外,濕度和其他環境條件也會讓感測器的反應產生系統性的變化。IDT 開發工具能讓開發人員在氣體感測器系統完成最終設計之前,提早發現會對應用產生影響的因素。

圖 11:氣體感測器通常也會對其他類型的氣體具有一定程度的靈敏度,如此圖中的 SGAS701 氫氣感測器所示,因此暴露在此類環境中的氣體感測器,就需要在設計上進行適當的補償或修正。(圖片來源:Integrated Device Technology)
結論
能否測量出不同氣體的濃度,對於許多應用來說是愈來愈重要的一環。雖然 IDT 等公司所推出的低成本化學電阻式感測器提供了現成的解決方案,但需要謹慎設計電路,才能因應這些裝置的獨特需求。
設計人員可以運用許多技術,打造出讓電路複雜度與量測準確度達到平衡的氣體感測設計,以滿足其專屬應用的獨特需求。
聲明:各作者及/或論壇參與者於本網站所發表之意見、理念和觀點,概不反映 DigiKey 的意見、理念和觀點,亦非 DigiKey 的正式原則。





