以模組化方式進行 IoT 應用開發 - 第 1 部:硬體選擇
資料提供者:DigiKey 北美編輯群
2017-08-30
編輯說明:IoT 應用讓硬體和軟體元件之間更加緊密結合,因此開發人員必須將各個領域的無數細節納入考量。此文章分為兩部,專門探討一個使用模組化方式協助達到此緊密結合的平台。第 1 部探討此平台的各種硬體選項如何簡化 IoT 裝置的實作,第 2 部則檢視此平台的軟體架構,以及此平台在加速 IoT 應用的端對端開發工作時扮演的角色。
大規模 IoT 應用為了實作其蘊含的功能,通常需要多種連接選項和軟體服務。為了滿足日益嚴苛的要求,開發人員必須集結來自眾多來源和操作環境的多樣化解決方案。
然而,若想滿足每個解決方案的需求,通常需要重新檢討開發方法。開發人員不僅對應用的主要需求有不同意見,在協調不同解決方案使其整合為完美應用時,也有眾多挑戰需要面對。若採用 Samsung 的 ARTIK 平台,開發人員在開發及部署 IoT 應用時,就能以更輕鬆的方式在單一平台上結合相容的硬體模組和軟體服務。
IoT 應用的開發難題
對開發人員來說,IoT 應用所涉及的要求眾多,可能會讓人心生畏懼。感測器系統必須提供準確的訊號調整和精密的數據轉換,並達到最低雜訊和最大頻寬。無線裝置必須能輕易裝入既有的通訊架構中,並在不增加整體耗能的情況下,提供足夠的 RF 發射功率。
在較高層級方面,IoT 裝置必須透過智慧型手機等中介主機或是本地閘道器裝置,達到有效的雲端連線能力。除此之外,開發人員也必須確保端對端安全措施能在整個 IoT 資訊鏈的各個鏈路上,減緩 IoT 應用攻擊的威脅。
開發人員處理這些不同類別的問題時,很容易變得短視:因關注的焦點分別限縮於各個縱向需求項目,而忽略該應用更廣泛的需求。這會導致開發人員面臨窘境,就是過於執著於單一設計途徑,而無法在必要時靈活轉向。
像是 Samsung 的 ARTIK 解決方案等端對端平台,可提供完備的硬體和軟體元件組合,可輕鬆整合到完整的 IoT 應用中,藉此協助 IoT 開發人員避免視野狹隘所導致的不良影響。
統一的元件和服務平台
Samsung ARTIK 生態系統具有統一的元件和服務平台,能解決整個 IoT 應用層級的問題。在 IoT 階層的最底層,硬體模組可支援高效能的數據採集和訊號處理,同時提供多種無線連線能力選項。
在較上層,ARTIK 雲端可提供多種原生和第三方的服務產品。統一的安全性模組可在整個平台上運作,為開發人員提供一套一致的服務,確保僅有經過授權的裝置、服務和使用者能存取內部資源或 IoT 應用本身。
整合式模組
具有一系列可互換的硬體模組,能當作無線感測器節點與閘道器的立即可用解決方案,可當作 ARTIK 生態系統的基礎。例如,Samsung 的 ARTIK 053 模組結合了 ARM® Cortex®-R4 處理器、記憶體和周邊裝置介面,並搭配 Wi-Fi 連線和安全性專用的子系統。開發人員能透過完整的序列介面和裝置引腳來存取模組子系統,包括 GPIO、PWM、序列介面,以及一個支援超過 1 MSPS 轉換率的四通道 12 位元類比數位轉換器 (ADC) (圖 1)。

圖 1:如同 ARTIK 系列的其他模組,ARTIK 053 模組提供完整的無線系統,其中含有處理器、記憶體、介面,以及安全性和無線連線專用的子系統。(圖片來源: Samsung Semiconductor)
Samsung 在自家 ARTIK 模組中結合多個專屬系統 (如通訊和安全系統),形成一個 ARM Cortex 處理器架構的緊密整合設計,非常適合特定類別的 IoT 裝置。例如,053 模組的用途是當作終端 IoT 節點,可即時進行數據採集和控制。也因此,053 模組採用 ARM Cortex-R4。這是 ARM Cortex-R 系列中最小的產品之一,而此系列是針對低功率即時應用所特別設計。
ARM Cortex-R4 的運作頻率為 320 MHz,能夠運用獨立的指令和資料快取,為需要快速回應速度的設計提供最高效能。如同其他 ARTIK 模組,053 使用模組上的記憶體來擴充處理器的整合式記憶體;在這個例子中,即提供 8 Mb 的快閃記憶體和 1280 Kb 的 RAM,可供一般用途使用。
除了具有 Wi-Fi 功能的 053 模組,開發人員也能找到其他可提供 053 等級的處理能力,但具有不同無線連線能力選項的 ARTIK 模組。例如,ARTIK-020-AV2R 模組具有完整的低功耗藍牙子系統,適合專為與智慧型手機和其他行動裝置互動所設計的 IoT 終端節點。
無論採用何種連線方法,任何裝置階層的 IoT 裝置都需要支援完備的安全原則,才可減緩 IoT 應用中的多種威脅。Samsung 在旗下各款 ARTIK 模組上,都使用硬體式安全機制作為端對端安全原則。例如,053 模組整合了完備的安全子系統,其中包含加密引擎、真實亂數產生器、安全金鑰儲存區和受保護的執行環境。
053 模組也包含物理反複製技術 (PUF) 單元,可支援數位指紋,旨在避免偽造並預防使用偽造裝置所發動的中間人攻擊。
立即可用的解決方案
有了 053 和其他 ARTIK 模組的所有功能,開發人員就可安心將這些已完全實現的無線系統輕鬆放入設計中。ARTIK 053 模組只需要少數額外元件即可完成硬體介面。事實上,此模組的 GPIO 無需額外的緩衝,就可直接驅動高達 12 毫安培 (mA) 電流。在輸入側,此模組的 GPIO、I2C、SPI 和除錯埠僅需 3 微安培 (µA) (最高且無下拉電阻) 即可提供相當高的阻抗輸入。開發人員可直接從電壓源驅動模組的 ADC 通道,但為了配合 ADC 的 0 至 1.8 V 電壓範圍,可能需要加入低雜訊的運算放大器來放大或衰減那些來源訊號。
在 PC 板的實體設計上,工程師可將 79 引腳 15 x 40 mm 的模組直接焊在目標 PC 板,或是模組與目標電路板間的載板上。由於子系統內建 RF,模組的放置位置極為重要。不過,Samsung 提供詳細的機械規格,以便在將 053 模組放置到電路板時,達到最佳化 RF 效能 (圖 2)。

圖 2:開發人員可使用 Samsung 的線路圖和設計準則,快速將 ARTIK 模組整合到自己的設計中,以便確保在印刷電路板佈局中達到最高的 RF 效能。(圖片來源: Samsung Semiconductor)
在尚未客製化 PCB 設計和生產前,開發人員可使用相關的 ARTIK 開發套件來評估以這些模組作為基礎的 IoT 設計。例如,ARTIK 053 入門套件 (SIP-KITNXF001) 開發板透過中介板來搭載 053 模組,並提供測試 LED、按鈕、USB 連接、Arduino 擴充板介面連接器以及 I/O 分接連接器 (圖 3)。

圖 3:開發人員可使用 ARTIK 053 入門套件開發板快速開始評估 ARTIK 053 模組;此開發板結合 053 模組,並搭載電源、IO 連接器、LED 和按鈕。(圖片來源: Samsung Semiconductor)
此板件除了可在開發期間透過 USB 介面供電外,工程師也能透過電路板本身的 5 至 12 VDC 電源插孔或連接 5.6 至 6.4 V 外接電池,為獨立的電路板供電。
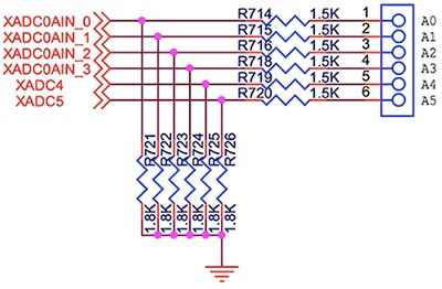
針對硬體開發,Samsung 提供完整的線路圖和 BOM,能讓開發人員立即開始客製化設計。如前面所述,此模組的硬體介面需求非常簡單。線路圖所指的入門套件公版設計,會將數位訊號以無緩衝的方式從電路板連接器傳至模組。至於 ADC 輸入,線路圖可說明如何使用簡易的電阻網路來提供所需的電壓源 (圖 4)。

圖 4:ARTIK 053 入門套件線路圖指出 053 模組的簡易介面要求,包括基本的電阻網路,可向此模組的四個 ADC 輸入通道提供電壓源。(圖片來源: Samsung Semiconductor)
IoT 閘道
Wi-Fi 053 和 Bluetooth 052 等模組可為 IoT 終端節點設計提供解決方案。若是更複雜的 IoT 階層,IoT 開發人員通常會在終端節點的上一層加入高效能的處理節點。這些中介節點會作為雲端的閘道,通常會在本機層級彙總並預先處理資料,確保終端節點間具有最短的延遲迴路,或在與雲端定期斷線時作為終端節點的緩衝。
Samsung 採用一系列功能越來越強大的 ARM Cortex-A 處理器架構模組,來滿足這些需求。例如,ARTIK 520 模組 (SIP-005AYS001) 採用雙核心 32 位元 ARM Cortex-A7;ARTIK 530 (SIP-005AFS301) 具備四核心 32 位元 ARM Cortex A-9;ARTIK 710 (SIP-007AFS001) 內建八核心 64 位元 ARM Cortex A-53 處理器。由於這些模組採用相同設計,開發人員可混搭模組,以符合特定處理負載和效能的需求。
除了強大的處理能力外,各個模組都提供完備的周邊裝置與介面組合,能滿足閘道器裝置的眾多要求。舉例而言,ARTIK 530 除了能大幅增加 ADC 和 GPIO 的通道數,也提供使用者介面支援,具備一個四列 MIPI 相機介面,可支援高達每秒 30 影格 (fps) 的 1920 x 1080 解析度;一個四列 MIPI 顯示介面,高達 1920 x 1080 @ 60 fps;以及兩個音訊 IO 通道。
ARTIK 520/530/710 模組除了支援更多周邊裝置,還能因應另一項重要的閘道器設計要求。IoT 閘道器裝置通常需要與多種不同的 IoT 裝置進行通訊。因此這些閘道模組必須支援多種無線選項,包括 Wi-Fi、藍牙、Zigbee、Thread 以及乙太網路。
ARTIK 520/530/710 模組支援閘道器設計的眾多要求,因此在設計上往往需要投入相對更多的心力。不過對開發人員來說,Samsung 有相關的開發板可支援各個閘道器模組,包括 ARTIK 520 套件 (SIP-KITNXB001)、530 套件 (SIP-KITNXD001) 和 710 套件 (SIP-KITNXE001)。Samsung 除了提供各個套件的開發板,也提供完整的公版設計,包括線路圖、BOM 以及 PC 板實體佈局。
這些套件可搭配額外元件展現更複雜的模組介面設計,有助於開發人員進行閘道器裝置開發。不同於 053 中介板和平台板的簡單設計,這些套件包含一份重要零件清單,以支援閘道器模組的擴充功能。
例如,ARTIK 530 開發板添加音訊編解碼器、USB 控制器、電池充電器和電量計,甚至加入 Microchip Technology 的 ATMEGA48PB-M AVR MCU 以提供額外的 GPIO 和 ADC 通道 (圖 5)。

圖 5:ARTIK 530 開發板可展示精密閘道器裝置的設計,其中結合 ARTIK 530 模組、外接 Microchip Technology 的 ATMEGA48PB-M MCU、音訊編解碼器、乙太網路與 USB 元件和電池管理電路。(圖片來源: Samsung Semiconductor)
不同於 053 開發板的簡單設計,530 套件包括了平台板、搭載 530 模組的中介板以及提供額外擴充功能的介面 (IF) 板。相對於 053 中介板僅作為 053 模組的載板,530 中介板可直接支援大量的 530 模組功能。因此,在將模組整合到閘道器系統設計的過程中,530 中介板扮演更積極的角色,提供多種功能,例如支援不同設計元件之相關電域所需的位準轉換。
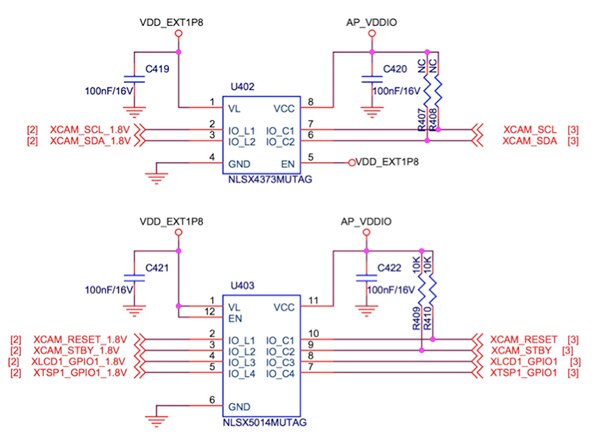
此開發套件和相關線路圖展現的特定設計解決方案,可滿足眾多介面需求。例如,公版設計顯示出設計人員如何加入 ON Semiconductor 的 NLSX4373MUTAG 2 位元和 NLSX5014MUTAG 4 位元位準轉換器,以在設計中穩定地介接關鍵線路 (圖 6)。

圖 6:開發人員能運用 ARTIK 閘道器公版設計,進一步瞭解如何使用現成的數位控制線路位準轉換器介接 ARTIK 520/530/710 模組。(圖片來源: Samsung Semiconductor)
結論
為了因應過去複雜的 IoT 應用要求,開發人員往往沒有太多選擇,只能採用不同來源的零散元件,而且還要因應相關的整合難題。透過 ARTIK,開發人員就可在 IoT 終端節點和閘道器中結合相容的硬體模組,滿足無線連線、功能與效能的特定要求。
ARTIK 模組專為提供完整的 IoT 裝置解決方案而設計,整合了實作 IoT 終端節點所需的全部元件,或為進行更複雜的閘道設計提供基礎。開發人員若以 ARTIK 開發套件和線路圖作為基礎,就可快速實作能為任何 IoT 應用提供硬體基礎的裝置。如此文章第 2 部所述,開發人員能進一步利用 ARTIK 生態系統的軟體架構,快速完成端對端設計並實作 IoT 應用。
聲明:各作者及/或論壇參與者於本網站所發表之意見、理念和觀點,概不反映 DigiKey 的意見、理念和觀點,亦非 DigiKey 的正式原則。


