DC2234A: 12V @ 4A, 4.5 ~ 40V in

Summary

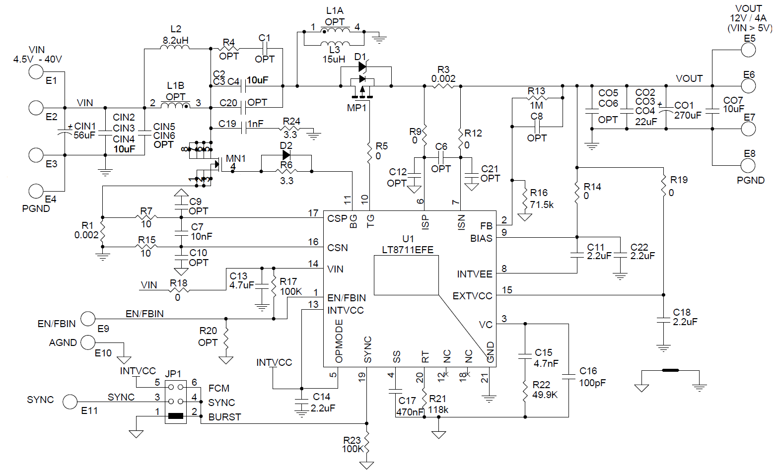
Demonstration circuit 2234A is a synchronous sepic converter featuring the LT®8711 multitopology switching controller. The LT8711 is a current mode PWM DC/DC controller with a dual input LDO to optimize gate driver efficiency. Ultralow 15µA quiescent current in low noise Burst Mode® operation achieves high efficiency at very light loads and helps extend the run-time in battery powered applications when in standby mode.

The demo board regulates a 12V, 4A output from a 4.5V to 40V input source, and operates at 200kHz switching frequency. (The LT8711 switching frequency can be programmed either via oscillator resistor or external clock over a 100kHz to 750kHz range.)

The rated maximum load current is 4A, while derating is necessary for certain input voltage and thermal conditions.

The SYNC pin on the demo board is grounded (JP1 at BURST position) by default for low ripple high efficiency Burst Mode operation at light load. To synchronize to an external clock, move JP1 to SYNC and apply the external clock to the SYNC turret. Force continuous conduction mode can be selected by moving JP1 shunt to FCM position.

The DC2234A can be modified from a SEPIC converter to other topologies. Synchronous BOOST and some other schematics are provided in the data sheet. Please consult the factory or LT8711 data sheet for details regarding how to customize the DC2234A or how to design different topologies for custom specifications.

The LT8711 includes many other features such as user configurable under voltage lockout, soft-start, input voltage feedforward regulation, and it is easily configured as synchronous buck, boost, SEPIC or nonsynchronous buck-boost converter.

The data sheet gives a complete description of the device, operation and application information. The data sheet must be read in conjunction with this demo manual for DC2234A.

Specifications

Manufacturer Analog Devices Inc.
Category AC/DC and DC/DC Conversion
Sub-Category DC/DC SMPS - Single Output
Eval Board Part Number 505-DC2234A-ND
Eval Board Supplier Analog Devices Inc.
Eval Board Normally In Stock
Topology Step Up/Down
Outputs and Type 1 Non-Isolated
Voltage Out: Factory Set 12 V
Current Out 4 A
Voltage In 4.5 ~ 40 V
Efficiency @ Conditions >92%, 12V in, 12V @ 1.75 ~ 4 A
>90%, 24V in, 12V @ 1.5 ~ 4 A
>87%, 36V in, 12V @ 1 ~ 4 A
>85%, 5V in, 12V @ 0.25 ~ 4 A
Voltage Out Range - Not Given
Features Light Load Mode
Over Current Protection
Shutdown, Enable, Standby
Soft Start
Synchronizable
Thermal Protection
Under Voltage Protection, Brown-Out
Switching Frequency 200 kHz
Standby Current [Typical] 1 µA
Quiescent Current [Typical] 2 mA
Component Count + Extras 46 + 35
Internal Switch No
Design Author Linear Technology
Application / Target Market Automotive
Point of Load (PoL)
Power: Industrial Power
Solar Powered Back-up
UPS
Standby Current [Maximum] 2 µA
Quiescent Current [Maximum] 2.5 mA
Main I.C. Base Part LT8711
Date Created By Author 2017-09
Date Added To Library 2018-04

Eval Board

Order a fully assembled board:

Quantity Available: 0

Quantity: