Orders are typically delivered to Hong Kong within 3-4 days depending on location.
Free delivery to Hong Kong on orders of $50 USD or more. A delivery charge of $20 USD will be billed on all orders less than $50 USD.
UPS, FedEx or DHL freight pre-paid: CPT (Duty, customs, and taxes due at time of delivery)
Credit account for qualified institutions and businesses
Payment in Advance by Wire Transfer
More Products From Fully Authorized Partners
Average Time to Ship 1-3 Days, extra ship charges may apply. Please see product page, cart, and checkout for actual ship speed.
Incoterms: CPT (Duty, customs, and applicable VAT/Tax due at time of delivery)
For more information visit Help & Support
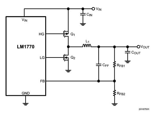
The LM1770 is an efficient synchronous buck switching controller in a tiny SOT23 package. The constant on-time control scheme provides a simple design, free of compensation components, allowing minimal component count and board space.
The LM1770 is optimized for a low voltage input range of 2.8V to 5.5V and can provide an adjustable output as low as 0.8V. Driving an external high side PFET and low side NFET it can provide efficiencies as high as 95%.
* TPS54418 is the recommended alternative to the LM1770. Please refer to the TPS54418EVM for new device evaluation.
Manufacturer | Texas Instruments |
---|---|
Category | AC/DC and DC/DC Conversion |
Sub-Category | DC/DC SMPS - Single Output |
Eval Board Part Number | 296-52358-ND |
Eval Board Supplier | Texas Instruments |
Eval Board |
Normally In Stock
|
Topology |
Step Down
|
Outputs and Type |
1 Non-Isolated
|
Voltage Out: Factory Set |
2.5 V
|
Current Out |
2 A
|
Voltage In |
2.8 ~ 5.5 V
|
Efficiency @ Conditions |
>90%, 2.8 ~ 5.5V in, 2.5V @ 600 mA ~ 2 A
|
Voltage Out Range |
0.8 ~ 3.3 V
|
Features |
Short Circuit Protection
Soft Start |
Switching Frequency |
378 kHz
|
Standby Current [Typical] | |
Quiescent Current [Typical] |
400 µA
|
Component Count + Extras |
9 + 3
|
Internal Switch |
No
|
Design Author |
Texas Instruments
|
Application / Target Market |
Computers
DVD/Blu-ray Players Point of Load (PoL) Portable Devices Set-Top Boxes Telecom USB Powered Devices White Goods |
Standby Current [Maximum] | |
Quiescent Current [Maximum] |
600 µA
|
Main I.C. Base Part |
LM1770U
|
Date Created By Author | |
Date Added To Library | 2011-03 |
Co-Browse
By using the Co-Browse feature, you are agreeing to allow a support representative from DigiKey to view your browser remotely. When the Co-Browse window opens, give the session ID that is located in the toolbar to the representative.
DigiKey respects your right to privacy. For more information please see our Privacy Notice and Cookie Notice.
Yes, Continue to Co-BrowseGet fast and accurate answers from DigiKey's Technicians and Experienced Engineers on our TechForum.
Please visit the Help & Support area of our website to find information regarding ordering, shipping, delivery and more.
Registered users can track orders from their account dropdown, or click here. *Order Status may take 12 hours to update after initial order is placed.
Users can begin the returns process by starting with our Returns Page.
Quotes can be created by registered users in myLists.
Visit the Registration Page and enter the required information. You will receive an email confirmation when your registration is complete.
Orders are typically delivered to Hong Kong within 3-4 days depending on location.
Free delivery to Hong Kong on orders of $50 USD or more. A delivery charge of $20 USD will be billed on all orders less than $50 USD.
UPS, FedEx or DHL freight pre-paid: CPT (Duty, customs, and taxes due at time of delivery)
Credit account for qualified institutions and businesses
Payment in Advance by Wire Transfer
More Products From Fully Authorized Partners
Average Time to Ship 1-3 Days, extra ship charges may apply. Please see product page, cart, and checkout for actual ship speed.
Incoterms: CPT (Duty, customs, and applicable VAT/Tax due at time of delivery)
For more information visit Help & Support
Thank you!
Keep an eye on your inbox for news and updates from DigiKey!
Please enter an email address