LTC3859 Buck/Buck/Boost DC/DC Switching Controller
Analog Devices' PMIC for distributed power supplies, battery powered, and automotive power systems
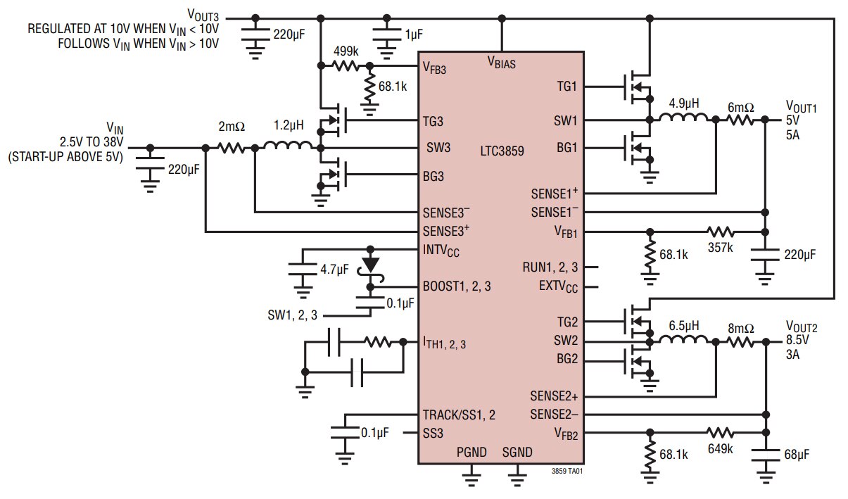
Analog Devices' LTC3859 is a high-performance triple output (buck/buck/boost) synchronous DC/DC switching regulator controller. This controller drives all N-channel power MOSFET stages. Constant frequency current mode architecture allows a phase-lockable switching frequency of up to 850 kHz. The LTC3859 operates from a wide 4.5 V to 38 V input supply range. When biased from the output of the boost converter or another auxiliary supply, the LTC3859 can operate from an input supply as low as 2.5 V after start-up.
The 55 μA no-load quiescent current extends operating run-time in battery powered systems. OPTI-LOOP® compensation allows the transient response to be optimized over a wide range of output capacitance and ESR values. The LTC3859 features a precision 0.8 V reference for the bucks, 1.2 V reference for the boost, and a power good output indicator.
Independent TRACK/SS pins for each controller ramp the output voltages during start-up. Current foldback limits MOSFET heat dissipation during short-circuit conditions. The PLLIN/MODE pin selects among Burst Mode® operation, pulse-skipping mode, or continuous inductor current mode at light loads.
This controller has an operating temperature range of -40°C to +125°C and +150°C and comes in QFN or TSSOP packages. The LTC3859 is perfect for distributed power supplies, battery powered, and automotive power systems.
- Boost output voltage up to 60 V
- Buck output voltage range: 0.8 V ≤ VOUT ≤ 24 V
- Dual buck plus single boost synchronous controllers
- Outputs remain in regulation through cold crank down to 2.5 V
- Operating IQ: 55 μA (one channel on)
- Bias input voltage range: 4.5 V to 38 V
- RSENSE or DCR current sensing
- 100% duty cycle for boost synchronous MOSFET
- Phase-lockable frequency (75 kHz to 850 kHz)
- Programmable fixed frequency (50 kHz to 900 kHz)
- Selectable continuous, pulse-skipping, or low ripple Burst Mode operation at light loads
- Low buck dropout operation: 99% duty cycle
- Adjustable output voltage soft-start or tracking
- Shutdown IQ: 14 μA
- Distributed power supplies
- Battery powered
- Automotive power systems
LTC3859 DC/DC Switching Controller
| Image | Manufacturer Part Number | Description | Package / Case | Supplier Device Package | Available Quantity | Price | View Details | ||
|---|---|---|---|---|---|---|---|---|---|
![]() | ![]() | LTC3859AEFE#PBF | IC REG CTRLR MULT TOP 38TSSOP | 38-TFSOP (0.173", 4.40mm Width) Exposed Pad | 38-TSSOP-EP | 20 - Immediate | $112.22 | View Details | |
![]() | ![]() | LTC3859ALEUHF#PBF | IC REG CTRLR MULT TOPOLOGY 38QFN | - | Surface Mount | 38-WFQFN Exposed Pad | 0 - Immediate | $75.83 | View Details |
![]() | ![]() | LTC3859ALHFE#PBF | IC REG CTRLR MULT TOP 38TSSOP | - | Surface Mount | 38-TFSOP (0.173", 4.40mm Width) Exposed Pad | 13 - Immediate | $130.48 | View Details |
![]() | ![]() | LTC3859ALIUHF#PBF | IC REG CTRLR MULT TOPOLOGY 38QFN | - | Surface Mount | 38-WFQFN Exposed Pad | 0 - Immediate | $84.45 | View Details |
![]() | ![]() | LTC3859EFE#PBF | IC REG CTRLR MULT TOP 38TSSOP | - | Surface Mount | 38-TFSOP (0.173", 4.40mm Width) Exposed Pad | 0 - Immediate | $78.93 | View Details |
![]() | ![]() | LTC3859EUHF#PBF | IC REG CTRLR MULT TOPOLOGY 38QFN | - | Surface Mount | 38-WFQFN Exposed Pad | 0 - Immediate | $108.28 | View Details |
![]() | ![]() | LTC3859IUHF#PBF | IC REG CTRLR MULT TOPOLOGY 38QFN | - | Surface Mount | 38-WFQFN Exposed Pad | 0 - Immediate | $119.95 | View Details |






