How to Optimize Display Brightness for Low Power in Real Time
Contributed By DigiKey's North American Editors
2018-07-19
Liquid crystal displays, or LCDs, are everywhere in applications, including thermostats, medical handheld terminals, automotive clusters, tablets, and notebook computers. In these applications, designers need to figure out how to make the display as readable as possible without eye strain, while also consuming as little power as possible.
To assist with these requirements, the display brightness can be determined by first sensing the ambient lighting brightness with an ambient light sensor (ALS). An ALS must be mounted behind a display screen, where the ambient light level is then used to determine the acceptable display brightness that also minimizes power consumption.
This article assesses the capability of three ALS technologies and resolves the intensity and power adjustment challenges of LCD screens to conserve energy and deliver an appropriate amount of screen brightness.
Accurate measurement of visual bands
The first step in LCD lighting optimization is to accurately sense the ambient light using the ALS. The human visible light wavelength range is approximately 400 nanometers (nm) to ~750 nm (Figure 1). The photodiode, a solid-state device, is the most logical ambient lighting condition sensing device for this application. The photodiode converts light into an electric current.
Figure 1: Visible light is a small portion of the electromagnetic spectrum, ranging from 400 nm to 750 nm. (Image source: ECN)
Although the light sensitivity range of the silicon photodiode (approximately 300 nm to 1100 nm) does not match the human visual range, there is overlap that is useful (Figure 2).
Figure 2: The human eye spectral response compared to the silicon photodiode spectral response showing the overlap area that is useful. (Image source: Texas Instruments)
The first challenge in this design is to capture the human eye spectral range from a photodiode’s signal.
Translation to a human spectral response
The human expectation is to have every machine and instrument map to our visual requirements. The ALS measures the illuminance on the device’s display. Without optical filtering, this measurement would include visible light, as well as ultraviolet (UV) and IR. The UV and IR signals combine to make the ambient visible light seem brighter. As a result, the display’s backlight controller output will make the photopic, or human, response to the display under ambient light conditions unpleasant.
The precise mapping requires the designer to modify the ambient light using photodiodes, optical filters, amplifiers, and converters. This has become easier with the integration of these elements into one ALS device. The goal of an ALS, then, is to remove the IR and UV components from the sensor’s output and present a human eye spectral response, while keeping the overall LCD luminance at a comfortable level (Figure 3).
Figure 3: Optical filtering and other internal components and calculations allow the OPT3001 ALS to map the input ambient signal to a human eye spectral response. (Image source: Texas Instruments)
These improved semiconductor characteristics have opened new applications, where devices now include color filters which allow individual red, green, and blue (RGB) color sensing.
Specialized UV and IR optical filters
With the benefit of red, green, blue, and clear optical filters, where the clear filter allows unfiltered light into the photodiode, the ALS device senses four light spectrums with four separate photodiodes. Using the four filtered photodiode signals, the ALS produces a digital return of the three primary colors (RGB), a fourth for ambient response, and a fifth to block infrared light (IRCUT). The high sensitivity, wide dynamic range, and the five filters make the ALS an ideal color sensor solution for use under varying lighting conditions.
The variety of the vendors that produce ALS solutions include ROHM Semiconductor, ams, Texas Instruments, ON Semiconductor, OSRAM Opto Semiconductors, Inc, and Vishay Semiconductor / Opto Division, to name a few. Let’s now evaluate the ROHM Semiconductor, ams, and Texas Instruments ALS devices.
ROHM Semiconductor ALS devices use IRCUT filter
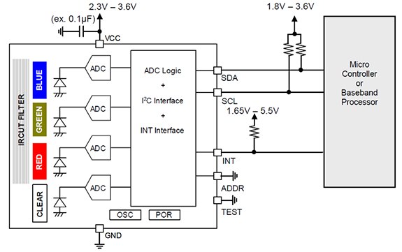
The target application for the ROHM Semiconductor BH1745NUC-E2 digital 16-bit serial output type color sensor IC, is an ALS that adjusts the LCD backlight of a TV, mobile phone or tablet PC.
The BH1745NUC-E2 senses the UV and IR light through a clear filter and uses an IRCUT filter prior to the red, green, and blue (Figure 4).
Figure 4: The ROHM BH1745NUC-E2 digital 16-bit serial output type color sensor IC has the clear filter outside of the IRCUT filter. (Image source: ROHM)
With the BH1745NUC-E2, an IRCUT filter precedes the red, green, and blue optical filters to allow the human spectral response to pass through to the analog-to-digital converters (ADCs). The IRCUT filter passes visible light while blocking the infrared light. The clear filter assists in the production of humanly realistic dimming algorithms for authenticity and lower power consumption. The gain of each 16-bit ADC is pre-programmed to produce the most accurate mapping to the visual experience (Figure 5).
Figure 5: BH1745NUC-E2 red, green, blue, clear (RGBC) spectral response. (Image source: ROHM)
The BH1745NUC-E2’s wide dynamic range (0.005 – 40k lux) and excellent IRCUT characteristics make it suitable to obtain the illuminance and color temperature of ambient light.
ams ALS IR filter does prefiltering for all other filters
The target applications for the ams TCS34727FN color light-to-digital converter with IR filter are TVs, mobile handsets, tablets, computers, and monitors. The current TCS34727FN ALS strategy uses a different configuration of the five optical filters. The filter configuration for the TCS34727FN initially uses an IR blocking filter for all four (red, green, blue, and clear) color filters (Figure 6).
Figure 6. The TCS34727FN 16-bit ALS device has the IR filter screen blocking the other four filters. (Image source: ams)
The TCS34727FN device has four integrating ADCs, which simultaneously convert the amplified photodiode currents to 16-bit digital values. The IR-blocking filter minimizes the incoming light, infrared spectral component allowing accurate color measurements. The high sensitivity, wide dynamic range, and IR blocking filter makes the ALS an ideal color sensor solution for use under varying lighting conditions (Figure 7).
Figure 7: The TCS34727FN RGBC spectral response specifies the characteristics of each optical filter and the gain of each ADC. (Image source: ams)
Applications for the TCS34727FN are in display-based products such as cell phones, notebooks, and TVs to sense the lighting environment. This device efficiently enables automatic display brightness for optimal viewing and power savings. The TCS3472 can enter a lower-power wait state between light sensing measurements to further reduce the average power consumption.
Texas Instruments ALS rejects 99% of IR light
Target applications for the Texas Instruments OPT3001DNPT ALS are display backlight controls, lighting control systems, and tablet and notebook computers. This device measures the intensity of visible light with a sensor spectral response tightly matched to human eye response (Figure 8). To help accomplish this it features a front-end optical filter with greater than 99% rejection of infrared light before passing the sensed light to the integrating ADC.
Figure 8: The Texas Instruments OPT3001 system block diagram shows the optical filter which features 99% IR rejection before passing the sensed signal to the integrating ADC. (Image source: Texas Instruments)
The ADC has a 23-bit effective dynamic range with automatic gain ranging. This single-chip lux meter rejects infrared light signals while still measuring the intensity of the visible light. Regardless of the light source, the OPT3001’s precision spectral response and strong IR rejection enables the device to accurately measure the light intensity as seen by the human eye.
A strong IR rejection assists in maintaining high accuracy when an industrial design calls for mounting the sensor under dark glass for aesthetics.
An interesting problem that can occur with a backlight display is that light measurements change under different light inputs and sources. Dark glass, for example, transmits infrared light signals. Incandescent light has high infrared wavelengths that, due to glass transmissivity, reaches the sensor. With its 99% IR rejection, the OPT3001 measures only what is in the visible region and maps the human eye response to the four collective ADC responses (Figure 9).
Figure 9: The OPT3001 captures the visible light spectrum plus the human eye response (left) and maps the human eye response with the four collective ADC responses (right). (Image source: Texas Instruments)
To help achieve the reaction of the human eye, the OPT3001 has an auto-gain setting feature that automatically responds to the input light level. The device stays in optimal range with good resolution and tight accuracy between ranges. The relative accuracy between gain ranges is 0.2%.
Conclusion
ALSs can be used to measure the intensity of visible light to provide a readable LCD display to the user with minimum power consumption. Each manufacturer’s goal is to match the spectral response of these sensors tightly to the response of the human eye, including significant infrared rejection, while maintaining the lowest power regardless of the light source or application.
That said, it is a subjective exercise because each ALS in this article is different as they have differing styles of optical filtering, visual color amplification, and degrees of ADC resolution and satisfaction. As result, an ALS device’s outcome is akin to the audio industry’s challenges: one individual can accept the look or sound of one solution, whereas it may be completely rejected by a second individual. This gives designers some latitude for creativity and differentiation in their LCD design.

Disclaimer: The opinions, beliefs, and viewpoints expressed by the various authors and/or forum participants on this website do not necessarily reflect the opinions, beliefs, and viewpoints of DigiKey or official policies of DigiKey.