使用電流 DAC 驅動致動器並控制封閉迴路的原因及方法
資料提供者:DigiKey 北美編輯群
2019-07-17
電子產品日漸普及,為適應這種變化,人們越來越需要數位類比轉換器 (DAC) 來連接數位系統與類比世界。儘管設計人員很熟悉傳統的電壓輸出型 DAC,但許多應用需要使用電流輸出型 DAC,來提供數十或數百毫安精確、穩定的高解析度電流,以控制低阻抗的電阻式、電感式及電抗式負載。
雖然此類負載可由電壓驅動,但是若為這些傳感器使用電流源 (即驅動器),則會更有效率且更精確。不過,電流輸出型 DAC 並不能簡單「直接」地替代電壓輸出型 DAC。
本文將簡要說明為何電流輸出型 DAC 是一個出色且通常必不可少的解決方案。然後重點介紹如何透過 Analog Devices 的兩個 IC,即六通道的 14 位元 AD5770R 與五通道的 16/12 位元 LTC2662 來有效使用電流輸出型 DAC。
DAC 與 ADC 的比較
DAC 補足類比數位轉換器 (ADC) 的功能,但兩者面臨截然不同的挑戰。ADC 的目標是:在有外部和內部雜訊的情況下,連續對未知的隨機輸入訊號進行數位化,並將結果傳送到相容的處理器。相較於 ADC,DAC 的輸入是來自處理器具有規則及限制的數位模式,沒有訊噪比 (SNR) 問題;而 DAC 的輸出在驅動外部負載上,會遇到難以透過電氣技術解決的挑戰。
電流輸出型與電壓輸出型 DAC 的比較
某些傳感器與控制迴路需要 DAC 提供經過精確控制的電流。此類應用包括揚聲器線圈、螺線管與馬達;在開放與閉合迴路的工業、科學與光學系統中,與控制相關的環境;基本電阻式加熱器或精密可調諧雷射;自動測試設備 (ATE) 探針刺激;電池充電用高精密電流;以及可調光 LED (圖 1)。
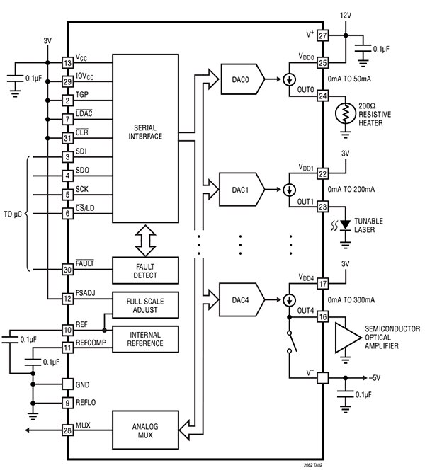
圖 1:電流輸出型 DAC 適合用於光學放大器節點等應用,能控制光學放大器、可調諧雷射,以及溫度穩定的雷射加熱器,如此處的 LT2662 多通道 DAC 所示。(圖片來源:Analog Devices)
這些應用往往都是低阻抗負載、電感式負載及磁性負載。雖然這些負載可由電壓驅動,但是電壓與末端效應之間的關係將非常複雜,而且通常是非線性的。因此,對這些類型的傳感器使用電流源會更有效率,也更精確。
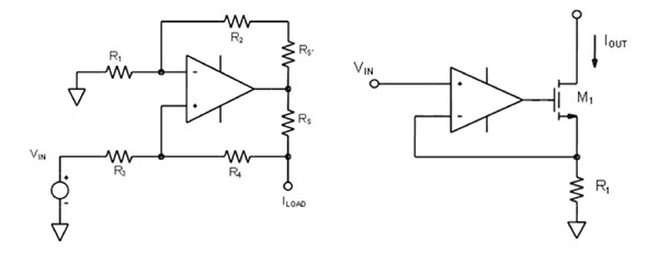
一般來說,設計人員都不太熟悉如何使用電流輸出型 DAC,來產生明確的輸出。將傳統電壓輸出型 DAC 轉換為電流輸出型裝置的方法之一,就是添加一個輸出運算放大器,並將其配置成電壓轉電流 (V/I) 轉換器 (圖 2)。
圖 2:運算放大器 (左) 或含 MOSFET 輸出升壓的運算放大器 (右),都可用來將電壓輸出源轉換為電流輸出,但是與以真正電流源 DAC 為主的設計相比,其實作起來可能沒那麼容易,在技術上可能也沒那麼充足。(圖片來源:Analog Devices)
然而,這樣做會使物料清單 (BOM) 與 PC 板增加更多主動與被動元件,運算放大器也必須具有出色的電流流出/流入能力。否則,就要用 MOSFET 進行升壓。此外,由於存在更多具有獨立規格的主動元件及被動元件,因此在整個輸出與溫度範圍內計算出數位輸出/電流輸出傳輸函數的誤差預算將變得更加困難。
解決問題
無論是電流還是電壓輸出型元件,大多數的 DAC 最初往往都是由其解析度和更新速度定義的。一般來說,電流輸出型 DAC 不會用於處理/分析訊號或產生波形。此外,鑑於機電或熱學特性,其典型負載的變化通常相對較慢。因此,這些 DAC 的解析度都是介於 12 和 16 位元之間,更新率則是數十或數百 KS/s。
儘管如此,在選擇或使用電流輸出型 DAC 時,使用者務必要注意並解決可能在電壓輸出型 DAC 中不存在的一些關鍵問題:
- 順應電壓與壓降電壓
- 電流驅動範圍與解析度 (以及增加兩者)
- 開機重置 (POR) 與輸出突波等暫態狀況
- DAC 資料與輸出完整性;準確度
- 散熱
讓我們以 AD5770R 和 LTC2662 為例,詳細探討這些設計問題。
1.順應電壓與壓降電壓
除了常見的 DAC 線性與準確度規格,電流輸出型 DAC 還有兩個參數是電壓輸出型 DAC 所不具備的,即順應電壓與壓降電壓。
順應電壓是電流源嘗試產生所需電流時,所達到的最大電壓,這是一種基本卻很關鍵的狀況。只要負載兩端的電壓在設計限值內,電流源就能供應負載所需的電流;在未施加所需電壓 (即負載兩端產生的電壓) 的情況下,電流源無法將電流驅動到負載中。電流源會調整輸出電壓以提供負載想要的電流量。
舉例來說,向 1 kΩ 的負載供應 10 mA 電流,至少需要 10 V 的順應電壓。假如這個壓降超出順應電壓,DAC 將無法供應電流。這種情況就類似於,在負載消耗的電流增加且超出供應的電流額定值時,電壓源無法提供其標稱的供應電壓。
設想一下,某個 DAC (或任何電流源) 驅動 10 個串連的 LED,每個 LED 在 20 mA 電流下都有 1.5 V 的壓降。如果電流源無法以 15 V DC (加上一些餘裕) 提供這 20 mA 的電流,則將無法供應此電流,即使其能在較低電壓下輕鬆實現。對於電流輸出型 DAC 來說,若順應電壓接近 DAC 輸出級電軌,可最大程度增加 DAC 範圍。
為何要討論順應電壓?儘管具有從 V = IR 衍生出的基本特性,但這個領域經常被僅熟悉電壓源的新手工程師所忽略。畢竟,在要求工程師提供 12 V 的供應電壓後,他們提出的第一個問題會是「需要多少電流呢?」。然而,他們卻常常忘了問與電流源相對應的問題:「順應電壓是多少?」。
電流輸出型 DAC 的順應電壓不受 DAC 本身的電軌限制。舉例來說,在多通道的 LTC2662 元件中,每個通道都有自己的供應引腳,可以讓各通道的順應電壓符合負載的需求,同時最大限度降低整體的功率耗散。
此外,電流輸出型 DAC 具有壓降電壓限制。這是在整個 DAC 中維持輸出調節所需的最小壓降。其取決於負載電流;壓降電壓越低,DAC 可以工作的範圍就越寬。五通道的 LTC2662 電流源輸出具有高順應電壓,可保證在 200 mA 下壓降為 1 V (圖 3)。
圖 3:LTC2662 的壓降電壓在整個供電範圍內低於 1 V,可確保所有流出的電流值都有足夠的工作餘裕。(圖片來源:Analog Devices)
2.電流驅動範圍與解析度 (以及增加兩者)
電流輸出型 DAC 可提供高達數百毫安的輸出驅動能力。請注意,電流輸出型 DAC 一般是用於電流流出用途,而不是電流流入用途;不過,如果需要電流流入,也有通道能實現此功能 (但必須遵守其他相關限制)。
多通道多範圍 DAC 提供兩個屬性:一個是允許加總輸出取得更高的整體電流;一個是讓每個通道的解析度與應用達到最佳匹配。藉助這種方式,有效解析度將可實現最大化,而不會因為僅使用部份 DAC 動態範圍而白白浪費掉。這就類似於在 ADC 的輸入端使用可編程增益放大器 (PGA),將輸入訊號調至 ADC 的輸入範圍。若使用 14 位元、100 mA 範圍的輸出型 DAC 驅動 0 至 25 mA 的電流,則只能提供 12 位元的有效解析度,而白白浪費掉 2 個位元。
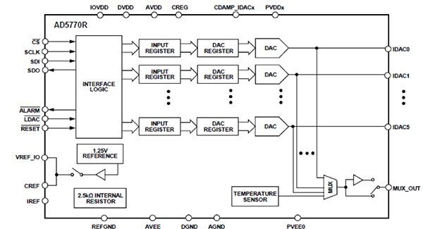
因此,AD5770R 和 LTC2662 為其多個輸出提供不同的範圍。例如,AD5770R 包含五個 14 位元電流源通道與一個 14 位元流出/流入通道 (圖 4)。
圖 4:Analog Devices 的 AD5770R 是一款六通道的 14 位元電流輸出型 DAC,具有晶片上參考與序列週邊裝置介面 (SPI),以及其他許多特色與功能。(圖片來源:Analog Devices)
通道配置如下:
通道 0:0 mA 至 300 mA、−60 mA 至 +300 mA、−60 mA 至 0 mA
通道 1:0 mA 至 140 mA、0 mA 至 250 mA
通道 2:0 mA 至 55 mA、0 mA 至 150 mA
通道 3、通道 4、通道 5:0 mA 至 45 mA、0 mA 至 100 mA
這種配置可提供多個驅動優勢,服務於多種用途:
- 可為增加最大驅動電流提供簡單的解決方案
- 使用較小但具有相同解析度的最大輸出範圍,可得到更小且更精確的 mA/步長值
- 允許合併輸出,獲得粗略/精細解析度
就第一點而言,只須將這些電流源並聯即可。例如,可將 AD5770R 的通道 1 (250 mA) 和通道 2 (150 mA) 加總,提供 400 mA 的總驅動值 (圖 5)。當然,設計人員必須謹記一些注意事項,即順應電壓必須在規格書規定的範圍內,輸出電壓必須保持在規格書規定的最大絕對額定值範圍內。
圖 5:使用這些 DAC 提供更高電流非常容易,其原因在於 DAC 的輸出可以並聯;在本例中,250 mA 電流源和 150 mA 電流源提供高達 400 mA 且可完全輕鬆控制的電流。(圖片來源:Analog Devices)
同樣地,五通道的 LTC2662 有八個電流範圍,每通道皆可編程,滿量程輸出高達 300 mA、200 mA、100 mA、50 mA、25 mA、12.5 mA、6.25 mA 和 3.125 mA;這些電流全都可以進行合併,最大電流可達 1.5 A。
透過使用粗略和精細設定 (上述清單的第三點,即最後一點),並聯輸出還提供一種簡單的方法,來提高所需標稱輸出值的整體解析度。若將一個寬範圍輸出與另一個較小範圍輸出並聯使用,前者的通道可用作粗略設定,而後者的通道可用作精細設定,提供的解析度即可超過每個通道的 12/16 位元額定值 (代價則是使用五個通道中的兩個通道)。
3.開機重置 (POR) 與輸出突波等暫態狀況
在許多應用中,電源開啟時的 DAC 輸出 (稱為開機重置,即 POR) 是一個問題,其原因在於處理器 (及其軟體) 無法立即初始化 DAC。即便處理器程式碼會優先處理 DAC 的初始化,但具有多個 DC 電軌的處理器,會比簡易型 DAC 需要更長的啟動時間。
這種處理器/DAC 啟動時差,可能會在某些條件下產生不可接受的 DAC 輸出。例如,當 DAC 正在控制移動元件時。因此,對 DAC 通道來說,在 POR 時具有已知狀態非常重要。出於這個原因,LTC2662 的輸出會在電源開啟時重置成高阻抗狀態,以確保系統初始化保持一致且可重複執行。AD5770R 具有非同步的 RESET (重置) 引腳,可由硬體計時器或重設鎖定進行驅動;若將引腳確立為邏輯低位準至少 10 ns,則會將所有暫存器重置為其預設值。
輸出轉換突波也可能是一個問題。當載入 DAC 的新程式碼模式的新位元,相互之間存在時序偏差時,DAC 會在新舊設定的轉換期間提供錯誤的輸出;與 POR 一樣,這可能是不可接受的。為避免此情況,LT2662 和 AD5770 會將雙倍的緩衝資料載入 DAC 中。一個或多個通道的所有資料位元均可寫入相應的輸入暫存器,而無需更改 DAC 輸出。然後向元件發出一個「load DAC」命令,將輸入暫存器的內容傳輸至 DAC 暫存器中,這樣便可更新 DAC 輸出而不會出現突波。
4.DAC 資料與輸出完整性;準確度
這些 DAC 很多都是用於具有移動及機械元件的應用,因此可能需要驗證 DAC 的效能。這就要求關注 DAC 的數位內容,及其實際的電流輸出值。
進階 DAC (如 AD5770R 和 LTC2662) 針對完整性問題提供多種解決方案,包括資料回讀、以內部循環冗餘檢查 (CRC) 為基礎的資料完整性確認,以及間接輸出電流測量等。前兩項會確認發送至 DAC 並進行儲存的資料;第三項則監控 DAC 產生的電流。
對於基本資料回讀,由於軟體必須啟動回讀,並將其值與原始發送值進行比較,因此處理器需要採取動作,故而會產生一些 CPU 負載。但是,AD5770R 內建的 CRC 功能不會增加負擔。AD5770R 會定期在背景中對其晶片上的資料暫存器執行 CRC 檢查,以確保記憶體位元沒有破壞。若確定存在資料錯誤,則會在狀態暫存器中設置警報標示位元。
確保 DAC 效能可信度的最終測試是,測量 DAC 的輸出電流及順應電壓值。AD5770R 和 LTC2662 都有診斷功能,可讓使用者透過代表其值的多工電壓來監控這些參數。使用者可以選擇多工器輸出對應的電壓,以使用外部 ADC 進行測量。就 AD5770R 而言,此電流監控可精確到滿量程輸出範圍的 10% 以內,足以查出嚴重的錯誤和故障。如果設計人員需要更高的輸出監控準確度,則可以校準讀數。
DAC 輸出的絕對準確度在很大程度上取決於參考電壓的效能,以及一些內部精密電阻。AD5770R 包含一個 1.25 V 參考電壓,最高溫度係數 (即「tempco」) 為 15 ppm/°C;而對於 LTC2662,1.25 V 參考電壓的溫度係為 10 ppm/°C。設計人員可利用這些 DAC 中精密參考源的效能,來簡化實現整個系統準確度目標的方式,因為這些參考也可供外部使用 (增加了外部緩衝)。
在大多數情況下,規格值分別為 10 ppm/°C 和 15 ppm/°C 的內部參考可能就綽綽有餘。但考量到這些 DAC 工作溫度範圍相當寬 (AD5770R 為 -40°C 至 + 105°C;LTC2662 為 -40°C 至 125°C),所以在某些情況下,參考電壓可能會因溫度導致偏移過大。
這兩種 DAC 都提供了解決方案,即使用外部參考並為該參考提供內部緩衝器。如果需要較小的溫度係數,則可選擇低漂移參考源,如 LTC6655 (溫度係數為 2 ppm/°C)。使用這類高效能的外部參考並非易事:需要特別注意電路板佈局、機械應力、生產焊接溫度曲線,以及其他可能輕易影響指定效能的細節。
5.散熱
請務必謹記,這些 DAC 將以受控電流的形式給負載供電。因此,必須要對 IC 耗散和自體發熱問題進行分析,確保不會超出 DAC 內部晶粒的最大允許溫度。在大多數情況下,需要使用 IC 焊球作為熱導管,透過 PC 板進行散熱。
熱分析首先會分析每個通道的峰值、平均電流傳輸量以及相關耗散;接著會建立模型,模擬 IC 到電路板的路徑以及電路板的散熱能力 (即層數、可用銅面積,以及其他使用相同散熱片面積的元件)。AD5770R (由 2.9 V 至 5.5 V 的單一供應電源驅動) 的規格書提供一個計算範例,顯示當由多個輸出提供指定電流時,在一個環境溫度下會耗散多少功率;設計人員可將此作為指南,針對具體情況進行初步分析。
為了限制不必要的耗散,LTC2662 為每個輸出通道提供單獨的供應引腳。 每個通道可由 2.85 V 至 33 V 的電源獨立供電,以針對各種負載調節每個通道的功率耗散以及順應輸出餘裕。
整合所有項目
雖然多通道電流輸出型 DAC (如 AD5770R 和 LTC2662 等) 的概念很簡單,但都有大量的暫存器用來控制基本的功能,如範圍設定、資料載入、回讀以及標示位元等。除了 SPI 匯流排和 DAC 輸出所需的實體連接之外,這些 DAC 還需建立許多其他實體連接。
有鑑於此,評估板 (例如適用於 LTC2662 和相關軟體的 DC2629A-A) 不僅能節省時間、將使用難度降至最低,還能在實際情境下輕鬆評估 DAC 的效能 (圖 6)。
圖 6:展示電路和評估板 (例如適用於 LTC2662 電流源 DAC 的 DC2629A-A) 可簡化連接,並允許隨時存取多通道電流輸出型 DAC 的多個功能和特性。(圖片來源:Analog Devices)
此評估板專為 16 位元的 LTC2662 設計,可簡化與 DAC 的連接,並評估選配功能 (如使用外部參考電壓)。該展示電路透過 USB 纜線連接到使用者的電腦。
隨附的軟體提供 GUI 控制面板,可用於執行 DAC 並輕鬆使用所有的特性和功能 (圖 7)。
圖 7:透過 USB 纜線連接電腦並安裝評估軟體和 GUI 後,即可設定並執行 LTC2662 DAC 的多個暫存器和選項,這是導入設計不可或缺的程序。(圖片來源:Analog Devices)
結論
儘管電流輸出型 DAC 並不像電壓輸出型 DAC 那樣廣為人知,但是它們對於許多實際應用和負載來說是不可或缺的。這些 DAC,特別是輸出電流較高的多通道元件 (如 Analog Devices 的 AD5770R 和 LTC2662),可提供許多功能和使用者設定,讓設計人員能夠在目標應用中,對其適用性和效能進行最佳化。只需瞭解這些 DAC 及相關特性,使用者即可從其能力和功能中獲益。
聲明:各作者及/或論壇參與者於本網站所發表之意見、理念和觀點,概不反映 DigiKey 的意見、理念和觀點,亦非 DigiKey 的正式原則。


