瞭解線性穩壓器的優點與缺點
資料提供者:DigiKey 北美編輯群
2017-09-20
雖然設計者非常清楚切換式 DC/DC 轉換器有效率優勢,但線性穩壓器仍是許多應用的最佳選擇。瞭解理由為何,將有助於確保設計人員適當選擇並正確實行。
本文將比較線性與切換式穩壓器,並說明在兼顧效率的同時,該如何適度考量簡易性、低成本及穩定性等因素。
切換式穩壓器:高效率但複雜
切換式穩壓器具有高效率,可輕鬆升壓、降壓和進行電壓逆變。現代的模組化晶片小巧可靠,而且眾多供應商皆有供貨。儘管切換式穩壓器具有許多優勢,但也有一些缺點 (表 1)。
|
表 1:切換式與線性穩壓器的特性比較。(表格來源:Maxim Integrated)
首先,這些晶片具有複雜結構,因此可能需要額外的設計作業才能讓新產品正確運作。再來,現代切換式穩壓器具有高度整合性,因此花費較多,也會增加晶片的尺寸。最後,因為採用高頻率切換,因此往往有噪音。
對於採用切換式穩壓器的設計來說,高頻作業在輸入與輸出濾波器端所產生的電壓與電流漣波會是個大問題。雖然這些問題可以解決,但需要時間和設計技巧才可克服。
線性穩壓器能克服切換式產品的所有主要缺點。不僅簡易、低成本且需要的外部元件較少,也不會進行切換而產生過多的雜訊。在適合的應用中,這些中規中矩的裝置會是良好的選擇,如表 1 所示。
僅限降壓操作
上一段提到的「適當應用」是關鍵的考量要素,因為線性穩壓器也有一些層面要折衷,因此在許多設計中可能不是適當的選擇,甚至無法運作。
舉例來說,線性穩壓器只能對輸入電壓進行降壓。在此限制下,可能需要添加額外的電池來提高基礎 DC 電源電壓,確保電壓高到足以超過 LDO 所需的輸入電壓。因此可能需使用五個標稱電壓各為 1 至 1.5 V 的電池,以確保電池的整個放電循環都具有可靠的 5 V 輸出。增加更多電池所花費的成本,很快就會超出價格較高但能使用較少電池運作的切換式穩壓器。此外,額外的電池會佔用寶貴的空間。
而且,當產品中某一個元件所需的電壓超出其他所有元件時,線性穩壓器無法升壓也是一個問題。同樣地,當某些類比電路需要負電壓時,則無法使用線性穩壓器,因為此產品無法逆變正電源。
線性穩壓器的效率不如切換式裝置,因此電池續航力不長。更糟的是,假如電池還有一些電量,但合併輸出低於矽元件要求的最小電壓,將無法取用剩餘的電量。
相比之下,切換式裝置可轉至升壓模式,讓電池釋出最後的電力。
這些裝置稱為升降壓穩壓器,當電池的來源 DC 剛開始高於實際需要的軌電壓,但接著隨著電池放電而低於軌電壓時,這些裝置將非常實用。升降壓裝置可順暢切換不同模式,因此即使電池輸出降至低於輸出軌,輸出軌仍可提供所需的數值。
在超低功率應用中,可接受電池續航力降低,以便節省切換式穩壓器的費用。舉例來說,假如一個高功率需求產品的電池續航力,因為採用了線性穩壓器而從 12 小時縮短成 8 小時,消費者應該會不開心,但有可能為了追求更便宜的售價,而接受電池續航力從 6 個月縮短到 5 個月。
線性穩壓器的高效率特性
線性穩壓器的整體效率或許不如切換式轉換器或穩壓器,但在本質上也有優點,能在輸入與輸出電壓間的差異減少時變得更有效率。當輸入電壓剛好超出輸出值時,線性穩壓器可達到 95% 至 99% 效率。
此特性意味著,線性穩壓器在特定應用中的整體效率,可能比簡易型穩壓器可能顯露的整體效率還高。務必考量到電池在產品運作期間的整個放電曲線,並確定該期間內的平均效率,以取得精準的數值 (圖 1)。

圖 1:在採用三顆 AA 鹼性電池 (100 mW 固定功率負載) 的系統中,線性穩壓器的效率與電池電壓的比較;請注意穩壓器的效率如何隨著壓降而提升。(圖片來源:Maxim Integrated)
雖然完全充滿電的電池效率大約為 73%,但整個放電週期中的平均效率則是 85%。應使用此數值來跟切換式穩壓器的效率進行比較,且切換式穩壓器的效率不會隨著電池電壓下降而提升。
從圖 1 中還可以看出,雖然電池在 20 小時之後還有些電量,但輸入與輸出電壓之間的差異已小到裝置無法穩壓,因此停止運作。總而言之,實際用來供電給產品而耗用的電池總電量如下:
平均穩壓效率 x 斷電前耗用的電池電力百分比 =
85% × 80% = 68%。
選擇較低壓降能力的 IC 可確保消耗更多的電池電量,進而提升效率。
「壓降」的定義是在穩壓停止之前,輸入與輸出電壓之間的差異。如圖 1 範例所示,假如將線性穩壓器換成壓降有所改善的裝置 (從 3.4 改善至 3.0 V),則可從電池中額外取用 2.5 小時的電力,而電池能量的使用就可改善:
85% × 90% = 76.5%
請仔細查看製造商的規格書,因為某些號稱「低壓降」(LDO) 的裝置可能具有相當大的輸入/輸出電壓壓差。這代表燈光即時熄滅了,電池依然保有許多電量。請注意,壓降電壓會因負載電流而異。
LDO 的選擇與實作
對於想要選擇低壓降穩壓器的設計工程師來說,可在特定應用上享受線性穩壓器的優勢,但可能在面對眾多產品選擇時不知所措。除了明顯較簡單之外,典型的 LDO 在規格書上不僅具有基本的規格表,往往還附上二十、三十張甚至更多的效能圖。這些圖會展現靜態與動態行為,以及在不同操作情境與條件下的能力。
在可攜式應用的 LDO 裝置中,有數十款裝置可因應寬廣的輸入與輸出電壓範圍。有些具有固定的輸出電壓,有些具有使用者可調整的輸出,有些則可提供負輸出軌。有些 LDO 裝置相對適合一般用途並具有替代的來源,有些則針對一個或多個參數進行最佳化,因此鎖定特定的應用領域。以下利用幾個範例說明現有的 LDO 種類。
汽車:Maxim Integrated 的 MAX16910 是 200 mA、超低靜態電流的 LDO,適合汽車應用。除了具備基本效能外,更符合汽車環境極為嚴格的要求。此裝置的輸入可耐受 +45 V 的暫態,並可承受汽車的「負載突降」狀況並保持運作,並能在 -40°C 至 +125°C 的汽車溫度範圍內運作 (並達到指定效能) (圖 2)。此裝置能以 +3.5 V 至 +30 V 的輸入運作,在零負載下僅消耗 20 微安培 (µA) 靜態電流,而在使用者控制的關閉模式下也只消耗 1.6 μA。

圖 2:Maxim Integrated 的 MAX16910 值得考慮,因為此裝置符合嚴格的汽車要求,可在 -40°C 至 +125°C 溫度下保證運作並可完整達到指定效能。(圖片來源:Maxim Integrated)
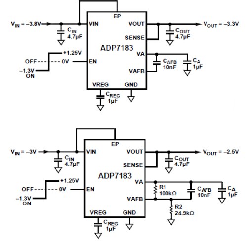
負電壓:針對負電壓進行設計時,不僅要用「上下顛倒」的連接方式來使用轉換器,還要考量接地參考方面的問題及其他拓撲問題。因此反而需要負電壓專用的 LDO 裝置。Analog Devices 的 ADP7183 系列具有負輸入/輸出以及超低雜訊 (圖 3)。
這些 IC 能以 -2.0 V 至 -5.5 V 輸入運作,並提供 最大 -300 微安培 (mA) 輸出電流。這些 IC 提供了 15 種固定輸出電壓選項 (-0.5 V 至 -4.5 V),或提供可調整的輸出 (-0.5 V 至 -VIN + 0.5 V)。此外,輸出雜訊只有 4 μVRMS (100 Hz 至 100 kHz),而雜訊頻譜密度為 20 nV/√Hz (10 kHz 至 1 MHz)。最後,典型的電源抑制比 (PSRR) 在 10 kHz 時為 75 dB,在 100 kHz 時為 62 dB,在 1 MHz 時為 40 dB。

圖 3:Analog Devices 的 ADP7183 系列適合負電源/負輸出應用,且也經常實際運用;這些裝置可設定為固定輸出 (如上方線路圖所示的 -3.3 V),或可由使用者調整的輸出 (如下方線路圖所示,設定為 -2.5 V)。(圖片來源:Analog Devices)
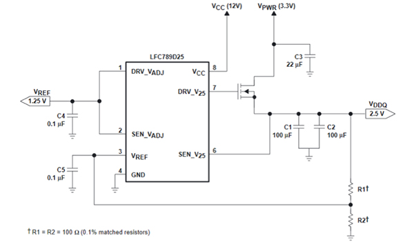
固定/可變雙輸出:對於需要不只一個 LDO 裝置的應用 (這種情況相當常見),Texas Instruments 提供了 LFC789D25 雙通道線性控制器,具有一個 2.5 V 的固定輸出及一個可調整的輸出。此控制器的輸出可驅動外部 N 通道 MOSFET,因此電流可能相對較高,高達 3 A (典型值)。此 IC 特別適合 DDR1 記憶體電壓 (VDDQ) 及 VREF 緩衝等應用 (圖 4)。內部參考提供了溫度補償式效能和 2% 容差,已經足以因應此情況。

圖 4:Texas Instruments 的 LFC789D25 雙通道線性控制器,具有一個固定和一個可調整的輸出,符合一些重要應用領域的需求,例如 DDR1 和類似的記憶體陣列。(圖片來源:Texas Instruments)。
近乎零靜態電流:對於電池供電式應用來說,必須竭盡所能運用可用能量才能達到續航力目標,Richtek 的 RT9069 系列具有僅僅 2 µA 的超低靜態電流 (Iq)。致能引腳可讓這些 IC 進入深度睡眠狀態,此時靜態電流為零。
這些 LDO 可在 3.5 V 至 36 V 的寬廣輸入範圍內運作,提供高達 200 mA。這些裝置提供 2.5、3.3、5、9 與 12 V 固定輸出電壓。除了絕大多數 LDO 所需的標準輸入濾波電容之外,僅需使用單一陶瓷輸出電容,就可在整個輸入電壓範圍及輸出電流範圍內可保持穩定 (圖 5)。

圖 5:Richtek 的 RT9069 系列可在嚴格限制的電池供電式應用中發揮最大續航力,且靜態電流僅有 2 µA,被引導至停用狀態時,靜態電流則為零。(圖片來源:Richtek Technology Corp.)
充分運用 LDO 裝置
雖然 LDO 裝置很容易使用,但仍必須遵循一些基本準則,才能發揮此裝置的優勢並避免發生潛在損害。這些準則包括應對一些實際設計問題,例如散熱方面的顧慮和封裝、佈局考量及雜訊的拾取。
在散熱問題上,一定要研究規格書的圖表,瞭解安全工作區與降額資訊 (圖 6)。

圖 6:對於 LDO 裝置,安全工作區的最大可允許輸出電流,以及輸入輸出電壓差幅度之間呈現反逆關係;此外,封裝類型也是重大因素,從標準 SO-8 及專用型 8 針腳 µMAX 封裝之間的差異便能看出。(圖片來源:Maxim Integrated)
降額是許多變數 (包括 LDO 封裝) 一同發揮的功能。5 針腳 SOT-23 封裝的典型耗散額定值為 500 mW 以上,但有些裸焊盤封裝的額定值幾乎是四倍。若 LDO 裝置處於最佳設定,且擁有足夠的氣流和/或低熱阻路徑,就只需利用廠商提供的資料,即可直覺的制訂自體發熱時的降額效能。
結論
線性穩壓器的優點是擁有非常「乾淨」的輸出,只會將少許雜訊引入 DC 輸出,但效率可能遠低於切換式轉換器,也無法像切換式裝置一樣將輸入電壓升壓。
儘管如此,在一些應用中,就簡易性、成本、效率及某些作業條件而言,線性穩壓器是較為適合且是「最佳」的 DC/DC 轉換器拓撲選擇。
參考資料
- “Linear Regulators in Portable Applications,” Application Note 751, Maxim Integrated
- “Understanding the Efficiency of an LDO,” Texas Instruments
聲明:各作者及/或論壇參與者於本網站所發表之意見、理念和觀點,概不反映 DigiKey 的意見、理念和觀點,亦非 DigiKey 的正式原則。



