PWM Controller Handles Multiple Topologies with Negative Input Voltages
資料提供者:Electronic Products
2015-07-07
Traditionally, telecom and datacom equipment deliver negative DC output voltage, such as -48 V, for the system bus. The reason is simple: the DC voltage keeps noise low and can be easily generated from regular lead-acid batteries, normally around 12 volts. In addition, the negative supply keeps cables and copper wires away from corrosion. Typically, in applications like servers and computers, this unregulated negative DC output voltage is inverted to a positive bus voltage for driving a variety of step-down converters that must generate a regulated low DC voltage at high output current to drive a wide range of electronic loads on system boards. Such system boards also use functions like amplifiers, operational amplifiers, and sensors that operate on regulated, negative supply or split supplies to keep the AC signal clean.
Converting this unregulated negative supply into a regulated negative buck supply or a regulated negative boost voltage, as well as a positive regulated voltage, is not trivial. Each topology is complex and time consuming with discrete components. What is more, it does not guarantee performance and can cost more while taking up more board space.
To make such a task easy for designers, Linear Technology has developed a novel synchronous multi-topology DC/DC controller, the LT8709, which can be easily configured in buck, boost, buck-boost, and inverting topologies with negative input, making it highly versatile for a wide range of power supply designs. In addition, its synchronous operation means that the output diode is replaced with a high efficiency P-channel MOSFET, thereby increasing efficiency and allowing for higher output currents up to 20 A. As a result, it eliminates the heatsink typically required in medium- to high-power applications, thus enabling a designer to generate a wide range of DC/DC conversion solutions with negative input voltage for a wide range of power supply designs.
This article investigates the architecture of this novel DC/DC controller to understand why it is so easy to generate buck, boost, and buck-boost, as well as inverting topologies with negative input voltages. Besides uncovering its unique features and functionalities, we will also present working examples of LT8709-based negative-to-negative and negative-to-positive DC/DC conversion solutions at a desired output load current. Measured performance results for a design example also will be discussed.
Multi-topology controller
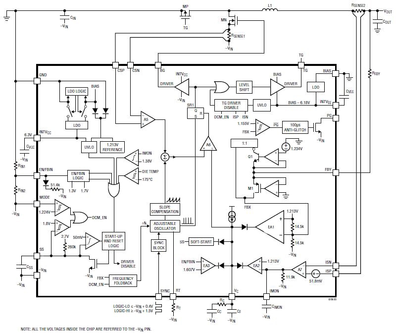
According to Linear’s product design manager Albert Wu, the DC/DC controller’s feedback circuitry is unique. As shown in Figure 1, a single-feedback (FBY) pin configures the multi-topology controller as a buck, boost, buck-boost, or inverting converter. The architecture ensures that the FBY pin’s voltage is always relative to the ground (GND) pin of the controller chip. The resistor RFBY, which is connected between VOUT and the FBY pin, is calculated using the following equations:.
For negative output voltage,
(1)
For positive output voltage,
(2)

Figure 1: Internal block diagram of the LT8709 negative-input synchronous multi-topology DC/DC controller.
The LT8709 also features innovative EN/FBIN pin circuitry that allows for slowly varying input signals and an adjustable undervoltage lockout (UVLO) function. The pin is also used as input voltage regulation to avoid collapsing a high impedance input supply. Additional features such as frequency fold-back, thermal shutdown, and soft-start are integrated as well. The LT8709’s rail-to-rail output current sense allows the controller to be configured in current-limited applications, such as battery or capacitor charging. Plus, it features a PG pin for power-good indication.
Using the internal oscillator, the controller’s switching frequency can be easily set between 100 kHz and 750 kHz by the resistor RT, which goes from the RT pin to the –VIN pin. However, it can also be synchronized to an external clock. The LT8709 comes in a 20-lead TSSOP package.
Selecting the switching frequency is a trade-off between efficiency and component size. Although low switching frequency increases efficiency by reducing MOSFET losses, it requires larger inductance and/or capacitance to maintain low output ripple voltage.
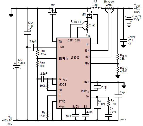
With a wide input range of -4.5 V to -80 V, the controller can be configured for a variety of DC/DC conversion solutions. Let’s first start with a negative buck converter, which is illustrated in Figure 2. In this application, the LT8709 topology generates a negative output voltage from a more negative input voltage. As per this design (taken from the controller’s data sheet) the circuit generates -12 VDC at 8.5 A from an input voltage of -16 VDC to -30 VDC. Equations used to calculate the values of external passive components, including the inductor, are given in Table 1 of the data sheet1. In this design, feedback resistors RFBY1 and RFBY2 set the output voltage by regulating the FBY pin to -1.234 V with respect to the GND pin.

Figure 2: LT8709 is configured as a negative to less-negative buck converter. The component values are for a switching frequency of 250 kHz, -16 VDC to -30 VDC input to -12 VDC output at 8.5 A load current.
Measured efficiency response over load current variations for this configuration is depicted in Figure 3. The negative input (-VIN) is -24 V. The curve indicates that the conversion efficiency remains over 90 percent from low load to high load. It is over 95 percent from mid-load to full load. Likewise, the transient response is very high for an output load step.
Figure 3: Efficiency and power loss versus load current for input voltage VIN = -24 V.
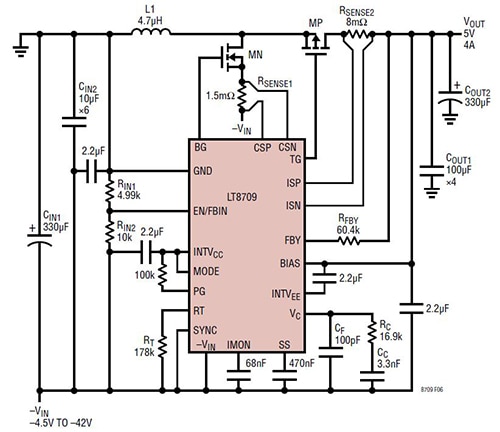
Similarly, a negative to positive inverting converter topology is shown in Figure 4. In this design, the LT8709 generates a positive 5 V output voltage from a negative-input voltage with larger, equal, or smaller magnitude. A single feedback resistor RFBY sets the output voltage by regulating the FBY pin to –15.8 mV with reference to the GND pin voltage. The component values for this inverter design are based on equations provided in Table 2 of the LT8709 data sheet1.

Figure 4: Linear Tech’s LT8709 is configured as a negative-to-positive inverting converter that generates a positive 5 V output voltage at 4 A load current from a negative-input voltage range of -4.5 V to -42 V.
The LT8709’s data sheet further provides topology-specific layout guidelines for optimal thermal, efficiency, and EMI performance of the power supply circuit. Following these guidelines implicitly will help you achieve the desired performance.
Though only two LT8709-based design examples, negative buck and inverting converter, are presented in this article, the product data sheet presents in detail solutions for other topologies, namely negative buck-boost and negative boost. In short, LT8709 is a versatile controller that enables a designer to generate a wide range of negative input DC/DC converter solutions using a single feedback resistor, two synchronous MOSFETs, and a few passive components.
For more information on the synchronous buck controllers and regulators discussed in this article, use the links provided to access product pages on the DigiKey website.
Reference
聲明:各作者及/或論壇參與者於本網站所發表之意見、理念和觀點,概不反映 DigiKey 的意見、理念和觀點,亦非 DigiKey 的正式原則。

