如何使用類比開關動態切換音訊與視訊訊號
資料提供者:DigiKey 北美編輯群
2018-10-03
切換音訊與視訊訊號時,困難之處在於如何不發出雜訊,同時還要避免裝置電阻值或偶發電容值造成訊號損耗。雖然 CMOS 類比開關能有效率運作,但是設計人員必須瞭解關鍵的參數權衡,才能正確運用這些開關。
切換音訊或視訊訊號來源有時較為棘手。大多數的機械開關或繼電器在設計上並非用來切換多媒體訊號,且可能會產生諸如爆音或視覺干擾等干擾現象。設計人員可從頭開始設計切換電路,但會增加複雜度和時間。
簡易型 CMOS 類比開關可幫助解決此問題。其運作方式類似小型半導體繼電器,可達到低損耗的雙向電流傳輸。具備諸如先斷後通以及低導通電阻等特點,可在切換時去除音訊或視覺雜訊,同時降低訊號損耗。
不過就實務上而言,設計人員在採用類比開關之前,就必須考量到需要在規格方面有所折衷。本文將探討類比開關的基礎知識和相關的設計權衡,然後介紹適合的解決方案及其使用方式。
類比開關基礎知識
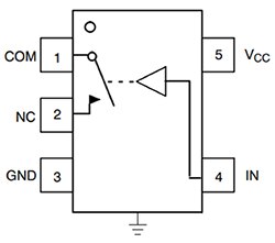
類比開關以並聯方式採用 N 通道 MOSFET 搭配 P 通道 MOSFET,以建立雙向開關。ON Semiconductor 的 NS5B1G384 SPST 常關式類比開關,即是 CMOS 類比開關的簡單實例 (圖 1)。控制輸入會根據元件的常開 (NO) 或常關 (NC) 配置,將適當的反向與非反向訊號傳送至 MOSFET 閘極。

圖 1:簡易型 SPST 類比開關的高階展示。單一觸點會根據控制輸入訊號 IN 的狀態來開啟與關閉。(圖片來源:ON Semiconductor)
理想狀況下,類比開關應盡可能維持低切換電阻值 (RON)。上述目標可透過 CMOS 開關的設計達成,讓 MOSFET 的汲極/源極區域更大,為電子流建立更大的表面積,同時降低導通電阻。
不過,增加表面積的缺點在於會提高寄生電容量。當頻率較高時,寄生電容量會形成低通濾波而導致失真,進而產生問題。電容也會因為充放電時間而產生傳播延遲。此延遲是以負載電阻和 RON 為計算基礎,計算方式如下:
![]()
其中,RL = 負載電阻。
RON 與寄生電容量之間的取捨,在針對指定應用挑擇 CMOS 開關時是關鍵的考量。並非各種應用皆要求低 RON,在某些情況下,類比開關會與電阻負載串聯,因而可忽略 RON。若是視訊訊號,RON 與寄生電容量間的權衡就有其重要性。若 RON 降低,寄生電容量就會增加。如此一來會阻斷高頻率,導致頻寬降低或失真。
如圖 1 的 NS5B1G384 範例所示,此裝置的 RON 稍低,典型值為 4.0 Ω。寄生電容量非常低,僅有 12 pF,所以開關可用於最高 330 MHz 的訊號。
切換單一音訊來源
若要在兩個音訊訊號輸出間切換音訊輸入訊號,可將音訊輸入連接至兩個 NS5B1G384 開關的 COM 引腳。每個開關的 NC 引腳連接至各自的傳感器,例如頭戴式耳機和揚聲器。請注意,一次僅可選擇一個 IN 引腳。
在此配置中,類比開關的開啟與關閉時間是重要的考量。NS5B1G384 的開啟時間為 6.0 ns,關閉時間為 2.0 ns。若使用多個開關,關閉時間會加快,就可達到先斷後通功能。這可確保將一個開關斷開後再連接另一個開關,以免同時連接兩個負載。此外也可在切換音訊訊號時,降低在音訊設備上聽見爆音的機率。
切換差動音訊來源
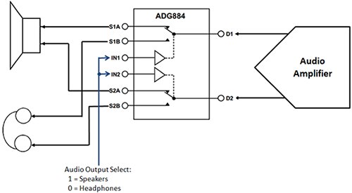
若要切換兩個音訊訊號輸出,有個替代解決方案就是使用兩個 SPDT 類比開關。例如,Analog Devices 的 ADG884BCPZ-REEL 就在單一封裝中具備兩個 SPDT 類比開關。在 5 V 供電下,兩個開關都具有超低的 RON 值,介於 0.28 Ω (典型值) 至 0.41 Ω (最大值) 之間,因此適合低損耗音訊訊號切換作業。不過,RON 如此低是有代價的。開關處於開啟狀態時,類比開關觸點間的寄生電容量為 295 pF。
ADG884 可透過開關處理 400 mA 電流,因此適合從音訊放大器直接驅動揚聲器 (圖 2)。

圖 2:此基本電路使用單一個 Analog Devices ADG884,在兩個音訊輸出裝置間進行切換。(圖片來源:DigiKey)
為了讓 EMI 雜訊注入音訊輸出的可能性降至最低,在 PC 板上安置音訊放大器時,應盡量靠近 ADG884。耳機插孔亦應盡可能靠近 ADG884。若揚聲器未使用插孔,則應在 ADG884 與揚聲器之間使用屏蔽式音訊纜線。
若音訊輸入訊號為差動對,則應在 PC 板上將訊號對 S1A/S1B、S2A/S2B 和 D1/D2 彼此緊鄰佈設,以消除任何共同干擾,藉此去除揚聲器或耳機的雜訊。
消除切換期間的爆音
若要在使用高功率放大器時進一步增強切換式音訊訊號的品質,應使用分流器電阻去除音訊放大器上累積的電荷。為了簡化此作業,某些類比開關會內建分流器電阻。Maxim Integrated 的 MAX14594EEWL+T DPDT 類比開關就是一個良好範例。
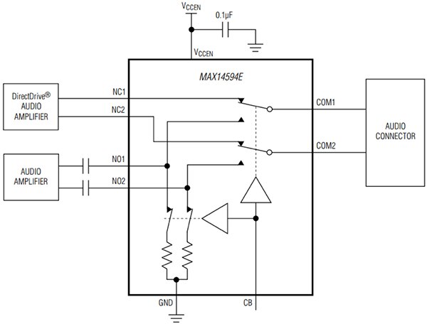
為了在音訊放大器切換時消除爆音,MAX14594E 具備先斷後通操作,也內建分流器電阻,可在開關處於開啟狀態時將音訊放大器的輸入耦合電容放電 (圖 3)。

圖 3:此電路中的 MAX14594E 內建兩個 500 Ω 分流器電阻,可將引腳 NO1 和 NO2 處的音訊放大器輸出電容放電,以避免產生爆音。此應用範例的開關位置如圖所示,其中 CB 已拉低。(圖片來源:Maxim Integrated)
MAX14594E 屬於 DPDT 類比開關,可透過單一控制輸入 CB,同時切換兩條音訊訊號線路。RON 為 0.25 Ω,寄生電容量為 50 pF。請注意,與 NS5B1G384 相較之下,RON 值降低不少,但會導致寄生電容量大幅提高。
若參照圖 3,可發現 CB 已拉低,以便將 NC1 與 NC2 分別連接至 COM1 與 COM2。同時也會將 NO1 與 NO2 處的音訊放大器輸出連接至分流器電阻。當 CB 拉高時,NO1 與 NO2 分別接至 COM1 與 COM2,並且會斷開分流器電阻。
MAX14594E 可使用 GPIO 層級為 1.8 V 以上的微控制器進行控制,這是因為 CB 具有 1.4 V 的邏輯高閾值。若在 CB 引腳和接地之間,將 GPIO 引腳與約 0.1 µF 的小型電容連接,即可消除所有暫態。
切換視訊訊號
切換視訊訊號則更加複雜,由於頻率訊號較高,因此 RON 與寄生電容量間的權衡更顯重要。低 RON 類比開關具有較大的寄生電容量,因此會縮減頻寬,導致視訊品質下降。
有鑑於此,建議在切換視訊時,使用較高 RON 的類比開關搭配相對應較低的寄生電容量。不過這會導致視訊訊號振幅縮減,因而必須添加額外的視訊放大器來加以補償。由於可能需要一次切換多個高頻率訊號,因此盡可能讓電路板的設計更加緊湊,以避免訊號損耗是相當重要的一件事。為了協助實現此目標,務必選擇高度整合的類比開關。
例如,Integrated Device Technology (IDT) 的 QS4A110QG 就是鎖定高速視訊訊號切換應用的雙通道 5PST 類比開關之一。此產品具有 5 Ω 的稍低 RON,以及 10 pF 的極低寄生電容量,可達到 1.8 GHz 的頻寬 (圖 4)。

圖 4:QS4A110 是高度整合的雙通道 5PST 類比開關,具備 1.8 GHz 的頻寬,可用於切換視訊訊號。(圖片來源:IDT)
如圖 4 所示,只要將 A(x) 與 B(x) 訊號彼此連接,讓切換輸出為 C 或 D,即可輕鬆地轉換成單通道 5PDT。由於控制訊號 E1# 與 E2# 兩者皆為低態動作,因此使用反相器將邏輯訊號接至一個控制訊號,再使用非反向緩衝器接至另一個控制訊號,即可進行輸出選擇。非反向緩衝器雖為選用,但建議將其納入以避免開關輸出之間發生競用情況。
QS4A110 的開啟時間為 6 ns,關閉時間為 6.5 ns (最大值)。因此,電路的開啟與關閉時間實際上就是開關與負載電容的 RC 延遲。
結論
類比開關看似可輕鬆設計至電路中,但並非一體適用。在低 RON 與高寄生電容量,或是高 RON 與低寄生電容量間的取捨,皆會直接影響到頻寬。因此,針對目標設計選擇具備適當特性的裝置至關緊要。
聲明:各作者及/或論壇參與者於本網站所發表之意見、理念和觀點,概不反映 DigiKey 的意見、理念和觀點,亦非 DigiKey 的正式原則。


