如何快速實作符合 Qi 標準的無線充電系統
資料提供者:DigiKey 北美編輯群
2018-05-30
對行動裝置來說,充電過程仍然是一項重大的制約因素。雖然無線充電聯盟制訂的 (WPC) Qi 規格等標準能協助支援更高的充電量,但要設計電路、PC 板以及韌體來完全最佳化行動裝置的無線電力傳輸,開發人員仍然要面對許多挑戰。
然而,使用 STMicroelectronics 的元件與開發套件能讓開發人員快速實作符合 Qi 標準的系統,滿足在更高功率水平下進行無線充電日漸增加的需求。
本文說明了無線電源的運作方式、無線充電標準扮演的角色,以及在設計符合標準的解決方案上具有哪些挑戰。接著會介紹 STMicroelectronics 的 STWLC33 接收器與 STWBC-EP 控制器,說明這些產品的特點如何滿足關鍵的無線充電設計需求,以及開發人員如何將其用於無線電源設計中。
本文最後會討論開發人員如何使用針對每個裝置使用開發套件與公版設計,大幅加快開發速度。
無線充電的運作原理
在典型的無線充電系統中,發射器系統會以交流電流驅動線圈,在線圈處產生振盪磁場。接收器線圈的擺設位置若夠靠近這個主線圈,便會因為線圈之間的磁耦合而與磁場共振,導致這個次線圈中因法拉第感應定律而感應對應的交流電。藉著調諧主線圈處的電流以及次線圈上的負載,發射器與接收器能分別將資料編碼為耦合磁場中的變異,從而得以交換必要的資訊,讓電力傳輸達到最佳化。
當然,要實際應用這個簡單的概念,必須針對幾個方面小心設計最佳化電路,包括發射器端的發電、接收器端的電力轉換,以及這兩端之過程的精確控制 (圖 1)。在實作線圈電路或控制方法上,即使是很小的差異都可能造成電力傳輸效率低落,令此作法失效。

圖 1:典型的無線充電系統會在發射器內的主線圈和接收器內的次線圈之間使用磁耦合來傳輸電力與交換資料。(圖片來源:STMicroelectronics)
無線電源標準
為了確保達到最佳的電力傳輸,WPC 與 AirFuel Alliance 等無線充電標準機構提供了詳細的規格,為工程師提供一致的無線充電發射器與接收器架構。WPC Qi 1.2 擴展功率分佈 (EPP) 等較新的標準帶來了一大優勢:支援 15 W 的更高電力傳輸,並具備可最佳化傳輸效率的雙向通訊能力。
就算是對經驗豐富的開發人員來說,實作標準型無線充電系統都可能極具挑戰。設計錯誤甚至是元件組不匹配,都可能讓電力傳輸效率降至低於實用水準。除了難以建立最佳化的電力傳輸設計外,設計人員還面對一系列與通訊協定有關的特定要求。例如,Qi 通訊協定規定了實際傳輸階段前的多個狀態 (圖 2)。

圖 2:各標準使用一系列經過精準安排的階段 (例如無線充電聯盟 Qi 標準中的階段),來最佳化發射器與接收器之間的電力傳輸。(圖片來源:無線充電聯盟)
在這個通訊協定中,附近的接收器首先會回音檢查發射器並傳送資料,向發射器表明自身的身份與配置。接著,發射器與接收器會達成電力協約來建立特定功率傳輸等級。發射器與接收器也可能會在最終展開實際電力傳輸階段前,先進入校正階段。隨著電力傳輸的進行,接收器與發射器可以交換資訊,確保在 Qi 1.2 EPP 所提供的更高功率水平下仍然安全、高效率地進行電力傳輸。
事實上,在最佳化硬體的基礎上實作這項複雜的通訊協定存在著許多挑戰,這些挑戰可能會大幅增加設計的複雜度並拉長交付的時程。但對開發人員來說,STMicroelectronics 的 STWLC33 接收器與 STWBC-EP 發射器控制器等整合式無線電源解決方案的出現,已大大消除了實作合規無線充電系統的障礙。
這些元件結合使用時,會為符合 Qi 1.2 EPP 標準的 15 W 充電系統提供最佳化的解決方案。因為每個元件都符合這項標準,開發人員能使用各個元件本身,來實作能與其他符合 Qi 標準的產品合作無間的無線電源接收器或發射器。對這兩種元件,可使用完整的公版設計以及開發板,從而大幅簡化了無線充電的實作。另外,兩種開發板都已獲得了 WPC 認證,因而進一步加速了這些解決方案的部署。
彈性的接收器
對於建立接收器系統,STMicroelectronics STWLC33 是一款 3.97 x 2.67 mm 的覆晶元件,此元件整合了完整的無線電源 RF 前端子系統、低壓降輸出 (LDO) 穩壓器,以及 32 位元的 Arm® Cortex® MCU。為了將電力耗散程度降到最低,這款元件會自動調整 LDO 輸入電壓,以將 LDO 壓降與對應的過多能量減到最低。使用 MCU 的 32 KB 韌體記憶體,此元件能執行 Qi 1.2 與 AirFuel 通訊協定,提供標準型無線充電解決方案。在運作期間,此元件會根據對頻率的衡量與相關訊號資料,自動選擇 Qi 或 AirFuel 通訊協定。
因為 STWLC33 的整合式功能,開發人員只需要使用幾個外部元件,便能實作完整的標準型無線電源供應器 (圖 3)。

圖 3:STMicroelectronics 的 STWLC33 整合進行無線電源接收器運作所需要的所有功能,只需要再使用幾個額外的外部元件即可,包括僅用於發射器作業的選配預調節濾波級。(圖片來源:STMicroelectronics)
在 Qi 模式下運作時,元件會自動執行 Qi 通訊協定 (如前所述) 中的每個步驟。在完成初始設定階段並進入電力傳輸模式後,元件會向發射器傳送狀態資訊以進行傳輸最佳化。或者,若元件偵測到過電壓、過電流或過熱保護故障等錯誤時,元件會獨立結束電力傳輸。因此,這款元件能夠作為獨立的電源供應器運作。
開發人員也能夠透過 I2C 介面或可設定的 GPIO 連接埠,將元件連接到主機處理器。例如,開發人員可以在行動裝置附近沒有任何適合的充電器時,使用主機 MCU 來停用 STWLC33,或針對專門的應用將專有的資料封包送回發射器。
在與主機 MCU 結合時,STWLC33 甚至能作為另一個裝置 (例如智慧手錶或其他低功率穿戴式裝置) 的無線充電器 (圖 4)。

圖 4:藉由接收器/發射器雙功能,STMicroelectronics 的 STWLC33 讓開發人員得以建立能使用 15 W 無線電源進行充電的行動裝置,進而為穿戴式裝置等低功率裝置進行無線充電。(圖片來源:STMicroelectronics)
除了主機 MCU 之外,此雙功能不會增添任何其他的設計要求。開發人員能夠使用相同的外部元件配置,讓元件作為接收器或發射器來運作。
請注意,在只有接收器的設計中,無需使用圖 3 中所強調的預調節濾波器。元件中含有內部開關,藉此能將相同的線圈用於電力的接收與發射。
STWLC33 雖然含有發射器運作所需具備的 RF 功能,但在預設配置中並未載入發射器韌體。即便如此,開發人員仍能使用共用的 I2C 連線,輕鬆將所需的程式碼從主機 MCU 載入到元件中。在加入 ST 的發射器韌體後,STWLC33 能為某些無線充電應用提供立即可用的解決方案。然而,此元件在這方面的有效程度,仍然受到線圈的本質所限制。用來最佳化接收效果的薄型線圈,會導致傳輸的功率只有大約 3 W。
雖然開發人員能夠透過加入外部線圈來提升傳輸的功率水平,但這需要額外使用外部開關、功率提升及控制電路,這麼一來會讓設計的成本與複雜度迅速上升。對於功率較高的發射器設計,較好的做法是利用 ST 的 STWBC-EP 無線電源發射器控制器。
簡化的發射器設計
如同 STWLC33 接收器,STWBC-EP 控制器結合了一組完整的整合式硬體區塊與實作 Qi 標準所需使用的韌體。雖然 STWBC-EP 的獨特特點可支援 Qi 1.2 15 W 運作,但和使用舊式 WPC 5 V 標準的接收器仍然相容。不過對於 15 W 的應用而言,STWBC-EP 以及 STWLC33 提供了一個全面的解決方案,能夠完整運用 Qi 1.2 標準中包含的電力傳輸最佳化特點。
不同於 STWLC33,STWBC-EP 用於高階無線電源傳輸系統時,具有更高的整合要求。在作為控制器時,這款元件會提供控制訊號,以控制用於驅動無線充電線圈的外部電力元件。因此,設計人員通常需要加入 DC-DC 轉換器等外部電源電路,將電壓推升至能為線圈適當供電所需的位準。
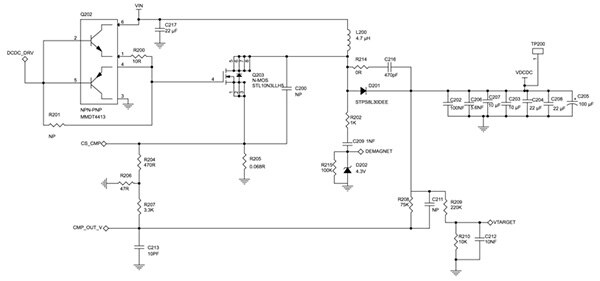
藉由 STWBC-EP,開發人員可以使用該元件的內建支援能力和輸出控制訊號來操作一般的 DC/DC 升壓轉換器。其中,開發人員會將 STWBC-EP 的 DCDC_DRV 輸出引腳連接到 Diodes Inc. 的 MMDT4413 緩衝器電晶體,該電晶體將進而驅動 STMicroelectronics 的ˊ STL10N3LLH5 MOSFET (在常見的升壓轉換器拓撲中作為電源開關來使用) (圖 5)。
圖 5:STMicroelectronics 的 STWBC-EP 消除了設計功率控制電路的複雜性,但開發人員仍必須建立相對應的電源電路,例如讓電源線圈通電所需的 STL10N3LLH5 MOSFET 型 DC-DC 升壓轉換器。(圖片來源:STMicroelectronics)
在此配置中,STWBC-EP 的內建控制演算法使用元件的 CS_CMP 輸入引腳來監控電感電流,並使用 VTARGET 引腳來監控輸出電壓。該演算法會將 CMP_OUT_V 引腳的回授電壓位準,與參考電壓 (DCDC_DAC_REF,未顯示;開發人員可予以編程以滿足特定功率傳輸要求) 進行比較,以自動調整輸出電壓。除了這個典型的升壓轉換器配置,開發人員甚至可以使用 STWBC-EP 來監控電感消磁 (圖 5 中的 DEMAGNET 引腳),同時使用準共振開關來操作轉換器,以提高低負載操作的效率。
儘管 STWBC-EP 有助於簡化電源電路的設計,但開發人員仍然發現,與這些電源電路有關的詳細設計要求不利於快速開發無線充電子系統。但藉由 ST 的開發套件,ST 為使用 STWBC-EP 和 STWLC33 的設計提供了部署的捷徑。
無線充電開發輔助工具
對於 STWBC-EP 型設計,STMicroelectronics 的 STEVAL-ISB044V1 套件及相關公版設計提供了完整的無線發射器設計,此設計已經過認證,符合 WPC Qi 1.2 標準。同樣地,STMicroelectronics 的 STEVAL-ISB042V1 套件和公版設計,為使用 STWLC33 的無線電源接收器設計提供了完整的解決方案。
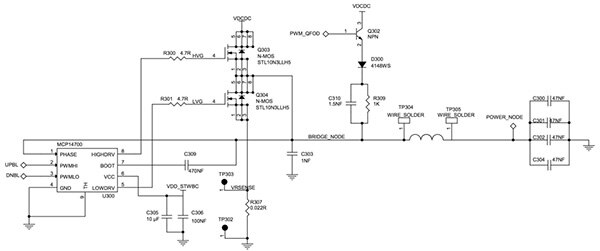
由於發射器電源電路更加複雜,STEVAL-ISB044V1 公版設計對於快速開發無線充電系統特別有幫助。例如,STEVAL-ISB044V1 公版設計與前面討論過的線圈升壓轉換器設計一起,顯示了驅動無線充電線圈所需的對應電路,例如具有半橋功率級的 Wurth Electronics 760308104113 線圈 (圖 6)。
圖 6:STMicroelectronics 的 STWBC-EP 無線電源韌體使用少量元件連接埠來監控驅動電力發射器線圈的半橋電源電路。(圖片來源:STMicroelectronics)
與升壓轉換器電路一樣,線圈電路使用 STWBC-EP 控制訊號 (UPBL 和 DNBL) 控制 STL10N3LLH5 MOSFET 的 Microchip Technology MCP14700 閘極驅動器。
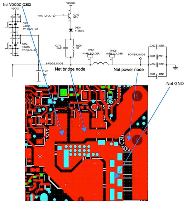
即使有了這些線路圖,開發人員在進行 PC 板實體設計時也可能面臨其他更複雜的問題。要達到最佳的電力傳輸,需要仔細考慮 PC 板佈線和元件的放置。STMicroelectronics 提供了將電源電路設計和對應的 PC 板實體佈局相互牽繫的準則,藉此幫助設計人員完成這個關鍵的開發階段 (圖 7)。

圖 7:STMicroelectronics 具有一系列將電路設計與此案例中之半橋電源電路實體設計相互牽繫的準則,透過這些準則協助設計人員識別 PC 板實體設計中的關鍵問題。(圖片來源:STMicroelectronics)
韌體配置
如前所述,電路和 PC 板設計只是成功實作無線充電系統的其中一個部分。對於標準型系統,必須嚴格遵守這些標準中規定的協定才能達到有效的電力傳輸。因為 STWBC-EP 和 STWLC33 均含有實作這些標準協定的韌體,因此開發人員可以快速地實作無線電源子系統,特別是在分別使用 STEVAL-ISB044V1 和 STEVAL-ISB042V1 作為發射器和接收器設計的基礎時。
儘管每個元件的韌體都以二進位格式提供,但 ST 使開發人員能廣泛了解每個元件的執行階段特性。例如,在 STEVAL-ISB044V1 作業時,開發人員可以透過圖形介面密切監控 STWBC-EP 型系統的運作 (圖 8)。不同的標籤讓開發人員可以在 Qi 協定的每個階段監控電路的運作。

圖 8:開發人員可以使用 STMicroelectronics 圖形介面監控 Qi 電源協定的每個階段。(圖片來源:STMicroelectronics)
若要更妥善地控制操作,開發人員可以透過額外的螢幕來修改配置參數 (圖 9)。修改參數後,開發人員可以按一下「push to target」(推送到目標) 按鈕,以將新參數寫入 STWBC-EP 並觀察結果。在評估不同的配置選項後,下一步是儲存更新的配置,並將最終設定寫入元件。開發人員同樣也能透過 STWLC33 本身的螢幕選項來觀察和配置 STWLC33。

圖 9:使用 STMicroelectronics 圖形介面中的一系列螢幕,開發人員可以輕鬆修改配置參數,將這些參數推送到目標元件,觀察結果,並使用所需的最終配置來更新目標。(圖片來源:STMicroelectronics)
結語
隨著許多使用者希望行動裝置走向無線化,無線電源正迅速成為一項必要的特點。雖然無線電源標準已協助加快驗收速度,但實作以這些標準為基礎的無線電源設計,對開發人員來說仍是一項重大的挑戰。整合式無線電源解決方案的問世,打破了許多傳統的實作障礙。
隨著在更高功率水平下進行無線充電的需求日漸增加,使用 STMicroelectronics STWBC-EP 和 STWLC33 及相關的開發套件能讓設計人員快速實作符合 Qi 標準的無線電源發射器和接收器,從而滿足無線充電需求。
聲明:各作者及/或論壇參與者於本網站所發表之意見、理念和觀點,概不反映 DigiKey 的意見、理念和觀點,亦非 DigiKey 的正式原則。






