如何最佳化室內種植的 LED 照明設計
資料提供者:DigiKey 北美編輯群
2019-09-03
室內農業逐步善加運用 LED 照明的許多優點,這背後有其道理。LED 非常輕巧、運作時間比任何其他光源至少長十倍、具有最低的耗電量、效率極高、能產生不同的光譜波長,並且與數位控制系統相容。但設計 LED 照明系統並達到最佳效能,是項複雜的工程,要注意的指標也很多,遠超出以往其他較簡單的照明產品,例如高壓鈉 (HPS) 燈。
本文將說明 LED 在室內種植扮演的角色,探討其中帶來的難題,並提供一些使用建議。當中會舉出有哪些 LED 和相關的元件能用於室內種植應用,包括 OSRAM、Luminous Devices、Würth Elektronik、ams、RayVio 和 Microchip Technology 等公司的產品。最後會談到 UV 光譜近來的應用發展,以及用於 LED 照明系統最佳化的其他要求。
不斷成長的 LED 種植生態系統
室內種植之所以能夠由 HPS 和其他光源轉而採用 LED 產品,是因為消費性照明市場的規模十分可觀,促使人們更快速地推動最先進的技術發展。因此,近年來 LED 的類型、效能、可靠性與成本均有大幅改善。例如,OSRAM 的 GH CS8PM1.24-4T2U-1 的光譜範圍為 646 至 666 nm (紅),擁有 425 mW 的輻射功率、59% 的效率,以及 80˚ 的輻射角。
Luminous Devices 的 SST-10-B 的波長則是 450 nm (藍),並提供最少 510 mW 的輻射功率以及 57% 的效率。輻射角可指定為 90° 或 130°。Würth Elektronik 的園藝 LED 包括 150353GS74500 525 nm (綠) 元件,其視角為 125˚。這些製造商與其他業者還為室內種植提供其他波長的 LED,完整涵蓋種植所需的光譜範圍 (圖 1)。
圖 1:光合色素的吸收光譜,廣泛分佈於約 400 至 700 nm 的可見光譜範圍。(圖片來源:Würth Elektronik)
室內植栽涵蓋數個科學領域,從植物學到植物與土壤科學、作物管理,現在更包含了電子監測與控制系統。在這個環境加入新的光源雖然難度很高,但也很有收穫,因為很快就有新的發現。當 LED 照明產品在室內達到最佳的照明條件時,我們便能獲得驚人的結果。
日本多賀市的 Mirai 垂直萵苣農場,就是個常被引用的例子 (圖 2)。該農場佔地 25,000 平方英呎,位在前 Sony 製造大樓的無塵室,自 2015 年起每天採收達上千顆萵苣以及其他植物。農場共使用 17,500 顆 LED、不使用殺蟲劑、用水量僅 1/50、食物浪費量減少 40%,而且是在無菌環境裡。
圖 2:Mirai 垂直農場為全球第二大,也是率先投入營運的垂直農場之一。(圖片來源:National Geographic)
眾多的特點也帶來挑戰
LED 具有眾多特點,對室內種植來說雖是項主要且獨特的優點,但諷刺的是,這也讓 LED 型室內農場的實作變得更複雜。例如,LED 可以調光,因此其驅動器必須要包含這項功能。而且,要達到植物特有的波長,必須對 LED 更為複雜的規格有所瞭解。
LED 是固態元件,需要注意一些使用「燈泡」時無須考量的因素,例如可靠的快速反應過載保護,以及二極體與控制電路的精準匹配等等。幸運的是,園藝的快速成長 (特別是垂直農法),讓照明元件的製造商想要針對此應用開發出完整的生態系統,包括公版設計、評估板,以及技術文獻 (舉凡基本文獻到進階文獻),讓設計人員的工作變得輕鬆多了。
有些種植者普遍以為 LED 產生的熱能比高壓鈉 (HPS) 燈少,但只有在以較低的功率驅動 LED 燈時,才會是這樣。也就是說,600 W LED 燈與 600 W HPS 光源產生的熱能大致相同。兩者的差異在於產生出多少光能量,以及燈具輻射熱能的方式。
HPS 光源產生的熱能可達到 800°F 並向作物輻射,LED 的熱能則是在 PC 板上二極體及其電子零件的貼裝位置,並未聚焦在植物上。這也是 LED 在垂直農法應用上遠比 HPS 優異的主要原因,因為 LED 可以放在非常靠近植物的地方,卻不會造成損害。
基於上述討論,當然要選擇功率較低的 LED,而近距離的多層應用通常也是如此。不過,多數的低功率 LED 都有固定的輻射角,高功率的 LED 則可提供 80° 至 150° 的輻射角增量。此外,還需要使用更多的低功率 LED,才能達到高功率 LED 的效能表現。高功率 LED 往往最適合種植棚應用,因為可提供更高的輸出,從很遠的地方就能照射一大塊面積。
儘管如此,LED 燈產生的熱能依然存在,必須透過熱管理系統迅速從板件上去除,否則 LED 的壽命會大幅縮短,完全失效也是常有的事情。主要的冷卻方法包括搭載散熱片的被動散熱燈具,以及使用風扇或水的主動冷卻燈具。後者這種主動冷卻式燈具會耗用能源,也可能會故障 (因為是機械元件),導致 LED 過熱。
運作壽命最佳化
製造商指定的 LED 工作壽命一般為至少 20,000 小時且常高達 50,000 小時,並定義當亮度自原始值減少 70% 時,LED 壽命即告終結。LED 照明系統設計人員的目標是確保 LED 達到額定壽命,並透過穩定其輸入電壓與電流,讓 LED 長時間保有最大的輸出。這是電源供應器的任務,特別是 LED 驅動器,此元件會從溫度感測器連續擷取資料,並進行調整以維持最佳效能。為補強這些功能,最好是即時測量光源的亮度,再次對驅動器饋送資訊。要達到此目的,光譜感測器是最具成本效益且最不複雜的工具。
舉例來說,ams 提供一系列的光譜感測器,可即時測量 LED 實際的光譜概況,並直接控制 LED 驅動器來調整輸出,直到其在色度和強度上符合指定的目標值。AS7263-BLGT 擁有六個獨立光學濾波器,其光譜響應已量身設計介於 600 至 870 nm (圖 3),AS7262-BLGT 涵蓋的範圍則為 450 至 650 nm。兩者併用下,無論是在燈具內還是直接在植物層面,都能精準監測個別的 LED。透過 UART 或 I²C 以文字型訊息提供通訊。這些感測器加上其他一些功能,一同讓 LED 的使用壽命最佳化,並允許進行趨勢分析與其他分析。
圖 3:AS7263-BLGT 光感測器對 450 至 650 nm 之間的波長很靈敏。在一系列的光譜感測器中,這款感測器可即時測量 LED 實際的光譜概況,並直接控制 LED 驅動器來調整輸出,直到其在色度和強度上符合指定的目標值。(圖片來源:ams)
電路防護
多數應用都要求 LED 燈串必須以恆定電流供電,而在長燈串中設計此功能可能難度很大。電路保護仰賴於控制系統內的多個元件,因為從 LED 到被動與主動元件的整個控制電路,都必須具備暫態保護。主要的過電壓保護元件是位在 AC 輸入端上的金氧變阻器 (MOV),能提供高度的暫態電壓抑制性,並且減少環波效應所造成的應力。其會吸收具有潛在破壞性的能量,並將該能量當作熱能驅散,可協助保護元件。LED 燈串驅動器電路中一般也包含正溫度係數 (PTC) 電阻,能為 LED 提供過電流和過熱保護;以及用於過電壓保護的並聯暫態電壓抑制 (TVS) 二極體。線路整流器電路中應為輸出端使用高電壓 DC 保險絲,作為第二層保護。此外,建議 LED 額外串聯自復式保險絲,避免發生熱失控。
另一個考量是,室內種植通常需要相對較高的環境溫度與高濕度,才能促進植物生長,因此照明系統必須能夠在此環境下運作。此外,其他某些應用中所採用的燈具,在整個工作壽命期間都維持在同一個位置,但室內種植應用中的燈具,在垂直農場中可以升降或移位,以讓植物達到最佳生長效果。這會影響到其佈線需求,詳述於 UL 8000 中。
驅動器考量
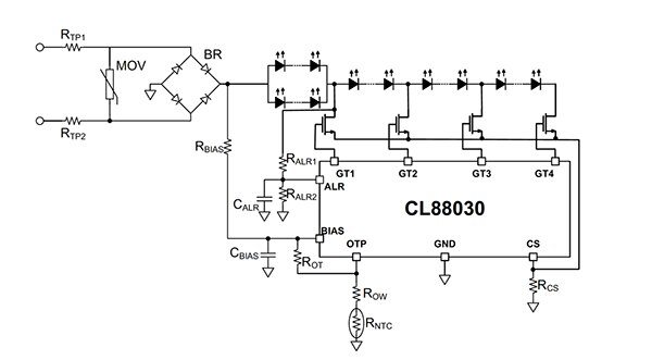
驅動器主要有兩種,一種採用低電壓 DC 輸入電源,一種採用高電壓 AC 電源。舉例來說,Microchip Technology 的 CL88030-E/MF 能直接從 120、230 或 277 VAC 驅動長串的低電流 LED。典型的應用包括驅動器 IC、四個電源 FET、四個電阻、兩個電容以及一個橋式整流器。產品提供了過熱保護,以便逐步隨著溫度升高減少照明輸出,並提供線路調節能力。如果使用 NTC 熱敏電阻,則能提供進一步的過熱保護 (圖 4)。
圖 4:Microchip Technology 的 CL88030-E/MF 序列線性驅動器的應用電路,顯示出該元件以及採用 MOV 的保護電路。(圖片來源:Microchip Technology)
能串聯放置多少個 LED 燈,需視驅動器、輸入電壓、電氣法規與安全標準而定。由於只需要使用單個驅動器,而且每個 LED 燈都有等量的電流通過,這有利於串聯放置 LED。不過,這會導致高輸出電壓,因而需要更大的電路元件,還可能需要應付其他額外的安全標準。
串並聯陣列的輸入電壓較低,能減少電擊的機會。如果一個 LED 分支故障,其他的分支能持續運作,而且一個 LED 故障也不會讓整個陣列停擺。也就是說,驅動器是恆定電流源,因此會強制讓更多電流進入運作的元件,會有過熱的可能。串並聯陣列一般也不允許 LED 均等共享驅動電流,除非 LED 順向電壓非常類似。
這些問題的解決辦法是,每個 LED 燈串都使用驅動器。雖然這能提供最高的可靠度,但成本和尺寸亦相對增加。這個方法可在超過一個 LED 燈串故障時,依然提供某些照明輸出。
UV 照明的疑問
對於是否可能使用 UV-B 不可見光 (280 至 385 nm 光譜範圍) LED 燈來促進植物生長,學術界與工業界仍持續熱烈討論中。紫外線由於超出光合有效波長,一般認為不太適合用於室內種植。因此,直到大約十五年前,人們才在該主題上開展少量的研究。
「安全性」也影響了人們對此光譜區域的興趣:眾所皆知,UV-B 光子會對人類和植物的細胞造成損害。事實上,照明製造商採取廣泛措施,設法大幅減少元件發出的紫外光。因此,當在室內種植活動中採用紫外線時,在輻射範圍內工作的每個人都需要採取全面的保護措施。
農業以及垂直農業需考量一般植物對 UV-B 光線的反應,因為這種光線會讓植物啟動防禦機制,避免遭受這些波長的損害。研究顯示,當暴露於 UV-B 光線時,某些植物能產生 15 種不同的防禦蛋白質。這些蛋白質當中,有些會影響植物的氣味、顏色、口感及抗病性,是其他波長不會產生的蛋白質。
隨著 2000 年代初期發現了 UV-B 特異光受體 (UVR8),並在 2011 年將 UVR8 特性化,這個充滿爭議的主題出現了曙光。UVR8 調節基因表現的機制、UVR8 途徑如何運作,以及此途徑在其他光受體控制下如何與其他途徑互動,目前皆未清楚瞭解。
儘管如此,UV-B 光線的潛在好處已記載於文獻中,包括減少延伸生長、增加葉子厚度和蠟質、紅葉萵苣和其他一些植物的葉子具有更高的染色度、高度抗病原體與蟲害、貨架存放壽命加倍、產生更多有益的抗氧化劑與黃酮類,以及提高蔬果的營養價值。
目前仍有許多研究正在進行,欲釐清眾多宣稱的益處是否屬實,以及 UV-B 照明的室內種植應用是否值得投入大量的時間、設備和訓練來確保維持安全性。在過渡時期,還是有一些專門用於其他應用的 UV LED,例如 RayVio 的 RVXR-280-SB-073105 UV LED 星形板,其光譜波長為 280 nm。
結論
雖然 LED 具有彈性,但帶來的難題遠高於採用相對簡易光源 (如 HPS) 的設施。儘管如此,LED 提供非常誘人的能力,包括能在更小的空間種植更多的植物、不需使用化學品、用土量少了許多 (甚至不用土),還能提高蔬菜的營養價值並改善植物的開花情況。因此,照明與半導體元件產業正透過一些經妥善支援的解決方案,簡化 LED 照明的應用,同時對這項技術做出改進。
聲明:各作者及/或論壇參與者於本網站所發表之意見、理念和觀點,概不反映 DigiKey 的意見、理念和觀點,亦非 DigiKey 的正式原則。


