如何有效選擇和使用精密運算放大器
資料提供者:DigiKey 北美編輯群
2019-07-30
在設計前端訊號調整系統時,設計人員通常偏好使用非常普及的大規模、高整合度數據採集 IC,而非離散的解決方案,以縮減成本、時間、尺寸以及物料清單 (BOM)。但是,在某些應用中,例如高效能測試、測量與儀器系統,離散運算放大器可與專用感測器介接,因此成為需要特別關注的關鍵前端元件。
這種單一功能的精密運算放大器是一款專用元件,具有極低的電壓偏移、偏移漂移和輸入偏壓電流,同時還能平衡頻寬、雜訊與功率耗散效能。
對於設計人員來說,使用這些精密元件時必須克服兩個設計難題,即選擇最適合應用的元件,以及充分發揮元件的效能潛力。要做到後者,必須瞭解元件的運作並正確加以應用,以免不慎忽略一些有助提升精密度的特性。
本文將介紹精密運算放大器的作用和細微差別及其設計考量因素。
精密運算放大器的作用
大規模 IC 具有不太精確的運算放大器,但其吸引力在於只需「校正掉」運算放大器的缺陷,便有可能確保感測器通道的效能。但是,這樣做不僅耗時,而且實際上感測器及其通道前端很難準確校正,尤其是系統已在現場部署的情況。若想理解這一點,瞭解精密運算放大器的作用至關重要。
精密運算放大器主要用在應變計、超音波壓電傳感器以及光電偵測器等感測器之間,可擷取輸出訊號,而不會載入弱的傳感器輸出。然後,運算放大器會將這個經過調整的訊號,準確傳送到類比訊號鏈的其餘部分,最終通常會送到類比數位轉換器 (ADC)。此外,精密運算放大器也可用於類比濾波器,能夠確保關注的訊號不會失真或發生 DC 偏移。
在這些應用中,運算放大器在時間、溫度和電軌方面的效能具有線性、可重複性和穩定性至關重要。此外,在大多數情況下,這些放大器還需要具備以下特性:低雜訊 (感測器輸出或其他類比訊號通常都很小)、在整個頻譜具有平坦的響應,並且能在最小的過衝和振鈴下快速迴轉。在許多情況中,應用都是以電池供電,因此無論是在主動模式還是在靜態模式下,運算放大器都需要盡可能節能。
在線路圖中,單一功能的精密運算放大器會以標準運算放大器符號來表示 (圖 1)。然而,這無法體現專用離散元件的複雜性。
圖 1:精密運算放大器的線路圖符號與標準運算放大器相同,無法指明這個基礎而重要的前端訊號處理元件的等級、效能或參數。(圖片來源:Analog Devices)
在非精密應用中,運算放大器效能參數往往屬於第二和第三層級因素,而在精密運算放大器中,這些參數卻是優先考慮因素。其中包括雜訊 (通常以 µV/√Hz 或 nV/√Hz 標明)、輸入偏移電壓及其漂移、輸入偏壓電流及其漂移,以及增益、頻寬及迴轉率等常見因素。
輸入偏移電壓和輸入偏壓電流都值得仔細研究:
輸入偏移電壓是一種直流 (DC) 電壓,須施加於運算放大器的兩個輸入端子之間,以使輸出無效或歸零。任何偏移電壓都會按運算放大器的增益放大,進而導致輸出誤差,而這取決於運算放大器的增益設定。
輸入偏壓電流則是一個通過運算放大器輸入連接的小電流,其目的是正確偏置內部電路。這種電流可能產生的問題是,缺乏返回到感測器來源的路徑,其原因在於運算放大器的逆變和非逆變輸入偏壓電流方向相同,不是流入就是流出運算放大器。
輸入偏壓電流的另一個潛在問題是,可能會在輸入所連接的感測器電阻兩端引起不需要的壓降。如果這個電阻很小 (通常是這樣),產生的偏移可能微不足道,但如果該輸入電阻非常大,例如來自具有兆歐電阻的 pH 探針電極,就可能會是個大問題。
對於上述以及其他的運算放大器參數,由溫度引起的漂移也是個問題。漂移所造成的變化很難修正。不過,在標稱溫度下的誤差可透過手動硬體微調或軟體修正進行補償,只是硬體微調會增加成本與時間。
此外,運算放大器也可能因為老化以及溫度而出現效能變化,而老化的數值是無法預測的。許多精密運算放大器規格書,的確會提供關鍵參數的老化規格,但老化是個隨機的過程,因此只能用可能的值,而不是確定的值來表徵。
無論是何種情形,實際上可靠地測量這些精密元件的輸入偏移電壓和偏壓電流是非常困難的,而且很難實行一個有益且有效的補償機制。比較好的方法是只考慮擁有完整規格書的產品,而且其中還要含有許多表格及圖形,能表徵和定義所有相關的效能層面,並提供應用資訊。
從精密運算放大器獲取所需功能
實作每個運算放大器時,都會在真實元件的各種設計、處理、微調和測試層面中做出取捨。精密運算放大器與標準元件之間具有細微差異,這意味著設計人員必須決定優先考量的參數與數值,並為其分配相應的權重。
我們來看一下 Analog Devices 的兩個精密運算放大器系列,即 ADA4805-1 單通道和 ADA4805-2 雙通道元件,以及 ADA4896-2 雙通道元件。
雖然這些產品在基本功能上很類似,但還是有一些重要的差異,如其規格要點所示 (表 1)。如果設計注重低電壓雜訊,ADA4896 似乎是更好的選擇,但其電流雜訊和輸入偏移電壓比 ADA4805 系列要高。當然,這兩個系列在功率、共模電壓以及其他因素等方面,還需做出許多其他的取捨。
|
表 1:ADA4805 和 ADA4896 精密運算放大器系列,在電流雜訊和輸入偏移電壓等方面存在重要差異。(表格資料來源:DigiKey)
輸出也很重要
雖然在評估精密運算放大器時,輸入特性和效能是很重要的因素,但輸出也不容忽視。這些重要因素包括迴轉率和輸出擺動。例如,ADA4805 元件具有內部迴轉增強電路,能隨著回授誤差電壓的增加提升迴轉率,從而加快響應的速度並將放大器趨穩至較大步階輸入 (圖 2)。
圖 2:ADA4805 在選定輸出步長下的步階響應。ADA4805 具有內部迴轉增強電路,能隨著回授誤差電壓的增加提升迴轉率,從而加快響應的速度並將放大器趨穩至較大步階輸入。(圖片來源:Analog Devices)
請記住,由這些運算放大器調整的感測器訊號,有很多都不是步階輸入,其原因在於這些通常是多工感測器。因此,在多工器 (mux) 切換通道時,運算放大器可能會出現步階變化。在 ADA4805 元件中,迴轉增強功能所帶來的影響,也可見於大訊號的頻率響應中,較大的輸入訊號會造成峰值略有增加 (圖 3)。
圖 3:ADA4805 的頻率響應峰值取決於訊號位準,此處顯示增益為 +1 時的情形。(圖片來源:Analog Devices)
當 ADA4805 放大器斷電時,其輸出會進入高阻抗狀態,而該阻抗會隨著頻率增加而減少。在關閉模式下,ADA4805 元件在 100 kHz 時提供 62 dB 正向隔離 (圖 4)。
圖 4:ADA4805 的正向/關閉隔離取決於頻率,將隨著頻率增加而減少。(圖片來源:Analog Devices)
ADA4805 等精密運算放大器,可用來將感測器固有的單端輸出,轉換為許多高效能 ADC 首選的差動模式;這種差動訊號能減少雜訊和諧波失真,因而頗受偏愛。而要做到這一點,就要面臨典型的設計取捨問題:可採用一個差動放大器,或配置兩個不同的實體放大器,來執行從單端至差動的轉換作業。前一個選項通常能提供較好的效能,但成本高於使用兩個放大器的解決方案。
ADA4805 系列同時兼具兩者的優點,化解了這一難題。該系列本身具有低諧波失真、低偏移電壓和低偏壓電流,因此能產生與高解析度 ADC 的效能相當匹配的差動輸出,而且成本與單一差動放大器解決方案相當。
驅動電容性負載時,情況會有些棘手。放大器輸出端的電容,會在回授路徑內造成時間延遲 (移相),如果是在迴圈的頻寬內,則可能會造成過度振鈴和振盪。例如,ADA4896-2 的響應-增益曲線圖顯示,最大的峰值出現在增益為 +2 時 (圖 5)。
圖 5:ADA4896-2 的小訊號頻率響應-增益圖顯示此元件如何隨增益而變化 (RL = 1 kΩ;當 G = +1,RF = 0 Ω;否則,RF = 249 Ω)。(圖片來源:Analog Devices)
對於這個不希望出現的峰值,標準的解決方法是增加一個低值「緩衝」電阻,將此電阻與放大器輸出及其電容負載進行串聯,從而將問題降到最少。一個小小的 100 Ω 緩衝器便能徹底消除此峰值,但由於輸出端的衰減會造成封閉迴路增益降低 0.8 dB,因此需要做出權衡。緩衝電阻的值可在 0 Ω 和 100 Ω 之間進行調整,從而提供可接受的峰值和封閉迴路增益水平 (圖 6)。
圖 6:在輸出端使用緩衝電阻 (RSNUB),可降低 ADA4896-2 在最壞情況下的頻率響應峰值,此處顯示增益為 +2 時的情形。(圖片來源:Analog Devices)
藉助可選擇增益的放大器,訊號鏈能適應各種可能的輸入訊號。在傳統的可選擇增益放大器中,回授迴路的開關會連接到反向輸入。這些開關微小但無可避免的電阻,不僅會降低放大器的雜訊效能,還會顯著增加反相輸入節點的電容量,而這兩者都會逐漸削弱運算放大器的低雜訊效能。此外,這些電阻會增加非線性增益誤差,進而影響運算放大器的效能。
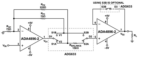
為避免效能降低,設計人員可使用可編程增益切換拓撲來維持 ADA4896-2 的 1 nV/Hz 雜訊效能,同時減少非線性增益誤差 (圖 7)。選擇具有最小電容的開關,還可最佳化電路的頻寬。
圖 7:ADA4896-2 的兩個通道搭載 ADG633 類比開關,可用來構建可選擇增益的低雜訊放大器,並降低非線性增益誤差,以驅動低電阻負載。(圖片來源:Analog Devices)
輸入放大器的偏壓電流雖然很小,但可在輸出端產生偏移,偏移量取決於增益設定。不過,由於 ADA4896-2 的輸入放大器和輸出緩衝級都是單一單晶片元件的一部分,因此它們的偏壓電流非常匹配。這種特性將會大大抵消偏移變化。
封裝和佈局考量因素
精密運算放大器不只是個經過精心設計、在半導體晶粒上製造出來的電路而已。其封裝的方式和封裝的部署方式,會影響放大器實際的運作效能,決定其能多大程度發揮出規格書所描述的「完美」條件下的能力。
與精密參考電壓類似,運算放大器的封裝也會在佈局、初始焊接,以及現場 PC 板正常彎曲和振動時,承受微小的機械性應力。由此產生的應變,可能會使元件效能發生微小但可能很重大的變化,這是晶粒晶體的壓電效應以及其他材料特性所致。
因此,必須確保 PC 板足夠堅固,能在需要時提供額外的支撐。在現場部署之前,甚至還可能需要對板件進行熱循環,以減輕潛在的應力。
與許多類比電路一樣,特別是精密電路,佈局和接地是設計成功的關鍵考量因素。並聯使用高值和低值電容來旁路電源供應器非常重要。一般來說,旁路對都是由 10 μF 電解電容和 0.1μF 陶瓷電容並聯構成。最小值的電容應與放大器放在板件的同一側,並盡可能靠近其電源供應引腳。
單通道與雙通道元件比較
在選擇該使用單通道還是雙通道類型的精密運算放大器時,需要做出一些典型的取捨和妥協 (圖 8)。例如,雙通道元件在每個功能上具有更小的封裝覆蓋區,而且由於需要更少的旁路電容,總體佔用的空間也更小。
圖 8:左圖是採用 6 引線 SOT-23 封裝的 ADA4805-1 引腳配置,右圖是採用 8 引線 MSOP 封裝的 ADA4805-2 引腳配置。(圖片來源:Analog Devices)
然而,根據電路線路圖而定,使用雙通道元件可能需要佈置長距離的低位準輸入訊號走線;這會佔用空間、增加設計的複雜程度,還會拾取更多的雜訊。因此,決定使用兩個單通道元件還是一個雙通道元件,必須依據各自放大器功能的接近程度、整體 IC 及其相關被動元件覆蓋區,以及電氣效能進行評估,而不能僅僅看是否能精簡 BOM。
精密運算放大器有違直覺的接地規則
精密運算放大器的接地規則,與板件佈局設計人員通常的設想稍有不同,他們常以為接地面積和接地平面越大越好。
使用精密運算放大器時,需要避免在其輸入和輸出下方及周圍的區域中接地,其原因在於接地平面與輸入及輸出焊盤之間產生的雜散電容,會損壞高速放大器的效能。此外,反相輸入端的雜散電容以及放大器輸入電容,也會降低相位容限,並可能導致不穩定。而在輸出端,雜散電容會在回授迴路中產生極點,這也可能會降低相位容限,並導致電路變得不穩定。
如何開始使用精密運算放大器
使用供應商提供的評估板,能更輕鬆地探索這些運算放大器許多效能的細微之處。幸運的是,在供應商的產品組合中,大多數採用給定封裝的運算放大器,其引腳配置大部分都是標準的 (在整個產業中,大部分也是如此),因此同一個評估板可以用於許多運算放大器型號。
舉例來說,Analog Devices 的 EVAL-HSAMP-2RMZ-8 評估板是一款用於 8 引線 MSOP 雙通道放大器的六層裸板 (未焊接板)。此產品在輸入和輸出端接受 SMA 邊緣安裝式連接器,能與測試設備或其他電路建立高效的廣頻連接 (圖 9)。
圖 9:Analog Devices 的 EVAL-HSAMP-2RMZ-8 六層印刷電路裸板可用於評估 8 引線 MSOP 雙通道運算放大器,能在輸入和輸出端接受 SMA 邊緣安裝式連接器。(圖片來源:Analog Devices)
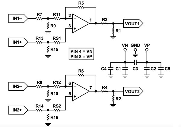
此評估板的接地平面和元件佈局,旨在最大程度降低寄生電感和電容,但這部分只從其線路圖來看並不明顯 (圖 10)。
圖 10:Analog Devices 的 EVAL-HSAMP-2RMZ-8 評估板線路圖。(圖片來源:Analog Devices)
EVAL-HSAMP-2RMZ-8 的線路圖顯示互連情況及元件空間分配,但並沒有顯示實際值。這是因為此板件是未焊接板,讓使用者能利用和運算放大器及應用需求相符的被動元件值來評估效能。建議使用的評估板元件主要是 SMT 0603 外殼尺寸,但電解旁路電容 (C1 和 C2) 除外,其外殼尺寸為 1206。
結論
雖然大規模、高度整合的數據採集 IC 能縮減成本、時間、尺寸和物料清單 (BOM),但某些應用需要使用離散的精密運算放大器。由於這種單一功能的元件高度專業化,因此很難進行選擇和導入設計,以充分發揮其效能潛力。
不過,只需適當瞭解選擇首選元件的各種因素,就能加速選擇過程。選定元件後,必須將所述的因素納入考慮,才能正確地應用精密運算放大器。這樣做可以避免損害元件規格書所述的實際效能。此外,使用評估板並熟悉放置及板件佈局 (未在線路圖中顯示的實際因素) 知識,是讓導入設計獲得成功的關鍵途徑。
聲明:各作者及/或論壇參與者於本網站所發表之意見、理念和觀點,概不反映 DigiKey 的意見、理念和觀點,亦非 DigiKey 的正式原則。

