用低輸入電源產生高 DC 輸出電壓
資料提供者:DigiKey 北美編輯群
2018-01-10
在可攜式和穿戴式應用的帶動下,許多設計趨勢更明確地朝向 3.6 V 以下的電源電壓發展。然而,有不少可攜式裝置的特定功能需要更高的電壓,因此設計人員必須透過 DC-DC 升壓轉換器的最理想實作,才能盡可能有效率地升壓到要求的水準。
本文將討論 DC-DC 升壓穩壓器之用途並說明其拓撲。接著將介紹一些裝置實例,並討論為可攜式或穿戴式應用開發最佳設計時,所需的設計技術以及取捨層面。
DC-DC 升壓轉換器的角色
典型的穿戴式或其他可攜式裝置會使用標稱輸出為 3.6 V DC 的鋰離子電池。大部份的電池供電應用都仰賴於一顆或多顆串聯的鋰離子電池,作為其主要供應電源。雖然這樣的做法能夠滿足許多應用的需求,但筆記型電腦、平板裝置以及其他具有特定功能的行動裝置所需要的電壓可能會高出許多,
例如,白光發光二極體 (LED) 背光驅動器、RF 收發器、精密類比電路以及在光學接收器中用於突崩光電二極體 (APD) 的偏壓電路等。DC-DC 升壓穩壓器會將低輸入電壓轉換為較高的輸出電壓,以滿足這些應用的需求。
典型的升壓轉換器拓撲
升壓穩壓器的關鍵元件有:電感、半導體開關 (最常見的形式是功率 MOSFET)、整流器二極體、積體電路 (IC) 控制區塊,以及輸入與輸出電容 (圖 1)。

圖 1:升壓穩壓器的基本配置,顯示電流在開關打開與關閉時的方向 (圖片來源:DigiKey,基於來自 Texas Instruments 的原始資料)
施加 VIN 且電源開關關閉後,電流會沿著藍色路線流經電感然後流到地線。電感會將電力儲存在其磁場中。二極體為逆向偏壓,隨著其儲存的電力對負載供電,輸出電容的電壓會下降。
相反的,當電源開關打開時,電流會沿著紅色路線流動,因為陷縮的磁場產生正電壓並使電感的電力沿著順向偏壓二極體輸送,為輸出電容充電並對負載供電。
藉由改變電源開關的工作週期,控制區塊能維持恆定的輸出電壓,以回應輸入電壓的變動與負載變化。輸出端電阻分壓器能夠對控制區塊供應回授電壓,以調整工作週期並維持所需的輸出電壓值。
除了這些基本功能外,整合式設計還包含一系列的保護功能,以便對溫度過高、輸出短路、開放負載狀況、輸入過電流情形等提供保護。
將二極體替換為第二個 MOSFET,是基本電路常見的改善項目之一。第二個 MOSFET 用作同步整流器,會在電源開關關閉時打開。其較低壓降的性質會減少功率耗散,使穩壓器的效率增加。
在電池驅動的裝置中,同步設計是一項優點,由於較高的效率等同於較長的電池續航力。另外,可攜式與穿戴式裝置的空間通常受限,因此用於這些應用的升壓轉換器通常具有相當高的整合程度。在封裝中納入電源元件會限制可傳遞的電流,但這在電池供電的設計中是可接受的。許多這類應用處於關機狀態的時間較長,因此超低靜態電流消耗變得相當重要。
Texas Instruments 的 TPS610993YFFT 是極低功率升壓穩壓器的一例 (圖 2)。這是一款同步元件,僅消耗 1 µA 的靜態電流,但可以輸送高達 800 mA 的電流,並可在輸入電壓低至 0.7 V 的情況下產生 3.0 V 的輸出電壓。TPS610993YFFT 是專為在輕度負載下將運作效率放到最大所設計。該裝置能夠使用鹼性電池或鎳氫與鋰離子等類型的充電電池運作。

圖 2:TPS61099x 系列能夠以 0.7 V 的輸入電壓供應最高 5.5 V 的電壓。(圖片來源:Texas Instruments)
TPS610993 將電源開關與同步整流器整合進 6 焊球晶圓級晶片尺寸封裝 (WCSP) 中,大小僅為 1.23 mm x 0.88 mm。相當小型的尺寸使其非常適合光學心率監測器、記憶體液晶顯示器 (LCD) 偏壓驅動器,以及類似的空間受限型應用。該裝置是 TPS61099x 產品系列的成員之一,輸出電壓範圍為 1.8 V 到 5.5 V。
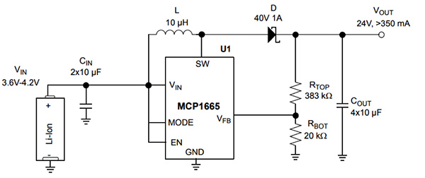
為了產生智慧型手機閃光燈電路或電池供電 LED 燈所需的較高電壓,Microchip Technology 的 MCP1665 採行了不同的做法:其中整合了 36 V、100 mΩ 的 NMOS 電源開關,但在非同步拓撲中使用外部二極體。

圖 3:Microchip 的 MCP1665 能夠使用鋰離子、鎳氫或鎳鎘電池產生最高 32 V 的電壓。(圖片來源:Microchip Technology)
這款裝置能夠從 5 V 供應電壓產生高達 1000 mA 的電流,並且包含多重特性,例如受控制啟動電壓、可選運作模式,以及 500 kHz 的切換頻率;峰值電流模式架構能夠在相當廣的負載範圍內達到高效率。
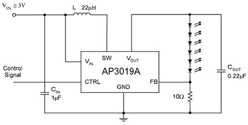
在某些升壓應用中,將輸出電壓維持在設定值並不是首要的設計目標。在 LED 背光驅動器中,所需的 LED 亮度為通過 LED 串的電流之函數,因此流經分流電阻的電流會對控制器形成回授電壓,並決定升壓電壓。Diodes Incorporated 的 AP3019AKTR-G1 是升壓轉換器的一例,該元件經過最佳化,可驅動最多由八個 LED 組成的燈串,用於背光應用 (圖 4)。

圖 4:AP3019A 驅動器在 1.2 MHz 的典型切換頻率下運作,包含控制背光 LED 串亮度的特殊功能。(圖片來源:Diodes Incorporated)
這款元件針對空間受限的應用進行最佳化,內部包含電源開關以及二極體,而 1.2 MHz 的切換頻率使微型外部元件得以使用。AP3019A 能夠在 SOT-23-6 封裝中供應最多 550 mA 的電流。
CTRL 引腳支援特殊的關斷與調光輸入:將引腳連接到 1.8 V 及以上的電壓會啟用裝置;0.5 V 及以下的電壓會停用裝置;而施加脈寬調變 (PWM) 訊號便能實作 LED 亮度控制。
遵循以下設計指引,可獲得最佳效率
以上所討論的部分元件中,某些參數已由製造商在內部固定,但設計人員為了達到最佳轉換效率,通常還需要考慮幾項取捨。另外,必須根據準則選擇適用的外部元件。
切換頻率:雖然切換頻率並不會直接影響輸出電壓,但對電源供應器的設計還是有顯著的影響。一般來說,針對特定應用,較高的切換頻率可讓設計人員使用較小的電感與電容。電感的大小主要是由可允許的漣波電流量來決定。針對指定的電感值,漣波電流會隨著切換頻率增加而降低:由於有多種元件選項,設計人員可在維持相同的漣波電流下,權衡較高切換頻率以實現較小電感。
較高頻率的運作讓切換式穩壓器獲得較大的頻寬,進而縮短暫態響應時間。較小的電感也會減少電源供應器的大小與成本。
電感選擇:電感是升壓穩壓器的重要元件之一,能在電源切換的導通時間內儲存能量,然後透過輸出整流器二極體,在休止時間內將該能量轉移到輸出。
設計人員必須在低電感電流漣波和高效率之間進行折衷。在指定實體尺寸下,電感的電感值較低則具有較高的飽和電流和較低的串聯電阻;但較低的電感值會產生較高的峰值電流,進而降低效率、增加漣波和雜訊。
在選擇適合的電感時,額定的飽和電流必須大於峰值電感電流,且電感的 RMS 電流額定值必須大於穩壓器的最大 DC 輸入電流。
大部份的升壓穩壓器規格書都包含針對不同負載電流與電壓的電感建議:上文所討論到的 Microchip MCP1665 之規格書中,建議對 15 V 以下的輸出電壓使用 Panasonic Electronic Components ELL-8TP4R7NB 4.7 µH 電感,但對更高的輸出電壓則是建議使用 Wurth Electronics 7447714100 10 µH 電感。
二極體選擇
在非同步的設計中,應使用具有較低順向電壓的肖特基二極體以降低損耗。二極體的平均順向電流額定值必須大於等於最大輸出電流。二極體的重複峰值順向電流額定值必須大於等於電感峰值電流,且二極體的逆向崩潰電壓必須高於內部電源開關的額定電壓。
例如,MCP1665 具有 36 V 的內部開關,並能提供最高 1 A 的電流。因此,Microchip 建議使用 STMicroelectronics 的 STPS2L40VU 肖特基二極體;該元件具有 40 V 的逆向崩潰電壓,以及 2 A 的順向電流。
在高溫下,二極體的漏電流也會對轉換器的運作效率造成明顯影響。對於高電流與高環境溫度,應使用具有良好熱特性的二極體。
輸入和輸出電容:在升壓拓撲中,電感的作用是消除為穩壓器電路供電的電源電路之暫態需求,以減少所需的輸入濾波。對於 +85°C 的工作溫度,X5R 等級的陶瓷電容通常足以滿足需求,但 +125°C 的工作條件下可能需要低 ESR 的 X7R 電容。
若電源的阻抗過高,無法將輸入電壓維持在高負載變動幅度下的欠壓鎖定臨界值以上,可能也需要其他電解電容或鉭電容。
就負載端而言,輸出電容會減少負載漣波,並幫助在負載暫態期間提供穩定的輸出電壓。輸出電容建議使用 X7R 陶瓷電容:其他類型的電容可能具有較高的 ESR 值,會讓轉換器的效率下降。
電容的 DC 額定值應合理高於最大輸出電壓 VOUT,因為陶瓷電容在接近最大電壓運作時效率會降低。請參閱規格書,以取得電容選擇的建議。
升壓穩壓器佈局的考量:由於高速切換的特性,升壓穩壓器的效能對 PCB 板的佈局相當敏感:寄生電感與電容量可能會導致高輸出漣波、輸出穩壓能力不佳、過度的電磁干擾 (EMI),甚至可能會因為高電壓尖波而導致故障。
因此,設計人員應該遵照以下提示,密切注意 PCB 板的佈局:
- 輸出電容的位置應靠近裝置,並以短且寬的跡線連接,以將可能造成電壓振鈴與尖波的寄生電感減到最小。多重通路有助於減少寄生電容量。
- 在放置輸出電容後,請將電感放在靠近 IC 處,以減少發出的 EMI。由於 SW 節點 (請見圖 2、3、4) 存在電氣雜訊,請將回授 (FB) 訊號與其他敏感性跡線佈置遠離此節點。
- 輸入電容的地線節點亦應靠近 IC 電源的地線引腳,以將迴路區域縮到最小。
- 為了獲得最佳的熱效能,佈局中應該包含自裝置導熱片 (如適用) 至接地平面的熱通路;這樣能改善熱耗散,並降低熱關斷的風險。
- 電源地線、訊號地線以及導熱片應在單一的低阻抗接地點處連接在一起。
線上設計工具能夠加速設計流程
有效的電源供應器設計需要多個領域的專業知識,包含元件評估與選擇、磁學、補償電路設計、最佳化、熱分析以及佈局等等。
多家功率半導體供應商認識到這其中的複雜度,因此提供實用線上設計工具,引導工程師順利開展各個步驟以實現成功的設計。
Texas Instruments 提供多項工具。例如,Power Stage Designer™ 便有助於設計最常用到的切換式電源供應器。對於升壓轉換器,有升壓、升降壓以及 SEPIC 拓撲可供選擇。在選定預定的拓撲後,該程式能夠幫助設計師比較不同功率 FET 的效能、挑選大電容、決定補償網路,並執行其他設計功能。
ADI 提供 ADIsimPower™ 設計工具組,能夠幫助設計師生成完整的線路圖以及物料清單 (BOM),並計算電路的效能。ADIsimPower 能夠針對成本、覆蓋區、效率或零件數等層面,對設計進行最佳化,並且考慮到 IC 和外部元件的工作條件與限制。
結論
升壓穩壓器讓需要較高電壓電路的功能得以實現,因此在電池驅動的可攜式與穿戴式設計中扮演著相當重要的角色。 但是,設計人員必須選擇適合其升壓應用的元件,並留意一些關鍵的設計取捨與最佳實務。
聲明:各作者及/或論壇參與者於本網站所發表之意見、理念和觀點,概不反映 DigiKey 的意見、理念和觀點,亦非 DigiKey 的正式原則。




