使用 LoRa 進行開發促成低傳輸率的遠距 IoT 應用
資料提供者:DigiKey 北美編輯群
2017-06-29
設計人員目前可運用多種無線技術,將產品與物聯網 (IoT) 連線。每種技術各自適合不同的應用,因此設計人員需詳加考量各項因素,例如範圍、數據傳輸率、成本、功耗、體積與外型尺寸等。
本文將介紹 LoRa 通訊協定、與其他協定的優點進行比較,並且探討工程師要開始快速開發 LoRa 架構系統時可用的幾種產品與開發套件。
無線 IoT 的權衡考量
每種無線技術都有其優劣之處。以標準 Wi-Fi 為例,能以高速發送大量資料,但傳送距離有限。行動網路則兼具高速與遠距的優點,但比較耗電。
遠端數據採集、都會照明控制、天氣監測以及農業等 IoT 應用,各有不同的因素要優先考量。在這些應用中,受到量測或控制的因素量,如天氣條件、土壤濕度或路燈數量等,皆在長時間下緩慢的變化。
除此之外,感測器節點之間往往相隔數英里,並且仰賴電池供電,因此最適合的無線通訊協定必須能有效率地將少量數據封包傳送到遠距離外,且僅消耗最少電力。LoRa 通訊協定的設計正好可滿足這些需求。
LoRa 技術概述
LoRa 適合低功耗的廣域網路 (LPWAN) 應用。傳輸距離超過 15 公里,且可處理多達 100 萬個節點。由於具備低功率與遠距的優點,因此最大數據傳輸率也受限在 50 Kbps。
LoRa 屬於專有技術,由 Semtech Corporration 所有並申請專利,在 ISM 頻段中操作。ISM 頻率的分配和法規要求隨區域而有所不同 (圖 1)。兩個最常見的頻率分別為歐洲採用的 868 MHz,以及北美的 915 MHz。其他區域,特別是亞洲,則有不同的要求。
|
圖 1:歐洲與美國兩大廣泛運用 ISM 頻段區域的 LoRa 規格比較。(圖片來源:LoRa 聯盟)
LoRa 實體層採用展頻調變 (SSM) 技術 (圖2)。SSM 會以較高的頻率序列對基礎訊號進行編碼,刻意在更寬廣的頻寬上將基礎訊號展開,藉此降低功耗並提升對電磁干擾的耐受能力。
圖 2:展頻系統會以更快速度的編碼序列,將訊號頻寬展頻,進而對輸入數據進行加乘。(圖片來源:Semtech Corporation)
基礎訊號的展頻因數 (SF) 可變並且是權衡後的結果。 在指定的可用頻寬下,較大的展頻因數不僅會降低位元率,也會因為傳輸時間增加而縮短電池續航力。
在指定的展頻因數 (SF) 和頻寬 (BW) 下,位元率依下列決定:
LoRa 可允許六種展頻因數 (SF7 至 SF12) 和三種不同的頻寬 (125 kHz、250 kHz、500 kHz)。可允許的展頻因數和頻寬由所在區域的主管機關決定。以北美為例,頻寬指定為 500 kHz,展頻因數指定為 7 至 10。
基於展頻技術,不同數據傳輸率的訊息呈正交,會建立一組「虛擬」頻道,增加閘道的容量,因此不會彼此干擾。
LoRa 機制是以稱為線性展頻 (CSS) 調變的一種 SSM 基礎 (圖 3)。CSS 會以「線性變頻」對數據進行編碼,這基本上是一種廣頻頻率調變的正弦訊號,會隨時間增加或降低。
圖 3:CSS「解線性變頻」會針對頻率與時間的關係採多項式表述法,或呈現線性關係,如此所示。(圖片來源:Wikipedia)
CSS 非常適合需達到低功率的低數據傳輸率 (小於 1 Mb/s) 應用。IEEE 802.15.4a 是另一種低傳輸率標準,此技術指定用於無線個人區域網路 (LR-WPAN)。CSS 的運用行之有年,可在軍事和太空應用中提供完善的遠距通訊,但 LoRa 則是第一個低成本的商業實作技術。
LoRaWAN 和 LoRa 網路架構
LoRaWAN 規格會指定 LPWAN 的媒體存取控制器 (MAC) 層。LoRaWAN 會在 LoRa 實體層上方實作,並且指定通訊協定和網路架構。這些功能可在眾多效能參數上發揮高度影響力,包括:
- 節點的電池續航力
- 網路容量
- 網路安全性
- 適用的應用
LoRaWAN 網路架構採用延伸星狀 (Star-of-star) 拓撲,其中每一個終端節點會與多個閘道器進行通訊,進而與網路伺服器通訊。
LoRa 網路包含四個要件 (圖 4):
- 終端節點 - 會採集感測器數據、向上游發送,並且從下游接收來自應用伺服器的通訊。端點裝置 - 採用單中繼無線通訊與一或多個閘道器溝通
- 匯集器/閘道器 - 作為透通橋接器並在終端節點和上游伺服器之間轉送雙向數據。
- 網路伺服器 - 透過安全的 TCP/IP 連線以有線或無線方式連接到多個閘道器;排除重複訊息;決定要回應終端節點訊息的閘道器;用調適性數據傳輸率 (ADR) 機制管理終端節點數據傳輸率,發揮最大網路容量並延長終端節點的電池續航力。
- 應用伺服器會收集並分析來自終端節點的數據,再決定終端節點的行動。
圖 4:LoRa 網路具有四大區塊和兩個安全層(圖片來源:LoRa 聯盟)
端點通訊通常是雙向進行,但 LoRa 亦支援多點傳播作業,可達到軟體升級等功能。許多競爭的通訊協定,例如 ZigBee 等,採用網狀拓撲,其中各個末端節點會先從其他末端節點接收資訊,然後再次發送。此作法會擴大網路的範圍與單位大小,但增加的通訊間接費用不僅徒增複雜性,也會降低網路容量,更會提高個別節點的功耗。
LoRa 末端節點分類
末端節點裝置分為三個類別。三種類別都可進行雙向通訊,並可透過閘道器啟動通往伺服器的上行鏈路。收到伺服器傳入訊息時的反應有所不同。
LoRaWAN 的 A 類裝置消耗最少電力。末端節點在兩個短暫的接收窗口期間僅允許來自伺服器的通訊,因此在上行鏈路傳輸後會空出一個短暫的空檔時間。在其他任何時間點收到的伺服器訊息,都必須等到下一個排程的上行鏈路時間。A 類裝置採非同步作業。端點有數據要傳送時就會開始傳輸,然後等待一段預先指定的時間,並聽取回應。
LoRa 的 B 類裝置可提供 A 類的功能,但會在排程的時間點開放額外的接收窗口。為了與網路達到同步,B 類節點每隔 128 秒會從閘道器接收時間同步化信標。節點會分配到一個時槽 (在該 128 秒內),讓伺服器知道終端裝置何時在聆聽。
LoRa 的 C 類裝置提供幾乎連續開放的接收窗口。此窗口僅會在端點傳輸時關閉。C 類裝置非常適合必須接收大量資料而非傳送的應用。
LoRaWAN 的安全性
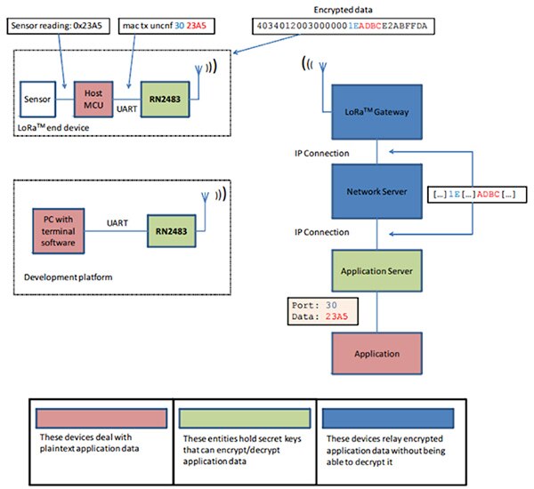
完備的安全性對於任何 LPWAN 設計而言都是關鍵要素。LoRaWAN 採用 AES 128 位元加密,並具有兩個獨立安全層、一個網路作業階段金鑰 (NwkSKey),以及一個應用作業階段金鑰 (APPSKey) (圖 5)。
圖 5:從 LoRa 終端裝置前往應用的資料流中,數據鏈的開端與末端皆含有加密與解密,因此僅有末端節點感測器以及應用可存取純文字資料。(圖片來源:Microchip Technology)
網路安全層可確保網路節點的真實性,應用安全層則可確保網路操作人員無法存取最終使用者的應用資料。
有兩種方法可部署金鑰:
- 個人化啟用 (ABP):在此,LoRaWAN 終端裝置可由原廠編程,針對指定的 LoRaWAN 網路加入驗證資訊。
- 空中啟用 (OTAA):此方法採用應用 ID、唯一裝置 ID,以及網路網路分配的裝置位址來產生 NwkSkey 和 AppSKey。此方法是較偏好的作法,因為金鑰並非預先決定,並且可再次產生。
開始進行 LoRa 開發
製造商提供設計人員多種 LoRa 選項以及各種整合程度,從個別裝置到完整的開發套件應有盡有。
Semtech Corporation 的 SX1279 單晶片 LoRa 收發器可涵蓋歐洲與北美的 ISM 頻段 (圖 6)。此裝置可提供的頻道頻寬介於 7.8 kHz 至 500 kHz,且展頻因數介於 6 至 12,依據適用的法規而定。
圖 6:Semtech 的 SX1279 提供 18 bit/s 至 37.5 kbit/s 的有效位元率,且範圍比 LoRaWAN 允許的更寬廣。(圖片來源:Semtech Corporation)
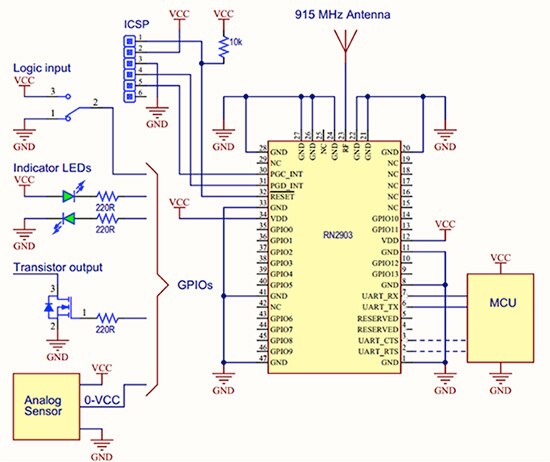
在模組層級上,Microchip 獲得 LoRa 的 IP 授權,針對歐洲的 868 MHz 應用推出 RN2483,以及針對北美的 915 MHz 應用 推出 RN2903 LoRa 元件 (圖 7)。兩個模組皆含有一個應用專屬微控制器以及 LoRa 通訊協定堆疊、一個 LoRa 合規無線電收發器、一個序列 EEPROM (為裝置提供 EUI-64 唯一識別碼),以及 14 個輸入/輸出 (I/O) 引腳,可用於類比或數位感測器輸入、開關或狀態指示器。
這些模組針對 A 類用途所設計,並具有 +18.5 dBm 輸出的整合式高效率功率放大器以及 -146 dBm 的接收器靈敏度,因此能達到遠距操作。
圖 7:典型的 RN2903 終端節點可含有輸入和輸出功能。選配的 ICSP 埠可用來更新韌體。(圖片來源:Microchip Technology)
在板件層級上,Microchip 提供 DM164139 Mote,是以 RN2903 LoRa 數據機為基礎的 A 類終端裝置。Mote 是獨立的電池供電式節點,可提供便利的展示平台以展示 RN2903 的遠距能力。
Mote 含有光與溫度感測器。資料的傳輸可透過按鈕開始進行,或依照固定排程進行傳送。具有 LCD 顯示器,可顯示連線狀態、感測器值或下行鏈路數據等資訊。
此板件可透過 USB 2.0 micro-B 連接器連接電腦,藉此存取 RN2903 的 UART 介面。UART 可透過高階 ASCII 命令集快速設定並控制板載 LoRaWAN 通訊協定堆疊。
RN2483 數據機擁有專屬的 Mote 板:DM164138。
Microchip 亦提供 DV164140-2 LoRa 網路評估套件,其中含有 RN2903 Mote 板以及閘道器板 (圖 8)。可輕易讓設計人員評估整套 915 MHz LoRa 系統的能力。此外也提供 DV164140-1 輔助套件,可涵蓋 868 MHz 應用。
圖 8:Microchip 的 DV164140-2 (915MHz) 和 DV164140-1 (868 MHz) LoRa 評估套件含有兩張 Mote 板、閘道器核心板,以及無線電板 (由左至右)。(圖片來源:Microchip Technology)
閘道器板含有核心板以及附屬的無線電板。其中含有 LCD 螢幕、SD 卡 (組態資料用)、乙太網路連線、天線,以及全頻段擷取無線電。
閘道器板會透過 USB 纜線介接主機 PC,以提供電力與通訊。此外,核心板與 PC 的區域網路 (LAN) 連接器會以乙太網路纜線相連,以便閘道器與伺服器之間通訊。
Mote 開發板會透過專屬的 USB 連線連接到主機電腦。
網路評估套件軟體
評估套件軟體含有 Microchip 的 LoRa 開發套裝,可在 DigiKey 的 DV164140-2 產品頁面中免費下載。此套裝軟體可供 Mac、Windows 和 Linux 設備使用,可架設 LoRaWAN 網路伺服器的本機版本並在主機 OS 中運作,無需外部網路連線。此開發套裝軟體可打造自足式展示網路,以便快速簡便地測試 LoRa 網路。
從內部來看,LoRa 開發套裝軟體可運用 Docker 開源開發平台來運行容器型應用。Docker 能讓 Oracle 虛擬機 (VM) 在 Windows、MAC 或 Linux 環境中運作 (圖 9)。VM 可代管 Docker Engine,再以此運作 LoRa 評估伺服器。評估伺服器會透過乙太網路連接埠與閘道器板通訊,將資料透過 LoRa 鏈路轉送到 RN 模組。
圖 9:LoRa 網路評估套件能實作在主機電腦 OS 中運行的 LoRa 評估伺服器。(圖片來源:Microchip Technology)
LoRa 開發公用程式可在 Java Runtime Environment (JRE) 中執行,此軟體工具組合能開發 Java 應用。此公用程式能讓使用者進行多種任務,例如掃描網路中的新終端裝置、允許網路存取、建立新的應用伺服器,以及設定網路等任務 (圖 10)。
圖 10:LoRa 開發公用程式可在評估套件產品頁面中下載,可控制 LoRa 評估套件的眾多功能,包括網路設定。(圖片來源:Microchip Technology)
結論
LoRa 通訊協定可滿足 IoT 對於遠距、低功率、低數據傳輸率通訊的重大需求。本文探討讓應用成真的 LoRa 實體層和 LoRaWAN 規格,並列舉出可協助設計人員快速評估 LoRa 在眾多目標應用中效能的多種裝置與套件。

聲明:各作者及/或論壇參與者於本網站所發表之意見、理念和觀點,概不反映 DigiKey 的意見、理念和觀點,亦非 DigiKey 的正式原則。