打造工業應用條件式監測用的 MEMS 振動感測器系統
資料提供者:DigiKey 北美編輯群
2019-08-27
任何工業機器終究都會故障,無論是因為製造瑕疵而提早折損,還是因為累積碎屑、內部零件劣化或單純因磨損而故障。隨著自動化工業生產線的成長,工廠操作員似乎陷入永無止盡的維護與修理循環,這個問題可能會導致生產線停擺,特別是機器出現錯誤但沒偵測到,進而演變成災難性故障的情形。
與其因應非預期的設備故障問題,或進行無合理根據的維護作業而去忍受不必要的停機,工廠操作員可使用條件式監測 (CBM) 指標,在設備進入關鍵運作狀態之前,就先更有效率地排定維護及維修時程。擁有監測機器運作狀態的能力,就能在工業環境裡大幅節省成本。設備故障前一般都會有徵兆,發現這些狀況能幫助工業工程師及早修復機器,以免故障。
但在實行 CBM 時,需監測的狀況可能性質不同,開發人員需要根據其特定需求打造準確無誤的感測器訊號鏈。
本文將探討在工業設備中實行 CBM 有何需求,並說明開發人員如何合併使用 Analog Devices 的不同元件,打造出符合這些需求的訊號鏈。
振動分析
在各項 CBM 作法的背後,振動分析已成為評估機器以其活動零件運作狀態的主要方法。其中,工業工程師會分析振動量測值,針對轉子、齒輪、軸承以及機器元件間的其他任何機械介面,找出其受損、失衡或錯位的跡象模式。舉例來說,當一再發生高振幅的振動,背後可能代表離合器、齒輪、軸承、軸承滾圈或其他接觸的機器表面已受損或磨損,導致發生機械衝擊事件。
不過,比起這種時域振動量測方法,使用快速傅立葉轉換 (FFT) 分析的頻域量測方法,能提供更多的機器狀態細節。雖然用於產生此頻域分析的 FFT 計算需要更多的運算能力,但從結果來看是相當值得的。經驗豐富的工程師已經透過此方法,找出幾個可靠的頻率相關指標,能指出如失衡、錯位、鬆脫以及軸承瑕疵等故障情況 (圖 1)。
圖 1:測量頻域峰值的絕對幅度與相對幅度,工業工程師就能推斷出目前與潛在的多種機器問題,舉凡從機器零件失衡,到軸承故障等問題都可以。(圖片來源:Analog Devices)
在這些指標當中,基本頻率 (又稱為 1x 分量) 相對於其諧波與較早的基準線 1x 量測值的改變,可能表示機器失去一些平衡,反映的方式是訊號的振幅與旋轉率的平方成正比,而且頻率符合機器的旋轉或諧振頻率。相較之下,當機器零件之間錯位或鬆脫,會造成一次諧波 (又稱為 2x 分量) 特性增多,甚至頻率分量也會增多,最多達 10 x。同樣地,失衡、錯位或受損的內部零件 (如齒輪),會導致其與旋轉率及齒數相關的頻率出現更高的峰值。
故障指標可能會變得相當複雜,特別是深埋在機器滾圈內的軸承。軸承移動經過滾圈時,會產生具有稱為滾珠轉動頻率 (BSF) 的特徵訊號,而此訊號所在的波封,與軸承滾圈的保持器損壞頻率 (FTF,即軸承保持架繞著軸承旋轉的速率) 有關。有瑕疵的軸承或滾圈,會在 BSF 下產生相對更高的振幅,導致 FTF 調變一連串低振幅的振動 (圖 2)。
圖 2:與機器故障有關的振動特徵,可涵蓋基礎頻率下可輕易識別的峰值、一些諧波,到複雜的軸承故障特徵,這些特徵能在滾珠轉動頻率 (BSF) 下調變脈衝,並含有與軸承滾圈保持器損壞頻率 (FTF) 有關的波封訊號。(圖片來源:Analog Devices)
產生的軸承故障頻域特徵可能相當複雜,會呈現出低振幅分量大幅增加,並廣泛涵蓋高頻帶的情況 (見圖 1 右側)。
儘管頻域特徵有顯著的複雜性,但工業工程師已開發出多種分析方法以及詳細的指標來診斷故障情況,涵蓋失衡、錯位,到更細微的軸承相關問題。
由於需求越來越大,而且有更有效的解決方案問世,分析與振動的量測方法在精細度上也逐漸增加。在以往,工程師通常使用手持式振動監測器搭配可攜式資料記錄器來記錄振動模式,以便之後進行離線分析。
在工業 4.0 自動化的趨勢,以及對自動化機器仰賴度逐漸增加的情況下,手動方法越來越不切實際。隨著更先進的半導體元件問世,越來越多 CBM 應用都採用直接連接關鍵機器的振動量測元件,以提供連續監測能力。
振動量測要求
和任何感測器訊號擷取應用一樣,CBM 的振動量測元件也是仰賴一般常見的訊號鏈拓撲,當中包含感測器、訊號調整級、類比數位轉換器 (ADC) 以及處理器 (圖 3)。
圖 3:振動感測系統採用一般常見的拓撲,其中結合訊號鏈 (包含感測器、低通濾波器 (LPF)、運算放大器及 ADC) 和處理器與支援元件。(圖片來源:Analog Devices)
為了支援前述的頻域分析類型,此振動訊號鏈的規格和消費性裝置用於偵測動作的訊號鏈,通常有很大的差異。
工業應用與消費性應用最關鍵的差異之一,就是振動感測器的頻寬要求。如前文所示,當諧波達到基礎頻率諧波的 5 倍甚至 10 倍,或廣泛涵蓋更高頻帶時,即可能代表機器發生故障。工業機器通常都是以數百甚至數千 rpm 的轉速運作,因此一台以 1,000 rpm 轉速運作的機器,振動感測器可能需要達到 5 kHz 或更大的頻寬,才能擷取到與軸承故障或複雜錯位有關的頻率尖波。同樣地,在更高滾珠轉動頻率 (BSF) 範圍下運作的軸承,也必須有很大的頻寬才能擷取到軸承的相關訊號。
如果是輕微失衡或錯位,或是軸承或軸承滾圈方面的問題,只靠大頻寬仍不足以擷取到更細微的故障特徵。這些訊號來源雖然振幅很小,但能透露一些新浮現的問題,甚至透露出軸承有問題而即將發生故障。因此,CBM 振動量測裝置也需要在低背景雜訊下運作,並有足夠的解析度,以隔離與這些故障有關的低振幅訊號。
微機電系統 (MEMS) 感測器
雖然工業應用在過去經常使用壓電加速計,但微機電系統 (MEMS) 感測器也在近期逐漸竄起成為有效的解決方案之一。這些在矽基板上製成的多晶矽結構體,其基礎元件是在兩片固定板間置入一片活動板組成 (圖 4)。
圖 4:微機電系統 (MEMS) 感測器以傳統的半導體製程技術製成,結合了固定板和活動板組成的元件。活動板能在加速時轉向,進而改變元件的電容量。(圖片來源:Analog Devices)
當加速度導致活動板轉向偏離固定板,差動電容量會隨之改變,產生出與加速成正比的感測器輸出。
進階 MEMS 振動感測器儘管有些微偏轉,但能提供追蹤工業機器加速所需的高效能表現。
根據簡易諧波動作的方程式,加速度與頻率的關係如下:
a = -(2pf)2x (方程式 1)
說明:
a = 加速度
f = 頻率
x = 中心位置位移的振幅 (在 MEMS 振動感測器中通常以 1 µm 為級距)
因此工業機器的 MEMS 感測器,其加速度可達到數百 gs,比消費性產品常用的 MEMS 振動感測器加速範圍大幾個數量級 (圖 5)。
圖 5:MEMS 感測器在多種轉速範圍下都能達到超高的加速度,這在工業機器上相當常見。(圖片來源:DigiKey 取自 Analog Devices 的資料)
由於 MEMS 製造技術持續進步,開發人員現在能找到例如 Analog Devices 推出的 ADXL100x 系列 MEMS 加速計中的 MEMS 振動感測器等產品,不只符合振動型 CBM 應用的嚴格要求,還能簡化基礎振動感測系統的設計。
整合式 MEMS 感測器
Analog Devices 的 ADXL100x 系列 MEMS 單軸振動感測器提供開發人員多種選擇,包括 ADXL1001、ADXL1002、ADXL1003、ADXL1004 及 ADXL1005,能滿足加速度範圍、頻寬、解析度與雜訊層面的工業要求 (表 1)。
|
表 1:Analog Devices 的 ADXL100x 振動感測器效能規格 (表格來源:Analog Devices)
MEMS 感測器是以傳統的半導體製程技術製成,因此能和其他電路輕鬆整合,提供多種類比與數位功能。每個 ADXL100x 系列成員都採用相同的功能架構,並結合 MEMS 感測器、感測器放大器、解調器、輸出放大器及其他額外的功能 (圖 6)。
圖 6:Analog Devices 所有的 ADXL100x 振動感測器系列產品,都結合 MEMS 感測器並搭配完善的感測器訊號調整級和其他額外功能。(圖片來源:Analog Devices)
在這些功能當中,超範圍 (OR) 偵測能力有助於在加速度超出元件指定 g 範圍大約兩倍時,保護感測器元件。這種情況在正常操作機器下並非特例,特別是當機器首先啟動時,或之後變更速度時會發生。在基礎頻率穩定之前,元件加速時所產生的諧振頻率組合,甚至也會讓最堅固的振動感測器過度飽和。
發生超範圍狀況時,ADXL100x OR 子系統會設定 OR 輸出訊號來警告主機處理器。此外,還會停用內部時脈達 200 μs,以免 MEMS 結構受損。如果超範圍情況持續並超過 200 μs,OR 子系統每 500 μs 會重新觸發輸出訊號及關機動作。
構建訊號鏈
ADXL100x 的整合式輸出放大器,可驅動高達 2 mA 電源電流的電阻負載,其中最大負載電容量為 100 pF。因此,開發人員原則上可以將 ADXL100x 直接連接到 Analog Devices 的 AD4000 16 位元精確連續漸近暫存器 (SAR) ADC。
實際上,要使用直接連接配置,需要至少 220 kHz 的取樣率,此取樣率需求源自於必須以元件 3 dB 頻率響應頻寬的兩倍進行取樣,而這遠高於 MEMS 感測器的頻寬 (請見表 1)。事實上,整合式輸出放大器的 3 dB 頻率響應頻寬設計為 70 kHz,可在接近感測器的諧振頻率下進行測量,而此頻率可能比規格所示的 3 dB 頻率高出許多 (圖 7)。
圖 7:Analog Devices 的 ADXL100x 系列振動感測器提供的大頻寬頻率響應,與此處所示 ADXL1002 的曲線相近,並將 3 dB 頻寬指定為 44 kHz,並在高出許多的頻帶處展現特有的諧振頻率峰值。(圖片來源:Analog Devices)
與所有轉換訊號鏈一樣,取樣率必須至少為等效雜訊頻寬 (ENBW) 的兩倍,才能避免將雜訊交疊納入到相關頻帶中。由於 ENBW = π/2 x ω3dB (在此情況下,ω3dB 為 70 kHz),ADXL100x 元件的 ENBW 為 110 kHz。因此,取樣率必須至少為 220 kHz。
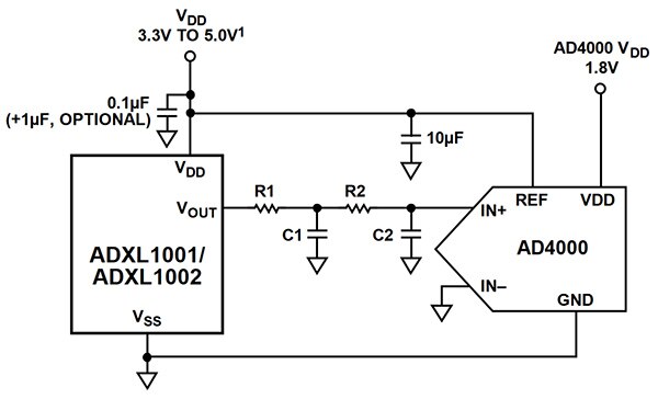
開發人員只要額外使用單極低通濾波器,就能輕易降低此取樣需求。實際上,Analog Devices 建議在感測器和 ADC 之間使用雙極電阻電容 (RC) 濾波器,例如之前提過的 Analog Devices AD4000 (圖 8)。
圖 8:開發人員可在 Analog Devices 的 ADXL100x MEMS 感測器和 Analog Devices 的 AD4000 ADC 之間使用簡單的雙極低通濾波器,即可降低所需的感測器採樣率。(圖片來源:Analog Devices)
例如,使用 16 kΩ R1 電阻、300 pF C1 電容、32 kΩ R2 電阻以及 300 pF C2 電容,即可讓 ADXL1001/ADXL1002 在 200 kHz 內部時脈頻率下,提供大約 84 dB 的衰減。在此情況下,32 kHz 的 ADC 採樣率足以測量 0 至 10 kHz 的振動,而不會有任何混疊微影。
搭配使用 ADXL100x 感測器、AD4000 ADC 和幾個被動元件,開發人員就能實作完整的振動量測訊號鏈。只要添加穩壓器 (如 Analog Devices 的 ADP7104 低壓降 (LDO) 穩壓器)、參考電壓來源 (如 Analog Devices 的 ADR4550) 和處理器 (如 Analog Devices 的 ADUCM4050 微控制器),就能迅速完成振動感測系統設計的核心。
使用這少許元件搭配 ADXL100x 系列的不同產品使用,開發人員就可達成指定的效能要求,例如與其獨特 CBM 應用相關的更大加速度範圍或更高頻寬。
三軸測量
針對更為複雜的 CBM 應用,ADXL100x 系列的單軸測量功能可能不足以應付。雖然開發人員能針對各個必要的測量軸,輕鬆複製其基本設計,但 Analog Devices 的 ADcmXL3021 三軸振動感測器模組能提供更簡單的方法。
Analog Devices 的 ADcmXL3021 模組採用帶有安裝凸緣的 23.7 mm x 27.0 mm x 12.4 mm 鋁質外罩,並可使用三個沿著相互正交感測軸擺放的 ADXL1002 MEMS 加速計,以此支援三軸量測 (圖 9)。
圖 9:Analog Devices 的 ADcmXL3021 模組採用 23.7 mm × 27.0 mm × 12.4 mm 鋁質外罩 (左),並提供能滿足工業效能需求的完整三軸振動量測系統 (右)。(圖片來源:Analog Devices)
在每個 MEMS 感測器的訊號鏈中,專用 ADC 的採樣率皆為 220 kSPS,感測結果會儲存於模組內建的先進先出 FIFO 緩衝器中。此模組的整合式處理器具有四種操作模式,可支援時域和頻域量測:
- 即時串流 (RTS) - 提供即時資料
- 手動 FFT 模式 (MFFT) - 可產生頻域資料,以因應來自外部訊號或軟體命令的觸發動作
- 自動 FFT 模式 (AFFT) - 使用內部計時器自動觸發頻域資料擷取動作
- 手動時間擷取 (MTC) 模式 - 會擷取 4,096 個連續時域樣本,並支援使用訊號處理功能,包括濾波和平均化
ADcmXL3021 具有整合式 MCU,除了四種採樣模式之外,還提供額外的能力。其中一種能力支援 ISO 10816 等產業標準,此標準要求在機器進入不當的運作狀況時使用警告,在進入較嚴重狀況時發出警報。
在 MTC 模式中,ADcmXL3021 針對時域資料提供三段式設定警報 (正常層級、警告層級、嚴重層級)。若要支援 ISO 10816 通知功能,開發人員可以設定代表正常運作的訊號、代表運作不當的警告訊號,以及代表運作不安全的警報訊號。
針對 MFFT 或 AFFT 模式下的頻域測量,ADcmXL3021 提供更精細的警報功能。在此,開發人員可設定六個警報帶配置,並指定其個別的上下頻率範圍以及上下振幅。開發人員可以藉由此功能設定 ADcmXL3021,使其識別出某些和已知警告或警報情況有關的特定頻率及振幅特徵 (圖 10)。
圖 10:開發人員可以設定 Analog Devices 的 ADcmXL3021 振動感測器模組,根據振動幅度和振動頻帶,以指標組合來發出警告或警報。(圖片來源:Analog Devices)
為簡化 ADcmXL3021 的開發,Analog Devices 提供 ADCMXL_BRKOUT 分接板,其排針座可方便取用 ADcmXL3021 撓性尾翼連接器引腳。
Analog Devices 也提供 Windows 系統的 ADCMXL Vibration Evaluation 軟體應用程式,可搭配 Cypress Semiconductor 的 CYUSB3KIT-003 USB 3.0 SuperSpeed 探索套件一同使用。開發人員可透過評估軟體介面,檢查每個軸的時域和頻域資料,並修改 ADcmXL3021 暫存器,以探索其他擷取設定 (圖 11)。
圖 11:開發人員可以使用 Analog Devices 的評估軟體應用程式,檢視來自 DcmXL3021 振動感測器模組的輸出,或交互修改其暫存器以探索不同的擷取設定。(圖片來源:DigiKey/Analog Devices)
結論
條件式監測 (CBM) 能提供顯著的優點,避免因機器突然故障而導致不必要的維護排程或意外的停機時間。然而,對 CBM 應用的開發人員來說,適當的振動量測系統具有嚴格的效能要求,可能會令人卻步。工業振動系統與消費性應用中的動作感測系統有所不同,需要高加速度範圍、大頻寬、高解析度和超低雜訊密度。使用 Analog Devices 的 MEMS 感測器和相關元件,開發人員就能安心打造出穩健的振動量測系統,以實作複雜的工業 CBM 應用。
聲明:各作者及/或論壇參與者於本網站所發表之意見、理念和觀點,概不反映 DigiKey 的意見、理念和觀點,亦非 DigiKey 的正式原則。




