Orders are typically delivered to Hong Kong within 3-4 days depending on location.
Free delivery to Hong Kong on orders of HK$330 or more. A delivery charge of HK$125 will be billed on all orders less than HK$330.
UPS, FedEx or DHL freight pre-paid: CPT (Duty, customs, and taxes due at time of delivery)
Credit account for qualified institutions and businesses
Payment in Advance by Wire Transfer
![]()
![]()
![]()
![]()


More Products From Fully Authorized Partners
Average Time to Ship 1-3 Days, extra ship charges may apply. Please see product page, cart, and checkout for actual ship speed.
Incoterms: CPT (Duty, customs, and applicable VAT/Tax due at time of delivery)
For more information visit Help & Support
A description of 28W switching mode power supply evaluation board designed in a quasi-resonant flyback converter topology using ICE2QR0665G Quasi-resonant CoolSET.
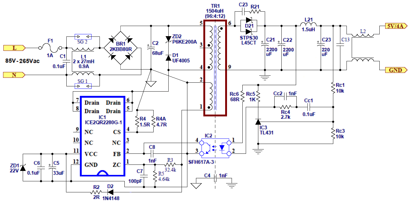
This application note is a description of 20 W switching mode power supply evaluation board designed in a quasi-resonant flyback converter topology using ICE2QR2280G-1 Quasi-resonant CoolSET™ .The target application of ICE2QR2280G-1 are for set-top box, portable game controller, DVD player, netbook adapter and auxiliary power supply for LCD TV, etc. With the CoolMOS™ integrated in this IC, it gr…
In this application, an Infineon ICE3RBR4765JG from the CoolSET™ jitter series is used as a flyback controller. The controller has a built-in 650 V CoolMOS™ as the main switching component, as well as the startup cell. The reference design board operates in Discontinuous Conduction Mode (DCM), running at 65 kHz switching frequency.
Co-Browse
By using the Co-Browse feature, you are agreeing to allow a support representative from DigiKey to view your browser remotely. When the Co-Browse window opens, give the session ID that is located in the toolbar to the representative.
DigiKey respects your right to privacy. For more information please see our Privacy Notice and Cookie Notice.
Yes, Continue to Co-BrowseThank you!
Keep an eye on your inbox for news and updates from DigiKey!
Please enter an email address
Please accept the checkbox