Slide 1 Slide 2 Slide 3 Slide 4 Slide 5 Slide 6 Slide 7 Slide 8 Product List
LTC3899-Slide4

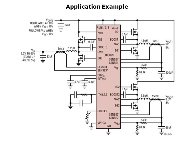
This slide shows a typical LTC3899 automotive application schematic that converts a 2.2V to 60V input to an 8.5V at 3A and 5V at 5A outputs. In normal operation, when the input voltage is 12V, the synchronous boost MOSFET is on 100% of the time and passes the input voltage directly to the input of the two step-down converters. During a cold crank condition or when the input voltage drops below 10V, the boost converter starts switching and boosts the input voltage to 10V which feeds the two step-down converters.

PTM Published on: 2015-04-16