Build a Reliable Battery-Powered Clinical-Grade Wireless Thermometer for Continuous Monitoring
Contributed By DigiKey's North American Editors
2019-04-23
Monitoring patient temperature is a necessary but disruptive practice for healthcare providers and patients alike. The ability to periodically measure body temperature non-intrusively with wireless thermometers can be a welcome feature for both provider and patient, not only in clinical settings but also at home. For developers, however, appropriate solutions too often fail to meet the need for high accuracy as well as low-power wireless operation over extended periods to ensure a satisfactory user experience.
This article describes key requirements for clinical-grade thermometers and shows how developers can combine a high-accuracy digital temperature sensor and wireless microcontroller from Texas Instruments to meet these seemingly diametrically opposed requirements.
Clinical thermometer requirements
In healthcare, body temperature is one of four primary vital signs along with heart rate, blood pressure, and respiratory rate. Along with its use in identifying the onset of infections such as colds or flu, body temperature is an important clinical indicator. Small changes in body temperature can provide the earliest indication of adverse reaction to treatment such as administered drugs or blood transfusions. Consequently, accurate temperature measurement is considered essential for maintaining continued care and for signaling the need for intervention when complications arise.
The significance of small temperature changes is so great that clinical temperature thermometers must meet accuracy and calibration requirements specified in ASTM E1112 and ISO-80601-2-56 standards. Created by ASTM International, formerly known as American Society for Testing and Materials, ASTM E1112 requires that for clinical use, a thermometer must exhibit maximum error rates across a range of temperatures specified as:
- ±0.1°C maximum error for temperatures in the range 37.0˚C to 39.0°C, which typically indicates a mild to moderate fever
- ±0.2°C maximum error for temperatures in the range 35.8˚C to 36.9°C, which can indicate hypothermia in some individuals
- ±0.2°C maximum error for temperatures in the range 39.1˚C to 41.0°C, which indicate more serious medical conditions including severe fever or hyperthermia
- ±0.3°C maximum error for temperatures below 35.8°C or above 41.0°C
Despite its critical importance, clinical-grade temperature monitoring has relied on expensive bedside monitors needed in the past to deliver the required accuracy levels. For continuous monitoring, providers have had to connect their patients with cables that are cumbersome at best or even impossible in settings such as neonatal units. Wireless temperature monitoring can provide an effective alternative, but developers have been hard pressed to create wireless designs able to meet a broad list of requirements. Besides fundamental requirements for clinical-grade accuracy and low-power battery operation, such a wireless monitor needs to be designed to ensure patient comfort, remaining unobtrusive through the hours or even days of its operation, and have a battery life that ensures reliable operation over extended periods. The Texas Instruments TMP117MAIDRVT temperature sensor serves as the key enabling component for designs able to meet these requirements.
Clinical-grade temperature sensor
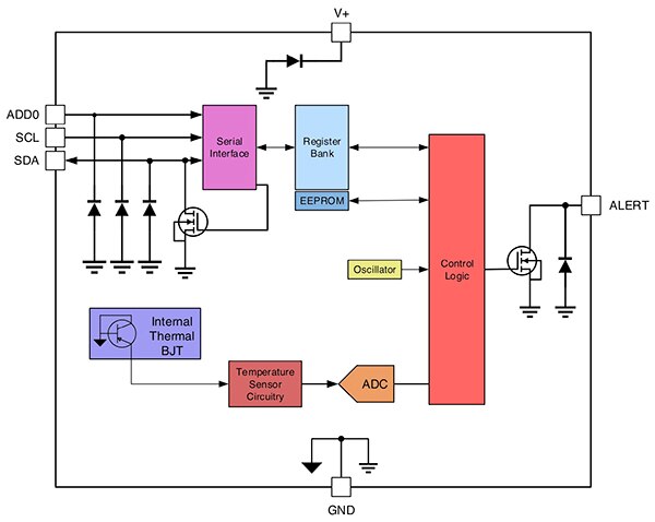
The TMP117MAIDRVT, from here on out simply referred to as the TMP117, combines an analog temperature sensing subsystem with an I2C serial interface, EEPROM, and control logic, with a programmable alert function for signaling temperature excursions outside of a specified range. Within the temperature sensing subsystem, a sensor conditioning circuit provides the output of a bipolar junction transistor (BJT) silicon bandgap temperature sensor to the on-chip 16-bit analog-to-digital converter (ADC) (Figure 1).

Figure 1: The Texas Instruments TMP117 integrates all the analog and digital components required to provide highly accurate temperature measurements with minimal power consumption. (Image source: Texas Instruments)
Built specifically to support clinical applications, the TMP117 fully meets ASTM E1112 and ISO-80601-2-56 requirements for electronic thermometers intended for clinical use. The device not only meets requirements for ±0.1°C maximum error in the range 37.0°C to 39.0°C, but also provides that level of accuracy from -20°C to 50°C, without the need for calibration. With accurate performance across its full recommended operating range from -55°C to 150°C, the TMP117 can even serve as a replacement for Class AA resistance temperature detectors (RTDs) (Figure 2).

Figure 2: Designed to meet standards for clinical-grade electronic thermometers, the Texas Instruments TMP117 digital temperature sensor provides accuracy that exceeds that of a Class AA RTD across the TMP117’s operating temperature range. (Image source: Texas Instruments)
The TMP117 comes in a 2 mm x 2 mm 6-pin package, operates off supply voltages between 1.8 to 5.5 volts, and requires as little as 3.5 microamperes (µA) average current consumption at a 1 Hertz (Hz) conversion rate, or only 150 nanoamperes (nA) in shutdown mode. In addition, developers can use a feature of the device called one-shot conversion, to maximize the time the TMP117 spends in ultra-low-power shutdown mode.
One-shot mode allows the device to immediately enter shutdown mode after the active conversion phase. In contrast, the device’s default continuous conversion mode sets the device to remain active in a 1.25 μA standby mode for a programmable duration. In one-shot mode, each temperature measurement involves an active conversion phase that takes about 15.5 milliseconds (ms), consuming about 135 μA in total.
While these two modes let developers trade power consumption for conversion rate, the device’s averaging mode lets them trade power consumption for increased noise immunity. In averaging mode, the device automatically performs eight consecutive conversions and delivers the averaged result. Using this mode, the device can achieve repeatability of ±1 least significant bit (LSB) in the converted digital result, compared to ±3 LSB without averaging.
Design challenges
With integrated features such as one-shot mode and averaging, the TMP117 provides a complete digital temperature measurement sensor in a 2 mm x 2 mm WSON (very, very thin small-outline no-lead) package with just six pins: V+ supply, ground, serial data, serial clock, serial bus address select, and the alert function. As a result, the hardware interface design requires no more effort than that required with any typical I2C serial device. In practice, however, the design challenge with this or any high-accuracy temperature sensor lies less in the hardware interface design than in devising a physical layout optimized for thermal management.
On-board thermal management: an interesting problem for digital thermometers
For a body temperature sensor, the design needs to minimize thermal paths from other heat sources while maximizing thermal conductivity to the patient. To minimize the effect of other heat sources, developers can mount the sensor at the end of a narrow arm of the pc board that extends away from the main board. This effectively thermally isolates the sensor from the heat sources in the main design. Even with ideal isolation, however, any electronic device is subject to self-heating effects that could ruin accuracy in a temperature sensor. The TMP117’s low power consumption helps minimize self-heating effects in this case. Over time, the device will self-heat in proportion to its power supply voltage, but the changes are in the milli-degree C (mC) (Figure 3). Using one-shot mode, developers can reduce the active operating time to keep self-heating to single-digit mC levels.

Figure 3: As with any semiconductor device, the Texas Instruments TMP117 digital temperature sensor exhibits self-heating effects that increase with higher voltage supply levels. However, those effects remain in the milli-degree Centigrade levels. (Image source: Texas Instruments)
A more difficult design challenge lies in optimizing the thermal path between the device and skin of the patient. To help enhance thermal conductivity to the underlying board or assembly, the device package includes a large exposed thermal pad that is not connected to ground, but is instead designed purely to enhance thermal transfer through the package to the BJST silicon bandgap sensor. Texas Instruments recommends use of a solid copper pour under the device’s thermal pad to optimize the thermal path between the device and pc board.
For the final contact with the skin, however, TI recommends the use of vias and a final coating of a biocompatible material, such as a thermally conductive polymer rather than continuing with the copper. Copper might cause corrosive or other reactions with the skin. The final recommended assembly is a simple two-layer stack-up designed to reduce manufacturing cost while providing the necessary thermal conductivity between device and skin (Figure 4).

Figure 4: To ensure reliable heat transfer and rapid response to changes in skin temperature, an effective thermal design uses a stack-up with a thermal underfill or air gap, if appropriate, and a pair of vias to enhance thermal conductivity between the device and patient skin. (Image source: Texas Instruments)
Reference design for low-power wireless digital thermometer
Texas Instruments demonstrates use of the TMP117 with suitable thermal management methods in a comprehensive reference design of a wireless clinical-grade thermometer. For this design, Texas Instruments combines the TMP117 with the low-power Texas Instruments CC2640R2F Bluetooth-enabled microcontroller. Along with an Arm® Cortex®-M3 32-bit core serving as host processor, the CC2640R2F integrates a dedicated radio frequency (RF) core subsystem with its own dedicated Arm Cortex-M0 core and RF transceiver (Figure 5).

Figure 5: The Texas Instruments CC2640R2F wireless microcontroller combines a main processor and radio frequency (RF) core, providing a single-chip solution for wireless connectivity to sensors such as the Texas Instruments TMP117. (Image source: Texas Instruments)
By taking advantage of the MCU’s own integrated capabilities, the design needs only a thin-film 3 volt battery such as the Molex 0132990001 and a few additional passive components to provide a complete battery-powered solution. The resulting design can be attached to the body with clinical adhesive tape and provide continuous monitoring for days, despite the relatively limited capacity available with thin-film flexible batteries. The reference design provides a complete solution using a flexible pc board with the kind of extension arm mentioned earlier for thermally isolating the 2 mm x 2 mm TMP117 IC (Figure 6).

Figure 6: A Texas Instruments wireless thermometer reference design provides hardware schematics and layout design files for a flexible printed circuit board that could be attached with clinical adhesive tape to a patient’s skin for continuous temperature measurements. For scale, note that the TMP117 measures 2 mm x 2 mm. (Image source: Texas Instruments)
TI also provides an associated sample application demonstrating use of the Bluetooth advertising protocol to transmit temperature readings from the skin patch to a mobile device. Designed to provide short messages to nearby Bluetooth devices, the Bluetooth advertising protocol allows developers to add a few bytes of data to the standard Bluetooth advertising packet.
Built on the TI-RTOS operating environment, the sample software includes a module, tida_01624.c, that demonstrates use of the TI Bluetooth low energy (BLE) stack for transmitting TMP117 temperature readings within Bluetooth advertising packets. Although working with a BLE stack can be complex, the TI software architecture abstracts data flow through the stack. For a particular application device instance, called SimplePeripheral, the application executes within the main loop contained in a task function, SimplePeripheral_taskFxn(). After initializing the application, the software framework’s event management services bring the control flow to a section of code that reads the TMP117 sensor (sensorRead()), loads the resulting temperature measurement into the advertising packet payload, and initiates Bluetooth advertising with the resulting packet (Listing 1).
Copy
static void SimplePeripheral_taskFxn(UArg a0, UArg a1)
{
// Initialize application
SimplePeripheral_init();
// Application main loop
for (;;)
{
uint32_t events;
// Waits for an event to be posted associated with the calling thread.
// Note that an event associated with a thread is posted when a
// message is queued to the message receive queue of the thread
events = Event_pend(syncEvent, Event_Id_NONE, SBP_ALL_EVENTS,
ICALL_TIMEOUT_FOREVER);
if (events)
{
.
.
.
if (events & SBP_PERIODIC_EVT)
{
uint16_t uiTempData;
Util_startClock(&periodicClock);
// Read the last converted temperature and then start the next
// temperature conversion.
uiTempData = sensorRead();
// Update the Auto Advertisement Data
advertData[9] = (uiTempData & 0xFF00) >> 8;
advertData[10] = uiTempData & 0xFF;
GAPRole_SetParameter(GAPROLE_ADVERT_DATA, sizeof(advertData), advertData);
// Perform periodic application task
SimplePeripheral_performPeriodicTask(uiTempData);
}
}
}
}
Listing 1: The Texas Instruments wireless thermometer sample application demonstrates use of the TI Bluetooth stack framework. The framework builds the application into a main loop that invokes the developer’s code to read sensors, in this case when events occur, such as the expiration of a timer. (Code source: Texas Instruments)
Besides basic initialization and configuration, software interactions with the TMP117 are straightforward. For example, the sensorRead() function used in the main application loop described above simply performs the I2C transactions required to transfer the measurement results (Listing 2).
Copy
static uint16_t sensorRead(void)
{
uint16_t temperature;
uint8_t txBuffer[3];
uint8_t rxBuffer[2];
I2C_Transaction i2cTransaction;
/* Point to the T ambient register and read its 2 bytes */
txBuffer[0] = TMP117_OBJ_TEMP;
i2cTransaction.slaveAddress = Board_TMP_ADDR;
i2cTransaction.writeBuf = txBuffer;
i2cTransaction.writeCount = 1;
i2cTransaction.readBuf = rxBuffer;
i2cTransaction.readCount = 2;
if (I2C_transfer(i2c, &i2cTransaction)) {
/* Extract degrees C from the received data; see TMP117 datasheet */
temperature = (rxBuffer[0] << 8) | (rxBuffer[1]);
/*
* If the MSB is set '1', then we have a 2's complement
* negative value which needs to be sign extended 7.8125 mC
*/
if (temperature & 0x8000) {
temperature ^= 0xFFFF;
temperature = temperature + 1;
}
}
else {
Display_printf(dispHandle, 0, 0, "I2C Bus fault");
}
/* Start the next conversion in one-shot mode */
txBuffer[0] = TMP117_OBJ_CONFIG;
txBuffer[1] = 0x0C;
txBuffer[2] = 0x20;
i2cTransaction.slaveAddress = Board_TMP_ADDR;
i2cTransaction.writeBuf = txBuffer;
i2cTransaction.writeCount = 3;
i2cTransaction.readBuf = rxBuffer;
i2cTransaction.readCount = 0;
/* Wait for the I2C access for configuration. If it fails
* then sleep for 1 second and try again. This is a must
* to do before reading the device. */
while(!(I2C_transfer(i2c, &i2cTransaction)));
return(temperature);
}
Listing 2: In the Texas Instruments wireless thermometer sample application, the function for reading the TMP117 sensor requires only a few calls to I2C software services. (Code source: Texas Instruments)
Besides demonstrating use the Bluetooth stack and TI-RTOS, the sample software provides a ready-made application able to transmit temperature readings to a mobile device running TI SimpleLink SDK Explorer mobile app, available in both iOS and Android versions. Along with the prebuilt apps, TI provides SimpleLink SDK Explorer app distributions with full source code for each mobile platform as well as the TI SDK Explorer Bluetooth plugin for the CC2640R2 MCU.
Conclusion
The design of user-friendly and effective clinical-grade wireless thermometers has been hampered by the need for both high measurement accuracy and long battery life. With its low power consumption and clinical-grade accuracy, the Texas Instruments TMP117 temperature sensor offers an effective solution. As demonstrated in a comprehensive reference design, developers can use the TMP117 together with the Texas Instruments CC2640R2 Bluetooth wireless microcontroller to create a complete wireless thermometer design suitable for healthcare applications.
Disclaimer: The opinions, beliefs, and viewpoints expressed by the various authors and/or forum participants on this website do not necessarily reflect the opinions, beliefs, and viewpoints of DigiKey or official policies of DigiKey.



