Texas Instruments’ Industry 4.0 Portfolio
Contributed By DigiKey
2018-04-05
The term “Industry 4.0”, originating from the Hannover Fair in 2011, is a reference to the fourth industrial revolution. The first industrial revolution, circa 18th century, correlates with the mechanization of the manufacturing process. The second industrial revolution refers to manufacturing electrification in the early 20th century.
The third industrial revolution, during the 1980s, arose from automation and computerization aided by advancements in personal computer technology, the internet, and information processing.
The ongoing digital revolution, offering new conduits through which different sectors can embed technology, is ushering in the fourth industrial revolution. The result is that there is a rapid change in the manufacturing industry as it moves towards full digitization.
Digital communication is the foundation of the networked production system which is Industry 4.0. Communication from sensors which monitor the performance and condition of motors, rolling bearings, and gearboxes helps in optimizing machine and system service life, reducing down-time, and increasing productivity.
New business models which have the ability to analyze and process large volumes of data are now allowed by the networking of automation systems through the internet. However, in order to take advantage of the benefits of Industry 4.0, full digitalization must be achieved. To this end, manufacturers will require the latest industrial communication, control, and sensor technologies. In order to meet these needs, Texas Instruments (TI) has put together a portfolio of products which can help make a manufacturer’s jump into Industry 4.0 a reality.
Processors from the Sitara family
The Sitara™ AMIC110: This device is a multi-protocol programmable industrial communications processor able to provide solutions that are ready-to-use for most industrial Ethernet and fieldbus communications slaves, along with some masters. The AMIC110 is based on the Arm® Cortex®-A8 processor, peripherals and industrial interface options (Figure 1).

Figure 1: Functional block diagram of Texas Instruments’ Sitara AMIC110. (Image source: Texas Instruments)
The AMIC110 provides support for high level operating systems (HLOS). TI offers Linux and TI-RTOS free of charge while other RTOS software can be obtained from TI’s ecosystem partners. This microprocessor works well with the C2000 family of microcontrollers for connected drives as a complementary communications chip.
The Sitara AM3357: Based on the Arm Cortex-A8 processor, Sitara AM335x microprocessors support industrial interface options such as EtherCAT and PROFIBUS and are enhanced with image and graphics processing capabilities. These devices also support HLOS with Android and Linux available free of charge from TI.
The Sitara AM4379: The AM437x line of processors are high performance and based on the Arm Cortex-A9 core. As such, these devices offer an upgrade to systems based on lower performance Arm cores in addition to providing updated peripherals, including memory options such as LPDDR2 and QSPI-NOR.
The processors support industrial communication protocols, such as EtherCAT, PROFIBUS, EnDat and others. There also other enhancements which include 3D graphics acceleration for rich graphical user interfaces, as well as a coprocessor for deterministic, real-time processing. Additionally, these devices support HLOS with Linux being available free of charge from TI while other HLOS software is available from TI’s Design Network and ecosystem partners.
The Sitara AM5718: The AM571x devices offer high processing performance via a fully integrated mixed processor solution. These processors also combine a highly integrated peripheral set with programmable video processing (Figure2).

Figure 2: Functional block diagram of Texas Instruments’ Sitara AM571x. (Image source: Texas Instruments)
Programmability is provided by a TI C66x VLIW floating-point DSP core along with a single-core Arm Cortex-A15 RISC CPU with Neon extensions. The Arm processor allows developers to keep control functions separate from vision algorithms programmed on the DSP and coprocessors, thereby reducing system software complexity.
Additionally, TI provides a complete set of development tools for the Arm and C66x DSP. These tools include C compilers, a DSP assembly optimizer which simplifies programming and scheduling, and a debugging interface for source code execution visibility.
The Sitara AM571x Arm processor family is qualified in accordance with the AEC-Q100 Standard.
The Sitara AM5728: These processors have the same features as the AM571x devices, but also feature cryptographic acceleration.
The 66AK2G: The 66AK2G0x family offers heterogeneous multi-core System-on-Chip (SoC) devices based on TI’s field-proven Keystone II (KS2) architecture. These devices are intended to address applications requiring both DSP and Arm performance while integrating hardware acceleration for network and cryptography functions, high speed peripheral and memory interfaces, and HLOS support.
The 66AK2G0x enables both the DSP and Arm cores to master all memory and peripherals in the system, similar to existing KS2-based SoC devices. The use of this architecture facilitates maximum software flexibility where either DSP- or Arm-centric system designs can be used interchangeably.
Additionally, the 66AK2G0x provides significant improvement in device reliability by extensively implementing error correction code in the processor cores, shared memory, embedded memory in modules, and external memory interfaces. Based upon a full analysis of soft error rate and power-on-hours, the designated 66AK2G0x parts are qualified to satisfy a wide range of industrial and automotive requirements.
Furthermore, TI has made available a complete set of development tools for the Arm and C66x DSP. These tools include C compilers, a DSP assembly optimizer to simplify programming and scheduling, and a debugging interface for source code execution visibility.
Ultrasonic sensing MSP430 microcontrollers
The MSP430FR6047: This family of ultrasonic sensing and measurement SoCs are highly integrated microcontrollers (MCUs) optimized for water and heat meters (Figure 3). These MCUs provide high accuracy for a wide range of flow rates through an integrated ultrasonic sensing solution module. This module, due to maximum integration which requires very few external components, helps in achieving ultra-low-power metering and lower system cost.
Figure 3: Functional block diagram of Texas Instruments’ MSP430FR604x. (Image source: Texas Instruments)
MSP430FR6047 MCUs implement high speed ADC-based signal acquisition followed by optimized digital signal processing using an integrated low-energy accelerator module. This results in a high accuracy, ultra-low-power metering solution optimized for battery-powered metering applications.
Integrated Ethernet PHY MCUs
The MSP432E: The SimpleLink™ MSP432E401Y Arm Cortex-M4F microcontrollers are ideal for cost effective applications requiring connectivity capabilities with significant control processing.
These MCUs integrate a large variety of communication features that enable highly connected designs to have the ability to allow real-time control of power and performance. With integrated communication peripherals along with other high performance analog and digital functions, these devices offer a strong foundation for applications from human machine interface (HMI) to networked system management controllers.
Ethernet industrial interface blocks
The DP83822I: This low power single-port 10/100 Mbps Ethernet PHY provides all the physical layer functions required to transmit and receive data over both standard twisted-pair cables and connected to an external fiber optic transceiver. Furthermore, this device provides the flexibility to connect to a MAC through the IEEE 802.3 Standard Media Independent Interface (MII), the Gigabit Media Independent Interface (GMII), or the Reduced GMII (RGMII).
Additionally, the DP83822 supports multiple industrial buses with its fast link-down timing as well as Auto-MDIX in forced modes and offers integrated loopback capabilities, a built-in self-test, and cable diagnostic tools.
The DP83867: This device is a low power, robust, fully featured Physical Layer transceiver. It features integrated PMD sublayers to support 10BASE-Te, 100BASE-TX and 1000BASE-T Ethernet protocols. In regards to ESD for circuit protection, the DP83867 exceeds the 8 kV IEC 61000-4-2 (direct contact) standard.
Designed for easy implementation of 10/100/1000 Mbps Ethernet LANs, the DP83867 interfaces directly to twisted pair media via an external transformer. Direct interface to the MAC layer is accomplished through the IEEE 802.3 MII, the GMII, or RGMII standards. The QFP package supports MII/GMII/RGMII while the QFN package supports RGMII only.
RS-485 with Digital Isolation (ISO1176T: The ISO1176T is an isolated differential line transceiver. The device has integrated oscillator outputs for providing the primary voltage for an isolation transformer. Since the ground loop is broken to allow the device to operate with a much larger common-mode voltage range, the ISO1176T is ideal for long transmission lines.
Isolated CAN Transceiver (ISO1050): The ISO1050 is a galvanically isolated CAN transceiver meeting the specifications of the ISO11898-2 standard. The logic input buffer and output buffer are separated by a silicon oxide insulation barrier which provides galvanic isolation of up to 5,000 VRMS for the ISO1050DW and 2,500 VRMS for the ISO1050DUB. When combined with isolated power supplies, the device will prevent noise currents on a data bus or other circuits from getting into the local ground and interfering with or damaging sensitive circuitry.
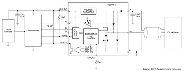
IO-Link Transceiver (TIOL111): This transceiver family implements an IO-Link interface for industrial bidirectional, point-to-point communication (Figure 4). When connected to an IO-Link master through a 3-wire interface, the master has the ability to initiate communication and exchange data with the remote node while the TIOL111 acts as a complete physical layer for the communication.

Figure 4: Typical application diagram for Texas Instruments’ TIOL111-x IO-Link transceiver. (Image source: Texas Instruments)
These devices feature surge protection and are capable of withstanding up to a 1.2 kV (500 Ω) surge per the IEC 61000-4-5 standard. The TIOL111 also features integrated reverse polarity protection.
Digital Sensor Output Driver (TIOS101): The TIOS101 devices can be configured as high-side, low-side, or push-pull drivers. These devices are capable of withstanding a voltage surge of up to 1.2 kV (500 Ω) per the IEC 61000-4-5 standard and feature integrated reverse polarity protection.
Easy interfacing to the controller circuits is facilitated by a simple pin-programmable interface while the output current limit configurable by using an external resistor.
Under-voltage, overcurrent, and overtemperature internal protection functions are provided along with fault reporting.
Data converters for fast, precise, and safe
The ADS124S0x: The ADS124S06 and ADS124S08 are precision, 24-bit, delta-sigma (ΔΣ), analog-to-digital converters (ADCs). These devices offer low power consumption and many integrated features which reduces system cost and component count in small signal sensor measuring applications.
These ADCs feature 50 Hz or 60 Hz rejection for noisy industrial environments along with configurable digital filters that offer low latency conversion results. For resistive bridge or thermocouple applications, a low noise, programmable gain amplifier (PGA) provides gains ranging from 1 to 128 to amplify low level signals. Additionally, these devices reduce the amount of printed circuit board (PCB) area used by integrating a low-drift, 2.5 V reference. Lastly, two programmable excitation current sources allow for easy and accurate resistance temperature detector (RTD) biasing.
The ADS122U04: This device is a precision, 24-bit, ADC featuring two differential or four single-ended inputs through a flexible input multiplexer MUX. The ADS112U04 also has an integrated low noise, programmable gain amplifier (PGA) which offers gains up to 128, two programmable excitation current sources, a voltage reference, an oscillator, and a precision temperature sensor.
This part is capable of conversions at data rates of up to 2,000 samples-per-second (SPS) with single-cycle settling. When operating at 20 SPS, a digital filter offers simultaneous 50 Hz and 60 Hz rejection for noisy industrial applications. The PGA makes the ADS122U04 well suited for applications that involve measuring small sensor signals, such as RTDs, thermocouples, thermistors, and resistive bridge sensors.
The DAC8775: The DAC8775 is designed to meet the requirements of industrial control applications. This device is a fully integrated, quad-channel precision, 16-bit, digital-to-analog converter (DAC) with adaptive power management. The adaptive power minimizes the power dissipation of the chip management circuit when enabled.
The DAC8775 can be programmed as either a current or voltage output device. When programmed as a current output, the supply voltage on the current output driver is regulated between 4.5 V and 32 V based on the continuous feedback of voltage on the current output pin via an integrated buck/boost converter. When programmed as a voltage output, this circuit generates a programmable supply voltage for the voltage output stage (±15 V). The DAC8775 also contains a low-dropout (LDO) which generates the digital supply (5 V) from a single power supply pin.
The DAC8740H: The DAC874xH devices are HART®, FOUNDATION Fieldbus™, and PROFIBUS PA-compliant low power modems designed for industrial process control and industrial automation applications (Figure 5).

Figure 5: Functional block diagram of Texas Instruments’ DAC874xH. (Image source: Texas Instruments)
The DAC874xH, in HART mode, integrates all of the required circuitry to operate as half-duplex HART physical layer modems, in either slave or master configurations, with minimal external filtering components. The DAC874xH in FOUNDATION Fieldbus mode integrates all of the required circuitry to operate as half-duplex FOUNDATION Fieldbus-compliant H1 Controllers and MAUs.
Supporting products: power supplies, clocking, and circuit protection
The LM5166 Buck Converter: This device is a compact, easy-to-use, 3 V to 65 V, ultra-low IQ synchronous buck converter. It features a high efficiency over wide input voltage and load current ranges. The integrated high-side and low-side power MOSFETs allow up to 500 mA of output current to be delivered at fixed output voltages of 3.3 V, 5 V, or an adjustable output.
The LM5166 is designed to simplify implementation while providing options to optimize the target application performance. For optimal light load efficiency, pulse frequency modulation mode is selected while constant on-time control mode is selector for nearly constant operating frequency. Neither control scheme requires loop compensation to provide an excellent line and load transient response and a short PWM on-time for large step-down conversion ratios.
The TPS7A39 LDO Voltage Regulator: The TPS7A39 is a dual, monolithic, high-PSRR (Power Supply Rejection Ratio), positive and negative LDO voltage regulator. This device is capable of sourcing and sinking up to 150 mA of current. The regulated outputs are capable of being independently and externally adjusted to symmetrical or asymmetrical voltages. This makes this device an ideal dual, bipolar power supply for signal conditioning.
The TPS7A39 outputs, both positive and negative, ratiometrically track each other during startup. This helps to mitigate floating conditions and other power supply sequencing issues common in dual-rail systems. The negative output has the capability of being regulated up to 0 V, extending the common-mode range for single-supply amplifiers. The TPS7A39 also features a high PSRR to help eliminate power supply noise, such as power supply switching noise, that can compromise signal integrity.
The TPS2660eFuse: These compact devices are high voltage eFuses with a full suite of protection features. Many popular DC bus voltages can be controlled due to the wide supply input range of 4.2 V to 55 V. The device can withstand and protect loads from both positive and negative supply voltages up to ±60 V.
The TPS2660 is suitable for systems with output voltage holdup requirements during power fail and brownout conditions since the integrated back-to-back FETs provide a reverse current blocking feature. Adjustable features including overcurrent, output slew rate and overvoltage, under-voltage thresholds provide load, source, and device protection. The integrated, robust protection control blocks along with the high voltage rating of the TPS2660x helps simplify system designs for surge protection.
The TPS82130 Step-Down Converter: This device is a 17 V input, 3 A step-down converter. The TPS82130 MicroSiP™ power module is optimized for small solution size and high efficiency which integrates a synchronous step-down converter and an inductor in order to simplify design, reduce external components, and save PCB area. The low profile, compact solution is suitable for automated assembly by standard surface mount equipment.
The converter operates in PWM mode with a nominal switching frequency of 2 MHz. It automatically enters Power Save Mode operation at light load currents to maximize efficiency. The device operates with a typical 20 µA quiescent current in Power Save Mode. The TPS82130 achieves accurate output voltage regulation and excellent load transient performance using a DCS-Control topology.
The TVS3300 Surge Protection Device: This is a transient voltage suppressor (TVS) device which provides protection for electronic circuits exposed to high transient voltage events. Unlike traditional TVS diodes, the TVS3300 precision clamp triggers at a lower breakdown voltage and provides regulation to maintain a flat clamping voltage throughout a transient overvoltage event.

Figure 6: This graph compares the voltage clamp response to a 8/20 µs surge event of a typical Texas Instruments’ Flat-Clamp device as compared to a traditional TVS. (Image source: Texas Instruments)
The combination of a lower clamping voltage a low dynamic resistance allows a unique TVS protection solution that has the ability to lower the voltage exposure to a system during a surge event, when compared to traditional TVS diodes, by up to 30% in unidirectional configuration and up to 20% in bidirectional configuration. The low clamping voltage and flat clamping performance allow the selection of downstream system components with lower maximum voltage ratings than is possible with traditional TVS diodes. This results in system cost savings, lower board area use, and improvement in overall performance.
The REF3425 Voltage Reference: This is a low temperature drift (6 ppm/°C), low power, high precision CMOS voltage reference, featuring ±0.05% initial accuracy, and a low operating current with power consumption of less than 95 µA. The REF3425 also features a very low 5 µVP-P/V output noise, which allows it to maintain high signal integrity with high resolution data converters and noise critical systems. With a small SOT-23 package, REF3425 offers enhanced specifications and pin-to-pin replacement for MAX6071 and ADR3425 devices.
HMI display power solution
The TPS65150 LCD Power Supply: This device is a compact and small power supply solution that provides all three voltages required by thin film transistor (TFT) LCD displays. The input voltage range of 1.8 V to 6 V makes this device appropriate for notebooks powered by a 2.5 V or 3.3 V input rail or for monitor applications with a 5 V input voltage rail. Additionally, the TPS65150 device includes an integrated high current buffer to provide the VCOM voltage for the TFT backplane.
Conclusion
To help manufacturers make Industry 4.0 a reality, they require the latest industrial communication, control, and sensor technologies. Texas Instruments has positioned themselves to meet these needs by putting together a portfolio of products that can help a manufacturer in their journey towards full factory digitization.
Disclaimer: The opinions, beliefs, and viewpoints expressed by the various authors and/or forum participants on this website do not necessarily reflect the opinions, beliefs, and viewpoints of DigiKey or official policies of DigiKey.





