How to Select and Apply Smart Current Sensing and Monitoring Technologies (Instead of Fuses)
Contributed By DigiKey's North American Editors
2016-10-06
Traditionally, protecting a design against an overcurrent condition has involved adding an inline fuse. These are essentially resistors that heats up and melt when excessive current flows through them, causing an open circuit and interrupting current flow. However, a fuse is a crude solution, and replacing it may be time-consuming and expensive, particularly in remote locations.
A more sophisticated solution is to monitor the current in real time in order to detect potential overcurrent situations before they occur and take appropriate preventative action. This article will look at the underlying principles and components that make up an overcurrent detection system, sources of error and how to avoid them, and examples of their use.
Current-monitoring techniques
There are several techniques to monitor current depending on the type (AC or DC) and magnitude of current being measured.
In direct measurement, the current being measured flows through the measuring device, which can be a shunt resistor or a transistor. This method results in a small, low-cost solution with high accuracy, and is usually preferred where possible.
Many applications require indirect current measurement, which provides galvanic isolation between the current-carrying conductor and the measuring device. The indirect method measures a current-related parameter, such as the magnetic field induced by the current in a coil.
This technique is capable of high accuracy, but is too complex and expensive to be considered as a replacement for fuses in most overcurrent applications. Instead, we will take a look at three direct-measurement methods that use a current-sense resistor or a power MOSFET as the sensing element.
True, adding another level of sophistication may increase the BOM cost, but in some cases circuitry may already be available, such as unused microcontroller capacity, that can be used to add functionality at little cost. In others, considering the total cost of ownership (TCO) can make the added cost worthwhile if it saves a trip to a remote location to replace a fuse.
Direct measurement using a current-sense resistor
The simplest direct approach is to measure current with a shunt (series) current-sense resistor, a direct method that has the benefits of simplicity and linearity. The voltage across the resistor represents the magnitude of the current according to Ohm's Law V = I x R.
For high-current precision applications like automotive battery management, Vishay offers specialized shunt resistors such as the WSBS8518L1000JK, both as a standalone part or integrated into a molded enclosure (WSBM8518L1000JK) for easy pc-board connection (Figure 1).
Figure 1: The simplest direct approach is to measure current with a shunt (series) current-sense resistor such as the Vishay Dale WSBS8515L100JK discrete precision shunt resistor (top) or it its associated enclosure (bottom). (Image courtesy Vishay Dale)
The enclosure incorporates a 4-pin female receptacle that mates with a standard Molex connector. The resistance can be as low as 100 µΩ, with an inductance of less than 5 nH, and a temperature coefficient of resistance (TCR) of less than ±20 ppm/ºC.
High-side and low-side detection
When using a shunt resistor, you can insert it either between the load and the return (low-side sensing) or between the load and the power supply (high-side sensing). Low-side sensing has the advantage of simplicity and low cost since the shunt resistor is ground-referenced and can be buffered using a standard op amp. One disadvantage is that a low-side sensor cannot detect an open or short circuit on the low side of the load. The shunt resistance also adds a resistance in the ground path, which may be unacceptable in some applications.
High-side sensing doesn't introduce any ground disturbances, but there is a common-mode voltage on each side of the shunt resistor that may exceed the common-mode range of a standard op amp or extend beyond its supply voltage.
Shunt-resistor ICs
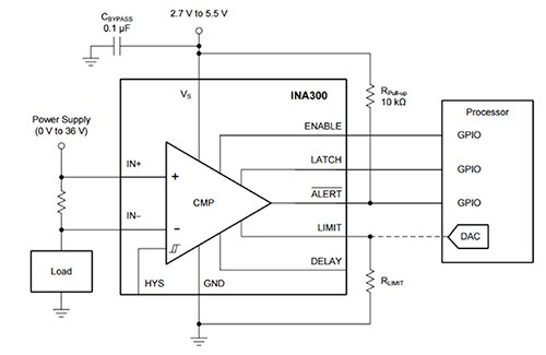
There are many ICs specifically designed to detect overcurrent conditions, such as the INA300 current-sense comparator from Texas Instruments. The INA300 operates from a 5 V supply, but can accommodate a common-mode voltage of up to 36 V. The overcurrent threshold is adjustable and can be set by either a digital-to-analog converter (DAC) or an external resistor. The response time can vary between 10 μs and 100 μs. The alert output pin either follows the input state (transparent mode) or latches following an overcurrent condition. In latch mode, the system microcontroller clears the latch to acknowledge receipt of the alert.
Figure 2: The INA300 from Texas Instruments protects against an overcurrent condition with many features including programmable threshold voltage and response time. (Image courtesy of Texas Instruments)
Although any current-control application can incorporate overcurrent detection by comparing the current to a reference value internally in the system microcontroller, some applications such as industrial motor control and DC/DC converters may require high-speed overcurrent detection to avoid damage to downstream components.
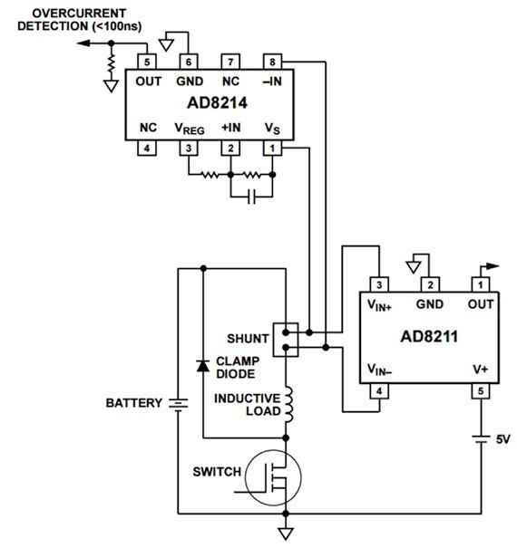
Figure 3 shows a current control system with a separate high-speed protection circuit. The AD8211 from Analog Devices amplifies the voltage across the shunt resistor and supplies the feedback signal for the control loop. The device rejects common-mode voltages up to 65 V and provides a ground referenced, buffered output suitable for connecting to an analog-to-digital converter (ADC).
Figure 3: The AD8211 and AD8214 together form a current monitoring and detection system that can respond to an overcurrent condition in less than 100 ns. (Image courtesy of Analog Devices Inc.)
The protection function is provided by another Analog Devices part, the AD8214. This is a fast-response, high common-mode-voltage, current-shunt comparator that can provide an overcurrent-detection signal in as little as 100 ns. The AD8214 has an internal Zener regulator that allows it to operate from a supply voltage of up to 65 V.
Sources of error
For low-current applications, it is possible to minimize cost and use a standard power resistor as a shunt to measure current, but the tolerance of the shunt directly affects the accuracy of the overcurrent detection. A larger resistor value increases the magnitude of the signal but also generates more heat and could incur extra cost as a heatsink or other thermal management methods may be needed.
If the shunt resistor is to be used as part of a control system, as shown in Figure 3, the voltage signal will have a large dynamic range, so a precision resistor with low tolerance and low temperature coefficient of resistance (TCR) is preferred.
Current sensing based on Rds(ON)
Another way to detect an overcurrent condition is to eliminate the shunt resistor and use the power MOSFET itself as the sensing element. Figure 4 shows the Infineon AUIR3200S MOSFET driver, which includes short-circuit protection.
Figure 4: The AUIR3200S is a MOSFET driver with integrated over-current detection and temperature compensation. (Image courtesy of Infineon Technology)
The device detects the voltage drop across the power FET, which is a function of load current and the RDS(ON) of the FET. When the MOSFET turns on, the voltage at the source VS is given by:
VS is input to the source pin (S) of the AUIR3200S, where it is compared to a reference voltage VDS.
IVDS is set to 1 mA with an internal current source, so RVDS effectively determines the value of VDS. VBAT can also vary, especially in an automotive application, but does not affect the comparison of the two voltages.
When an overcurrent condition occurs, VS exceeds VDS, this triggers the internal comparator and turns off the MOSFET.
To reduce errors, a low-tolerance value should be chosen for RVDS. The value of RDS(ON) of a power MOSFET is relatively insensitive to drain current but increases with increasing junction temperature, TJ. To compensate for this, a positive temperature coefficient is designed into the AUIR3200S's IVDS current source. Note that the AUIR3200S should be mounted as close as possible to the MOSFET to help equalize the temperatures of the two devices.
Direct measurement in high-current applications
For high-current applications, the shunt resistor may add too much heat to be viable, especially in high-temperature environments such as automotive under-the-hood modules. In these cases, a current-sharing MOSFET may be the solution, offering a low-loss method of current measurement.
How does a current-sharing MOSFET work? Modern power MOSFETs comprise thousands of identical transistor cells connected in parallel to minimize the overall on-resistance (RDS(ON)). A current-sensing MOSFET uses a small portion of these parallel cells to form a second low-power MOSFET (also called a senseFET) that is isolated from the power device, having a common gate and drain but a separate source that is brought out as a SENSE pin. Figure 5 shows the equivalent circuit.
Figure 5: Equivalent circuit of a current-sensing MOSFET that can be used for direct measurement in high-current applications. (Image courtesy of NXP Semiconductors)
When the main power transistor is turned on, the SENSE pin outputs a current ISENSE that is proportional to that of the main current Iload: a typical ratio is 1:500, or 0.2%.
Figure 6 shows a typical circuit used with a current-sensing MOSFET. A dual op amp circuit converts ISENSE to a voltage input for the system microcontroller.
Figure 6: Interfacing a current-sharing MOSFET to a system microcontroller. (Image courtesy of NXP Semiconductors)
The IXTN660N04T4 from IXYS is an example of an n-channel current-sensing FET for high-current applications. This device can handle a drain current of up to 660 A.
The accuracy of the current-monitoring circuit depends on the tolerance of RSENSE, but for fuse replacement use, 5% or 10% is more than adequate. The sense output of a typical current-sense FET exhibits a ± 5% variation but again, its performance is more than adequate for overcurrent or short-circuit situations. The current signal VOUT in Figure 6 is analog in nature and connects to an analog-to-digital converter (ADC) input, but the external circuit could easily be modified to generate a digital over-current signal instead.
Conclusion
For overcurrent and short-circuit protection, designers have many options other than a simple fuse. While adding another level of sophistication may increase the BOM cost, considering the total cost of ownership (TCO) can make the added cost worthwhile, and may decrease the total cost over the lifetime of the product.

Disclaimer: The opinions, beliefs, and viewpoints expressed by the various authors and/or forum participants on this website do not necessarily reflect the opinions, beliefs, and viewpoints of DigiKey or official policies of DigiKey.