How to Acquire Machine Diagnostics Through Energy Harvesting in the Industrial Internet of Things
Contributed By DigiKey's European Editors
2016-06-01
Diagnostic data from industrial equipment is a key resource in the Internet of Things. Monitoring the condition of equipment remotely allows operators to identify machines that are having problems. This data can even predict which systems are failing and replace them as part of routine maintenance rather than a catastrophic and costly failure.
With IoT, all this data can be analyzed in the cloud, providing alerts and a dashboard to allow monitoring from anywhere in the world. However, there is a key challenge with this model, and that is actually acquiring the data. While modern systems may have built-in diagnostics, these may not be connected to the cloud, and older equipment may be extremely limited in monitoring electronics. This can be as a result of a lack of sensors and communications links and the power available.
Energy harvesting is providing a key capability for monitoring and diagnostics in the industrial Internet of Things. Being able to power a wireless sensor node from energy in the environment allows these nodes to be attached to equipment at the point at which the operator can get the best value from the data.
A variety of energy harvesting sources can be used to acquire this key diagnostic data. One particularly elegant approach is to use the vibration of industrial equipment to both power the wireless node and act as the sensor. A piezoelectric sensor can be tuned to the resonant frequency of the vibrations from the equipment and this can be used to power the wireless sensor node. A sophisticated power manager that is optimized for energy harvesting, such as Linear Technologies’ LTC3588, can then capture and modify the current from the piezoelectric crystal to power the wireless transceiver. Evaluation boards from SparkFun Electronics (shown in Figure 1) provide the links into the LTC3588 to connect to the power source. Four output voltages, 1.8 V, 2.5 V, 3.3 V and 3.6 V, are pin selectable from the device with up to 100 mA of continuous output current; however, the output capacitor may be sized to service a higher output current burst. An input protective shunt set at 20 V enables greater energy storage for a given amount of input capacitance.

Figure 1: The LTC3588 power management evaluation board from SparkFun Electronics
However, there is another advantage to using vibrational energy to power the diagnostic node. By monitoring the current from the crystal, any changes in the vibration of the equipment, and hence the health of the machine, can be detected. This is a complex transformation algorithm that often requires more processing power than is available in an energy harvesting system; but with the wireless link to the Internet of Things, the data can be uploaded into the cloud for analysis, tracking the changes in the vibration profile. These Kalman algorithms can be applied to the data in the cloud for preventive analysis, the health of the equipment can be monitored, and failures predicted. This allows equipment to be replaced as part of routine maintenance and avoids potentially expensive shutdowns.
Piezoelectric energy sources are not the only option for acquiring essential diagnostic data. Solar cells are a common way of providing power to wireless sensor nodes without having to worry about power or networking connections. Today’s cells have the efficiency to provide power from indoor lighting available in industrial applications. These need power management that can handle variable sources from microwatts (µW) to milliwatts (mW).
The S6AE101A is a power management IC (PMIC) for energy harvesting from Cypress Semiconductor that can be used for solar cells connected in series, output power control circuits, output capacitor storage circuits, and power switching circuits of primary batteries. It uses 250 nA and startup power of only 1.2 µW. As a result, even slight amounts of power generation can be obtained from compact solar cells under low-brightness environments of approximately 100 lx in industrial locations.
The board stores power generated by solar cells to an output capacitor using built-in switch control, and it turns on the power switching circuit while the capacitor voltage is within a preset maximum and minimum range for supplying energy to a load. If the power generated from solar cells is not enough, energy can also be supplied in the same way as solar cells from connected primary batteries for auxiliary power. Also, an overvoltage protection (OVP) function is built into the input pins of the solar cells, and the open voltage of solar cells is used by this IC to prevent an overvoltage state.
Similarly thermal energy generator (TEG) devices can provide power from a temperature difference, a technique known as the Seebeck effect. TEG generators are reducing in size using silicon technology. The latest generators from Silicium are just 1 mm thick and can generate 100 µW to 10 mW of power from a few degrees of temperature difference. This allows a small sensor board with a wireless transceiver to be powered by a temperature difference to provide diagnostic data from a piece of industrial equipment.
The bq25570 from Texas Instruments is a battery management device that can handle the variable voltages down to 100 mV from piezoelectric, solar or TEG energy harvesting devices. The bq25570 regulates its input voltage so that it will not collapse its input source while charging the storage element up to a set voltage point and has an integrated buck regulator that provides a regulated output from the charger output. A power good output indicates when the charger’s storage element reaches a user set voltage level.

Figure 2: The bq25570 evaluation board from Texas Instruments
This is demonstrated on an evaluation board (Figure 2) that allows the different sources to be implemented to see which source works best for the application. With minimum jumper changes, the evaluation module can also be configured as an ultra-low-power boost converter, regulating the output voltage from a low impedance source, while simultaneously providing a second output voltage from the buck regulator to drive other devices such as a wireless transceiver.
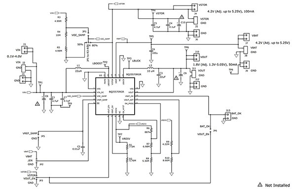
The programmable input voltage regulation is set via jumpers or resistors, with a charger output voltage maximum set via resistors to 4.2 V and charger maximum output voltage set to 1.8 V. There are multiple jumpers, connectors and test points available so that the power sub-system can be matched to the energy harvesting source. The 4.2 V output is applied to the storage element as long as the storage element voltage at VBAT (shown in Figure 3) is above the internally programmed undervoltage of 2.0 V. The integrated buck converter provides up to 1.8 V and 100 mA at VOUT. The VBAT_OK indicator toggles high when VSTOR ramps up to 3.0 V and toggles low when VSTOR ramps down to 2.8 V.
Figure 3: The schematic of the bq25570 evaluation board showing the resistor settings for the different power outputs from a high impedance energy harvesting source.
Designing with such devices for high impedance sources such as solar cells is considerably different from AC/DC converters or large battery systems. This requires that the system load for any unit of time be compared to the expected loading per the same time unit. Often there is not enough real time for harvesting power to run the system at full operation (for example, at night for a solar cell panel), so the power is collected and stored.
This means the energy harvesting source has to be matched to the storage element such as a rechargeable lithium battery or capacitor so that it can be used to power a wireless transceiver at times when energy harvesting is not possible. The transceiver then handles data from sensors in the wireless node, monitoring temperature, vibration or humidity. The power status, such as the overvoltage or undervoltage from the pins on the LTC3588, S6AE101A or bq25570, can also be connected to the transceiver, to highlight any problems with the power source. This gives an indicator of the health of the storage element and allows the sensor node to be replaced as part of routine maintenance before it fails.
Conclusion
An energy harvesting source can provide power for a wireless sensor node to monitor industrial equipment in the Internet of Things. This frees the node from a power line, allowing it to be placed in exactly the right position to provide the diagnostic data that is needed to monitor the health of a machine.
There is a range of technologies available for harvesting energy from the industrial environment, from the vibrations of the machine and the energy from lights in the factory to thermal energy from temperature differences. Matching these sources with a power management device that is optimized for the very small, variable currents that are generated allows a storage element to hold the power. This can then be used to power a wireless transceiver to deliver the diagnostic sensor data to the cloud where Kalman algorithms can be used to predict the health of the system. This implementation of the industrial Internet of Things can save costs by allowing routine maintenance to replace equipment, including the wireless node, before it fails.
Disclaimer: The opinions, beliefs, and viewpoints expressed by the various authors and/or forum participants on this website do not necessarily reflect the opinions, beliefs, and viewpoints of DigiKey or official policies of DigiKey.





