Control and Amplify High Voltages Effectively and Safely with the Right High Voltage Op Amp
Contributed By DigiKey's North American Editors
2019-04-30
There are many applications that require operational amplifiers (op-amps) that can operate at high voltages (above 60 V to 100 V) due to the nature of their input signal or the characteristics of the output load. These applications include piezo drivers in inkjet and 3D printers, as well as ultrasound transducers and other medical instrumentation, ATE drivers, and electric field sources.
These are not typical op-amps, as they must meet slew rate requirements in the face of non-resistive (inductive, capacitive) loads, require a tightly regulated power supply, and— once the voltages get above 60 V—the designer runs into strict and demanding regulation requirements. Depending on the application, there may also be high currents, leading to thermal management issues.
To address these issues, there are available standard monolithic and hybrid high voltage op-amps based on special processes. However, they require special considerations in their selection, design-in, and layout to consistently and safely meet the system design objectives. This article will look at the use of higher voltage op-amps (>100 V) in their unique (but surprisingly) common applications, and how to apply them successfully.
Why the need for high voltage?
Representative applications for high voltage op-amps are numerous and varied. Most of them require both higher voltages along with precise control as they develop the voltage-gained version of their lower voltage input signal. In most cases, these are not on/off higher voltage signals, so a linear amplifier is needed rather than a simpler high voltage switching function. Some of these applications, which often require a bipolar output, include:
- Piezo drivers in inkjet printers, ultrasound transducers, and precise flow metering valves
- Automatic test equipment (ATE) drivers used to fully exercise other ICs, hybrid devices, and modules
- Scientific instruments such as Geiger counters
- The high intensity laser diodes of automotive light detection and ranging (LiDAR) imaging systems
- Creating electric fields often used in biomedical tests on fluids
Many of these systems operate, at least in part, at higher voltages but have low to modest currents (10 to 100 mA), and so are not “high power” in the usual sense. As a result, the design emphasis is more about controlling and delivering the needed voltage than managing generated heat.
For example, an op-amp delivering 100 V at 100 mA to a load represents a modest demand of 10 W from the supply (plus some additional power for internal losses, typically 20% to 30%). While this is certainly not a “micropower” scenario, it is not necessarily a difficult one thermally, either, as most of that 10 W is going to the load, and so it is not being dissipated by the electronic components. Still, thermal dissipation is something that must always be considered when approaching a design.
More germane to high voltage amplification via an op-amp, here are some broad issues that the designer faces:
- Choosing and applying a suitable op-amp
- Optimizing the high voltage device’s performance
- Providing the DC high voltage rails for the op-amp, which may be the same as the load’s supply
- Ensuring high voltage safety and meeting regulatory mandates in layout and construction
Choosing and applying the op-amp
A high voltage op-amp is not the same as a traditional amplifier. In general, an amplifier provides power gain at some combination of voltage and current, and usually into a resistive load. In contrast, an op-amp is configured to increase voltage while delivering up to a specified maximum current to the load. Further, the op-amp can be configured for fixed or adjustable gain and used in a variety of topologies in addition to the “simple” voltage-gain block.
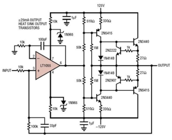
Historically, most IC processes used for linear functions such as op-amps were limited to a maximum of around 50 V. To create a higher voltage op-amp, designers added external, discrete high voltage transistors at the output to function as voltage boosters. The use of Analog Devices’ LT1055 precision JFET op-amp in a circuit with complementary booster transistors to deliver ±120 V is shown (Figure 1).

Figure 1: One approach to producing higher voltage op-amp outputs is to add complementary booster transistors to a basic device such as the Analog Devices LT1055 to take advantage of the input characteristics of the op-amp; this design takes the output to ±120 V. (Image source: Analog Devices)
While this works, it has the disadvantage of a more complicated and costly BOM compared to the IC alone, as well as unavoidable layout issues. It is also challenging to achieve and maintain symmetrical performance between the positive and negative going output swings, while minimizing distortion through the zero-crossing point. These problems typically are the result of mismatched components (primarily the NPN and PNP transistors) and imbalance in the physical layout.
Selection of a high voltage op-amp begins by evaluation of the parameters that are similar to those for any op-amp, although the specific numbers will differ, of course. The process is somewhat simplified since there are relatively fewer high voltage offerings. Design considerations comprise three primary areas:
- The top-tier factors are output voltage, output current, bandwidth, slew rate, and unipolar versus bipolar performance
- Other concerns are limitations in slew rate and load type as well as temperature related drift errors, which can show up in the output waveform
- Finally, there are issues of protection against thermal overload, excess current, and other issues that affect all amplifiers
Overcoming limitations
Designers must assess which available high voltage op-amps not only meet the mandatory criteria of #1, but have sufficiently low error specifications to meet requirements, and also offer enough built-in protection, or can be fit with external protection such as current limiting.
Adapting performance of a device that almost meets all requirements requires good judgement. For instance, sometimes the “best” available op-amp still falls short in one factor such as instability while driving a capacitive load, or sufficient output current capability, or excessive temperature-related drift. The designer has to decide between looking for a different op-amp, which may have a different shortcoming, or take the best one and then extend its performance.
Some examples illustrate this predicament:
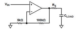
Capacitive loads: The ADHV4702-1 from Analog Devices is a high voltage, precision op-amp (Figure 2). The device can operate from dual symmetrical supplies of ±110 V, asymmetrical supplies, or a single +220 volt supply, and can deliver outputs from ±12 V to ±110 V at up to 20 mA.
Its 170 decibel (dB) open-loop gain (AOL) is a key factor in its high performance. It can easily drive modest capacitive loads, but as this load increases, the poles of its transfer function will shift, causing it to exhibit output peaking and possible instability due to reduced phase margin.
The op-amp designers came up with a solution to this issue. Adding a series resistor between the output and the CLoad pin allows it to drive loads greater than 1 microfarad (µF) (Figure 2).

Figure 2: Placing a series resistor (RS) between the amplifier output and CLOAD allows the ADHV4702-1 to drive capacitive loads greater than 1 μF. (Image source: Analog Devices)
However, adding this resistor may cause modest load peaking (Figure 3).

Figure 3: RS vs. CLOAD for maximum 2 dB peaking for the circuit of Figure 2 at unity gain, supply voltage of ±110 V, and VOUT = 100 Vp-p. (Image source: Analog Devices)
If even 2 dB is excessive load peaking for the application, the ADHV4702-1 supports external compensation via a capacitor placed between its compensation pin and ground. By proper selection of the resistor and capacitor, it is possible to ensure stability with capacitive loads with nearly flat response across the entire bandwidth (Figure 4).

Figure 4: Small-signal frequency response versus external compensation for the ADHV4702-1 at unity gain, a supply of ±110 V, VOUT = 100 Vp-p, Rf = 0 Ω and CCOMP = 5.6 picofarads (pF). (Image source: Analog Devices)
More output current drive: Texas Instruments’ OPA454AIDDAR op-amp delivers ±5 V to ±50 V from a single supply of 10 V to 100 V, respectively. This is half the output voltage rating than that of the ADHV4702-1 (100 V versus 200 V), but it has >2x the current drive (50 mA versus 20 mA). However, this amount of additional source/sink current may not suffice for some loads, especially if the load comprises smaller loads in parallel.
There are two options which address this issue for the OPA454. First, two (or more) OPA454AIDDARs can be connected in parallel (Figure 5).

Figure 5: Placing two OPA454AIDDAR op-amps in parallel will linearly increase their output current capability. (Image source: Texas Instruments)
Amplifier A1 acts as the master amplifier and can be configured for any op-amp configuration, not just as a basic gain unit. Amplifier A2, which can be just one or many, is a slave. It is configured as a unity-gain buffer that tracks the output of A1 while adding additional drive current.
An alternative for obtaining more current than a single amplifier or several slaves can supply is to use external output current boost transistors (Figure 6).
Figure 6: An alternative to placing OPA454 devices in parallel is to use external output transistors. This can achieve even higher output current. Here, they boost output current to more than 1 amp. (Image source: Texas Instruments)
Using the transistors shown, the configuration can supply over 1 amp. However, unlike the use of additional OPA454 op-amps, the complementary transistor pair may not provide the level of distortion-free performance and linearity needed. If this higher current is needed and transistors are the preferred solution, matched complementary PNP/NPN transistor pairs may be required.
Temperature coefficient (tempco) and drift: As with all analog components, tempco affects performance and accuracy, and input offset temperature drift (dVOS/dT) will become part of the amplified output. For the OPA454, the dVOS/dT specification is quite low at ±1.6 μV/°C (typical) and ±10 μV/°C (maximum) over the specified ambient temperature range of –40°C to +85°C.
If this number is too large, adding a so-called “zero-drift” op-amp as a preamplifier ahead of the high voltage OPA454 will reduce the overall drift (Figure 7). With the Texas Instruments OPA735 in place as the zero-drift preamplifier, the tempco drift of the high voltage amplifier can be kept to the 0.05 μV/°C (maximum) drift of the first stage, giving a reduction factor of 200.

Figure 7: Adding the OPA735 near-zero-drift op-amp in the input path of the OPA454 results in a two-stage, high voltage circuit with very low input-offset temperature drift. (Image source: Texas Instruments)
Thermal issues and protection
Even though current levels may be modest, internal dissipation due to the higher voltages may be an issue, per the equation power = voltage × current. Thermal modeling is essential, beginning with the basic equation of junction temperature: TJ = TA + (PD × ΘJA), where TJ is the junction temperature, TA is ambient temperature, PD is power dissipation, and ΘJA is the package thermal resistance to ambient. The latter is determined by mounting techniques and environment, including heat sinking, air flow, and pc board copper.
Recognizing the importance and presence of generated heat, ICs such as the OPA454 and the ADHV4702-1 incorporate thermal shutdown circuitry. For example, circuitry in the OPA454 triggers automatic thermal shutdown where the output goes to a high impedance state when its internal device temperature reaches 150°C. It remains in thermal shutdown until it cools to 130°C, at which point it powers up. This hysteresis prevents on/off oscillation of the output around a thermal limit.
Dissipation limits are not solely a function of static output power but are also affected by operating frequency and slew rate, which may result in excessive heating of the output stage. It’s critical to study the safe operating area (SOA) graphs for any such drive beginning with the ADHV4702-1’s static SOA (Figure 8).

Figure 8: It’s critical to study the safe operating area (SOA) graphs. The DC SOA of the ADHV4702-1 is represented by the area under the curves, at ambient temperatures of 25⁰C and 85⁰C, with a gain of 20 V and a ±110 volt supply. (Image source: Analog Devices)
Dynamic SOA is also a concern. The ADHV4702-1 features an internal slew rate boost circuit to achieve its 19 megahertz (MHz) small-signal bandwidth and 74 V/microsecond (µs) slew rate, but this booster circuit may consume a larger amount of current depending on the signal. For this reason, external diodes can be used with the ADHV4702-1 to limit its differential input voltage (Figure 9).

Figure 9: External diodes at the input of the ADHV4702-1 will protect the device from the thermal effects of the booster circuit’s high current by limiting its differential input voltage. (Image source: Analog Devices)
This protects the amplifier in dynamic operation, but limits slew rate and large signal bandwidth, and so limits the current produced by the slew boosting circuit and reduces the internal power dissipation (Figure 10).

Figure 10: Dynamic SOA at ambient temperatures of 25°C and 85°C, with and without clamping diodes, under the same conditions as the static SOA. (Image source: Analog Devices)
Not all high voltage drivers include thermal protection since the wide SOA makes an internal circuit too restrictive. For example, the PA52 from Apex Microtechnology is a high voltage, high power amplifier that can deliver up to 40 amps (continuous)/80 amps (peak) at a slew rate of 50 V/µs across a unipolar or bipolar voltage swing of 200 V. Since the dissipation levels can be so high, the SOA chart of this device is a critical element in system design, covering both DC and pulsed modes (Figure 11).

Figure 11: The SOA for a high voltage (±100 V), high current (80/40 amps) amplifier, such as the PA52 from Apex Microtechnology, varies over a wide range depending on whether it is operating in steady state or pulsed mode. (Image source: Apex Microtechnology)
For the PA52, designers will most likely want to add an external high-side current sense resistor between output and load to measure the output current and thus assess power. Sizing this resistor is always a trade-off between a high resistance value versus a lower resistance value. Higher resistance provides a larger signal and higher signal-to-noise ratio (SNR), while lower resistance both minimizes resistor self-dissipation and reduction of delivered output power.
A good starting point is to select the resistor value so that the voltage developed across it is 100 mV at maximum load current. Also, the sensing circuit will need to be compatible with high common-mode voltages (CMV). In most cases, an isolated sense circuit is a necessity for multiple reasons: sensed signal integrity, protecting the rest of the circuitry, and user safety.
Supply and regulatory issues
A high voltage amplifier is much more than just a schematic and BOM, as specifics of physical layout become critical. For circuits operating above around 60 V there are implementation safety issues and standards (the actual value depends on the end-application and country/region). For these higher voltage designs, users must decide how to separate the higher voltages from lower, safer ones. This may involve one or more mechanical means such as barriers, interlocks, insulation, or spacing.
Further, the layout must meet regulatory mandates for minimum creepage and clearance dimensions for components and circuit board traces so that arcing and flashover cannot occur. These dimensions are a function of the voltage and the anticipated operating environment (humidity and dust versus a clean, dry environment). It may make sense to use a consultant who is an expert in these areas since the standards are complicated with many subtleties, while the formal approval process requires both analyses of the design layout, construction, materials, dimensions, and materials as well as a proof model for test.
In principle, a low-to-high voltage AC/DC or DC/DC supply is straightforward and can be built using a full-wave rectifier (for AC) along with a voltage multiplier circuit composed of diodes and capacitors. However, there are many practical issues in high voltage supply design such as ensuring these passive devices have proper voltage ratings.
Even placement of the supply is an issue. In applications that have only a low voltage supply (on the order of tens of volts or less) it may make sense to run lower voltage wires to a blocked off voltage multiplier located near the high voltage op-amp functions. However, the current draw at lower voltage means additional current-resistance (IR) drop and I2R power loss in those wires, and that may outweigh the advantages of the separation. The other option is to run the high voltage wires for the distance, thus reducing loss but adding to safety and regulatory constraints.
The make versus buy decision
Regardless of placement, unless the design team is knowledgeable and experienced, it usually makes sense to buy the high voltage supply rather than attempt to design and build it. There are many issues with these supplies and getting certification is difficult. A power supply does much more than just take an input voltage and transform it into the desired output:
- It must be accurate and stable
- It must meet ripple and transient performance objectives
- It should incorporate various protection and shutdown features
- It has to meet EMI standards
- It may also need to be galvanically isolated
There are many available higher voltage supplies ranging from low current models to ones that can deliver several amperes or more. For example, the FS02-15 from the EMCO High Voltage division of XP Power, is a pc board mounted, isolated high voltage module (Figure 12). It measures 2.25 inches long × 1.1 inches wide × 0.5 inches high (57 millimeters (mm) × 28.5 mm × 12.7 mm), operates off a 15 volt DC supply, and provides 200 V (±100 V) at 50 mA. The module meets all performance and regulatory requirements while also incorporating the features that are now standard and expected in a fully featured supply.

Figure 12: Off-the-shelf supplies such as the FS02-15 from XP Power, which delivers ±100 V at 50 mA from a 12 volt supply rail, eliminates the design and regulatory issues associated with safely providing isolated power for high voltage op-amps. (Image source: XP Power)
Conclusion
High voltage op-amps are a necessity in many electronics systems spanning instrumentation, medicine, physics, piezoelectric transducers, laser diodes, and more. While designers can turn to op-amps that are compatible with these voltages, their attributes and limitations must be clearly understood given the performance, thermal, regulatory, and safety implications of their >100 volt operation.
Disclaimer: The opinions, beliefs, and viewpoints expressed by the various authors and/or forum participants on this website do not necessarily reflect the opinions, beliefs, and viewpoints of DigiKey or official policies of DigiKey.




