Can DC Microgrids Help Ensure Stable and Efficient Smart Energy?
Contributed By DigiKey's European Editors
2017-02-14
Thomas Edison, in addition to championing DC power distribution in the infamous “war of currents” with Tesla and Westinghouse, held views about energy supply and sustainability that are strikingly similar to policies being developed today. He favored the use of local power generation, which would minimize DC transmission losses, and was fascinated by the prospect of utilizing renewable energy sources such as wind, solar and tide.
Today, of course, increasing concern over the future of fossil fuels and their effects on the environment is directing policy makers’ attention to renewable sources. Also, local power generation – whether connected to the main grid or islanded - has become practical and economically viable as technological advances have brought small photovoltaic arrays and wind turbines within the financial reach of businesses, small farms, and some homeowners. The output from such generators is typically DC and must be converted to AC at the appropriate frequency and voltage before it can be fed into the local line supply. The power conditioning circuitry used to achieve this dissipates a few percent of the precious harvested energy. That energy could be saved if the need for a DC to AC inverter could be eliminated.
Since Edison’s time, electricity consumption has increased significantly; in particular, through growing use of equipment such as PCs, mobile chargers, flat-panel televisions, and small office machines that are fundamentally DC-powered systems. Moreover, incandescent lighting is being phased out in favor of DC-powered LED replacements. Energy saving variable-frequency drives in appliances that traditionally contained AC induction motors such as washing machines or refrigerators now convert the AC line supply to DC before reconstructing an AC waveform at the right frequency to achieve the desired motor speed. In the longer term, the outlook for widespread use of plug-in hybrid or electric vehicles will further shift the balance of demand towards native DC loads that can operate more efficiently from a DC power source, eliminating the need for an AC/DC power supply at the input. The Electrical Power Research Institute (EPRI) estimates the efficiency gain for direct use of on-site renewable energy without conversion to AC could be up to 15%.
Today’s AC power grid, however, represents an enormous investment in equipment and technology. Moreover, vast quantities of appliances are currently in use that have been designed to run from a high-voltage AC supply, and would need to be adapted to run from a DC supply, or otherwise replaced. Consequently, a revolutionary change to adopt DC distribution is impractical.
Building DC microgrids
Incremental changes, on the other hand, could introduce the advantages of DC distribution in areas where they can be most easily accessed. A small DC microgrid may be used to augment a standard AC line supply by powering loads such as LED lighting or other DC appliances with minimal conversion losses. This offers an opportunity for properties, such as offices or homes that have their own solar or wind-powered micro generator, to utilize renewable-derived power efficiently and thereby simultaneously reduce utility bills as well as their environmental footprint.
As today’s distribution grids and appliances become smarter and gain intelligence to handle demand-side management and balancing, DC microgrids can become integral to the overall smart grid strategy by removing loads from the main grid at times when they can be powered independently, and reconnecting when the local energy sources are depleted. The microgrid may also be used to feed in any excess energy from the local micro generator by connecting to the main grid through an inverter.
The University of Bath has implemented what it claims to be the UK’s first local DC network to power the library on the campus. In the six-month experiment, 50 specially adapted personal computers were operated directly from the DC supply, and the LED lighting was also powered from the DC microgrid. In addition, an array of back-up batteries charged directly from the DC microgrid was installed to power the lighting and computers in case of any interruption in the utility supply. As the experiment was intended to study in-building low-voltage DC distribution, energy came from the standard AC grid rather than a local renewable supply. A single AC/DC converter at the front end effectively replaced the individual AC/DC power supplies in the library’s computers, thereby eliminating numerous sets of conversion losses and resulting in an increase in overall efficiency. The University claims the library’s total energy consumption was reduced by half, saving the equivalent of about £25,000 a year, and the ambient air temperature in the building was also reduced.
Standards enable progress
One factor that may have held up adoption of DC microgrids is a relative lack of standards governing aspects such as operating voltages, wiring, safety, and equipment interoperability. Standards published by the EMerge Alliance seek to address this deficiency, and include the Occupied Space standard that specifies low-voltage DC distribution at 24 V, suitable for powering indoor lighting and small appliances (Figure 1). The Alliance has also published the Data/Telecom Center standard, which specifies a higher voltage of 380 VDC giving increased power capability for high-performance servers. The higher voltage also helps lower copper costs, by reducing distribution currents. Further EMerge Alliance standards are expected, including a standard for supplying loads such as lighting and EV charging points in outdoor spaces.

Figure 1: The Occupied Space standard envisages low-voltage DC distribution at ceiling level, and is suited to feed-in of DC power generated on-site.
Although low-voltage DC distribution is well suited to powering LED lighting, there are no mechanical, safety or protection standards for low-voltage DC plugs, cables or input sockets that allow low-voltage DC-powered appliances to be marketed or easily used. If DC microgrids are adopted, they will likely be only for powering loads such as lighting in the first instance, and will likely need to be installed in parallel with an AC in-building distribution at the standard AC single-phase voltage.
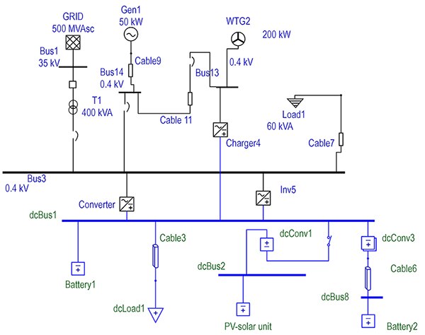
A scheme outlined in the International Journal on Technical and Physical Problems of Engineering (IJTPE) suggests interconnecting AC and DC grids to create a hybrid network (Figure 2) that can be powered from the utility supply or local solar or wind-powered micro generators. An inverter handles transfer of energy from the DC to the AC side of the grid, while an AC/DC converter enables the utility supply to power the DC bus when needed if the solar array stops generating electricity.

Figure 2: Hybrid AC-DC grid interconnected by inverter and converter.
Energy-Storage Options
Because renewable energy sources are inconsistent, a backup may be needed to help stabilize the flow of energy and provide emergency power. The grid-connected storage may be an array of batteries, as shown in Figure 2 and also used in the Bath University experiment, although other types of storage such as a flywheel or supercapacitor array can be considered.
Supercapacitors have very high power density and rapid discharge capability, and can respond quickly to high, short-term power demands. Charging time is also much shorter than for batteries, and other advantages include longer cycle life, greater reliability, lower maintenance, superior temperature stability, and a wider operating temperature range. Compared with ordinary electrolytic capacitors, volumetric efficiency is several thousand times greater, allowing engineers to design compact and lightweight storage for purposes ranging from board-level pulse or hold-up circuits comprising a single supercapacitor, to large supercapacitor banks suitable for microgrid backup or other applications such as UPS or electric propulsion.
AVX has supercapacitors such as the SCC series, which have a nominal voltage of 2.7 V, are available in various sizes up to 165 mm x 60 mm, and capacitance values from 1 F in the case of the SCCR12B105SRB, up to 3500 F. In arrays comprised of multiple supercapacitors, a device manager IC such as the Texas Instruments BQ33100 can provide control, active balancing to prevent overvoltage, health monitoring, and protection for up to five supercapacitors connected in series. Used in conjunction with the BQ24640 charger IC as in Figure 3, the IC sends information such as the state of charge of individual devices to the system over an SMBus connection.

Figure 3: Charging and monitoring a small supercapacitor energy store.
To build a large capacitor bank for a microgrid backup, the number of supercapacitors required depends upon the amount of energy and the output voltage required. In their paper Application of Super Capacitor Energy Storage in Microgrid System, Gorakhnath, Venkateshwarlu and Tukaram used the following equations to calculate the number of units needed to provide 86 W/h to power each of three 400 VAC phases via DC/AC inverters at up to 7 kW.

Where Wini = required energy in the application; Cc = capacity of each super capacitor unit; UMax = maximum voltage of a super capacitor; d= voltage discharge ratio
Similarly, the number of units needed to meet the voltage requirement is given by:

Where VMin = the minimum voltage of the bank
Maxwell Technologies has a range of ready-made supercapacitor packs for various back-up applications, offering total capacitance up to 500 F and covering voltages from 16 V to 75 V. Among these packs, the BMOD0165 P048 has a working voltage of 48 VDC, a rated capacitance of 165 F, and can store 53 W/h of energy.
Conclusion
Direct use of locally generated electricity at a low voltage such as 24 V could make sense in a domestic or office setting to power loads such as LED lighting. By minimizing DC/DC conversion and avoiding the use of an inverter, a local microgrid can make better use of renewable energy to save utility bills and reduce greenhouse gas emissions. Parallel or hybrid AC/DC networks are feasible and may help encourage the integration of low-voltage DC microgrids with existing infrastructures. These can be powered using energy from the main utility supply or on-site micro generators, backed up by batteries or a high-power energy supply such as a supercapacitor bank.
Disclaimer: The opinions, beliefs, and viewpoints expressed by the various authors and/or forum participants on this website do not necessarily reflect the opinions, beliefs, and viewpoints of DigiKey or official policies of DigiKey.


