An Architecture to Improve X-Ray Security System Throughput
Contributed By DigiKey's North American Editors
2019-03-07
Digital x-ray-based security systems are often the first line of defense in mail, luggage, and other cargo handling applications as they can be used to detect contraband, narcotics, explosives, weapons, and other security threats. While the x-ray techniques themselves are well understood, designers are constantly challenged to shorten the time to threat detection, while also maintaining accuracy, resolution, and low power, particularly as x-ray systems go portable.
The ideal approach to meeting these divergent requirements is a high performance multiplexed data acquisition system with minimal latencies.
This article discusses what’s needed to implement such a system based on a successive approximation register analog-to-digital converter (SAR-ADC). Unlike the more common pipeline ADC, the SAR-ADC is capable of a no-latency sampling. It will introduce sample solutions to fit the needs the of approach and what to consider when using a SAR-ADC.
Function and benefits of x-ray systems
Digital x-ray (DXR) devices require small, high performance, low power data acquisition systems to meet the security system’s demands. A typical DXR system multiplexes many channels at high sampling rates into a single ADC without sacrificing accuracy (Figure 1).

Figure 1: In a typical digital x-ray signal chain, many channels are multiplexed into a single ADC with high sampling rates. (Image source: Bonnie Baker)
The digital radiography detector’s performance is evaluated based on its image quality. As a consequence, it is essential that the x-ray beam’s acquisition be accurate and the processing precise. Digital radiography’s increased dynamic range, fast acquisition speed and frame rate, and uniformity using special image processing techniques allow the display of enhanced images.
Security imaging systems must provide enhanced images for accurate detection and shorter scanning times to increase the throughput, so x-ray-based security systems need ADC circuits that are accurate, sensitive, and fast. This starts with the digitization of the x-ray signal.
Digitizing the x-ray signal
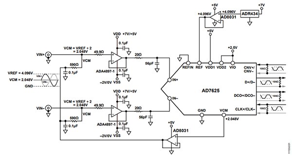
The circuit in Figure 2 shows the electrical connections of Figure 1’s amplifier to the ADC signal chain portion. The two Analog Devices ADA4897-1ARJZ-R7 amplifiers create a differential-to-differential amplifier driver that sends signals to the Analog Devices AD7625BCPZ’s differential input stage. The AD7625 is a 16-bit, 6 megasample/second (MSPS) SAR-ADC.
Figure 2: Schematic of the ADA4897-1 amplifier driving the AD7625 SAR-ADC, without decoupling capacitors. (Image source: Analog Devices)
The ADA4897-1 drivers use two low noise op amps that help maintain the dynamic performance of the AD7625 ADC. Also, the ADA4897-1’s fast settling time of 45 nanoseconds (ns) to within 0.1% is a good fit for multiplexed applications.
Unlike high-speed pipeline ADCs, the AD7652’s SAR-ADC architecture samples are latency free, and its 6 MSPS sampling rate allows fast sampling for multiple channels. The ADC has a serial low voltage differential signaling (LVDS) interface and 16-bit DC linearity performance to ensure low digital noise and provide a low pin count.
This amplifier/ADC combination is ideal for high performance multiplexed data acquisition systems as they are optimized for overall low noise and low distortion operation. Applications for such a combination include the portable digital x-ray systems and security scanners under discussion here.
X-ray system circuit description
The x-ray’s data acquisition circuit comprises two driver amplifiers to the input of the ADC, a voltage common-mode level shift for the driver amplifiers, a precision voltage reference, and a leading edge 16-bit SAR-ADC. All devices in this signal path contribute to an overall signal-to-noise ratio (SNR) of 88.6 decibels (dB) and a total harmonic distortion (THD) of −110.7 dB. It’s beneficial to examine the circuit from the point of view of key stages:
The ADC’s input driver amplifiers: In Figure 2, the ADA4897-1 amplifiers have low distortion with a spurious free dynamic range (SFDR) of −93 dB at 1 megahertz (MHz), a fast settling time of 36 ns to 0.1%, and a high bandwidth of 230 MHz. The configuration of both ADA4897-1 drivers is a gain of 1 V/V. The low-pass RC filter that follows the amplifiers is a single-pole design using a 20 ohm (Ω) resistor and a 56 picofarad (pF) capacitor giving it a 3 dB roll-off frequency of 142 MHz. This low-pass filter attenuates the output noise of the amplifier and out-of-band harmonics. If desired, a viable replacement for the two ADA4897-1 single amplifiers is a dual-amplifier version in the form of Analog Devices’ ADA4897-2ARMZ-RL.
Driving amplifier’s level shift: The AD7625’s nominal 2.048 common-mode voltage (VCM) sets the ADA4897-1’s output voltage by using the Analog Devices AD8031ARTZ-R2 amplifier in a unity-gain buffer configuration. The AD8031 applies the 2.048 common-mode bias voltage through the 590 Ω series resistors to the non-inverting inputs of the ADA4897-1 amplifiers. Due to its low output impedance and fast settling from transient currents, the AD8031 is a good fit for driving the common-mode voltages.
The ADA4897-1 is a rail-to-rail output amplifier, and when operating on a single 5 volt supply, it swings between 150 millivolts (mV) and 4.85 volts. An additional 2 volts of headroom with supplies of -2 to 7 volts at each end of the range provides lower distortion.
ADC’s reference voltage: A 4.096 voltage external reference, such as Analog Devices’ ADR434TRZ-EP-R7 or ADR444ARZ-REEL7, can be connected to the unbuffered REF input of the ADC using a buffer amplifier such as the AD8031, as shown in Figure 2. This configuration is a common multichannel application approach where several ADCs share the system reference.
The ADR434 is a low noise, high accuracy XFET reference with low temperature drift that can source and sink up to 30 mA and 20 mA, respectively. An AD8031 amplifier isolates the ADR434 output from the AD7625’s reference input. Additionally, this amplifier provides fast settling and low impedance to transient currents on the AD7625’s REF input. The 7 volt rail used to supply the ADA4897-1 op amps can also supply the VIN supply pin of the ADR434.
The AD7625’s winning characteristics for DXRs: The AD7625 achieves a dynamic performance of 92 dB SNR at 6 MSPS with a 16-bit (1 LSB) integral nonlinearity (INL) performance using an LVDS interface.
The AC performance of the circuit demonstrates a high SNR and low THD with two different power supply configurations: dual supply (Figure 3) and single supply (Figure 4).

Figure 3: This scope image shows the AD7625 and ADA4897-1 in dual supply operation (+7 volts, −2 volts) with an SNR = 88.6 dB, a THD = −110.7 dB, and a fundamental amplitude = −0.6 dB of full scale. (Image source: Analog Devices)

Figure 4: This scope image shows the AD7625 and ADA4897-1 in single supply operation (5 volts) with an SNR = 86.7 dB, a THD = −101.1 dB, and a fundamental amplitude = −1.55 dB of full scale. (Image source: Analog Devices)
In Figure 3, the power supply to the input circuit is +7 volts and −2 volts. In this configuration, with a 20 kilohertz (kHz), 93% full scale signal, the high-precision, low-noise, 16-bit data acquisition signal chain fast Fourier transform (FFT) performance features a SNR of 88.6 dB and a THD of −110.7 dB.
In Figure 4, the power supply to the circuit is 5 volts. With this power supply, the SNR is equal to 86.7 dB and the THD is −101.1 dB.
The dual ADA4897-1 driver requires 54 mW. When adding the dual driver power to the ADC power of 135 mW and the reference and reference buffer power of 12 mW, the total power equals 201 mW. The circuit in Figure 3 uses supplies of +7 volts and −2 volts for the input of the ADA4897-1 drivers to minimize power dissipation and to achieve the optimum system distortion performance.
Circuit evaluation and test
To evaluate and test the AD7625 ADC, Analog Devices has an evaluation board. To test the circuit shown in Figure 2, the two ADA4897-1 op amps replace the on-board ADA4899-1YRDZ-R7 op amps. The board’s documentation contains a detailed schematic and user instructions. A functional block diagram of the test setup is shown in Figure 5.

Figure 5: Test circuit for AD7624 ADC: the two ADA4897-1s replace the eval board’s ADA4899 op amps. (Image source: Analog Devices)
Conclusion
The ideal approach to meeting these differing high-speed data acquisition requirements is to use a high-performance multiplexed data acquisition system that minimizes latencies. This article discusses the implementation needs of such a system based on a SAR-ADC architecture. The fast sampling (6 MSPS) AD7625 ADC allows the implementation of multiple channels. This converter in combination with the high precision ADA4897-1 driver amplifiers, demonstrates excellent SNR and THD performance, making this set of devices a preferred blend for excellent x-ray solutions.
Disclaimer: The opinions, beliefs, and viewpoints expressed by the various authors and/or forum participants on this website do not necessarily reflect the opinions, beliefs, and viewpoints of DigiKey or official policies of DigiKey.


