ANALOG
DEVICES
 
 
ADN8835
 
 
 
 
 
 
 
 
 
 
 
 
 
 
 
 
 
 
 
 
 
 
 
 
 
 
 
 
 
 
uuuuuuuuuuuuuuuuuuuuu
Ultracompact, 3 
A  
Thermoelectric Cooler (TEC) Controller 
Data Sheet 
ADN8835 
Rev. B Document Feedback 
Information furnished by Analog Devices is believed to be accurate and reliable. However, no 
responsibility is assumed by Analog Devices for its use, nor for any infringements of patents or other 
rights of third parties that may result from its use. Specifications subject to change without notice. No 
license is granted by implication or otherwise under any patent or patent rights of Analog Devices. 
Trademarks and registered trademarks are the property of their respective owners. 
One Technology Way, P.O. Box 9106, Norwood, MA 02062-9106, U.S.A. 
Tel: 781.329.4700  ©2016–2018 Analog Devices, Inc. All rights reserved. 
Technical Support www.analog.com  
FEATURES 
High efficiency single inductor architecture 
Integrated low RDSON MOSFETs for the TEC controller 
TEC voltage and current operation monitoring 
No external sense resistor required 
Independent TEC heating and cooling current-limit settings 
Programmable maximum TEC voltage 
2.0 MHz (typical) PWM driver switching frequency 
External synchronization  
Two integrated, zero-drift, rail-to-rail chopper amplifiers 
Compatible with NTC or RTD thermal sensors 
2.50 V reference output with 1% accuracy 
Temperature lock indicator 
Available in a 36-lead, 6 mm × 6 mm LFCSP 
APPLICATIONS 
TEC temperature control 
Optical modules 
Optical fiber amplifiers 
Optical networking systems 
Instruments requiring TEC temperature control 
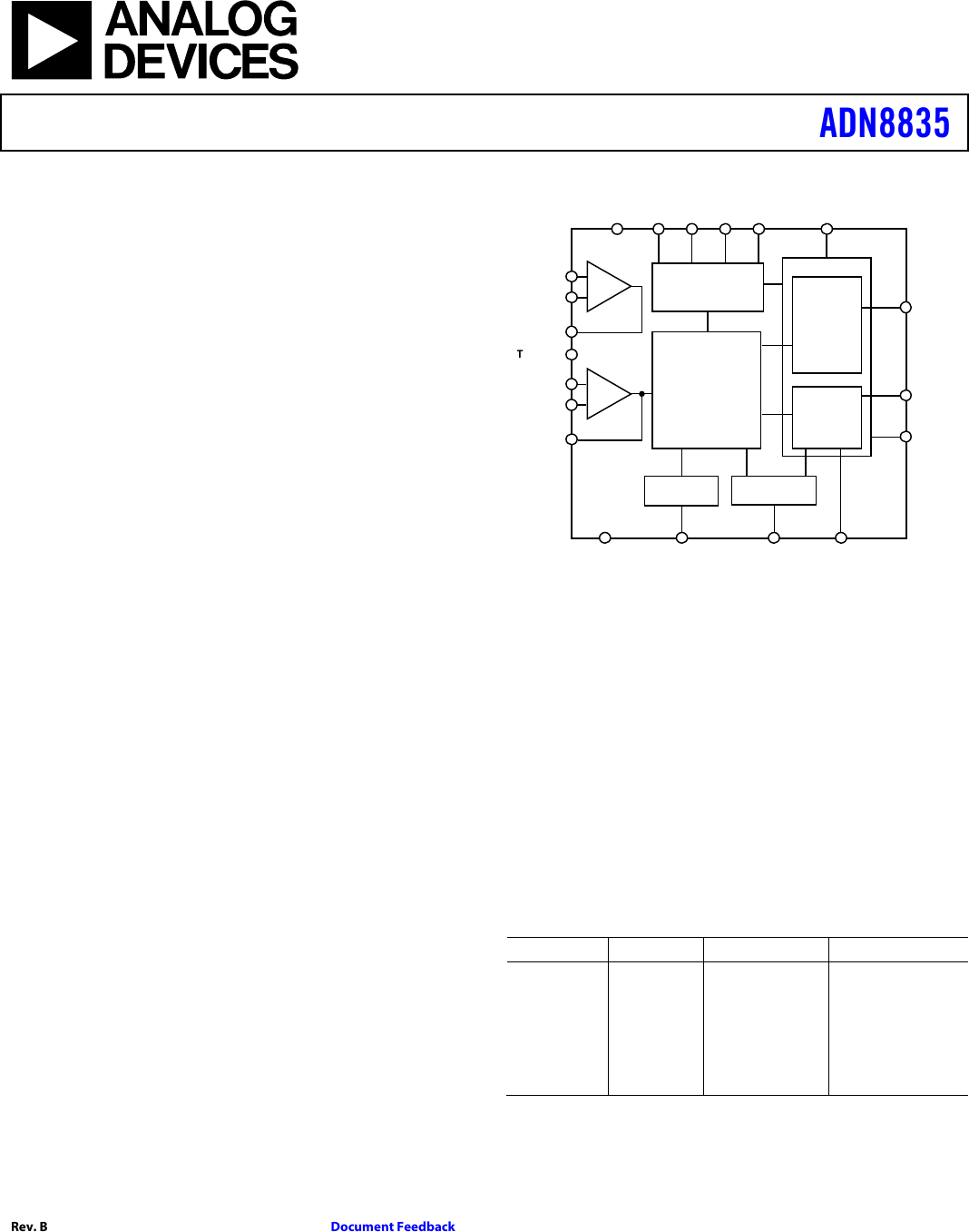
FUNCTIONAL BLOCK DIAGRAM 
Figure 1.  
GENERAL DESCRIPTION 
The ADN88351 is a monolithic TEC controller with an integrated 
TEC controller. It has a linear power stage, a pulse-width 
modulation (PWM) power stage, and two zero-drift, rail-to-rail 
chopper amplifiers. The linear controller works with the PWM 
driver to control the internal power MOSFETs in an H bridge 
configuration. By measuring the thermal sensor feedback 
voltage and using the integrated operational amplifiers as a 
proportional integral differential (PID) compensator to condition 
the signal, the ADN8835 drives current through a TEC to settle 
the temperature of a laser diode or a passive component attached 
to the TEC module to the programmed target temperature. 
The ADN8835 supports negative temperature coefficient 
(NTC) thermistors as well as positive temperature coefficient 
(PTC) resistive temperature detectors (RTDs). The target 
temperature is set as an analog voltage input either from a 
digital-to-analog converter (DAC) or from an external resistor 
divider. 
The temperature control loop of the ADN8835 is stabilized by 
PID compensation utilizing the built in, zero-drift chopper 
amplifiers. The internal 2.50 V reference voltage provides a 1% 
accurate output that biases a thermistor temperature sensing 
bridge as well as a voltage divider network to program the 
maximum TEC current and voltage limits for both the heating and 
cooling modes. With the zero-drift chopper amplifiers, excellent 
long-term temperature stability is maintained via an autonomous 
analog temperature control loop.  
Table 1. TEC Family Models 
Device No.  MOSFET  Thermal Loop Package 
ADN8831  Discrete Digital/analog LFCSP (CP-32-7) 
ADN8833 
Integrated 
Digital 
WLCSP (CB-25-7), 
LFCSP (CP-24-15) 
ADN8834  Integrated Digital/analog WLCSP (CB-25-7), 
LFCSP (CP-24-15) 
ADN8835  Integrated Digital/analog LFCSP (CP-36-5) 
1 Product is covered by U.S. Patent No. 6,486,643. 
TEC CURRENT
AND VOLTAGE
SENSE AND LIMIT
CONTROLLER
LINEAR
POWER
STAGE
TEC DRIVER
PWM
POWER
STAGE
OSCILLATOR
VOLTAGE
REFERENCE
OUT1
TMPGND
VLIM/
SD VTECILIM PVINxITEC
EN/SYVREF
LDR
ADN8835
SFB
IN2P
IN2N
IN1P
IN1N
OUT2
SW
PGNDx
VDD
AGND
ERROR
AMP
COMP
AMP
14174-001

ADN8835 Data Sheet 
Rev. B | Page 2 of 27 
TABLE OF CONTENTS 
Features .............................................................................................. 1 
Applications ....................................................................................... 1 
Functional Block Diagram .............................................................. 1 
General Description ......................................................................... 1 
Revision History ............................................................................... 2 
Detailed Functional Block Diagram .............................................. 3 
Specifications ..................................................................................... 4 
Absolute Maximum Ratings ............................................................ 7 
Thermal Resistance ...................................................................... 7 
Maximum Power Dissipation ..................................................... 7 
ESD Caution .................................................................................. 7 
Pin Configuration and Function Descriptions ............................. 8 
Typical Performance Characteristics ............................................. 9 
Theory of Operation ...................................................................... 13 
Analog PID Control ................................................................... 14 
Digital PID Control .................................................................... 14 
Powering the Controller ............................................................ 14 
Enable and Shutdown ................................................................ 15 
Oscillator Clock Frequency ....................................................... 15 
Temperature Lock Indicator ..................................................... 15 
Soft Start on Power-Up .............................................................. 15 
TEC Voltage/Current Monitor ................................................. 16 
Maximum TEC Voltage Limit .................................................. 16 
Maximum TEC Current Limit ................................................. 16 
Applications Information .............................................................. 18 
Signal Flow .................................................................................. 18 
Thermistor Setup ........................................................................ 18 
Thermistor Amplifier (Chopper 1) .......................................... 19 
PID Compensation Amplifier (Chopper 2) ............................ 19 
MOSFET Driver Amplifiers ...................................................... 20 
PWM Output Filter Requirements .......................................... 20 
Input Capacitor Selection .......................................................... 21 
Power Dissipation....................................................................... 21 
Thermal Consideration ............................................................. 22 
PCB Layout Guidelines .................................................................. 23 
Block Diagrams and Signal Flow ............................................. 23 
Guidelines for Reducing Noise and Minimizing Power Loss23 
Example PCB Layout Using Two Layers ................................. 24 
Outline Dimensions ....................................................................... 27 
Ordering Guide .......................................................................... 27 
REVISION HISTORY 
9/2018—Rev. A to Rev. B 
Added Patent Information ................................................................. 1 
Changes to Specifications, Table 2, Voltage Measurement 
Accuracy Parameter ......................................................................... 6 
5/2017—Rev. 0 to Rev. A 
Changes to PID Compensation Amplifier (Chopper 2) Section... 18 
Changes to Ordering Guide .......................................................... 26 
12/2016—Revision 0: Initial Version 
 
 
 
 
 
 
 
 
 
 
 
 
 
 
 
 
 
 
 
 
 
 
 
 
 
 
 
 
 
 
 
 
 
 
 
 
 
 
 
 
 
 
 
 
 
 
 
 
Data Sheet ADN8835 
Rev. B | Page 3 of 27 
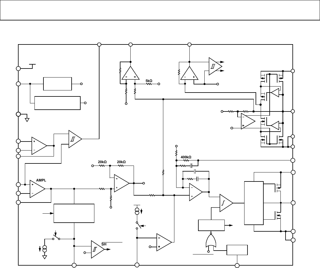
DETAILED FUNCTIONAL BLOCK DIAGRAM 
Figure 2. Detailed Functional Block Diagram of the ADN8835  
V
B
LINEAR
AMPLIFIER
V
C
20kΩ
ITEC
1.25V
1.25V1.25V
5kΩ
VTEC
20kΩ20kΩ
5kΩ
SFB
IN2P
IN2N
OUT2
IN1P
IN1N
OUT1
1.25V
VLIM/SD
V
C
V
B
 = 2.5V AT VDD > 4.0V
V
B
 = 1.5V AT VDD < 4.0V
BAND GAP
VOLTAGE
REFERENCE
V
B
VREF 2.5V
VDD
AGND
TEC VOLTAGE
LIMIT AND INTERNAL
SOFT START
COMPENSATION
AMPLIFIER
TEMPERATURE
ERROR
AMPLIFIER
VDD
ADN8835
VDD
40µA
10µA
HEATING
TEC CURRENT SENSE
LDR
TEC
VOLTAGE
SENSE
SW
PGNDS
PVINS
PWM POWER
STAGE
PWM
MOSFET
DRIVER
EN/SY
SFB
20kΩ20kΩ
20kΩ
20kΩ
100kΩ
V
B
V
B
400kΩ
80kΩ
PWM
MODULATOR
PWM
ERROR
AMPLIFIER
ILIM
COOLING
ITEC
20kΩ
TEC
CURRENT
LIMIT
PGNDS
LDR
PGNDL
PVINL
PGNDL
HEATING
COOLING
CLK
SHUTDOWN
0.07V
OSCILLATOR CLK
SHUTDOWN
DEGLITCH
V
HIGH
 ≥ 2.1V
V
LOW
≤ 0.8V
2kΩ 80kΩ
TEC DRIVER
LINEAR POWER
STAGE
+
–
+
–
14174-002
TMPGD

ADN8835 Data Sheet 
Rev. B | Page 4 of 27 
SPECIFICATIONS 
VIN = 2.7 V to 5.5 V,  T J = −40°C to +125°C for minimum/maximum specifications, and TA = 25°C for typical specifications, unless 
otherwise noted. 
Table 2. 
Parameter Symbol Test Conditions/Comments  Min Typ Max Unit 
POWER SUPPLY 
Driver Supply Voltage  VPVIN  2.7  5.5  V 
Controller Supply Voltage  VVDD  2.7  5.5  V 
Supply Current  IVDD PWM not switching   3.3  5  mA 
Shutdown Current  ISD EN/SY = AGND or VLIM/SD = AGND  350  700  µA 
Undervoltage Lockout (UVLO)  VUVLO  VVDD rising  2.45  2.55  2.65  V 
UVLO Hysteresis UVLOHYST  80  90  100  mV 
REFERENCE VOLTAGE 
V
VREF
I
VREF
 = 0 mA to 10 mA 
2.475 
2.50 
2.525 
V 
LINEAR OUTPUT 
Output Voltage   VLDR  ILDR = 0 A 
Low 
0 
V 
High  VPVIN  V 
Maximum Source Current  ILDR_SOURCE  3.5  A 
Maximum Sink Current  ILDR_SINK  3.5  A 
On Resistance  ILDR = 1.5 A 
P-MOSFET   RDS_PL(ON)  VPVIN = 5.0 V  50  70  mΩ 
VPVIN = 3.3 V  55  85  mΩ 
N-MOSFET   RDS_NL(ON)  VPVIN = 5.0 V  45  80  mΩ 
VPVIN = 3.3 V  50  90  mΩ 
Leakage Current 
P-MOSFET  ILDR_P_LKG  0.1  10  µA 
N-MOSFET 
I
LDR_N_LKG
0.1 
10 
µA 
Linear Amplifier Gain  ALDR  40  V/V 
LDR Short-Circuit Threshold  ILDR_SH_GNDL LDR short to PGNDL, enter hiccup  4  A 
ILDR_SH_PVIN(L) LDR short to PVIN, enter hiccup  −4  A 
Hiccup Cycle  tHICCUP  15  ms 
PWM OUTPUT 
Output Voltage  VSFB  ISFB = 0 A  V 
Low 0.06 × VPVIN  V 
High 0.93 × VPVIN  V 
Maximum Source Current  ISW_SOURCE  3.5  A 
Maximum Sink Current  ISW_SINK  3.5  A 
On Resistance  ISW = 1.5 A 
P-MOSFET  RDS_PS(ON)  VPVIN = 5.0 V  60  85  mΩ 
VPVIN = 3.3 V  70  100  mΩ 
N-MOSFET  RDS_NS(ON)  VPVIN = 5.0 V  45  85  mΩ 
VPVIN = 3.3 V  55  95  mΩ 
Leakage Current 
P-MOSFET  ISW_P_LKG  0.1  10  µA 
N-MOSFET  ISW_N_LKG  0.1  10  µA 
SW Node Rise Time1  tSW_R  CSW = 1 nF  1  ns 
PWM Duty Cycle2  DSW  6  93  % 
SFB Input Bias Current  ISFB  1  2  µA 
PWM OSCILLATOR 
Internal Oscillator Frequency  fOSC EN/SY high  1.85  2.0  2.15  MHz 

Data Sheet ADN8835 
Rev. B | Page 5 of 27 
Parameter 
Symbol 
Test Conditions/Comments 
Min 
Typ 
Max 
Unit 
EN/SY Input Voltage 
Low   VEN/SY_ILOW  0.8  V 
High   VEN/SY_IHIGH  2.1  V 
External Synchronization Frequency  fSYNC  1.85  3.25  MHz 
Synchronization Pulse Duty Cycle  DSYNC  10  90  % 
EN/SY Rising to PWM Rising Delay  tSYNC_PWM  50  ns 
EN/SY to PWM Lock Time  tSY_LOCK Number of sync cycles  11  Cycles 
EN/SY Input Current   IEN/SY  0.3  0.5  µA 
Pull-Down Current  0.3  0.5  µA 
ERROR/COMPENSATION AMPLIFIERS 
Input Offset Voltage  VOS1  VCM1 = 1.5 V, VOS1 = VIN1P − VIN1N  10  100  µV 
VOS2  VCM2 = 1.5 V, VOS2 = VIN2P − VIN2N  10  100  µV 
Input Voltage Range  VCM1, VCM2  0  VVDD  V 
Common-Mode Rejection Ratio (CMRR) CMRR1, CMRR2  VCM1, VCM2 = 0.2 V to VVDD − 0.2 V  120  dB 
Output Voltage 
High  VOH1, VOH2  VVDD − 
0.04 
V 
Low 
V
OL1
, V
OL2
10 
mV 
Power Supply Rejection Ratio (PSRR)  PSRR1, PSRR2  120  dB 
Output Current  IOUT1, IOUT2 Sourcing and sinking  5  mA 
Gain Bandwidth Product1  GBW1, GBW2  VOUT1, VOUT2 = 0.5 V to VVDD − 1 V  2  MHz 
TEC CURRENT LIMIT  
ILIM Input Voltage Range  
Cooling  VILIMC  1.3  VVREF − 
0.2 
V 
Heating  VILIMH  0.2  1.2  V 
Current-Limit Threshold  
Cooling   VILIMC_TH  VITEC = 0.5 V  1.98  2.0  2.02  V 
Heating   VILIMH_TH  VITEC = 2 V  0.48  0.5  0.52  V 
ILIM Input Current 
Heating  IILIMH  −0.2  +0.2  µA 
Cooling 
I
ILIMC
Sourcing current 
37.5 
40 
42.5 
µA 
Cooling to Heating Current Detection 
Threshold 
ICOOL_HEAT_TH  40  mA 
TEC VOLTAGE LIMIT 
Voltage Limit Gain  AVLIM (VDRL − VSFB)/VVLIM  2  V/V  
VLIM/SD Input Voltage Range1VVLIMC, VVLIMH   0.2  VVDD/2  V 
VLIM/SD Input Current  
Cooling  IILIMC  VOUT2 < VVREF/2  −0.2  +0.2  µA 
Heating 
I
ILIMH
V
OUT2
 > V
VREF
/2, sinking current 
8 
10 
12 
µA 
TEC CURRENT MEASUREMENT 
Current Sense Gain   RCS   0.285  V/A 
Current Measurement Accuracy 
I
LDR_ERROR
1 A ≤ I
LDR
 ≤ 3 A  
15 
15 
% 
ITEC Voltage Accuracy  VITEC_AT_1_A Cooling, VVREF/2 + ILDR × RCS  1.493  1.535  1.577  V 
ITEC Voltage Output Range  VITEC   ITEC = 0 A  0  VVREF − 
0.05 
V 
ITEC Bias Voltage  VITEC_B  ILDR = 0 A  1.210  1.250  1.285  V 
Maximum ITEC Output Current  IITEC  −2  +2 mA 
TEC VOLTAGE MEASUREMENT 
Voltage Sense Gain  AVTEC  0.24  0.25  0.26  V/V 

ADN8835 Data Sheet 
Rev. B | Page 6 of 27 
Parameter 
Symbol 
Test Conditions/Comments 
Min 
Typ 
Max 
Unit 
Voltage Measurement Accuracy  VVTEC_AT_1_V  VLDR − VSFB = 1 V, VVREF/2 + AVTEC × 
(VLDR − VSFB) 
1.475  1.50  1.525  V 
VTEC Output Voltage Range  VVTEC  0.005  2.625  V 
VTEC Bias Voltage  VVTEC_B  VLDR = VSFB  1.225  1.250  1.285  V 
Maximum VTEC Output Current  RVTEC  −2  +2 mA 
TEMPERATURE GOOD 
TMPGD Output Voltage 
No load 
Low  VTMPGD_LO  0.4  V 
High   VTMPGD_HO  2.0  V 
TMPGD Output Impedance 
Low  RTMPGD_LOW  25  Ω 
High   RTMPGD_LOW  50  Ω 
Threshold IN2N tied to OUT2, VIN2P = 1.5 V 
High   VOUT1_THH  1.54  1.56  V 
Low   VOUT1_THL  1.40  1.46  V 
INTERNAL SOFT START 
Soft Start Time  tSS  150  ms 
VLIM/SD SHUTDOWN 
Low Voltage Threshold  VVLIM/SD_THL  0.07  V 
THERMAL SHUTDOWN  
Threshold 
T
SHDN_TH
170 
°C 
Hysteresis  TSHDN_HYS  17  °C 
1 This specification is guaranteed by design.  
2 This specification is guaranteed by characterization. 
 
 
 
 
 
 
 
 
 
 
 
 
 
 
 
 
 
 
 
 
 
 
 
 
 
 
 
 
Am
 
ESD (electrostati: disdlavge) sensitive device‘
(havged devlzes and (mun boards can dwxchavge
wlmom daemon Akhough (MS pvcdun (EEWIES
palemed or pmpnexary pvoleman mcumy, damage
may mm on dewces submded m high enevgy ESD
Thevefove, proper {so pvetaunon: shoum be (aken m
avmd pevfovmame degradation 0! ‘05: of {unctlonalwy
 
Data Sheet ADN8835 
Rev. B | Page 7 of 27 
ABSOLUTE MAXIMUM RATINGS 
Table 3.  
Parameter Rating 
PVINL to PGNDL   −0.3 V to +6 V 
PVINS to PGNDS  
−0.3 V to +6 V 
LDR to PGNDL   −0.3 V to VPVINL 
SW to PGNDS  −0.3 V to +6 V 
SFB to AGND  −0.3 V to VVDD 
AGND to PGNDL  −0.3 V to +0.3 V 
AGND to PGNDS  −0.3 V to +0.3 V 
VLIM/SD to AGND  −0.3 V to VVDD 
ILIM to AGND  −0.3 V to VVDD 
VREF to AGND  −0.3 V to +3 V 
VDD to AGND  −0.3 V to +6 V 
IN1P to AGND  −0.3 V to VVDD 
IN1N to AGND 
−0.3 V to V
VDD
OUT1 to AGND  −0.3 V to +6 V 
IN2P to AGND  −0.3 V to VVDD 
IN2N to AGND  −0.3 V to VVDD 
OUT2 to AGND  −0.3 V to +6 V 
EN/SY to AGND  −0.3 V to VVDD 
ITEC to AGND  −0.3 V to +6 V 
VTEC to AGND  −0.3 V to +6 V 
Maximum Current 
VREF to AGND 20 mA 
OUT1 to AGND 50 mA 
OUT2 to AGND 
50 mA 
ITEC to AGND 50 mA 
VTEC to AGND 50 mA 
Junction Temperature  125°C 
Storage Temperature Range  −65°C to +150°C 
Lead Temperature (Soldering, 10 sec)  260°C 
Stresses at or above those listed under Absolute Maximum 
Ratings may cause permanent damage to the product. This is a 
stress rating only; functional operation of the product at these 
or any other conditions above those indicated in the operational 
section of this specification is not implied. Operation beyond 
the maximum operating conditions for extended periods may 
affect product reliability. 
THERMAL RESISTANCE 
θJA is specified for the worst-case conditions, that is, a device 
soldered in a circuit board for surface-mount packages, and is 
based on a 4-layer standard JEDEC board. 
Table 4. Thermal Resistance 
Package Type  θJA  ΨJT  ΨJB Unit 
36-Lead LFCSP  33  1.2  12.3  °C/W 
MAXIMUM POWER DISSIPATION 
The maximum power that the ADN8835 can dissipate is limited 
by the associated rise in junction temperature. The maximum 
safe junction temperature for a plastic encapsulated device is 
determined by the glass transition temperature of the plastic, 
approximately 125°C. Exceeding this limit may cause a shift in 
parametric performance or device failure. 
The driver stage of the ADN8835 is designed for maximum 
load current capability. To ensure proper operation, it is 
necessary to observe the corresponding maximum power 
derating curves. 
Figure 3. Maximum Power Dissipation vs. Ambient Temperature  
ESD CAUTION 
3.5
3.0
2.5
2.0
1.5
1.0
0.5
030 705040 8060
MAXIMUM POWER DISSIPATION (W)
AMBIENT TEMPERATURE (°C)
14174-003
TJ = 125°C
 
~42
D'U
 
 
ADN3335
mp VIEW
(Mm m same)
 
 
 
 
 
 
 
ADN8835 Data Sheet 
Rev. B | Page 8 of 27 
PIN CONFIGURATION AND FUNCTION DESCRIPTIONS 
Figure 4. Pin Configuration  
Table 5. Pin Function Descriptions 
Pin No. Mnemonic Description 
0  EPAD Exposed Pad. Solder the exposed pad to the analog ground plane on the board. 
1, 2, 9, 10, 11, 19, 
35, 36 
DNC Do Not Connect. Leave these pins floating. 
3  IN2N  Inverting Input of the Compensation Amplifier. 
4  OUT2 Output of the Compensation Amplifier. 
5  VLIM/SD Voltage Limit/Shutdown. This pin sets the cooling and heating TEC voltage limits. When this pin is pulled 
low, the device shuts down.  
6  ILIM Current Limit. This pin sets the TEC cooling and heating current limits. 
7  VDD Power for the Controller Circuits. 
8  VREF 2.5 V Reference Output. 
12 
AGND 
Signal Ground. 
13  EN/SY Enable/Synchronization. Set this pin high to enable the device. An external synchronization clock input 
can be applied to this pin. 
14  VTEC TEC Voltage Output. 
15  SFB  Feedback of the PWM TEC Controller Output. 
16  ITEC TEC Current Output. 
17, 18 PGNDS Power Ground of the PWM TEC Controller. 
20, 21  SW  Switch Node Output of the PWM TEC Controller. 
22, 23 PVINS Power Input for the PWM TEC Driver. 
24, 25 PVINL Power Input for the Linear TEC Driver. 
26, 27 LDR Output of the Linear TEC Controller. 
28, 29 
PGNDL 
Power Ground of the Linear TEC Controller. 
30  TMPGD Temperature Good Output. 
31  OUT1 Output of the Error Amplifier. 
32  IN1N  Inverting Input of the Error Amplifier.  
33  IN1P  Noninverting Input of the Error Amplifier.  
34 
IN2P  
Noninverting Input of the Compensation Amplifier. 
1DNC
2DNC
3IN2N
4OUT2
5VLIM/SD
6ILIM
7VDD
8VREF
9DNC
27 LDR
26 LDR
25 PVINL
24 PVINL
23 PVINS
22 PVINS
21 SW
20 SW
19 DNC
10DNC
11DNC 12AGND
13EN/SY
14VTEC
15SFB
16ITEC
17PGNDS
18PGNDS
36 DNC
35 DNC
34 IN2P
33 IN1P
32 IN1N
31 OUT1
30 TMPGD
29 PGNDL
28 PGNDL
ADN8835
TOP VIEW
(Not to Scale)
NOTES
1. DO NOT CONNECT. LEAVE THESE PINS PIN FLOATING.
2. EXPOSED PAD. SOLDER THE EXPOSED PAD TO THE
ANALOG GROUND PLANE ON THE BOARD.
14174-004
 
 
 
 
 
 
 
 
 
 
 
 
 
 
 
 
 
 
 
 
 
 
 
 
 
 
 
 
 
 
Data Sheet ADN8835 
Rev. B | Page 9 of 27 
TYPICAL PERFORMANCE CHARACTERISTICS 
TA = 25°C, unless otherwise noted. 
Figure 5. Efficiency vs. TEC Current at VIN = 3.3 V at Various Loads in Cooling 
Mode  
Figure 6. Efficiency vs. TEC Current at VIN = 3.3 V at Various Loads in Heating 
Mode  
Figure 7. Efficiency vs. TEC Current at VIN = 3.3 V and 5 V in Cooling Mode 
with 1 Ω Load 
Figure 8. Efficiency vs. TEC Current at VIN = 3.3 V and 5 V in Heating Mode 
with 1 Ω Load 
Figure 9. Maximum TEC Current vs. Input Voltage at PVIN at Various Loads, 
Without Voltage and Current Limit  
Figure 10. VREF Line Regulation 
100
90
80
70
60
50
40
30
20
10
003.02.52.01.51.00.5
EFFICIENCY (%)
TEC CURRENT (A)
LOAD = 0.5Ω
LOAD = 1Ω
LOAD = 2Ω
14174-007
100
90
80
70
60
50
40
30
20
10
003.02.52.01.51.00.5
EFFICIENCY (%)
TEC CURRENT (A)
LOAD = 0.5Ω
LOAD = 1Ω
LOAD = 2Ω
14174-008
100
90
80
70
60
50
40
30
20
10
003.53.02.52.01.51.00.5
EFFICIENCY (%)
TEC CURRENT (A)
VIN = 3.3V
VIN = 5V
14174-005
100
90
80
70
60
50
40
30
20
10
003.53.02.52.01.51.00.5
EFFICIENCY (%)
TEC CURRENT (A)
VIN = 3.3V
VIN = 5V
14174-006
3.0
2.5
2.0
1.5
1.0
0.5
0
2.7 4.73.7
MAXIMUM TEC CURRENT (A)
INPUT VOLTAGE AT PVIN (V)
LOAD = 0.5Ω
LOAD = 1Ω
LOAD = 2Ω
14174-009
0.20
–0.20
–0.15
–0.10
–0.05
0
0.05
0.10
0.15
2.5 5.0 6.04.0 4.5 5.53.53.0
VREF ERROR (%)
SUPPLY VOLTAGE (V)
5mA LOAD
NO LOAD
14174-010
 
 
ADN8835 Data Sheet 
Rev. B | Page 10 of 27 
Figure 11. Thermal Stability (TEMPOUT) Voltage Error at Various Ambient 
Temperatures, VIN = 3.3 V, VTEMPSET = 1 V  
Figure 12. Thermal Stability (TEMPOUT) Voltage Error at Various Ambient 
Temperatures, VIN = 3.3 V, VTEMPSET = 1.5 V  
Figure 13. VREF Error vs. Ambient Temperature  
Figure 14. VREF Load Regulation  
Figure 15. ITEC Current Reading Error vs. TEC Current in Cooling Mode  
Figure 16. ITEC Current Reading Error vs. TEC Current in Heating Mode 
–0.10
–0.08
–0.06
–0.04
–0.02
0
0.02
0.04
0.06
0.08
0.10
020 40 60 80 100 120 140 160 180 200
TEMPOUT (V
OUT1
) VOLTAGE ERROR (%)
TIME (Seconds)
T
A
 = 15°C
T
A
 = 25°C
T
A
 = 35°C
T
A
 = 45°C
T
A
 = 55°C
14174-011
–0.10
–0.08
–0.06
–0.04
–0.02
0
0.02
0.04
0.06
0.08
0.10
020 40 60 80 100 120 140 160 180 200
TEMPOUT (V
OUT1
) VOLTAGE ERROR (%)
TIME (Seconds)
T
A
 = 15°C
T
A
 = 25°C
T
A
 = 35°C
T
A
 = 45°C
T
A
 = 55°C
14174-012
–1.0
–0.8
–0.6
–0.4
–0.2
0
0.2
0.4
0.6
0.8
1.0
–50 150100500
V
REF
 ERROR (%)
AMBIENT TEMPERATURE (°C)
V
IN
 = 2.7V AT 5mA LOAD
V
IN
 = 3.3V AT 5mA LOAD
V
IN
 = 5.5V AT 5mA LOAD
V
IN
 = 2.7V AT NO LOAD
V
IN
 = 3.3V AT NO LOAD
V
IN
 = 5.5V AT NO LOAD
14174-013
–1.0
–0.8
–0.6
–0.4
–0.2
0
0.2
0.4
0.6
0.8
1.0
0 1 5432
V
REF
 (%)
LOAD CURRENT AT V
REF
 (mA)
V
IN
 = 3.3V, ITEC = 0.5A, COOLING
V
IN
 = 3.3V, ITEC = 0.0A
V
IN
 = 3.3V, ITEC = 0.5A, HEATING
V
IN
 = 5V, ITEC = 0.5A, COOLING
V
IN
 = 5V, ITEC = 0A
V
IN
 = 5V, ITEC = 0.5A, HEATING
14174-014
20
–20
–15
–10
–5
0
5
10
15
03.02.52.01.51.00.5
ITEC CURRENT READING ERROR (%)
TEC CURRENT (A)
VIN = 3.3V
VIN = 5V
14174-015
20
–20
–15
–10
–5
0
5
10
15
03.02.52.01.51.00.5
ITEC CURRENT READING ERROR (%)
TEC CURRENT (A)
VIN = 3.3V
VIN = 5V
14174-016
 
 
 
 
um new
  
 
  
 
- 1:0 cunnzm
pwm (vac-1
D we cunnzm
pwm (rEc-Y
 
cm I
 
Data Sheet ADN8835 
Rev. B | Page 11 of 27 
Figure 17. VTEC Voltage Reading Error vs. TEC Voltage in Cooling Mode  
Figure 18. VTEC Voltage Reading Error vs. TEC Voltage in Heating Mode  
Figure 19. Cooling to Heating Transition  
Figure 20. Zero-Crossing TEC Current Zoom In from Heating to Cooling 
Figure 21. Zero-Crossing TEC Current Zoom In from Cooling to Heating  
Figure 22. Typical Enable Waveforms in Cooling Mode,  
VIN = 5 V, Load = 1 Ω, TEC Current = 2 A  
20
–20
–15
–10
–5
0
5
10
15
0 4321
VTEC VOLTAGE READING ERROR (%)
TEC VOLTAGE (V)
VIN = 3.3V
VIN = 5V
14174-017
0 4321
20
–20
–15
–10
–5
0
5
10
15
VTEC VOLTAGE READING ERROR (%)
TEC VOLTAGE (V)
VIN = 3.3V
VIN = 5V
14174-018
CH1 1.00V
BW
CH2 1.00V
BW
CH4 500mA Ω
BW
M200ms
500kS/s  1M POINTS
CH4      –500mA
1
4
LDO (TEC+)
PWM
(TEC–)
TEC
CURRENT
14174-019
CH1 1.00V
BW
CH2 1.00V
BW
CH4 500mA Ω
BW
M20.0ms 1.0MS/s
1M POINTS
CH4      20.0mA
1
4
LDO (TEC+)
TEC CURRENT
PWM (TEC–)
T       15.1000ms
T
14174-020
CH1 1.00V
BW
CH2 1.00V
BW
CH4 500mA Ω
BW
M20.0ms 5.0MS/s
1M POINTS
CH4      20.0mA
1
4
LDO (TEC+)
TEC CURRENT PWM (TEC–)
T       15.8000ms
T
14174-021
CH1 2.00V
BW
CH2 1.00V
BW
CH4 1.00A Ω
BW
M40.0ms 2.50MS/s
1M POINTS
CH3      1.60V
2
4
3
LDO (TEC+)
ENABLE
TEC CURRENT
PWM (TEC–)
T       79.6000ms
T
CH3 5.00V
BW
14174-022
 
I
pwu (YES-l
pwm fist")
I
   
w w cm I
cm I
 
 
m x cm .r
ADN8835 Data Sheet 
Rev. B | Page 12 of 27 
Figure 23. Typical Enable Waveforms in Heating Mode,  
VIN = 5 V, Load = 1 Ω, TEC Current = 2 A  
Figure 24. Typical Switch and Voltage Ripple Waveforms in Cooling Mode  
VIN = 5 V, Load = 1 Ω, TEC Current = 2 A 
Figure 25. Typical Switch and Voltage Ripple Waveforms in Heating Mode, 
VIN = 5 V, Load = 1 Ω, TEC Current = 2 A  
CH1 2.00V
BW
CH2 2.00V
BW
CH4 1.00A Ω
BW
M40.0ms 2.50MS/s
1M POINTS
CH3      1.90V
2
4
3
LDO (TEC+)
ENABLE
TEC CURRENT
PWM (TEC–)
T       79.6000ms
T
CH3 5.00V
BW
14174-023
CH1 20.0mV
BW
CH2 20.0mV
BW
M400ns 2.50GS/s
1M POINTS
CH3      2.24V
2
1
3
LDO (TEC+)
SW
PWM (TEC–)
T       4.0000ns
T
CH3 2.00V
14174-024
CH1 20.0mV
BW
CH2 20.0mV
BW
M400ns 2.50GS/s
1M POINTS
CH3      2.24V
2
1
3
LDO (TEC+)
SW
PWM (TEC–)
T       4.0000ns
T
CH3 2.00V
14174-025
 
 
 
 
 
 
 
 
 
 
 
 
 
 
 
Data Sheet ADN8835 
Rev. B | Page 13 of 27 
THEORY OF OPERATION 
The ADN8835 is a single-chip TEC controller that sets and 
stabilizes a TEC temperature. A voltage applied to the input of 
the ADN8835 corresponds to the temperature setpoint of the 
target object attached to the TEC. The ADN8835 controls an 
internal FET H bridge whereby the direction of the current fed 
through the TEC can be either positive (for cooling mode) to 
pump heat away from the object attached to the TEC, or 
negative (for heating mode) to pump heat into the object attached 
to the TEC.  
Temperature is measured with a thermal sensor attached to the 
target object, and the sensed temperature (voltage) is fed back 
to the ADN8835 to complete a closed thermal control loop of 
the TEC. For the best overall stability, couple the thermal sensor 
close to the TEC. In most laser diode modules, a TEC and a 
NTC thermistor are already mounted in the same package to 
regulate the laser diode temperature. 
The TEC is differentially driven in an H bridge configuration.  
The ADN8835 drives its internal MOSFET transistors to provide 
the TEC current. To provide good power efficiency and zero-
crossing quality, only one side of the H bridge uses a PWM 
driver. Only one inductor and one capacitor are required to filter 
out the switching frequency. The other side of the H bridge uses a 
linear output without requiring any additional circuitry. This pro-
prietary configuration allows the ADN8835 to provide efficiency of 
>90%. For most applications, a 1 µH inductor, a 10 μF capacitor, 
and a switching frequency of 2.0 MHz maintain less than 1% of the 
worst-case output voltage ripple across a TEC.  
The maximum voltage across the TEC and the current flowing 
through the TEC are set by using the VLIM/SD and ILIM pins. 
The maximum cooling and heating currents can be set indepen-
dently to allow asymmetric heating and cooling limits. For 
additional details, see the Maximum TEC Voltage Limit section 
and the Maximum TEC Current Limit section. 
Figure 26. Typical Application Circuit with Analog PID Compensation in a Temperature Control Loop  
ADN8835
L = 1µH
V
IN
2.7V TO 5.5V
TEC
SW
SFB
LDR
PGNDS
PVINL
PVINS
VDD
ILIM
VLIM/SD
ITEC
TEC
VOLTAGE
LIMIT
SHUTDOWN
VTEC
+
–
EN/SY TMPGD
C
SW_OUT
10µF
C
L_OUT
0.1µF
C
IN
10µF
C
VDD
0.1µF R
BP
R
FB
PGNDL
NTC
TEC
VOLTAGE
TEC
CURRENT
ENABLE/
SYNC
TEMP
SET
IN1N
IN1P
IN2P
VREF
AGND
OUT1 IN2N OUT2
R
C2
R
C1
R
V2
R
V1
TEC
CURRENT
LIMITS
C
VREF
0.1µF
R
A
R
R
B
R
I
R
D
C
D
C
F
C
I
R
P
R
X
R
TH
THERMISTOR
14174-026
 
 
 
 
 
 
 
 
 
 
 
 
 
 
ADN8835 Data Sheet 
Rev. B | Page 14 of 27 
ANALOG PID CONTROL 
The ADN8835 integrates two self correcting, auto-zeroing 
amplifiers (Chopper 1 and Chopper 2). The Chopper 1 amplifier 
takes a thermal sensor input and converts or regulates the input 
to a linear voltage output. The OUT1 voltage is proportional to the 
object temperature. The OUT1 voltage is fed into the compensa-
tion amplifier (Chopper 2) and is compared with a temperature 
setpoint voltage, which creates an error voltage that is propor-
tional to the difference. For autonomous analog temperature 
control, Chopper 2 can implement a PID network as shown in 
Figure 26 to set the overall stability and response of the thermal 
loop. Adjusting the PID network optimizes the step response of 
the TEC control loop. A compromised settling time and the 
maximum current ringing become available when this 
adjustment is done. To adjust the compensation network, see 
the PID Compensation Amplifier (Chopper 2) section.  
DIGITAL PID CONTROL 
The ADN8835 can also be configured for use in a software 
controlled PID loop. In this scenario, the Chopper 1 amplifier 
can either be left unused or configured as a thermistor input 
amplifier connected to an external temperature measurement 
analog-to-digital converter (ADC). For more information, see 
the Thermistor Amplifier (Chopper 1) section. If Chopper 1 is 
left unused, tie IN1N and IN1P to AGND. 
The Chopper 2 amplifier is used as a buffer for the external 
DAC, which controls the temperature setpoint. Connect the 
DAC to IN2P and short the IN2N and OUT2 pins together. See 
Figure 27 for an overview of how to configure the ADN8835 
external circuitry for digital PID control.  
POWERING THE CONTROLLER 
The ADN8835 operates at an input voltage range of 2.7 V to 
5.5 V that is applied to the PVINS pins and PVINL pins. The 
VDD pin is the input power for the driver and internal reference. 
The PVINS and the PVINL input power pins are for the PWM 
driver and the linear driver, respectively. Apply the same input 
voltage to all power input pins. In some circumstances, an RC 
low-pass filter can be added between the PVINS/PVINL and 
the VDD pins to prevent high frequency noise from entering 
VDD, as shown in Figure 27. The capacitor and resistor values 
are typically 10 Ω and 0.1 µF, respectively. 
When configuring the power supply to the ADN8835, keep in 
mind that at high current loads, the input voltage may drop 
substantially due to a voltage drop on the wires between the 
front-end power supply and the PVINS and the PVINL pins. 
Leave a proper voltage margin when designing the front-end 
power supply to maintain the performance. Minimize the trace 
length from the power supply to the PVINS and the PVINL 
pins to help mitigate the voltage drop. 
Figure 27. TEC Controller in a Digital Temperature Control Loop  
ADN8835
L = 1µH
V
IN
2.7V TO 5.5V
TEC
SW
SFB
LDR
PGNDS
PVINL
PVINS
VDD
ILIM
VLIM/SD
ITEC
IN2P
VTEC
TEC
VOLTAGE
LIMIT
2.5V VREF
+
–
EN/SY
C
SW_OUT
10µF
F
SW
 = 2MHz
C
L_OUT
0.1µF
C
IN
10µF
C
VDD
0.1µF
PGNDL
ENABLE
IN1N
IN1P
VREF
AGND
IN2N OUT2
OUT1
R
V1
R
V2
R
C1
R
C2
COOLING AND HEATING
TEC CURRENT LIMITS
C
VREF
0.1uF
R
A
R
2.5V VREF
TEC VOLTAGE READBACK
TEC CURRENT READBACK
TEMPERATURE SET
R
B
R
FB
R
BP
R
X
NTC
THERMISTOR
R
TH
TEMPERATURE
READBACK ADC
DAC
2.5V VREF
2.5V VREF
TMPGD
14174-027
 
LEE
Data Sheet ADN8835 
Rev. B | Page 15 of 27 
ENABLE AND SHUTDOWN  
To enable the ADN8835, apply a logic high voltage to the 
EN/SY pin while the voltage at the VLIM/SD pin is above the 
maximum shutdown threshold of 0.07 V.  If either the EN/SY pin 
voltage is set to logic low or the VLIM/SD voltage is below 0.07 V,  
the controller goes into an ultralow current state. The current 
drawn in shutdown mode is 350 µA typically. Most of the current 
is consumed by the VREF circuit block, which is always on even 
when the device is disabled or shut down. The device can also 
be enabled when an external synchronization clock signal is 
applied to the EN/SY pin, and the voltage at VLIM/SD input is 
above 0.07 V.  Table 6 shows the combinations of the two input 
signals that are required to enable the ADN8835.  
Table 6. Enable Pin Combinations 
EN/SY Input 
VLIM/SD Input 
Controller 
>2.1 V >0.07 V  Enabled 
Switching Between High 
(>2.1 V) and Low (<0.8 V) 
>0.07 V  Enabled 
<0.8 V No effect1 Shutdown 
Floating No effect1 Shutdown 
No effect1  ≤0.07 V  Shutdown 
1 No effect means this signal has no effect in shutting down or in enabling the 
device. 
OSCILLATOR CLOCK FREQUENCY 
The ADN8835 has an internal oscillator that generates a 2.0 MHz 
switching frequency for the PWM output stage. This oscillator is 
active when the enabled voltage at the EN/SY pin is set to a logic 
level higher than 2.1 V and the VLIM/SD pin voltage is greater 
than the shutdown threshold of 0.07 V.   
External Clock Operation 
The PWM switching frequency of the ADN8835 can be synchro-
nized to an external clock from 1.85 MHz to 3.25 MHz, applied 
to the EN/SY input pin, as shown on Figure 28.  
Figure 28. Synchronize to an External Clock  
Connecting Multiple ADN8835 Devices  
Multiple ADN8835 devices can be driven from a single master 
clock signal by connecting the external clock source to the 
EN/SY pin of each slave device. The input ripple can be greatly 
reduced by operating the ADN8835 devices 180° out of phase from 
each other and placing an inverter at one of the EN/SY pins, as 
shown in Figure 29. 
Figure 29. Multiple ADN8835 Devices Driven from a Master Clock 
TEMPERATURE LOCK INDICATOR 
The TMPGD pin outputs logic high when the temperature 
error amplifier output voltage, VOUT1, reaches the IN2P 
temperature setpoint (TEMPSET) voltage. The TMPGD pin has a 
detection range between 1.46 V and 1.54 V of VOUT1 and hysteresis. 
The TMPGD function allows direct interfacing either to the 
microcontrollers or to the supervisory circuitry. 
SOFT START ON POWER-UP 
The ADN8835 has an internal soft start circuit that generates a 
ramp with a typical 150 ms profile to minimize inrush current 
during power-up. The settling time and the final voltage across 
the TEC depends on the TEC voltage required by the control 
voltage of voltage loop. The higher the TEC voltage is, the longer it 
requires to increase. 
When the ADN8835 is first powered up, the linear side discharges 
the output of any prebias voltage. As soon as the prebias is elimi-
nated, the soft start cycle begins. During the soft start cycle, both 
the PWM and linear outputs track the internal soft start ramp 
until they reach midscale, where the control voltage, VC, is equal 
to the bias voltage, VB. From the midscale voltage, the PWM and 
linear outputs are then controlled by VC and diverge from each 
other until the required differential voltage is developed across 
the TEC or the differential voltage reaches the voltage limit. The 
voltage developed across the TEC depends on the control point 
at that moment in time. Figure 30 shows an example of the soft 
start profile in cooling mode. Note that, as both the LDR and SFB 
voltages increase with the soft start ramp and approach VB, the 
ramp slows to avoid possible current overshoot at the point 
where the TEC voltage starts to increase. 
EXTERNAL CLOCK
SOURCE
ADN8835
AGND
EN/SY
14174-028
ADN8835
ADN8835
EXTERNAL CLOCK
SOURCE
AGND
EN/SY
AGND
EN/SY
14174-029
 
 
LDR
 
 
 
 
 
 
 
 
 
V 71.25V
 
ADN8835 Data Sheet 
Rev. B | Page 16 of 27 
Figure 30. Soft Start Profile in Cooling Mode 
TEC VOLTAGE/CURRENT MONITOR 
The TEC real-time voltage and current are detectable at VTEC 
and ITEC, respectively. 
Voltage Monitor 
VTEC is an analog voltage output pin with a voltage proportional 
to the actual voltage across the TEC. A center VTEC voltage of 
1.25 V corresponds to 0 V across the TEC. Convert the voltage 
at VTEC and the voltage across the TEC using the following 
equation: 
VVTEC = 1.25 V + 0.25 × (VLDR − VSFB) 
Current Monitor 
ITEC is an analog voltage output pin with a voltage proportional 
to the actual current through the TEC. A center ITEC voltage of 
1.25 V corresponds to 0 A through the TEC. Convert the 
voltage at ITEC and the current through the TEC using the 
following equations: 
VITEC_COOLING = 1.25 V + ILDR × RCS  
where the current sense gain (RCS) is 0.285 V/A.  
VITEC_HEATING = 1.25 V − ILDR × RCS 
MAXIMUM TEC VOLTAGE LIMIT 
The maximum TEC voltage is set by applying a voltage divider 
at the VLIM/SD pin to protect the TEC. The voltage limiter 
operates bidirectionally and allows the cooling limit to be 
different from the heating limit. 
Using a Resistor Divider to Set the TEC Voltage Limit 
Separate voltage limits are set using a resistor divider. The 
internal current sink circuitry connected to VLIM/SD draws a 
current when the ADN8835 drives the TEC in a heating direction, 
which lowers the voltage at VLIM/SD. The current sink is not 
active when the TEC is driven in a cooling direction; therefore, 
the TEC heating voltage limit is always lower than the cooling 
voltage limit. 
Figure 31. Using a Resistor Divider to Set the TEC Voltage Limit  
Calculate the cooling and heating limits using the following 
equations: 
VVLIMC = VREF × RV2/(RV1 +RV2)  
where VREF = 2.5 V.  
VVLIMH = VVLIMC − ILIMH × RV1||RV2 
where ILIMH = 10 µA.  
VTEC_MAX_COOLING = VVLIMC × AVLIM 
where AVLIM =  2  V / V.  
VTEC_MAX_HEATING = VVLIMH × AVLIM 
MAXIMUM TEC CURRENT LIMIT 
To protect the TEC, separate maximum TEC current limits in 
cooling and heating directions are set by applying a voltage 
combination at the ILIM pin.  
Using a Resistor Divider to Set the TEC Current Limit 
The internal current sink circuitry connected to ILIM draws a 
40 µA current when the ADN8835 drives the TEC in a cooling 
direction, which allows a high cooling current. Use the following 
equations to calculate the maximum TEC currents: 
VILIMH = VREF × RC2/(RC1 +RC2)  
where VREF = 2.5 V.  
VILIMC = VILIMH + ILIMC × RC1||RC2 
where ILIMC = 40 µA.  
CS
ILIMC
COOLING
MAXTEC
R
V
IV25.1
__
−
=
where RCS = 0.285 V/A. 
CS
ILIMH
HEATINGMAXTEC
R
V
I−
=V25.1
__
VILIMH must not exceed 1.2 V and VILIMC must be more than 
1.3 V to leave proper margins between the heating and the 
cooling modes. 
V
B
LDR
SFB
TIME
DISCHARGE
PREBIAS SOFT START
BEGINS
TEC VOLTAGE
BUILDS UP
REACH
VOLTAGE LIMIT
14174-030
VLIM/SD
TEC VOLTAGE
LIMIT AND
INTERNAL
SOFT START
10µA
HEATING
CLK
DISABLE
V
REF
R
V1
R
V2
SW OPEN = V
VLIMC
SW CLOSED = V
VLIMH
14174-031

Data Sheet ADN8835 
Rev. B | Page 17 of 27 
Figure 32. Using a Resistor Divider to Set the TEC Current Limit 
VDD
40µA
ILIM
COOLING
ITEC
+
–
TEC
CURRENT
LIMIT
V
REF
R
C1
R
C2
SW OPEN = V
ILIMH
SW CLOSED = V
ILIMC
14174-032
 
 
ADN8835 Data Sheet 
Rev. B | Page 18 of 27 
APPLICATIONS INFORMATION 
Figure 33. Signal Flow Block Diagram  
SIGNAL FLOW 
The ADN8835 integrates two auto-zero amplifiers, defined as 
the Chopper 1 amplifier and the Chopper 2 amplifier. Both of the 
amplifiers can be used as standalone amplifiers; therefore, the 
implementation of temperature control can vary. Figure 33 
shows the signal flow through the ADN8835, and a typical 
implementation of the temperature control loop using the 
Chopper 1 amplifier and the Chopper 2 amplifier.  
In Figure 33, the Chopper 1 and Chopper 2 amplifiers are config-
ured as the thermistor input amplifier and the PID compensation 
amplifier, respectively. The thermistor input amplifier amplifies 
the thermistor voltage, and then outputs to the PID compensa-
tion amplifier. The PID compensation amplifier then compensates 
a loop response over the frequency domain.  
The output from the compensation loop at OUT2 is fed to the linear 
MOSFET gate driver. The voltage at LDR is fed with OUT2 into 
the PWM MOSFET gate driver. Including the internal transistors, 
the gain of the differential output section is fixed at 5. For details 
on the output drivers, see the MOSFET Driver Amplifier section. 
THERMISTOR SETUP 
The thermistor has a nonlinear relationship to temperature; near 
optimal linearity over a specified temperature range can be achieved 
with the proper value of a compensation resistor, RX, placed in 
series with the thermistor.  
First, the resistance of the thermistor must be known, where 
•RLOW = RTH at TLOW
•RMID = RTH at TMID
•RHIGH = RTH at THIGH
TLOW and THIGH are the endpoints of the temperature range and 
TMID is the average. In some cases, with only the β constant 
available, calculate RTH using the following equation: 
−=
R
R
TH
TT
RR 11
βexp
LINEAR
AMPLIFIER
LDR
TEC CURRENT SENSE
SW
PGNDS
PVINS
PWM POWER
STAGE
PWM
MOSFET
DRIVER
CONTROL SFB
PWM
MODULATOR
PGNDS
LDR
TEC
PGNDL
PVINL
PGNDL
+
–
OSCILLATOR
IN2P
OUT2
IN2N
TEC DRIVER
LINEAR POWER
STAGE
+
–
+
–
IN1P
OUT1
IN1N
IN1P
IN1N
OUT1
IN2P
IN2N
OUT2
Z
2
Z
1
R
FB
R
R
X
R
TH
V
REF
/2
V
REF
V
TEMPSET
V
OUT2
V
OUT1
V
IN
V
IN
TEMPERATURE ERROR
AMPLIFIER
A
V
 = R
FB
/(R
TH
 + R
X
) – R
FB
/R
CHOPPER 1
PID COMPENSATION
AMPLIFIER
A
V
 = Z2/Z1
CHOPPER 2
14174-033
 
 
 
 
 
 
 
 
 
22
A1
 
 
 
Data Sheet ADN8835 
Rev. B | Page 19 of 27 
where:  
RTH is a resistance at T (K).  
RR is a resistance at TR (K). 
Calculate RX using the following equation: 
−+
−+
=
MID
HIGHLOW
HIGHLOWHIGH
MIDMID
LOW
X
RRR
RRRRRR
R2
2
THERMISTOR AMPLIFIER (CHOPPER 1) 
The Chopper 1 amplifier can be used as a thermistor input 
amplifier. In Figure 33, the output voltage is a function of the 
thermistor temperature. The voltage at OUT1 is expressed as: 
2
1
REF
FB
X
TH
FB
OUT1
V
R
R
R
R
R
V×
+−
+
=
where:  
RFB is the feedback resistor. 
RTH is a thermistor.  
RX is a compensation resistor.  
Calculate R using the following equation: 
R = RX + RTH_AT_25°C 
VOUT1 is centered around VVREF/2 at 25°C. An average temperature 
to voltage coefficient is −25 mV/°C at a range of 5°C to 45°C. 
Figure 34. VOUT1 vs. Temperature 
PID COMPENSATION AMPLIFIER (CHOPPER 2) 
Use the Chopper 2 amplifier as the PID compensation amplifier. 
The voltage at OUT1 feeds into the PID compensation amplifier. 
The frequency response of the PID compensation amplifier is 
dictated by the compensation network. Apply the temperature 
set voltage at IN2P. In Figure 39, the voltage at OUT2 is 
calculated using the following equation: 
( )
TEMPSETOUT1TEMPSETOUT2 VV
Z1
Z2
VV −−=
where:  
VTEMPSET is the temperature setpoint voltage to the IN2P pin. 
Z1 is the combination of RI, RD, and CD (see Figure 35). 
Z2 is the combination of RP, CI, and CF (see Figure 35). 
The user sets the exact compensation network. This network 
varies from a simple integrator to proportional integral (PI), PID, 
or any other type of network. The user also determines the type of 
compensation and component values because they are dependent 
on the thermal response of the object and the TEC. One method to 
empirically determine these values is to input a step function to 
IN2P (thus changing the target temperature), and adjust the 
compensation network to minimize the settling time of the TEC 
temperature.  
A typical compensation network for temperature control of a laser 
module is a PID loop consisting of a very low frequency pole and 
two separate zeros at higher frequencies. Figure 35 shows a simple 
network for implementing PID compensation. To reduce the noise 
sensitivity of the control loop, an additional pole is added at a higher 
frequency than that of the zeros. The bode plot of the magnitude is 
shown in Figure 36. Use the following equation to calculate the 
unity-gain crossover frequency of the feedforward amplifier: 
TECGAIN
R
R
RR
R
CR
fFB
X
TH
FB
II
0dB ×
−
+
×= 2π
1
where TECGAIN is the symbolic gain of the TEC module.  
TECGAIN is critical to the mathematical design of the PID 
loop. However, the thermal time constant of the TEC module is 
usually unspecified, making it difficult to characterize 
TECGAIN as well as the feedback transfer function. In this 
case, the PID loop can be determined empirically by tuning the 
components step by step. There are many documents written on 
loop stabilization, and it is beyond the scope of this data sheet to 
discuss all methods and trade-offs for optimizing compensation 
networks.  
VOUT1 is a convenient measure to gauge the thermal instability of 
the system, which is also known as TEMPOUT. If the thermal loop 
is in steady state, the TEMPOUT voltage equals the TEMPSET 
voltage, meaning that the temperature of the controlled object 
equals the target temperature. 
–15 525 45
0
2.5
65
0.5
1.0
1.5
2.0
TEMPERATURE (°C)
V
OUT1
 (V)
14174-034
 
 
 
 
 
 
 
 
 
 
 
 
 
an? R
 
2"? a
2.”:
 
2w? R
1.5
7,5
 
 
 
 
 
 
 
 
 
 
 
 
 
 
 
 
 
 
 
 
 
 
 
 
 
 
ADN8835 Data Sheet 
Rev. B | Page 20 of 27 
Figure 35. Implementing a PID Compensation Loop  
Figure 36. Bode Plot for PID Compensation  
MOSFET DRIVER AMPLIFIERS 
The ADN8835 has two separate MOSFET drivers: a switched 
output or PWM amplifier, and a high gain linear amplifier. Each 
amplifier has a pair of outputs that drive the gates of the internal 
MOSFETs, which, in turn, drive the TEC as shown in Figure 33. A 
voltage across the TEC is monitored via the SFB and LDR pins. 
Although both MOSFET drivers achieve the same result, to 
provide constant voltage and high current, their operation is 
different. The exact equations for the two outputs are 
VLDR = VB − 80(VOUT2 − 1.25 V) 
VSFB = VLDR + 5(VOUT2 − 1.25 V) 
where:  
VOUT2 is the voltage at OUT2.  
VB is determined by VVDD as 
VB = 1.5 V for VVDD < 4.0 V 
VB = 2.5 V for VVDD > 4.0 V 
The compensation network that receives the temperature set voltage 
and the thermistor voltage fed by the input amplifier determines 
the voltage at OUT2. VLDR and VSFB have a low limit of 0 V and 
an upper limit of VVDD. Figure 37, Figure 38, and Figure 39 
show the graphs of these equations. 
Figure 37. LDR Voltage vs. OUT2 Voltage 
Figure 38. SFB Voltage vs. OUT2 Voltage 
Figure 39. TEC Voltage (LDR – SFB) vs. OUT2 Voltage  
PWM OUTPUT FILTER REQUIREMENTS 
A Type III compensator internally compensates the PWM 
amplifier. Because the poles and zeros of the compensator are 
designed and fixed by assuming the resonance frequency of the 
output LC tank is 50 kHz, the selection of the inductor and the 
capacitor must follow this guideline to ensure system stability. 
OUT1 IN2N OUT2
PID COMPENSATOR
CHOPPER 2
IN2P
ADN8835
VTEMPSET
RI
RDCDCF
CI
RP
14174-035
FREQUENCY
 (
Hz Log Scale)
MAGNITUDE (Log Scale)
0dB
1
2π × R
I
C
I
R
P
R
I
1
2π × R
I
C
D
1
2π × R
P
C
I
1
2π × C
D
 (R
D
 + R
I
)
R
P
R
D
 || R
I
14174-036
OUT2 (V)
LDR (V)
1.25
0.75
0.2501.75 2.25 2.75
–2.5
2.5
7.5
0
5.0
V
VDD
 = 3.3V
V
VDD
 = 5.0V
14174-037
SFB (V)
OUT2 (V)
1.250.750.2501.75 2.25 2.75
–2.5
2.5
7.5
0
5.0
V
VDD
 = 3.3V
V
VDD
 = 5.0V
14174-038
–2.5
–5.0
0
2.5
5.0
OUT2 (V)
VTEC (V)
LDR – SFB
1.250.750.2501.75 2.25 2.75
V
VDD
 = 3.3V
V
VDD
 = 5.0V
14174-039
v; x (v 7 m
xtv in J
 
 
 
 
 
 
 
 
 
 
 
 
Data Sheet ADN8835 
Rev. B | Page 21 of 27 
Inductor Selection 
The inductor selection determines the inductor current ripple and 
loop dynamic response. Larger inductance results in smaller 
current ripple and slower transient response because smaller 
inductance results in the opposite performance. To optimize the 
performance, the trade-off must be made between transient 
response speed, efficiency, and component size. Calculate the 
inductor value with the following equation: 
( )
L
SW
IN
OUTSW
IN
OUTSW
IfV
VVV
L∆××
×
=__ –
where: 
VSW_OUT is the PWM amplifier output. 
fSW is the switching frequency (2 MHz by default). 
∆IL is the inductor current ripple. 
A 1 µH inductor is typically recommended to allow reasonable 
output capacitor selection while maintaining a low inductor 
current ripple. If lower inductance is required, a minimum 
inductor value of 0.68 µH is suggested to ensure that the current 
ripple is set to a value between 30% and 40% of the maximum 
load current. 
Except for the inductor value, the equivalent dc resistance (DCR) 
inherent in the metal conductor is also a critical factor for 
inductor selection. The DCR accounts for most of the power loss 
on the inductor by DCR × IOUT2. Using an inductor with high 
DCR degrades the overall efficiency significantly. In addition, 
there is a conduct voltage drop across the inductor because of 
the DCR. When the PWM amplifier is sinking current in cooling 
mode, this voltage drives the minimum voltage of the amplifier 
higher than 0.06 × VPVIN by at least tenth of millivolts. Similarly, the 
maximum PWM amplifier output voltage is lower than 0.93 × 
VPVIN.  
This voltage drop is proportional to the value of the DCR, and 
reduces the output voltage range at the TEC. 
When selecting an inductor, ensure that the saturation current 
rating is higher than the maximum current peak to prevent sat-
uration. In general, ceramic multilayer inductors are suitable for low 
current applications due to small size and low DCR. When the 
noise level is critical, use a shielded ferrite inductor to reduce the 
electromagnetic interference (EMI). 
Table 7. Recommended Inductors 
Vendor Value Device No.  Footprint (mm) 
Coilcraft 1.0 μH ± 
20% 
XFL4020-102MEB  4.3 × 4.3  
Murata 1.0 μH ± 
20% 
DFE252012P-1R0M  2.5 × 2.0  
Capacitor Selection 
The output capacitor selection determines the output voltage 
ripple, transient response, as well as the loop dynamic response 
of the PWM amplifier output. Use the following equation to 
select the capacitor: 
( )
OUT
SW
IN
OUTSW
IN
OUTSW
VfLV
VVV
C∆××××
×
=
2
__
)(8
–
Note that the voltage caused by the product of current ripple, 
ΔIL, and the capacitor equivalent series resistance (ESR) also 
add up to the total output voltage ripple. Selecting a capacitor 
with low ESR can increase overall regulation and efficiency 
performance. 
Table 8. Recommended Output Capacitors 
Vendor Value Device No. 
Footprint 
(mm) 
Murata 10 µF ± 
10%, 10 V 
ZRB18AD71A106KE01L  1.6 × 0.8 
Murata 10 µF ± 
20%, 10 V 
GRM188D71A106MA73  1.6 × 0.8 
Taiyo 
Yuden 
10 µF ± 
20%, 10 V 
LMK107BC6106MA-T  1.6 × 0.8 
INPUT CAPACITOR SELECTION 
On the PVIN pin, the amplifiers require an input capacitor 
to decouple the noise and to provide the transient current to 
maintain a stable input and output voltage. A 10 µF ceramic 
capacitor rated at 10 V is the minimum recommended value. 
Increasing the capacitance reduces the switching ripple that 
couples into the power supply but increases the capacitor size. 
Because the current at the input terminal of the PWM amplifier 
is discontinuous, a capacitor with low effective series inductance 
(ESL) is preferred to reduce voltage spikes.  
In most applications, a decoupling capacitor is used in parallel 
with the input capacitor. The decoupling capacitor is usually a 
100 nF ceramic capacitor with very low ESR and ESL, which 
provides better noise rejection at high frequency bands. 
POWER DISSIPATION 
This section provides guidelines to calculate the power 
dissipation of the ADN8835. Approximate the total power 
dissipation in the device by 
PLOSS = PPWM + PLINEAR 
where:  
PPWM is the power dissipation in the PWM regulator. 
PLOSS is the total power dissipation in the ADN8835.  
PLINEAR is the power dissipation in the linear regulator. 
PWM Regulator Power Dissipation 
The PWM power stage is configured as a buck regulator and 
its dominant power dissipation (PPWM) includes power switch 

ADN8835 Data Sheet 
Rev. B | Page 22 of 27 
conduction losses (PCOND), switching losses (PSW), and transition 
losses (PTRAN). Other sources of power dissipation are usually 
less significant at the high output currents of the application 
thermal limit and can be neglected in approximation. 
Use the following equation to estimate the power dissipation of 
the buck regulator: 
PLOSS = PCOND + PSW + PTRAN 
Conduction Loss (PCOND) 
The conduction loss consists of two parts: inductor conduction 
loss (PCOND_L) and power switch conduction loss (PCOND_S).  
PCOND = PCOND_L + PCOND_S 
Inductor conduction loss is proportional to the DCR of the output 
inductor, L. Using an inductor with low DCR enhances the overall 
efficiency performance. Estimate inductor conduction loss by 
PCOND_L = DCR × IOUT2 
Power switch conduction losses are caused by the flow of the 
output current through both the high-side and low-side power 
switches, each of which has its own internal on resistance (RDSON). 
Use the following equation to estimate the amount of power 
switch conduction loss: 
PCOND_S = (RDSON_HS × D + RDSON_LS × (1 − D)) × IOUT2 
where: 
RDSON_HS is the on resistance of the high-side MOSFET. 
D is the duty cycle (D = VOUT/VIN). 
RDSON_LS is the on resistance of the low-side MOSFET. 
Switching Losses (PSW) 
Switching losses are associated with the current drawn by the 
controller to turn the power devices on and off at the switching 
frequency. Each time a power device gate is turned on or off, 
the controller transfers a charge from the input supply to the 
gate, and then from the gate to ground. Use the following 
equation to estimate the switching loss: 
PSW = (CGATE_HS + CGATE_LS) × VIN2 × fSW 
where: 
CGATE_HS is the gate capacitance of the high-side MOSFET. 
CGATE_LS is the gate capacitance of the low-side MOSFET. 
fSW is the switching frequency. 
For the ADN8835, the total of CGATE_HS + CGATE_LS is 
approximately 1 nF. 
Transition Losses (PTRAN) 
Transition losses occur because the high-side MOSFET cannot 
turn on or off instantaneously. During a switch node transition, 
the MOSFET provides all the inductor current. The source to 
drain voltage of the MOSFET is half the input voltage, resulting 
in power loss. Transition losses increase with both load and input 
voltage and occur twice for each switching cycle.  
Use the following equation to estimate the transition loss: 
PTRAN = 0.5 × VPVIN × IOUT × (tR + tF) × fSW 
where: 
VPVIN is the voltage at PVIN. 
IOUT is the output current of the PWM regulator. 
tR is the rise time of the switch node.  
tF is the fall time of the switch node. 
Linear Regulator Power Dissipation 
In the ADN8835, the output voltage of linear regulator is 
typically tied either to ground or VIN. The main power 
dissipation in this case comes from the conduction loss of the 
FETs and thus is quite low. When the load is light and the linear 
regulator must operate in a linear region, the power dissipation 
can be calculated using the following equation: 
PLINEAR = ((VIN − VOUT) × IOUT) + (VIN × IGND) 
where: 
VIN and VOUT are the input and output voltages of the linear 
regulator. 
IOUT is the load current of the linear regulator. 
IGND is the ground current of the linear regulator. 
Power dissipation due to the ground current is generally small 
and can be ignored for the purposes of this calculation. 
THERMAL CONSIDERATION 
To ensure that the ADN8835 operates below the maximum 
junction temperature even at high load, careful attention must 
be paid to provide a lower θJA value of the device. Typical 
techniques for enhancing heat dissipation include using larger 
copper layer and vias on the printed circuit board (PCB) and 
adding a heat sink.   
The ADN8835 LFCSP package has a large exposed pad (EPAD) 
at the bottom that must be soldered to the analog ground plane 
on the board. The majority of the heat of the device dissipates 
through the EPAD. Therefore, the copper layer connected to the 
EPAD as well as the vias on it must be optimized to conduct the 
heat effectively. It is recommended to use at least a 6 × 6 via 
array and distribute them evenly on the EPAD. Generally, it is 
more effective to increase the number of vias than to increase 
the diameter of the via within a limited area. 
 
 
 
 
 
 
  
   
   
 
 
 
 
 
 
 
 
 
 
 
 
 
 
 
souRchF 1
vEc rEc
ammo“ ‘
‘ vouAcE vouAGE
POWER \ LIMIYING SENSING :
rzmgssséukz m 1 mznuonzc
+ fl» comm
. coMPENsAnoN DRIVER ‘ (12c)
 
m m
“175mm cum." —— cum"
mmam “mm mm
 
 
 
 
 
 
 
 
 
 
 
 
 
 
 
Data Sheet ADN8835 
Rev. B | Page 23 of 27 
PCB LAYOUT GUIDELINES 
Figure 40. System Block Diagram 
BLOCK DIAGRAMS AND SIGNAL FLOW 
The ADN8835 integrates analog signal conditioning blocks, a 
load protection block, and a TEC controller power stage, all in a 
single IC. To achieve the best possible circuit performance, 
attention must be paid to keep the noise of the power stage from 
contaminating the sensitive analog conditioning and protection 
circuits. In addition, the layout of the power stage must be 
performed such that the IR losses are minimized to obtain the 
best possible electrical efficiency. 
The system block diagram of the ADN8835 is shown in Figure 40. 
GUIDELINES FOR REDUCING NOISE AND 
MINIMIZING POWER LOSS 
Each PCB layout is unique because of the physical constraints 
defined by the mechanical aspects of a given design. In addition, 
several other circuits work in conjunction with the TEC 
controller; these circuits have their own layout requirements. 
Therefore, there are always compromises that must be made for a 
given system. However, to minimize noise and keep power losses 
to a minimum during the PCB layout process, observe the 
following guidelines. 
General PCB Layout Guidelines 
Switching noise can interfere with other signals in the system; 
therefore, the switching signal traces must be placed away from 
the power stage to minimize the effect. If possible, place the 
ground plate between the small signal layer and power stage 
layer as a shield. 
Supply voltage drop on traces is also an important consideration 
because it determines the voltage headroom of the TEC controller 
at high currents. For example, if the supply voltage from the front-
end system is 3.3 V, and the voltage drop on the traces is 0.5 V,  
PVIN sees only 2.8 V, which limits the maximum voltage of the 
linear regulator as well as the maximum voltage across the TE C.  To 
mitigate the voltage waste on traces and impedance interconnec-
tion, place the ADN8835 and the input decoupling components 
close to the supply voltage terminal. This placement not only 
improves the system efficiency but also provides better regulation 
performance at the output. 
To prevent the noise signal from circulating through the ground 
plates, reference all of the sensitive analog signals to AGND and 
connect AGND to PGNDS using only a single-point connection. 
This connection ensures that the switching currents of the power 
stage do not flow into the sensitive AGND node. 
PWM Power Stage Layout Guidelines 
The PWM power stage consists of a MOSFET pair that forms a 
switch mode output that switches current from PVINS to the 
load via an LC filter. The ripple voltage on the PVINS pin is 
caused by the discontinuous current switched by the PWM side 
MOSFETs. This rapid switching causes voltage ripple to form at 
the PVINS input, which must be filtered using a bypass capaci-
tor. Place a 10 µF capacitor as close as possible to the PVINS pin 
to connect PVINS to PGNDS. Because the 10 µF capacitor is 
sometimes bulky and has higher ESR and ESL, a 100 nF decou-
pling capacitor is usually used in parallel with it, placed between 
PVINS and PGNDS. 
Because the decoupling is part of the pulsating current loop, 
which carries high di/dt signals, the traces must be short and 
wide to minimize the parasitic inductance. As a result, this 
capacitor is usually placed on the same side of the board as the 
ADN8835 to ensure short connections. If the layout requires 
that a 10 µF capacitor be on the opposite side of the PCB, use 
multiple vias to reduce via impedance.  
The layout around the SW node is also critical because it switches 
between PVINS and ground rapidly, which makes this node a 
strong EMI source. Keep the copper area that connects the SW 
node to the inductor small to minimize parasitic capacitance 
between the SW node and other signal traces. The small copper 
area helps minimize noise on the SW node due to excessive 
charge injection. However, in high current applications, the 
copper area can be increased reasonably to provide a heat sink 
and to sustain high current flow.  
TEMPERATURE
SIGNAL
CONDITIONING
TEC
VOLTAGE
LIMITING
TEC
CURRENT
LIMITING
TEC
VOLTAGE
SENSING
TEC
CURRENT
SENSING
TEC
DRIVER
OBJECT
THERMOELECTRIC
COOLER
(TEC)
TEMPERATURE
ERROR
COMPENSATION TEMPERATURE
SENSOR
SOURCE OF
ELECTRICAL
POWER
TARGET
TEMPERATURE
14174-040
IWIWIWIWIWIWIWIWIWW
!!!! !!ill°l [1 I°
. .Il:
{III}. 00
0°
 
i! .l
ADN8835 Data Sheet 
Rev. B | Page 24 of 27 
Connect the ground side of the capacitor in the LC filter as close as 
possible to PGNDS to minimize the ESL in the return path. 
Linear Power Stage Layout Guidelines 
The linear power stage consists of a MOSFET pair that forms a 
linear amplifier, which operates in linear mode for very low output 
currents, and changes to fully enhanced mode for greater 
output currents. 
Because the linear power stage does not switch currents rapidly 
like the PWM power stage, it does not generate noise currents. 
However, the linear power stage still requires a minimum 
amount of bypass capacitance to decouple its input. 
Place a 100 nF capacitor that connects from PVINL to PGNDL 
as close as possible to the PVINL pin. 
Placing the Thermistor Amplifier and PID Components 
The thermistor conditioning and PID compensation amplifiers 
work with very small signals and have gain; therefore, attention 
must be paid when placing the external components with these 
circuits. 
Place the thermistor conditioning and PID circuit components 
close to each other near the inputs of Chopper 1 and Chopper 2. 
Avoid crossing paths between the amplifier circuits and the 
power stages to prevent noise pickup on the sensitive nodes. 
Always reference the thermistor to AGND to have the cleanest 
connection to the amplifier input and to avoid any noise or 
offset buildup. 
EXAMPLE PCB LAYOUT USING TWO LAYERS 
Figure 41, Figure 42, and Figure 43 show an example ADN8835 
PCB layout that uses two layers. This layout example achieves a 
small solution size of approximately 20 mm2 with all of the 
conditioning circuitry and PID included. Using more layers and 
blinds via allows the solution size to be reduced even further 
because more of the discrete components can relocate to the 
bottom side of the PCB. 
Figure 41. Example PCB Layout Using Two Layers (Top and Bottom Layers)  
C
PVINL
0201
C
PVINS
0201
R
V2
0201
R
V1
0201
R
C2
0201
R
C1
0201
C
VREF
0201
SW_OUT
0402
C
C
L_OUT
0201
R
0201
R
X
0201
R
A
0201
R
B
0201
R
P
0201
R
I
0201
C
D
0201
R
D
0201
R
FB
0201
C
F
0201
VTEC
PGND
TEMPSET
VIN
TEC+
TEC–
I
0402
C
AGND
C
VDD
0201
R
BP
0201
0
1.0
NTC
3.0
ITEC
5.0
6.0
7.0
8.0
9.0
10.0
2.0
4.0
0
1.0
3.0
5.0
6.0
7.0
8.0
9.0
10.0
2.0
4.0
11.0
12.0
UNITS = (mm)
PVINS
0402
C
L
1616
IN
02
L
L
1616
PVI
040
C
TMPGD
PGNDL
OUT1
LDR
LDR
IN2N
VLIM/SD
PVINS
PVINL
ITEC
OUT2
ILIM
SW
SW
VTEC
EN/SY
PGNDS
PGNDS
SFB
AGND
VREF
VDD
ADN8835
PVINS
PVINL
IN2P
IN1N
IN1P
PGNDL
DNC
DNC
DNC
DNC
DNC
DNC
DNC
DNC
14174-041
 
 
1wlewlwlwlwlwlwlwlwlwlw:
% i_fii fl
E: g!!! 9%.} I .
3.: i
i" .
3w .
if 0!
iii !! . I
Data Sheet ADN8835 
Rev. B | Page 25 of 27 
Figure 42. Example PCB Layout Using Two Layers (Top Layer Only) 
L
1616
L
1616
R
V2
0201
R
V1
0201
R
C2
0201
R
C1
0201
C
VREF
0201
SW_OUT
0402
C
C
L_OUT
0201
R
0201
R
X
0201
R
A
0201
R
B
0201
R
P
0201
R
I
0201
C
D
0201
R
D
0201
R
FB
0201
C
F
0201
VTEC
PGND
TEMPSET
VIN
TEC+
TEC–
I
0402
C
AGND
C
VDD
0201
R
BP
0201
0
1.0
NTC
3.0
ITEC
5.0
6.0
7.0
8.0
9.0
10.0
2.0
4.0
0
1.0
3.0
5.0
6.0
7.0
8.0
9.0
10.0
2.0
4.0
11.0
12.0
UNITS = (mm)
TMPGD
PGNDL
OUT1
LDR
LDR
IN2N
VLIM/SD
PVINS
PVINL
ITEC
OUT2
ILIM
SW
SW
VTEC
EN/SY
PGNDS
PGNDS
SFB
AGND
VREF
VDD
ADN8835
PVINS
PVINL
IN2P
IN1N
IN1P
PGNDL
DNC
DNC
DNC
DNC
DNC
DNC
DNC
DNC
14174-042
lW1+W1++HI+WI++HI++H1+WIW+IW1WIWIWI
i, °
i, ‘ ‘ ‘ L ° 0
iii 00
i, ..:
,i, H I
i, ‘ 0
El 1: l I
g o! i
ADN8835 Data Sheet 
Rev. B | Page 26 of 27 
Figure 43. Example PCB Layout Using Two Layers (Bottom Layer Only) 
TMPGD
PGNDL
OUT1
LDR
LDR
IN2N
VLIM/SD
PVINS
PVINL
ITEC
OUT2
ILIM
SW
SW
VTEC
EN/SY
PGNDS
PGNDS
SFB
AGND
VREF
VDD
ADN8835
PVINS
PVINL
IN2P
IN1N
IN1P
PGNDL
DNC
DNC
DNC
DNC
DNC
DNC
DNC
DNC
PVINS
0402
C
C
PVINL
0201
C
PVINS
0201
R
V2
0201
R
V1
0201
R
C2
0201
R
C1
0201
C
VREF
0201
R
0201
R
X
0201
R
A
0201
R
B
0201
R
D
0201
R
FB
0201
VTEC
PGND
TEMPSET
VIN
TEC+
TEC–
AGND
R
BP
0201
0
1.0
NTC
3.0
ITEC
5.0
6.0
7.0
8.0
9.0
10.0
2.0
4.0
0
1.0
3.0
5.0
6.0
7.0
8.0
9.0
10.0
2.0
4.0
11.0
12.0
UNITS = (mm)
14174-043
 
 
 
-Ha
 
 
 
uuuuuuuuu
’"mnnnnnnnmA’
\nnnnnnnnn
 
 
 
 
U
A
 
 
 
 
 
ANALOG
DEVICES
 
 
www.analug.cnm
 
 
 
Data Sheet ADN8835 
Rev. B | Page 27 of 27 
OUTLINE DIMENSIONS 
Figure 44. 36-Lead Lead Frame Chip Scale Package [LFCSP] 
6 mm × 6 mm Body and 0.75 mm Package Height 
(CP-36-5) 
Dimensions shown in millimeters 
ORDERING GUIDE 
Model1 
Temperature 
Range2 Package Description 
Package  
Option 
ADN8835ACPZ-R7  −40°C to +125°C  36-Lead Lead Frame Chip Scale Package [LFCSP]  CP-36-5 
ADN8835CP-EVALZ  36-Lead LFCSP Evaluation Board: 3 A (Source/Sink) TEC Current Limit, 5 V TEC 
Voltage Limit 
ADN8834MB-EVALZ3 Evaluation Board 
1 Z = RoHS Compliant Part. 
2 Operating junction temperature range. The ambient operating temperature range is −40°C to +85°C. 
3 The ADN8834MB-EVALZ evaluation board can be used with the ADN8835CP-EVALZ to evaluate the ADN8835 product. 
12-01-2015-A
1
0.50
BSC
BOTTOM VIEWTOP VIEW
SIDE VIEW
PIN 1
INDICATOR
36
10
18
19
27
28
9
EXPOSED
PAD
PIN 1
INDICATOR
SEATING
PLANE
0.05 MAX
0.02 NOM
0.203 REF
COPLANARITY
0.08
0.30
0.23
0.18
6.10
6.00 SQ
5.90
0.80
0.75
0.70
FOR PROPER CONNECTION OF
THE EXPOSED PAD, REFER TO
THE PIN CONFIGURATION AND
FUNCTION DESCRIPTIONS
SECTION OF THIS DATA SHEET.
0.45
0.40
0.35
0.20 MIN
4.80
4.70 SQ
4.60
PKG-005013
4.00 REF
COMPLIANT
TO
JEDEC STANDARDS MO-220-WJJD-4
©2016–2018 Analog Devices, Inc. All rights reserved. Trademarks and  
 registered trademarks are the property of their respective owners. 
D14174-0-9/18(B)  
Products related to this Datasheet
IC THERMO COOLER DRIVER 36LFCSP
        
    IC THERMO COOLER DRIVER 36LFCSP
        
    IC THERMO COOLER DRIVER 36LFCSP
        
    IC THERMO COOLER DRIVER 36LFCSP
        
    IC THERMO COOLER DRIVER 36LFCSP
        
    EVAL BOARD 3A TEC ADN8835
        
    IC THERMO COOLER DRIVER 36LFCSP