STM8 CPU Programming Manual Datasheet by STMicroelectronics
View All Related Products | Download PDF Datasheet
September 2011 Doc ID 13590 Rev 3 1/162
PM0044
Programming manual
STM8 CPU programming manual
Introduction
The STM8 family of HCMOS microcontrollers is designed and built around an enhanced
industry standard 8-bit core and a library of peripheral blocks, which include ROM, Flash,
RAM, EEPROM, I/O, Serial Interfaces (SPI, USART, I2C,...), 16-bit Timers, A/D converters,
comparators, power supervisors etc. These blocks may be assembled in various
combinations in order to provide cost-effective solutions for application-specific products.
The STM8 family forms a part of the STMicroelectronics 8-bit MCU product line, which finds
its place in a wide variety of applications such as automotive systems, remote controls,
video monitors, car radio and numerous other consumer, industrial, telecom, and multimedia
products.
www.st.com

Contents PM0044
2/162 Doc ID 13590 Rev 3
Contents
1 STM8 architecture . . . . . . . . . . . . . . . . . . . . . . . . . . . . . . . . . . . . . . . . . . . 9
1.1 STM8 development support . . . . . . . . . . . . . . . . . . . . . . . . . . . . . . . . . . . 10
1.2 Enhanced STM8 features . . . . . . . . . . . . . . . . . . . . . . . . . . . . . . . . . . . . . 11
2 Glossary . . . . . . . . . . . . . . . . . . . . . . . . . . . . . . . . . . . . . . . . . . . . . . . . . . 12
3 STM8 core description . . . . . . . . . . . . . . . . . . . . . . . . . . . . . . . . . . . . . . 13
3.1 Introduction . . . . . . . . . . . . . . . . . . . . . . . . . . . . . . . . . . . . . . . . . . . . . . . 13
3.2 CPU registers . . . . . . . . . . . . . . . . . . . . . . . . . . . . . . . . . . . . . . . . . . . . . . 13
4 STM8 memory interface . . . . . . . . . . . . . . . . . . . . . . . . . . . . . . . . . . . . . 17
4.1 Program space . . . . . . . . . . . . . . . . . . . . . . . . . . . . . . . . . . . . . . . . . . . . . 17
4.2 Data space . . . . . . . . . . . . . . . . . . . . . . . . . . . . . . . . . . . . . . . . . . . . . . . . 17
4.3 Memory interface architecture . . . . . . . . . . . . . . . . . . . . . . . . . . . . . . . . . 19
5 Pipelined execution . . . . . . . . . . . . . . . . . . . . . . . . . . . . . . . . . . . . . . . . . 20
5.1 Description of pipelined execution stages . . . . . . . . . . . . . . . . . . . . . . . . 20
5.1.1 Fetch stage . . . . . . . . . . . . . . . . . . . . . . . . . . . . . . . . . . . . . . . . . . . . . . 21
5.1.2 Decoding and addressing stage . . . . . . . . . . . . . . . . . . . . . . . . . . . . . . 21
5.1.3 Execution stage . . . . . . . . . . . . . . . . . . . . . . . . . . . . . . . . . . . . . . . . . . . 22
5.2 Data memory conflicts . . . . . . . . . . . . . . . . . . . . . . . . . . . . . . . . . . . . . . . 22
5.3 Pipelined execution examples . . . . . . . . . . . . . . . . . . . . . . . . . . . . . . . . . 23
5.4 Conventions . . . . . . . . . . . . . . . . . . . . . . . . . . . . . . . . . . . . . . . . . . . . . . . 23
5.4.1 Optimized pipeline example – execution from Flash Program memory . 24
5.4.2 Optimize pipeline example – execution from RAM . . . . . . . . . . . . . . . . 26
5.4.3 Pipeline with Call/Jump . . . . . . . . . . . . . . . . . . . . . . . . . . . . . . . . . . . . . 27
5.4.4 Pipeline stalled . . . . . . . . . . . . . . . . . . . . . . . . . . . . . . . . . . . . . . . . . . . . 27
5.4.5 Pipeline with 1 wait state . . . . . . . . . . . . . . . . . . . . . . . . . . . . . . . . . . . . 29
6 STM8 addressing modes . . . . . . . . . . . . . . . . . . . . . . . . . . . . . . . . . . . . 30
6.1 Inherent addressing mode . . . . . . . . . . . . . . . . . . . . . . . . . . . . . . . . . . . . 32
6.2 Immediate addressing mode . . . . . . . . . . . . . . . . . . . . . . . . . . . . . . . . . . 33
6.3 Direct addressing mode (Short, Long, Extended) . . . . . . . . . . . . . . . . . . 34

PM0044 Contents
Doc ID 13590 Rev 3 3/162
6.3.1 Short Direct addressing mode . . . . . . . . . . . . . . . . . . . . . . . . . . . . . . . . 36
6.3.2 Long Direct addressing mode . . . . . . . . . . . . . . . . . . . . . . . . . . . . . . . . 37
6.3.3 Extended Direct addressing mode (only for CALLF and JPF) . . . . . . . . 38
6.4 Indexed addressing mode (No Offset, Short, SP, Long, Extended) . . . . . 39
6.4.1 No Offset Indexed addressing mode . . . . . . . . . . . . . . . . . . . . . . . . . . . 40
6.4.2 Short Indexed addressing mode . . . . . . . . . . . . . . . . . . . . . . . . . . . . . . 41
6.4.3 SP Indexed addressing mode . . . . . . . . . . . . . . . . . . . . . . . . . . . . . . . . 42
6.4.4 Long Indexed addressing mode . . . . . . . . . . . . . . . . . . . . . . . . . . . . . . . 43
6.4.5 Extended Indexed (only LDF instruction) . . . . . . . . . . . . . . . . . . . . . . . . 44
6.5 Indirect (Short Pointer Long, Long Pointer Long) . . . . . . . . . . . . . . . . . . . 45
6.6 Short Pointer Indirect Long addressing mode . . . . . . . . . . . . . . . . . . . . . 46
6.7 Long Pointer Indirect Long addressing mode . . . . . . . . . . . . . . . . . . . . . . 47
6.8 Indirect Indexed (Short Pointer Long, Long Pointer Long,
Long Pointer Extended) addressing mode . . . . . . . . . . . . . . . . . . . . . . . . 48
6.9 Short Pointer Indirect Long Indexed addressing mode . . . . . . . . . . . . . . 49
6.10 Long Pointer Indirect Long Indexed addressing mode . . . . . . . . . . . . . . . 51
6.11 Long Pointer Indirect Extended Indexed addressing mode . . . . . . . . . . . 53
6.12 Relative Direct addressing mode . . . . . . . . . . . . . . . . . . . . . . . . . . . . . . . 55
6.13 Bit Direct (Long) addressing mode . . . . . . . . . . . . . . . . . . . . . . . . . . . . . . 57
6.14 Bit Direct (Long) Relative addressing mode . . . . . . . . . . . . . . . . . . . . . . . 59
7 STM8 instruction set . . . . . . . . . . . . . . . . . . . . . . . . . . . . . . . . . . . . . . . . 61
7.1 Introduction . . . . . . . . . . . . . . . . . . . . . . . . . . . . . . . . . . . . . . . . . . . . . . . 61
7.2 Nomenclature . . . . . . . . . . . . . . . . . . . . . . . . . . . . . . . . . . . . . . . . . . . . . . 63
7.2.1 Operators . . . . . . . . . . . . . . . . . . . . . . . . . . . . . . . . . . . . . . . . . . . . . . . . 63
7.2.2 CPU registers . . . . . . . . . . . . . . . . . . . . . . . . . . . . . . . . . . . . . . . . . . . . 63
7.2.3 Code condition bit value notation . . . . . . . . . . . . . . . . . . . . . . . . . . . . . . 63
7.2.4 Memory and addressing . . . . . . . . . . . . . . . . . . . . . . . . . . . . . . . . . . . . 63
7.2.5 Operation code notation . . . . . . . . . . . . . . . . . . . . . . . . . . . . . . . . . . . . 64
7.3 Instruction set summary . . . . . . . . . . . . . . . . . . . . . . . . . . . . . . . . . . . . . . 64
7.4 Instruction set . . . . . . . . . . . . . . . . . . . . . . . . . . . . . . . . . . . . . . . . . . . . . . 74
ADC . . . . . . . . . . . . . . . . . . . . . . . . . . . . . . . . . . . . . . . . . . . . . . . . . . . . . . . . . . . 75
ADD . . . . . . . . . . . . . . . . . . . . . . . . . . . . . . . . . . . . . . . . . . . . . . . . . . . . . . . . . . . 77
ADDW. . . . . . . . . . . . . . . . . . . . . . . . . . . . . . . . . . . . . . . . . . . . . . . . . . . . . . . . . . 78
AND . . . . . . . . . . . . . . . . . . . . . . . . . . . . . . . . . . . . . . . . . . . . . . . . . . . . . . . . . . . 79

Contents PM0044
4/162 Doc ID 13590 Rev 3
BCCM . . . . . . . . . . . . . . . . . . . . . . . . . . . . . . . . . . . . . . . . . . . . . . . . . . . . . . . . . . 80
BCP . . . . . . . . . . . . . . . . . . . . . . . . . . . . . . . . . . . . . . . . . . . . . . . . . . . . . . . . . . . 81
BCPL . . . . . . . . . . . . . . . . . . . . . . . . . . . . . . . . . . . . . . . . . . . . . . . . . . . . . . . . . . 82
BREAK . . . . . . . . . . . . . . . . . . . . . . . . . . . . . . . . . . . . . . . . . . . . . . . . . . . . . . . . . 83
BRES . . . . . . . . . . . . . . . . . . . . . . . . . . . . . . . . . . . . . . . . . . . . . . . . . . . . . . . . . . 84
BSET . . . . . . . . . . . . . . . . . . . . . . . . . . . . . . . . . . . . . . . . . . . . . . . . . . . . . . . . . . 85
BTJF . . . . . . . . . . . . . . . . . . . . . . . . . . . . . . . . . . . . . . . . . . . . . . . . . . . . . . . . . . . 86
BTJT . . . . . . . . . . . . . . . . . . . . . . . . . . . . . . . . . . . . . . . . . . . . . . . . . . . . . . . . . . . 87
CALL. . . . . . . . . . . . . . . . . . . . . . . . . . . . . . . . . . . . . . . . . . . . . . . . . . . . . . . . . . . 88
CALLF. . . . . . . . . . . . . . . . . . . . . . . . . . . . . . . . . . . . . . . . . . . . . . . . . . . . . . . . . . 89
CALLR . . . . . . . . . . . . . . . . . . . . . . . . . . . . . . . . . . . . . . . . . . . . . . . . . . . . . . . . . 90
CCF. . . . . . . . . . . . . . . . . . . . . . . . . . . . . . . . . . . . . . . . . . . . . . . . . . . . . . . . . . . . 91
CLR. . . . . . . . . . . . . . . . . . . . . . . . . . . . . . . . . . . . . . . . . . . . . . . . . . . . . . . . . . . . 92
CLRW . . . . . . . . . . . . . . . . . . . . . . . . . . . . . . . . . . . . . . . . . . . . . . . . . . . . . . . . . . 93
CP. . . . . . . . . . . . . . . . . . . . . . . . . . . . . . . . . . . . . . . . . . . . . . . . . . . . . . . . . . . . . 94
CPW . . . . . . . . . . . . . . . . . . . . . . . . . . . . . . . . . . . . . . . . . . . . . . . . . . . . . . . . . . . 95
CPL. . . . . . . . . . . . . . . . . . . . . . . . . . . . . . . . . . . . . . . . . . . . . . . . . . . . . . . . . . . . 97
CPLW . . . . . . . . . . . . . . . . . . . . . . . . . . . . . . . . . . . . . . . . . . . . . . . . . . . . . . . . . . 98
DEC . . . . . . . . . . . . . . . . . . . . . . . . . . . . . . . . . . . . . . . . . . . . . . . . . . . . . . . . . . . 99
DECW. . . . . . . . . . . . . . . . . . . . . . . . . . . . . . . . . . . . . . . . . . . . . . . . . . . . . . . . . 100
DIV . . . . . . . . . . . . . . . . . . . . . . . . . . . . . . . . . . . . . . . . . . . . . . . . . . . . . . . . . . . 101
DIVW. . . . . . . . . . . . . . . . . . . . . . . . . . . . . . . . . . . . . . . . . . . . . . . . . . . . . . . . . . 102
EXG . . . . . . . . . . . . . . . . . . . . . . . . . . . . . . . . . . . . . . . . . . . . . . . . . . . . . . . . . . 103
EXGW. . . . . . . . . . . . . . . . . . . . . . . . . . . . . . . . . . . . . . . . . . . . . . . . . . . . . . . . . 104
HALT. . . . . . . . . . . . . . . . . . . . . . . . . . . . . . . . . . . . . . . . . . . . . . . . . . . . . . . . . . 105
INC . . . . . . . . . . . . . . . . . . . . . . . . . . . . . . . . . . . . . . . . . . . . . . . . . . . . . . . . . . . 106
INCW . . . . . . . . . . . . . . . . . . . . . . . . . . . . . . . . . . . . . . . . . . . . . . . . . . . . . . . . . 107
INT . . . . . . . . . . . . . . . . . . . . . . . . . . . . . . . . . . . . . . . . . . . . . . . . . . . . . . . . . . . 108
IRET . . . . . . . . . . . . . . . . . . . . . . . . . . . . . . . . . . . . . . . . . . . . . . . . . . . . . . . . . . 109
JP . . . . . . . . . . . . . . . . . . . . . . . . . . . . . . . . . . . . . . . . . . . . . . . . . . . . . . . . . . . . 110
JPF . . . . . . . . . . . . . . . . . . . . . . . . . . . . . . . . . . . . . . . . . . . . . . . . . . . . . . . . . . . 111
JRA . . . . . . . . . . . . . . . . . . . . . . . . . . . . . . . . . . . . . . . . . . . . . . . . . . . . . . . . . . . 112
JRxx . . . . . . . . . . . . . . . . . . . . . . . . . . . . . . . . . . . . . . . . . . . . . . . . . . . . . . . . . . 113

PM0044 Contents
Doc ID 13590 Rev 3 5/162
LD . . . . . . . . . . . . . . . . . . . . . . . . . . . . . . . . . . . . . . . . . . . . . . . . . . . . . . . . . . . . 114
LDF . . . . . . . . . . . . . . . . . . . . . . . . . . . . . . . . . . . . . . . . . . . . . . . . . . . . . . . . . . . 116
LDW . . . . . . . . . . . . . . . . . . . . . . . . . . . . . . . . . . . . . . . . . . . . . . . . . . . . . . . . . . 117
MOV . . . . . . . . . . . . . . . . . . . . . . . . . . . . . . . . . . . . . . . . . . . . . . . . . . . . . . . . . . 119
MUL . . . . . . . . . . . . . . . . . . . . . . . . . . . . . . . . . . . . . . . . . . . . . . . . . . . . . . . . . . 120
NEG . . . . . . . . . . . . . . . . . . . . . . . . . . . . . . . . . . . . . . . . . . . . . . . . . . . . . . . . . . 121
NEGW. . . . . . . . . . . . . . . . . . . . . . . . . . . . . . . . . . . . . . . . . . . . . . . . . . . . . . . . . 123
NOP . . . . . . . . . . . . . . . . . . . . . . . . . . . . . . . . . . . . . . . . . . . . . . . . . . . . . . . . . . 124
OR . . . . . . . . . . . . . . . . . . . . . . . . . . . . . . . . . . . . . . . . . . . . . . . . . . . . . . . . . . . 125
POP . . . . . . . . . . . . . . . . . . . . . . . . . . . . . . . . . . . . . . . . . . . . . . . . . . . . . . . . . . 126
POPW. . . . . . . . . . . . . . . . . . . . . . . . . . . . . . . . . . . . . . . . . . . . . . . . . . . . . . . . . 127
PUSH . . . . . . . . . . . . . . . . . . . . . . . . . . . . . . . . . . . . . . . . . . . . . . . . . . . . . . . . . 128
PUSHW. . . . . . . . . . . . . . . . . . . . . . . . . . . . . . . . . . . . . . . . . . . . . . . . . . . . . . . . 129
RCF. . . . . . . . . . . . . . . . . . . . . . . . . . . . . . . . . . . . . . . . . . . . . . . . . . . . . . . . . . . 130
RET. . . . . . . . . . . . . . . . . . . . . . . . . . . . . . . . . . . . . . . . . . . . . . . . . . . . . . . . . . . 131
RETF. . . . . . . . . . . . . . . . . . . . . . . . . . . . . . . . . . . . . . . . . . . . . . . . . . . . . . . . . . 132
RIM . . . . . . . . . . . . . . . . . . . . . . . . . . . . . . . . . . . . . . . . . . . . . . . . . . . . . . . . . . . 133
RLC. . . . . . . . . . . . . . . . . . . . . . . . . . . . . . . . . . . . . . . . . . . . . . . . . . . . . . . . . . . 134
RLCW . . . . . . . . . . . . . . . . . . . . . . . . . . . . . . . . . . . . . . . . . . . . . . . . . . . . . . . . . 135
RLWA . . . . . . . . . . . . . . . . . . . . . . . . . . . . . . . . . . . . . . . . . . . . . . . . . . . . . . . . . 136
RRC . . . . . . . . . . . . . . . . . . . . . . . . . . . . . . . . . . . . . . . . . . . . . . . . . . . . . . . . . . 137
RRCW. . . . . . . . . . . . . . . . . . . . . . . . . . . . . . . . . . . . . . . . . . . . . . . . . . . . . . . . . 138
RRWA. . . . . . . . . . . . . . . . . . . . . . . . . . . . . . . . . . . . . . . . . . . . . . . . . . . . . . . . . 139
RVF. . . . . . . . . . . . . . . . . . . . . . . . . . . . . . . . . . . . . . . . . . . . . . . . . . . . . . . . . . . 140
SBC . . . . . . . . . . . . . . . . . . . . . . . . . . . . . . . . . . . . . . . . . . . . . . . . . . . . . . . . . . 141
SCF. . . . . . . . . . . . . . . . . . . . . . . . . . . . . . . . . . . . . . . . . . . . . . . . . . . . . . . . . . . 142
SIM . . . . . . . . . . . . . . . . . . . . . . . . . . . . . . . . . . . . . . . . . . . . . . . . . . . . . . . . . . . 143
SLL/SLA . . . . . . . . . . . . . . . . . . . . . . . . . . . . . . . . . . . . . . . . . . . . . . . . . . . . . . . 144
SLLW/SLAW. . . . . . . . . . . . . . . . . . . . . . . . . . . . . . . . . . . . . . . . . . . . . . . . . . . . 146
SRA . . . . . . . . . . . . . . . . . . . . . . . . . . . . . . . . . . . . . . . . . . . . . . . . . . . . . . . . . . 147
SRAW . . . . . . . . . . . . . . . . . . . . . . . . . . . . . . . . . . . . . . . . . . . . . . . . . . . . . . . . . 148
SRL. . . . . . . . . . . . . . . . . . . . . . . . . . . . . . . . . . . . . . . . . . . . . . . . . . . . . . . . . . . 149
SRLW . . . . . . . . . . . . . . . . . . . . . . . . . . . . . . . . . . . . . . . . . . . . . . . . . . . . . . . . . 150

Contents PM0044
6/162 Doc ID 13590 Rev 3
SUB . . . . . . . . . . . . . . . . . . . . . . . . . . . . . . . . . . . . . . . . . . . . . . . . . . . . . . . . . . 151
SUBW . . . . . . . . . . . . . . . . . . . . . . . . . . . . . . . . . . . . . . . . . . . . . . . . . . . . . . . . . 152
SWAP . . . . . . . . . . . . . . . . . . . . . . . . . . . . . . . . . . . . . . . . . . . . . . . . . . . . . . . . . 153
SWAPW . . . . . . . . . . . . . . . . . . . . . . . . . . . . . . . . . . . . . . . . . . . . . . . . . . . . . . . 154
TNZ. . . . . . . . . . . . . . . . . . . . . . . . . . . . . . . . . . . . . . . . . . . . . . . . . . . . . . . . . . . 155
TNZW . . . . . . . . . . . . . . . . . . . . . . . . . . . . . . . . . . . . . . . . . . . . . . . . . . . . . . . . . 156
TRAP . . . . . . . . . . . . . . . . . . . . . . . . . . . . . . . . . . . . . . . . . . . . . . . . . . . . . . . . . 157
WFE . . . . . . . . . . . . . . . . . . . . . . . . . . . . . . . . . . . . . . . . . . . . . . . . . . . . . . . . . . 158
WFI . . . . . . . . . . . . . . . . . . . . . . . . . . . . . . . . . . . . . . . . . . . . . . . . . . . . . . . . . . . 159
XOR . . . . . . . . . . . . . . . . . . . . . . . . . . . . . . . . . . . . . . . . . . . . . . . . . . . . . . . . . . 160
8 Revision history . . . . . . . . . . . . . . . . . . . . . . . . . . . . . . . . . . . . . . . . . . 161

PM0044 List of tables
Doc ID 13590 Rev 3 7/162
List of tables
Table 1. Interruptability levels . . . . . . . . . . . . . . . . . . . . . . . . . . . . . . . . . . . . . . . . . . . . . . . . . . . . . . 15
Table 2. Data/address decoding examples . . . . . . . . . . . . . . . . . . . . . . . . . . . . . . . . . . . . . . . . . . . 22
Table 3. Example with exact number of cycles. . . . . . . . . . . . . . . . . . . . . . . . . . . . . . . . . . . . . . . . . 23
Table 4. Example with conventional number of cycles . . . . . . . . . . . . . . . . . . . . . . . . . . . . . . . . . . . 24
Table 5. Legend . . . . . . . . . . . . . . . . . . . . . . . . . . . . . . . . . . . . . . . . . . . . . . . . . . . . . . . . . . . . . . . . 24
Table 6. Optimized pipeline example - execution from Flash . . . . . . . . . . . . . . . . . . . . . . . . . . . . . . 25
Table 7. Legend . . . . . . . . . . . . . . . . . . . . . . . . . . . . . . . . . . . . . . . . . . . . . . . . . . . . . . . . . . . . . . . . 25
Table 8. Optimize pipeline example – execution from RAM . . . . . . . . . . . . . . . . . . . . . . . . . . . . . . . 26
Table 9. Legend . . . . . . . . . . . . . . . . . . . . . . . . . . . . . . . . . . . . . . . . . . . . . . . . . . . . . . . . . . . . . . . . 26
Table 10. Example of pipeline with Call/Jump . . . . . . . . . . . . . . . . . . . . . . . . . . . . . . . . . . . . . . . . . . 27
Table 11. Legend . . . . . . . . . . . . . . . . . . . . . . . . . . . . . . . . . . . . . . . . . . . . . . . . . . . . . . . . . . . . . . . . 27
Table 12. Example of stalled pipeline . . . . . . . . . . . . . . . . . . . . . . . . . . . . . . . . . . . . . . . . . . . . . . . . . 28
Table 13. Legend . . . . . . . . . . . . . . . . . . . . . . . . . . . . . . . . . . . . . . . . . . . . . . . . . . . . . . . . . . . . . . . . 28
Table 14. Pipeline with 1 wait state . . . . . . . . . . . . . . . . . . . . . . . . . . . . . . . . . . . . . . . . . . . . . . . . . . 29
Table 15. Legend . . . . . . . . . . . . . . . . . . . . . . . . . . . . . . . . . . . . . . . . . . . . . . . . . . . . . . . . . . . . . . . . 29
Table 16. STM8 core addressing modes . . . . . . . . . . . . . . . . . . . . . . . . . . . . . . . . . . . . . . . . . . . . . . 30
Table 17. STM8 addressing mode overview . . . . . . . . . . . . . . . . . . . . . . . . . . . . . . . . . . . . . . . . . . . 30
Table 18. Inherent addressing instructions . . . . . . . . . . . . . . . . . . . . . . . . . . . . . . . . . . . . . . . . . . . . . 32
Table 19. Immediate addressing instructions . . . . . . . . . . . . . . . . . . . . . . . . . . . . . . . . . . . . . . . . . . . 33
Table 20. Overview of Direct addressing mode instructions. . . . . . . . . . . . . . . . . . . . . . . . . . . . . . . . 34
Table 21. Available Long and Short Direct addressing mode instructions . . . . . . . . . . . . . . . . . . . . . 34
Table 22. Available Extended Direct addressing mode instructions. . . . . . . . . . . . . . . . . . . . . . . . . . 35
Table 23. Available Long Direct addressing mode instructions . . . . . . . . . . . . . . . . . . . . . . . . . . . . . 35
Table 24. Overview Indexed addressing mode instructions . . . . . . . . . . . . . . . . . . . . . . . . . . . . . . . . 39
Table 25. No Offset, Long, Short and SP Indexed instructions . . . . . . . . . . . . . . . . . . . . . . . . . . . . . 39
Table 26. No Offset, Long, Short Indexed Instructions. . . . . . . . . . . . . . . . . . . . . . . . . . . . . . . . . . . . 39
Table 27. Extended Indexed Instructions only . . . . . . . . . . . . . . . . . . . . . . . . . . . . . . . . . . . . . . . . . . 39
Table 28. Overview of Indirect addressing instructions . . . . . . . . . . . . . . . . . . . . . . . . . . . . . . . . . . . 45
Table 29. Available Long Pointer Long and Short Pointer Long Indirect Instructions. . . . . . . . . . . . . 45
Table 30. Available Long Pointer Long Indirect Instructions. . . . . . . . . . . . . . . . . . . . . . . . . . . . . . . . 45
Table 31. Overview of Indirect indexed instructions . . . . . . . . . . . . . . . . . . . . . . . . . . . . . . . . . . . . . . 48
Table 32. Available Long Pointer Long and Short Pointer Long Indirect
Indexed instructions . . . . . . . . . . . . . . . . . . . . . . . . . . . . . . . . . . . . . . . . . . . . . . . . . . . . . . 48
Table 33. Available Long Pointer Long Indirect Indexed instructions . . . . . . . . . . . . . . . . . . . . . . . . . 48
Table 34. Long Pointer Extended Indirect Indexed instructions instruction . . . . . . . . . . . . . . . . . . . . 48
Table 35. Overview of Relative Direct addressing mode instructions. . . . . . . . . . . . . . . . . . . . . . . . . 55
Table 36. Available Relative Direct instructions . . . . . . . . . . . . . . . . . . . . . . . . . . . . . . . . . . . . . . . . . 55
Table 37. Overview of Bit Direct addressing mode instruction . . . . . . . . . . . . . . . . . . . . . . . . . . . . . . 57
Table 38. Available Bit Direct instructions . . . . . . . . . . . . . . . . . . . . . . . . . . . . . . . . . . . . . . . . . . . . . 57
Table 39. Overview of Bit Direct (Long) Relative addressing mode . . . . . . . . . . . . . . . . . . . . . . . . . . 59
Table 40. Available Bit Direct Relative instructions . . . . . . . . . . . . . . . . . . . . . . . . . . . . . . . . . . . . . . 59
Table 41. Instruction groups . . . . . . . . . . . . . . . . . . . . . . . . . . . . . . . . . . . . . . . . . . . . . . . . . . . . . . . . 61
Table 42. Instruction set summary . . . . . . . . . . . . . . . . . . . . . . . . . . . . . . . . . . . . . . . . . . . . . . . . . . . 64
Table 43. Document revision history . . . . . . . . . . . . . . . . . . . . . . . . . . . . . . . . . . . . . . . . . . . . . . . . 161

List of figures PM0044
8/162 Doc ID 13590 Rev 3
List of figures
Figure 1. Programming model . . . . . . . . . . . . . . . . . . . . . . . . . . . . . . . . . . . . . . . . . . . . . . . . . . . . . . 13
Figure 2. Context save/restore for interrupts . . . . . . . . . . . . . . . . . . . . . . . . . . . . . . . . . . . . . . . . . . . 14
Figure 3. Address spaces . . . . . . . . . . . . . . . . . . . . . . . . . . . . . . . . . . . . . . . . . . . . . . . . . . . . . . . . . 18
Figure 4. Memory Interface Architecture . . . . . . . . . . . . . . . . . . . . . . . . . . . . . . . . . . . . . . . . . . . . . . 19
Figure 5. Pipelined execution principle . . . . . . . . . . . . . . . . . . . . . . . . . . . . . . . . . . . . . . . . . . . . . . . 20
Figure 6. Pipelined execution stages . . . . . . . . . . . . . . . . . . . . . . . . . . . . . . . . . . . . . . . . . . . . . . . . . 21
Figure 7. Immediate addressing mode example . . . . . . . . . . . . . . . . . . . . . . . . . . . . . . . . . . . . . . . . 34
Figure 8. Short Direct addressing mode example . . . . . . . . . . . . . . . . . . . . . . . . . . . . . . . . . . . . . . . 36
Figure 9. Long Direct addressing mode example . . . . . . . . . . . . . . . . . . . . . . . . . . . . . . . . . . . . . . . 37
Figure 10. Far Direct addressing mode example . . . . . . . . . . . . . . . . . . . . . . . . . . . . . . . . . . . . . . . . 38
Figure 11. No Offset Indexed addressing mode example . . . . . . . . . . . . . . . . . . . . . . . . . . . . . . . . . . 40
Figure 12. Short Indexed - 8-bit offset - addressing mode example . . . . . . . . . . . . . . . . . . . . . . . . . . 41
Figure 13. SP Indexed - 8-bit offset - addressing mode example . . . . . . . . . . . . . . . . . . . . . . . . . . . . 42
Figure 14. Long Indexed - 16-bit offset - addressing mode example. . . . . . . . . . . . . . . . . . . . . . . . . . 43
Figure 15. Far Indexed - 16-bit offset - addressing mode example . . . . . . . . . . . . . . . . . . . . . . . . . . . 44
Figure 16. Short Pointer Indirect Long addressing mode example . . . . . . . . . . . . . . . . . . . . . . . . . . . 46
Figure 17. Long Pointer Indirect Long addressing mode example . . . . . . . . . . . . . . . . . . . . . . . . . . . 47
Figure 18. Short Pointer Indirect Long Indexed addressing mode example . . . . . . . . . . . . . . . . . . . . 50
Figure 19. Long Pointer Indirect Long Indexed addressing mode example. . . . . . . . . . . . . . . . . . . . . 52
Figure 20. Long Pointer Indirect Extended Indexed addressing mode example . . . . . . . . . . . . . . . . . 54
Figure 21. Relative Direct addressing mode example . . . . . . . . . . . . . . . . . . . . . . . . . . . . . . . . . . . . . 56
Figure 22. Bit Long Direct addressing mode example . . . . . . . . . . . . . . . . . . . . . . . . . . . . . . . . . . . . . 58
Figure 23. Bit Long Direct Relative addressing mode example . . . . . . . . . . . . . . . . . . . . . . . . . . . . . . 60

PM0044 STM8 architecture
Doc ID 13590 Rev 3 9/162
1 STM8 architecture
The 8-bit STM8 Core is designed for high code efficiency. It contains 6 internal registers, 20
addressing modes and 80 instructions. The 6 internal registers include two 16-bit Index
registers, an 8-bit Accumulator, a 24-bit Program Counter, a 16-bit Stack Pointer and an 8-
bit Condition Code register. The two Index registers X and Y enable Indexed Addressing
modes with or without offset, along with read-modify-write type data manipulation. These
registers simplify branching routines and data/arrays modifications.
The 24-bit Program Counter is able to address up to 16-Mbyte of RAM, ROM or Flash
memory. The 16-bit Stack Pointer provides access to a 64K-level Stack. The Core also
includes a Condition Code register providing 7 Condition flags that indicate the result of the
last instruction executed.
The 20 Addressing modes, including Indirect Relative and Indexed addressing, allow
sophisticated branching routines or CASE-type functions. The Indexed Indirect Addressing
mode, for instance, permits look-up tables to be located anywhere in the address space,
thus enabling very flexible programming and compact C-based code. The stack pointer
relative addressing mode permits optimized C compiler stack model for local variables and
parameter passing.
The Instruction Set is 8-bit oriented with a 2-byte average instruction size. This Instruction
Set offers, in addition to standard data movement and logic/arithmetic functions, 8-bit by 8-
bit multiplication, 16-bit by 8-bit and 16-bit by 16-bit division, bit manipulation, data transfer
between Stack and Accumulator (Push / Pop) with direct stack access, as well as data
transfer using the X and Y registers or direct memory-to-memory transfers.
The number of Interrupt vectors can vary up to 32, and the interrupt priority level may be
managed by software providing hardware controlled nested capability. Some peripherals
include Direct Memory Access (DMA) between serial interfaces and memory. Support for
slow memories allows easy external code execution through serial or parallel interface
(ROMLESS products for instance).
The STM8 has a high energy-efficient architecture, based on a Harvard architecture and
pipelined execution. A 32-bit wide program memory bus allows most of the instructions to be
fetched in 1 CPU cycle. Moreover, as the average instruction length is 2 bytes, this allows for
a reduction in the power consumption by only accessing the program memory half of the
time, on average. The pipelined execution allowed the execution time to be minimized,
ensuring high system performance, when needed, together with the possibility to reduce the
overall energy consumption, by using different power saving operating modes. Power-saving
can be managed under program control by placing the device in SLOW, WAIT, SLOW-WAIT,
ACTIVE-HALT or HALT mode (see product datasheet for more details).

STM8 architecture PM0044
10/162 Doc ID 13590 Rev 3
Additional blocks
The additional blocks take the form of integrated hardware peripherals arranged around the
central processor core. The following (non-exhaustive) list details the features of some of the
currently available blocks:
1.1 STM8 development support
The STM8 family of MCUs is supported by a comprehensive range of development tools.
This family presently comprises hardware tools (emulators, programmers), a software
package (assembler-linker, debugger, archiver) and a C-compiler development tool.
STM8 and ST7 CPUs are supported by a single toolchain allowing easy reuse and
portability of the applications between product lines.
Boot ROM Memory area containing the bootloader code
Flash Flash-based devices
RAM Sizes up to several Kbytes
Data EEPROM Sizes up to several Kbytes. Erase/programming operations do not require
additional external power sources.
Timers
Different versions based on 8/16-bit free running or autoreload timer/counter are
available. They can be coupled with either input captures, output compares or
PWM facilities. PWM functions can have software programmable duty cycle
between 0% to 100% in up to 256/65536 steps. The outputs can be filtered to
provide D/A conversion.
A/D converter The Analog to Digital Converter uses a sample and hold technique. It has 12-bit
resolution.
I2C Multi/master, single master, single slave modes, DMA or 1byte transfer, standard
and fast I2C modes, 7 and 10-bit addressing.
SPI
The Serial peripheral Interface is a fully synchronous 3/4 wire interface ideal for
Master and Slave applications such as driving devices with input shift register
(LCD driver, external memory,...).
USART
The USART is a fast synchronous/asynchronous interface which features both
duplex transmission, NRZ format, programmable baud rates and standard error
detection. The USART can also emulate RS232 protocol.
Watchdog
It has the ability to induce a full reset of the MCU if its counter counts down to
zero prior to being reset by the software. This feature is especially useful in noisy
applications.
I/O ports
They are programmable by software to act in several input or output
configurations on an individual line basis, including high current and interrupt
generation. The basic block has eight bit lines.

PM0044 STM8 architecture
Doc ID 13590 Rev 3 11/162
1.2 Enhanced STM8 features
●16-Mbyte linear program memory space with 3 FAR instructions (CALLF, RETF, JPF)
●16-Mbyte linear data memory space with 1 FAR instruction (LDF)
●Up to 32 24-bit interrupt vectors with optimized context save management
●16-bit Stack Pointer (SP=SH:S) with stack manipulation instructions and addressing
modes
●New register and memory access instructions (EXG, MOV)
●New arithmetic instructions: DIV 16/8 and DIVW 16/16
●New bit handling instructions (CCF, BCPL, BCCM)
●2 x 16-bit index registers (X=XH:XL, Y=YH:YL). 8-bit data transfers address the low
byte. The high-byte is not affected, with a reset value of 0. This allows the use of X/Y as
8-bit values.
●Fast interrupt handling through alternate register files (up to 4 contexts) with standard
stack compatible mode (for real time OS kernels)
●16-bit/8-bit stack operations (X, Y, A, CC stacking)
●16-bit pointer direct update with 16-bit relative offset (ADDW/SUBW for X/Y/SP)
●8-bit & 16-bit arithmetic and signed arithmetic support

Glossary PM0044
12/162 Doc ID 13590 Rev 3
2 Glossary
mnem mnemonic
src source
dst destination
cy duration of the instruction in CPU clock cycles (internal clock)
lgth length of the instruction in byte(s)
op-code instruction byte(s) implementation (1..4 bytes), operation code.
mem memory location
imm immediate value
off offset
ptr pointer
pos position
byte a byte
word 16-bit value
short represent a short 8-bit addressing mode
long represent a long 16-bit addressing mode
EA Effective Address: The final computed data byte address
Page Zero all data located at [00..FF] addressing space (single byte address)
(XX) content of a memory location XX
XX a byte value
ExtB Extended byte
MS Most Significant byte of a 16-bit value (MSB)
LS Least Significant byte of a 16-bit value (LSB)
A Accumulator register
X 16-bit X Index register
Y 16-bit Y Index register
reg A, XL or YL register (1-byte LS part of X/Y), XH or YH (1-byte MS part of X/Y)
ndx index register, either X or Y
PC 24-bit Program Counter register
SP 16-bit Stack Pointer
S Stack Pointer LSB
CC Condition Code register

PM0044 STM8 core description
Doc ID 13590 Rev 3 13/162
3 STM8 core description
3.1 Introduction
The CPU has a full 8-bit architecture, with 16-bit operations on index registers (for address
computation). Six internal registers allow efficient 8-bit data manipulation. The CPU is able
to execute 80 basic instructions. It features 20 addressing modes and can address 6 internal
registers and 16 Mbytes of memory/peripheral registers.
3.2 CPU registers
The 6 CPU registers are shown in the programming model in Figure 1. Following an
interrupt, the register context is saved. The context is saved by pushing registers onto the
stack in the order shown in Figure 2. They are popped from the stack in the reverse order.
Accumulator (A)
The accumulator is an 8-bit general purpose register used to hold operands and the results
of the arithmetic and logic calculations as well as data manipulations.
Index registers (X and Y)
These 16-bit registers are used to create effective addresses or as temporary storage area
for data manipulations. In most of the cases, the cross assembler generates a PRECODE
instruction (PRE) to indicate that the following instruction refers to the Y register. Both X and
Y are automatically saved on interrupt routine branch.
Program Counter (PC)
The program counter is a 24-bit register used to store the address of the next instruction to
be executed by the CPU. It is automatically refreshed after each processed instruction. As a
result, the STM8 core can access up to 16-Mbytes of memory.
Figure 1. Programming model
07
A ACCUMULATOR
015
SP STACK POINTER
X INDEX
Y INDEX
07815
PC PROGRAM COUNTER
PCH PCL
07
CC CODE CONDITION
V-I1 H I0 N Z C
1623
PCE
07815
XH XL
07815
YH YL
CU
POP POL
STM8 core description PM0044
14/162 Doc ID 13590 Rev 3
Stack Pointer (SP)
The stack pointer is a 16-bit register. It contains the address of the next free location of the
stack. Depending on the product, the most significant bits can be forced to a preset value.
The stack is used to save the CPU context on subroutines calls or interrupts. The user can
also directly use it through the POP and PUSH instructions.
After an MCU reset the Stack Pointer is set to its upper limit value. It is then decremented
after data has been pushed onto the stack and incremented after data is popped from the
stack. When the lower limit is exceeded, the stack pointer wraps around to the stack upper
limit. The previously stored information is then overwritten, and therefore lost.
A subroutine call occupies two or three locations.
When an interrupt occurs, the CPU registers (CC, X, Y, A, PC) are pushed onto the stack.
This operation takes 9 CPU cycles and uses 9 bytes in RAM.
Note: The WFI/HALT instructions save the context in advance. If an interrupt occurs while the CPU
is in one of these modes, the latency is reduced.
Figure 2. Context save/restore for interrupts
-36
*5-04/).4%225042/54).%')6%."94(%).4%225046%#4/2
).4%22504'%.%2!4)/.EXECUTEPIPELINE
34!#+
053(
5.34!#+
).4%22504
2%452.
*5-04/4(%!$$2%33')6%."902/'2!-#/5.4%22ELOAD0IPELINE
)2%4).3425#4)/.
0/0
#05#9#,%3
#05#9#,%3
0/00#,
0/00#(
0/00#%
0/09
0/08
0/0!
0/0##
053(0#,
053(0#(
053(0#%
053(9
053(8
053(!
053(##
#OMPLETEINSTRUCTIONINEXECUTESTAGECYCLELATENCY
).4%225042/54).%
%8%#54)/. 0#,
0#,
0#,
0#(
0#,
0#%
0#,
9,
0#,
9(
0#,
8,
0#,
8(
0#,
!
0#,
##

PM0044 STM8 core description
Doc ID 13590 Rev 3 15/162
Global configuration register (CFG_GCR)
The global configuration register is a memory mapped register. It controls the configuration
of the processor. It contains the AL control bit:
AL: Activation level
If the AL bit is 0 (main), the IRET will cause the context to be retrieved from stack and the
main program will continue after the WFI instruction.
If the AL bit is 1 (interrupt only active), the IRET will cause the CPU to go back to WFI/HALT
mode without restoring the context.
This bit is used to control the low power modes of the MCU. In a very low power application,
the MCU spends most of the time in WFI/HALT mode and is woken up (through interrupts)
at specific moments in order to execute a specific task. Some of these recurring tasks are
short enough to be treated directly in an ISR, rather than going back to the main program. In
this case, by programming the AL bit to 1 before going to low power (by executing WFI/HALT
instruction), the run time/ISR execution is reduced due to the fact that the register context is
not saved/restored each time.
Condition Code register (CC)
The Condition Code register is a 8-bit register which indicates the result of the instruction
just executed as well as the state of the processor. These bits can be individually tested by a
program and specified action taken as a result of their state. The following paragraphs
describe each bit.
●V: Overflow
When set, V indicates that an overflow occurred during the last signed arithmetic
operation, on the MSB operation result bit. See INC, INCW, DEC, DECW, NEG, NEGW,
ADD, ADC, SUB, SUBW, SBC, CP, CPW instructions.
●I1: Interrupt mask level 1
The I1 flag works in conjunction with the I0 flag to define the current interruptability level
as shown in the following table. These flags can be set and cleared by software through
the RIM, SIM, HALT, WFI, IRET, TRAP and POP instructions and are automatically set
by hardware when entering an interrupt service routine.
●H: Half carry bit
The H bit is set to 1 when a carry occurs between the bits 3 and 4 of the ALU during an
ADD or ADC instruction. The H bit is useful in BCD arithmetic subroutines.
For ADDW, SUBW it is set when a carry occurs from bit 7 to 8, allowing to implement
byte arithmetic on 16-bit index registers.
Table 1. Interruptability levels
Interruptability Priority I1 I0
Interruptable Main
Lowest
↕
Highest
10
Interruptable Level 1 01
Interruptable Level 2 00
Non Interruptable 11
|:||:|:|:|:|:|:|:|:l
|:||:|:|:|:|:|:|:|:l
|:||:|:|:|:|:|:|:|:l
STM8 core description PM0044
16/162 Doc ID 13590 Rev 3
●I0: Interrupt mask level 0
See Flag I1
●N: Negative
When set to 1, this bit indicates that the result of the last arithmetic, logical or data
manipulation is negative (i.e. the most significant bit is a logic 1).
●Z: Zero
When set to 1, this bit indicates that the result of the last arithmetic, logical or data
manipulation is zero.
●C: Carry
When set, C indicates that a carry or borrow out of the ALU occurred during the last
arithmetic operation on the MSB operation result bit (bit 7 for 8-bit result/destination or
bit 15 for 16-bit result). This bit is also affected during bit test, branch, shift, rotate and
load instructions. See ADD, ADC, SUB, SBC instructions.
In bit test operations, C is the copy of the tested bit. See BTJF, BTJT instructions.
In shift and rotates operations, the carry is updated. See RRC, RLC, SRL, SLL, SRA
instructions.
This bit can be set, reset or complemented by software using SCF, RCF, CCF
instructions.
Example: Addition
$B5 + $94 = "C" + $49 = $149
The results of each instruction on the Condition Code register are shown by tables in
Section 7: STM8 instruction set. The following table is an example:
where
C7 0
0 10110101
C7 0
+0 10010100
C7 0
=1 01001001
VI1HI0NZC
V0 0NZ1
Nothing = Flag not affected
Flag name =Flag affected
0 = Flag cleared
1 = Flag set

PM0044 STM8 memory interface
Doc ID 13590 Rev 3 17/162
4 STM8 memory interface
4.1 Program space
The program space is 16-Mbyte and linear. To distinguish the 1, 2 and 3 byte wide
addressing modes, naming has been defined as shown in Figure 3:
●"Page" [0xXXXX00 to 0xXXXXFF]: 256-byte wide memory space with the same two
most significant address bytes (XXXX defines the page number).
●"Section" [0xXX0000 to 0xXXFFFF]: 64-Kbyte wide memory space with the same most
significant address byte (XX defines the section number).
The reset and interrupt vector table are placed at address 0x8000 for the STM8 family.
(Note: the base address may be different for later implementations.) The table has 32 4-byte
entries: RESET, Trap, NMI and up to 29 normal user interrupts. Each entry consists of the
reserved op-code 0x82, followed by a 24-bit value: PCE, PCH, PCL address of the
respective Interrupt Service Routine. The main program and ISRs can be mapped
anywhere in the 16 Mbyte memory space.
CALL/CALLR and RET must be used only in the same section. The effective address for the
CALL/RET is used as an offset to the current PCE register value. For the JP, the effective
address 16 or 17-bit (for indexed addressing) long, is added to the current PCE value. In
order to reach any address in the program space, the JPF jump and CALLF call instructions
are provided with a three byte extended addressing mode while the RETF pops also three
bytes from the stack.
As the memory space is linear, sections can be crossed by two CPU actions: next
instruction byte fetch (PC+1), relative jumps and, in some cases, by JP (for indexed
addressing mode).
Note: For safe memory usage, a function which crosses sections MUST:
- be called by a CALLF
- include only far instructions for code operation (CALLF & JPF)
All label pointers are located in section 0 (JP [ptr.w] example: ptr.w is located in section 0
and the jump address in current section)
Any illegal op-code read from the program space triggers a MCU reset.
4.2 Data space
The data space is 16-Mbyte and linear. As the stack must be located in section 0 and as
data access outside section 0/1 can be managed only with LDF instructions, frequently used
data should be located in section 0 to get the optimum code efficiency.
All data pointers are located in section 0 only.
Indexed addressing (with 16-bit index registers and long offset) allows data access over
section 0 and 1.
All the peripherals are memory mapped in the data space.
STM8 memory interface PM0044
18/162 Doc ID 13590 Rev 3
Figure 3. Address spaces
VECTORS
PAGE 0
0x000000
0x0000FF
0x00807F
0x00FFFF
0x010000
0x01FFFF
0xFF0000
0xFFFFFF
1-BYTE ADDRESSING MODE
BIT HANDLING CAPABILITY
2-BYTE ADDRESSING MODE
3-BYTE ADDRESSING MODE
FAST DATA ACCESS WITH
DATA SPACE
SECTION 0
SECTION 1
SECTION 256
RESETL
RESETH
TRAPL
TRAPH
NMIL
NMIH
INT0L
INT0H
INT1L
INT1H
INT28L
INT28H0x00807C
0x008000
PROGRAM SPACE
BIT HANDLING CAPABILITY
POWERFUL DATA MANAGEMENT
ACCESSIBLE DATA
STACK AREA
SHORT GENERATED CODE
RESETE
TRAPE
NMIE
INT0E
INT1E
INT28E
0x008000
POINTERS
0x82
0x82
0x82
0x82
0x82
0x82
PM0044 STM8 memory interface
Doc ID 13590 Rev 3 19/162
4.3 Memory interface architecture
The STM8 uses a Harvard architecture, with separate program and data memory buses.
However, the logical address space is unified, all memories sharing the same 16-Mbytes
space, non-overlapped. The memory interfaces are shown in Figure 4. It consists of two
buses: address, data, read/write control signal (R/W) and memory acknowledge signal
(STALL).
The STALL acknowledge signal makes the CPU compatible with slow serial or parallel
memory interfaces. When the memory interface is slow the CPU waits the memory
acknowledge before executing the instruction. So in such a case, the instruction CPU cycle
time is prolonged compare to the value given in this manual.
The program memory bus is 32-bit wide, allowing the fetch of most of the instructions in one
cycle.
As the address space is unified, the architecture allows data to be stored also in the Flash
memory and program to be fetched also from RAM (data bus). In this later case the
performance is impacted, besides the fact that data and fetch operation share the same bus,
the instructions will be fetched one byte at a time, thus taking longer (1 cycle /byte).
Figure 4. Memory Interface Architecture
PCE PCH PCL
PROGRAM COUNTER
Data@E Data@E0:H:L0x00
YN
"LDF" INSTRUCTION
@DATABUS
RAM FETCH INSTRUCTION YN
CPU
Memory Interface (RAM)
STALL A15..0
7
24
17
24
D7..0
R/W
DATABUS
@BUS
Memory Interface (Flash)
STALL A23..0
D31..0
DATABUS
@BUS
(FETCH)
24
@DATABUS 24

Pipelined execution PM0044
20/162 Doc ID 13590 Rev 3
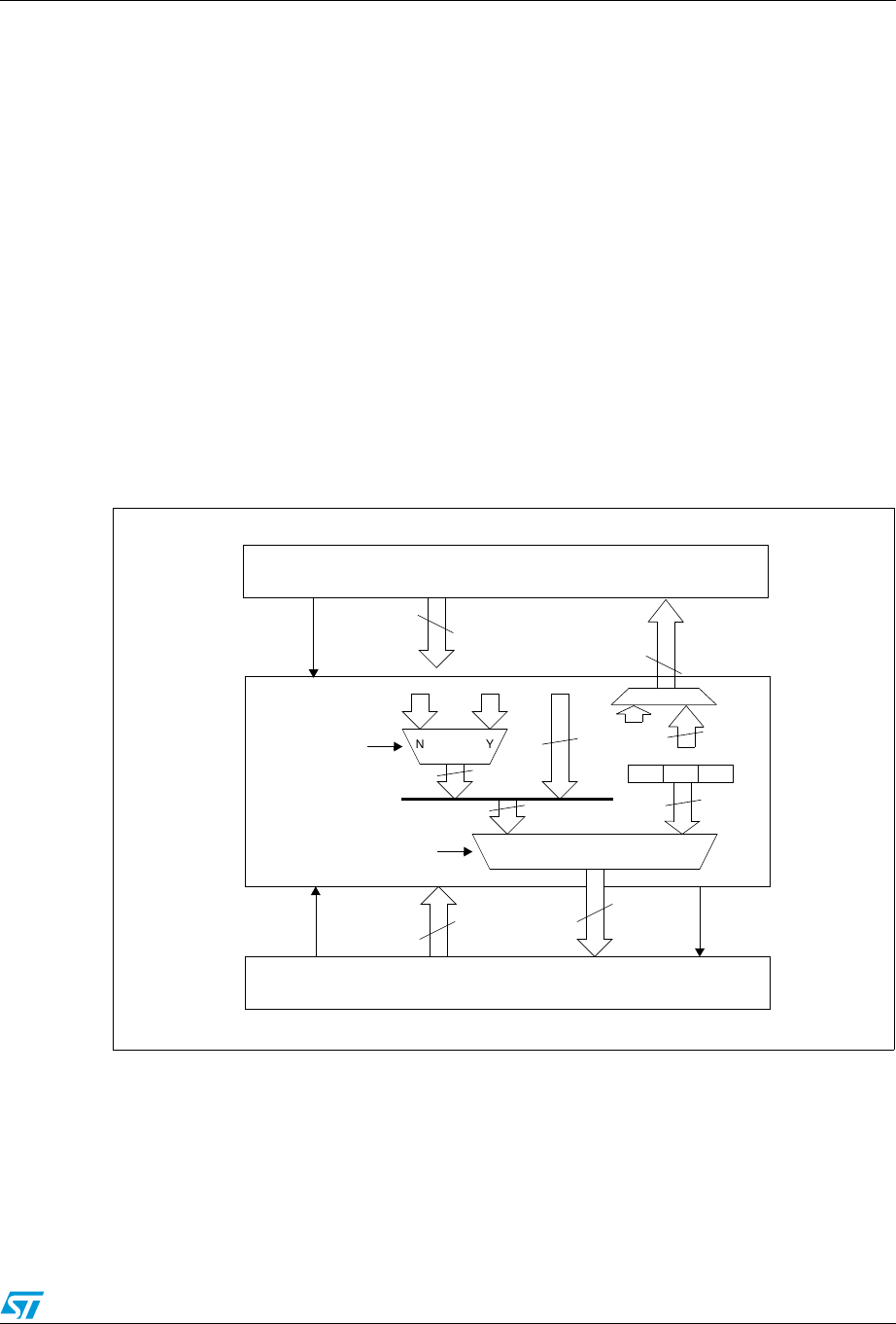
5 Pipelined execution
The STM8 family uses a 3-stage pipeline to increase the speed of the flow of instructions
sent to the processor. Pipelined execution allows several operations to be performed
simultaneously, rather than serially:
●Fetch
●Decode and address
●Execute
The Program Counter (PC) points always to the instruction in decode stage as shown in
Figure 5.
Figure 5. Pipelined execution principle
5.1 Description of pipelined execution stages
Figure 6 and Section 5.1.1, Section 5.1.2, and Section 5.1.3 provide a detailed description
of each stage of the pipeline execution.
-36
%8%#54%
$%#/$%
&%4#(
0#N
0#
0#N
)NSTRUCTIONSSFETCHEDFROMMEMORY
)NSTRUCTIONSDECODINGANDDATAREADFROMMEMORYIFNEEDED
2EGISTERSDATAREADFROMREGISTERBANK
3HIFTAND!,5OPERATION
7RITEBACKREGISTERSDATATO2EGISTERBANK
7RITEBACKDATATOMEMORY
i. ..... £53.31: .........................................
...... $392.... .. ...E§.... . :52... iduuudo... .....
PM0044 Pipelined execution
Doc ID 13590 Rev 3 21/162
Figure 6. Pipelined execution stages
5.1.1 Fetch stage
The first pipeline stage includes a 64-bit fetch buffer and a 32-bit prefetch buffer, totalling 3
words named F1, F2 and F3. This buffer structure allows any instruction code (up to 5 bytes)
to be available for decoding immediately after F1 (and F2 when needed) is/are loaded.
The instruction access from Flash Program memory is 32-bit wide and it is performed from
an aligned address i.e. 0xXXX0, 0xXXX4, 0xXXX8, or 0xXXXC.
Unlike the decode and execute stages that are performed at every cycle, the fetch stage
accesses the program memory only when needed, and stops memory access when the
buffer is full. This allows reducing the core power consumption,
Reading program from RAM is similar to reading program from ROM. However, since the
RAM data bus is 8-bit wide, 4 consecutive read operations have to be performed to load one
FX word, thus resulting in RAM execution being slower than Flash execution.
5.1.2 Decoding and addressing stage
The decoding stage includes an instruction alignment unit. The alignment unit uses the 64-
bit input from the fetch unit and feeds an instruction (from 1 to 5 bytes depending on the
instruction) to the decoding unit.
The instruction code consists of 2 parts (see examples in Ta bl e 2 ):
●The op-code itself (1 or 2 bytes)
●and a data/address part (0 to 3 bytes).
-36
&ETCH $ECODE-EM2EAD %XECUTE7RITEBACK
!,5
%XECUTION
2EGISTER
!LIGN
-%-/29
#/.42/,
2!-
0ERIPHERALS
&LASH
INSTRUCTION
MEMORY BIT
BIT
0REFETCHBUFFER
BIT
!DDRESS
COMPUTATION
/PCODE )MM 7"ADD
-RD
$ECODE
0#
)4#
7RITE"ACK

Pipelined execution PM0044
22/162 Doc ID 13590 Rev 3
The op-code is decoded in this stage. When present, the instruction address is used for
address computation, whilst the immediate operand is forwarded to the execution stage.
Long/unaligned instructions
For long instructions (i.e. 5-bytes instructions), the fetch may need 2 program memory
accesses to be completed. In this case, the decoding stage (after decoding the op-code
part), is stalled waiting for the fetch stage to complete the 2nd fetch.
In case of shorter instructions, this may also happen when they cross a 32-bit boundary.
Indirect addressing
For indirect addressing, the CPU is stalled in this stage to read the pointer from the data
memory (i.e. RAM). The number of cycles during which the CPU is stalled depends on the
pointer size (short, long or extended addressing mode).
5.1.3 Execution stage
In the execution stage, the operation is executed and the result is stored in the accumulator,
index register or RAM.
5.2 Data memory conflicts
3 types of operations perform accesses to the data memory:
●Effective address computation in case of indirect addressing
●Data read: source operand
●Data write: destination for store or read-modify-write operations
In case of simultaneous accesses to the same memory area both in execution stage (write)
and decoding stage (read), the decode stage is stalled till the execution stage releases the
resource.
Table 2. Data/address decoding examples
Instruction Syntax Op-code Data/address
Register to register
move LD A, XH 0x95 -
Register load LD A,($12,SP) 0x7B 0x12
Register store LD ($12,SP),A 0x6B 0x12
Data load / store with
extended address LDF A,($123456,Y) 0x90 AF 0x12 34 56
PM0044 Pipelined execution
Doc ID 13590 Rev 3 23/162
5.3 Pipelined execution examples
A few pipelined execution examples are reported below. The numbers of cycles for the
decoding and execution stages correspond to the minimum number of cycles needed by the
instruction itself. In some cases, depending on the instruction sequence, the cycle taken
could be more than that number.
5.4 Conventions
Although the decode and/or execute stage of some instructions may take a different number
of cycles, a simplified convention providing a good match with reality, has been used in this
section:
●The decode stage of each instruction takes one cycle only
●The execution stage takes a number of cycles equal to
Where
Cy is the number of execution cycles. In case of decode and execute cycles, It
corresponds to the minimum number of cycles needed by the instruction itself, and
does not take into account the impact of the instruction sequence.
DecCy is the exact number of decode cycles.
ExeCy is the exact number of execute cycles.
The decode stage of the next instruction starts during the last execution cycle. In
instructions performing pipeline flush, the convention is that, in case the branch is taken, the
next fetch are performed during the last instruction execution cycle.
The exact number of cycles (see Ta b l e 3 ) and the number of cycles obtained using this
convention (see Ta bl e 4 ) are identical.
CyDecCy ExeCy 1–+=
Table 3. Example with exact number of cycles
Address Instruction Decode
cycles
Execute
cycles lgth
Time (cycle)
1 2 3 4 5 6 7 8 9 10 11 12 13 14
0xC000 LDW X, [$50.w] 4 1 3 F1
D D D D E
0xC003 ADDW X, #20 2 2 3 F2
D D D D D E E
0xC006 LD A, [$30].w 3 1 3 F3
D D D D D D E
0xC009 ….
£1
Pipelined execution PM0044
24/162 Doc ID 13590 Rev 3
5.4.1 Optimized pipeline example – execution from Flash Program memory
In the example shown in Ta bl e 6 , the code is stored in the Flash Program memory (32-bit
bus). As a result, 3 cycles are needed to fill the 96-bit prefetch buffer. At each cycle, one
word is loaded and stored in F1, F2 and F3. The next fetch operation can start only when all
the instructions contained in one of the Fx word are decoded. In fact, at cycle 9, the last
instruction contained in F3 (SWAP A) is decoded, and a fetch operation can start to fill F3
word.
Table 4. Example with conventional number of cycles
Address Instruction Decode
cycles
Execute
cycles lgth
Time (cycle)
1 2345678 91011121314
0xC000 LDW X, [$50.w] 4 3 3
F1
DEEEE
0xC003 ADDW X, #20 3 3 3
F2
D D D D E E E
0xC006 LD A, [$30].w 3 3 3
F3
D D D D E E E
0xC009 ….
Table 5. Legend
Symbol/Color Definition
FFetch
D Decode stalled
DDecode
EExecute
PM0044 Pipelined execution
Doc ID 13590 Rev 3 25/162
Table 6. Optimized pipeline example - execution from Flash
Add. Instruction Decod.
cycles
Exec.
cycles lgth
Cycle
1234567891011121314
0xC000 NEG A 1 1 1
F1
D E
0xC001 XOR A, $10 1 1 2 D E
0xC003 LD A, #20 1 1 2 F2
D E
0xC005 SUB A,$1000 1 1 3 D E
0xC008 INC A 1 1 1
F3
D E
0xC009 LD XL, A 1 1 1 D E
0xC00A SRL A 1 1 1 D E
0xC00B SWAP A 1 1 1 D E
0xC00C SLA $15 1 1 2 F1
D E
0xC00E CP A,#$FE 1 1 2 D E
0xC010 MOV $100, #11 1 1 4 F2D E
0xC014 MOV $101, #22 1 1 4 F3D E
Table 7. Legend
Symbol/Color Definition
FFetch
DDecode
EExecute
Pipelined execution PM0044
26/162 Doc ID 13590 Rev 3
5.4.2 Optimize pipeline example – execution from RAM
In the example shown in Ta bl e 8 , the RAM is accessed through an 8-bit bus. As a result, 12
cycles are required to fill the 96-bit pre-fetch buffer. Every 4 cycles, one word is loaded and
stored in Fx. The decoding of the first word instruction can start only when the Fx word is
filled. This occurs for example till the 4th cycle, and the first instruction (NEG A) can be
decoded only at the 5th cycle.
In case of read/write access to the RAM, the fetch is stalled. This occurs during the 6th cycle
since RAM address 10 is read during the decode stage of XOR A, $10.
Table 8. Optimize pipeline example – execution from RAM
Add.
Instruction
Decode cycles
Execute cycles
lgth
Cycle
1 2 3 4 5 6 7 8 9 10 11 12 13 14 15 16 17 18 19 20 21
0xC000 NEG A 1 1 1
F1_1
D D D D E
0xC001 XOR A,
$10 112
F1_2
F1_3
D E
0xC003 LD A, #20 1 1 2
F1_4
F2_1
D D D D E
0xC005 SUB
A,$1000 113 FS
F2_2
F2_3
F2_4
D E
0xC008 INC A 1 1 1
F3_1
D D D D E
0xC009 LD XL, A 1 1 1 FS
F3_2
D E
0xC00A SRL A 1 1 1
F3_3
D E
0xC00B SWAP A 1 1 1
F3_4
D E
0xC00C SLA $15 1 1 2
F1_1
F1_2
D E
0xC00E CP
A,#$FE 112
F1_3
F1_4
D E
Table 9. Legend
Symbol/Color Definition
FFetch
FS Fetch stalled
DDecode
D Decode stalled
EExecute
PM0044 Pipelined execution
Doc ID 13590 Rev 3 27/162
5.4.3 Pipeline with Call/Jump
In the example shown in Ta bl e 1 0 , a branch is taken after the JP/CALL instruction, and the
fetched instruction(s) are lost (flush). New instructions must be fetched. 3 fetch sequences
are required to refill the pre-fetch buffer. The fetch start depends on the instruction being
executed.
For a JP instruction, the fetch can start during the first cycle of the "dummy" execution.
For the CALL instruction, it starts after the last cycle of the CALL execution.
5.4.4 Pipeline stalled
The decode stage can be stalled when the execution lasts more than one cycle.
The flush is due to the branch. Fetching the branch address is performed during the second
execution cycle of the BTJF instruction.
The Decode operation can also be stalled when the memory target is modified during the
previous instruction. In the example given in Tabl e 1 2, the INCW Y instruction writes the X
Table 10. Example of pipeline with Call/Jump
Add. Instruction Decode
cycles
Execute
cycles lgth
Cycle
1 23456 7 8 91011
0xC000 INC A 1 1 1 F1
D E
0xC001 JP label 1 1 3 D E
0xC004 LDW X,[$5432.w] X X 4 F2
Flush
0xD010 label: NEG A 1 1 1 F1
D E
0xD011 CALL label2 1 2 3 D E E
0xD014 LDW X,[$5432.w] X X 4 F2
Flush
0xD018 LDW X,[$7895.w] X X 4 F3FS
0xE030 label2: INCW X 1 1 1 F1D E
Table 11. Legend
Symbol/Color Definition
FFetch
FS Fetch stalled
DDecode
EExecute
Pipelined execution PM0044
28/162 Doc ID 13590 Rev 3
register during the first execution cycle. As a result, in this cycle, the next instruction
(LD A,(X)) cannot be decoded since it reads the X register.
Table 12. Example of stalled pipeline
Address Instruction Decode
cycles
Execute
cycles lgth
Time (cycles)
1 2347 8 91011121314
0xC000 SUB SP, #20 1 1 2 F1
D E
0xC002 LD A, #20 1 1 2 D E
0xC004 BTJT 0x10, #5, to 1 2 5 F2
F3
D E E
0xC009 INC A 1 1 1 D D E
0xC00A BTJF 0x20, #3, to 1 2 5 F1
D E E
0xC00F NOP X X 1
Flush
0xC010 LDW X,[$5432.w] X X 4 F2
0xC014 LDW X,[$1234.w] X X 4 F3
0xD020 to: INCW Y 1 1 2 F1
D E
0xD023 LD A,(X) 1 1 2 D D E
Table 13. Legend
Symbol/Color Definition
FFetch
D Decode stalled
DDecode
EExecute
PM0044 Pipelined execution
Doc ID 13590 Rev 3 29/162
5.4.5 Pipeline with 1 wait state
In the example given in Tabl e 14 , performing the fetch takes 2 cycles, and there is no
overlap between the 2 fetch cycles.
If the instruction is decoded/executed during the last 2 fetch cycles, then the wait state is
transparent compared to the no-wait state execution.
Table 14. Pipeline with 1 wait state
Address Instruction Decode
cycles
Execute
cycles lgth
Time (cycle)
12345678910
0xC000 NEG A 1 1 1 MS F1
D E
0xC001 DEC ($10, X) 1 1 3 D E
0xC004 LDW X, #20 1 1 3 MS F2
D E E
0xC007 LD (X), A 1 1 1 D D E
0xC008 INC A 1 1 1 MS F3
D E
0xC009 NEG ($5A, Y) 1 1 1 D E
Table 15. Legend
Symbol/Color Definition
FFetch
D Decode stalled
DDecode
MS Memory stalled
EExecute
£7
STM8 addressing modes PM0044
30/162 Doc ID 13590 Rev 3
6 STM8 addressing modes
The STM8 core features 18 different addressing modes which can be classified in 8 main
groups:
The STM8 Instruction set is designed to minimize the number of required bytes per
instruction. To do so, most of the addressing modes can be split in three sub-modes called
extended, long and short:
●The extended addressing mode ("e") can reach any byte in the 16-Mbyte addressing
space, but the instruction size is bigger than the short and long addressing mode.
Moreover, the number of instructions with this addressing mode (far) is limited (CALLF,
RETF, JPF and LDF)
●The long addressing mode ("w") is the most powerful for program management, when
the program is executed in the same section (same PCE value). The long addressing
mode is optimized for data management in the first 64-Kbyte addressing space (from
0x000000 to 0x00FFFF) with a complete set of instructions, but the instruction size is
bigger than the short addressing mode.
●The short addressing mode ("b") is less powerful because it can only access the page
zero (from 0x000000 to 0x0000FF), but the instruction size is more compact.
Table 16. STM8 core addressing modes
Addressing mode groups Example
Inherent NOP
Immediate LD A,#$55
Direct LD A,$55
Indexed LD A,($55,X)
SP Indexed LD A,($55,SP)
Indirect LD A,([$55],X)
Relative JRNE loop
Bit operation BSET byte,#5
Table 17. STM8 addressing mode overview
Mode Syntax Destination
address
Pointer
address
Pointer
size
Inherent NOP
Immediate LD A,#$55
Short Direct LD A,$10 000000..0000FF
Long Direct LD A,$1000 000000..00FFFF
Extended Direct LDF A,$100000 000000..FFFFFF
No Offset Direct Indexed LD A,(X) 000000..00FFFF
Short Direct Indexed LD A,($10,X) 000000..0100FE

PM0044 STM8 addressing modes
Doc ID 13590 Rev 3 31/162
Short Direct SP
Indexed LD A,($10,SP) 00..(FF+Stacktop)
Long Direct Indexed LD A,($1000,X) 000000..01FFFE
Extended Direct Indexed LDF A,($100000,X) 000000..FFFFFF
Short
Pointer Long Indirect LD A,[$10.w] 000000..00FFFF 000000..0000FF 2
Long Pointer
Long indirect LD A,[$1000.w] 000000..00FFFF 000000..00FFFF 2
Long Pointer
Extended indirect LDF A,[$1000.e] 000000..FFFFFF 000000..00FFFF 3
Short
Pointer Long Indirect Indexed LD A,([$10.w],X) 000000..01FFFE 000000..0000FF 2
Long Pointer
Long Indirect Indexed
(X only) LD A,([$1000.w],X) 000000..01FFFE 000000..00FFFF 2
Long Pointer
Extended Indirect Indexed LDF A,([$1000.e],X) 000000..FFFFFF 000000..00FFFF 3
Relative Direct JRNE loop PC+127/-128
Bit Long
Direct BSET $1000,#7 000000..00FFFF
Bit Long
Direct Relative BTJT $1000,#7,skip 000000..00FFFF PC+127/-128
Table 17. STM8 addressing mode overview (continued)
Mode Syntax Destination
address
Pointer
address
Pointer
size

STM8 addressing modes PM0044
32/162 Doc ID 13590 Rev 3
6.1 Inherent addressing mode
All related instructions are 1 or 2 byte. The op-code fully specifies all required information for
the CPU to process the operation.
Example:
1000 98 RCF ; Reset carry flag
1001 9D NOP ; No operation
1002 9F LD A,X; Transfer X register content into accumulator
1004 88 PUSH A; Push accumulator content onto the stack
Table 18. Inherent addressing instructions
Instructions Functions
NOP No operation
TRAP S/W Interrupt
WFI, WFE Wait For Interrupt / Event (Low Power Mode)
HALT Halt Oscillator (Lowest Power Mode)
RET Sub-routine Return
RETF Far Sub-routine Return
IRET Interrupt Sub-routine Return
SIM Set Interrupt Mask
RIM Reset Interrupt Mask
SCF Set Carry Flag
RCF Reset Carry Flag
RVF Reset Overflow Flag
CCF Complement Carry Flag
LD, LDW Load
CLR, CLRW Clear
PUSH, POP, PUSHW, POPW Push/Pop to/from the stack
INC, DEC, INCW, DECW Increment/Decrement
TNZ, TNZW Test Negative or Zero
CPL, NEG, CPLW, NEGW 1’s or 2’s Complement
MUL Byte Multiplication
DIV, DIVW Division
EXG, EXGW Exchange
SLA, SLL, SRL, SRA, RLC,
RRC, SLAW, SLLW, SRLW,
SRAW, RLCW, RRCW
Shift and Rotate Operations
SWAP, SWAPW Swap Nibbles/Bytes
PM0044 STM8 addressing modes
Doc ID 13590 Rev 3 33/162
6.2 Immediate addressing mode
The data byte required for the operation, follows the op-code.
These are two byte instructions, one for the op-code and the other one for the immediate
data byte.
Example:
05BA AEFF LD X,#$FF
05BC A355 CP X,#$55
05BE A6F8 LD A,#$F8
Action:
Load X = $FF
Compare (X, $55)
A = $F8
Table 19. Immediate addressing instructions
Instructions Functions
LD, MOV, LDW Load and move operation
CP, CPW Compare
BCP Bit Compare
AND, OR, XOR Logical Operations
ADC, ADD, SUB, SBC, ADDW, SUBW Arithmetic Operations
PUSH Stack Operations

STM8 addressing modes PM0044
34/162 Doc ID 13590 Rev 3
Figure 7. Immediate addressing mode example
6.3 Direct addressing mode (Short, Long, Extended)
The data byte required for the operation is found by its memory address, which follows the
op-code.
Direct addressing mode is made of three sub-modes:
Previous Value
05BE
A
PC
A6
F8
Steps to Determine
Effective Address
PC = 05BE
PC = PC + 1 = 05BF
EA = PC = 05BF
New PC = PC + 1
= 05C0
Before Completion
F8
05C0
A
New PC
A6
F8
Instruction Complete
A = (EA) = F8
New PC = 05C0
After Completion
LD A, #0F8h 05BE
05BF
05C0
05BE
05BF
05C0
VR02059A
Table 20. Overview of Direct addressing mode instructions
Addressing mode Syntax EA formula Ptr Adr Ptr Size Dest adr
Short Direct shortmem (shortmem) op + 1 Byte 00..FF
Long Direct longmem (longmem) op + 1..2 Word 0000..FFFF
Extended Direct extmem (extmem) op + 1..3 Ext word 000000..FFFFFF
Table 21. Available Long and Short Direct addressing mode instructions
Instructions Functions
LD, LDW Load
CP Compare
AND, OR, XOR Logical Operations
ADC, ADD, SUB, SBC, ADDW, SUBW Arithmetic Addition/Subtraction operations
BCP Bit Compare
PM0044 STM8 addressing modes
Doc ID 13590 Rev 3 35/162
MOV Move
CLR Clear
INC, DEC Increment/Decrement
TNZ Test Negative or Zero
CPL, NEG 1’s or 2’s Complement
SLA, SLL, SRL, SRA, RLC, RRC Shift and Rotate Operations
SWAP Swap Nibbles
CALL, JP Call or Jump subroutine
Table 22. Available Extended Direct addressing mode instructions
Instructions Function
CALLF, JPF Call or Jump FAR subroutine
LDF Far load
Table 23. Available Long Direct addressing mode instructions
Instructions Function
EXG Exchange
PUSH, POP Stack operation
Table 21. Available Long and Short Direct addressing mode instructions
Instructions Functions

STM8 addressing modes PM0044
36/162 Doc ID 13590 Rev 3
6.3.1 Short Direct addressing mode
The address is a byte, thus require only one byte after the op-code, but only allow 00..FF
addressing space.
Example:
004B 20 coeff dc.b $20
052D B64B LD A,coeff
Action:
A = (coeff) = ($4B) = $20
Figure 8. Short Direct addressing mode example
Steps to Determine
Effective Address
PC = 052D
PC = PC + 1 = 052E
EA
Before Completion
Instruction Complete
A = (EA) = 20
New PC = 052F
After Completion
= (PC)
= (4B + 0000)
= 004B
20
B6
4B
LD A,Coeff
A
004BEA
052D
PC
Previous Value
A
20
052F
New PC
004B
052D
052E
052F
Coeff .byte 20h
VR02059L
20
B6
4B
004B
052D
052E
052F
Coeff .byte 20h
LD A,Coeff PC + 1=

PM0044 STM8 addressing modes
Doc ID 13590 Rev 3 37/162
6.3.2 Long Direct addressing mode
The address is a word, thus allowing 0000 to FFFF addressing space, but requires 2 bytes
after the op-code.
Example:
0409 C606E5 LD A,coeff
06E5 40 coeff dc.b $ 40
Action:
A = (coeff) = ($06E5) = $40
Figure 9. Long Direct addressing mode example
Previous Value
0409
A
PC
E5
Steps to Determine
Effective Address
PC = 0409
PC = PC + 1 = 040A
EA = (PC) : (PC+1) = 06E5
PC + 2 =
Before Completion
40
040C
A
New PC
Instruction Complete
A = (EA) = 40
New PC = 040C
After Completion
C6
06E5EA
06
40
06E5
E5
C6
06
40
040A
040B
040C
040A
040B
040C
0409
0409
06E5
06E5
VR02059B
LD A,Coeff
LD A,Coeff
Coeff .byte 040h
Coeff .byte 040h

STM8 addressing modes PM0044
38/162 Doc ID 13590 Rev 3
6.3.3 Extended Direct addressing mode (only for CALLF and JPF)
The address is an extended word, thus allowing 000000 to FFFFFF addressing space, but
requires 3 bytes after the op-code.
Example:
000409 8D0106E5 CALLF sw_routine
0106E5 4C sw_routine INC A
Action:
PC = $0106E5
Figure 10. Far Direct addressing mode example
Previous Value
0409
A
PC
06
Steps to Determine
Effective Address
PC = 0409
New PC =
Before Completion
New PC
Instruction Complete
New PC =
After Completion
8D
EA
01
06
8D
01
4C
040A
040B
040C
040A
040B
040C
0409
0409
VR02059U
INC A
CALLF
sw_routine
CALLF
sw_routine
0106E5 0106E5
0106E5
0106E5
4C
E5
INC A
0106E5
0106E5
EA
E5
PC=PC+1
EA=(PC):(PC+1):(PC+2)
=0106E5
PM0044 STM8 addressing modes
Doc ID 13590 Rev 3 39/162
6.4 Indexed addressing mode (No Offset, Short, SP, Long,
Extended)
The data byte required for operation is found by its memory address, which is defined by the
unsigned addition of an index register (X or Y or SP) with an offset which follows the op-
code.
The indexed addressing mode is made of five sub-modes:
Table 24. Overview Indexed addressing mode instructions
Addressing mode Syntax EA formula Ptr Adr Ptr Size Dest adr
No offset Direct Indexed (ndx) (ndx) --- --- 00..FFFF
Short Direct Indexed (shortoff,ndx) (ptr + ndx) op + 1 Byte 00..100FE
Stack
Pointer Direct Indexed (shortoff,SP) (ptr + SP) op + 1 Byte 00..(FF+stacktop)
Long Direct Indexed (longoff,ndx) (ptr.w + ndx) op + 1..2 Word 000000..01FFFE
Extended Direct Indexed (extoff,ndx) (ptr.e + ndx) op + 1..3 Ext Word 000000..FFFFFF
Table 25. No Offset, Long, Short and SP Indexed instructions
Instructions Functions
LD, LDW Load
CLR Clear
CP Compare
AND, OR, XOR Logical Operations
ADC, ADD, SUB, SBC, ADDW, SUBW Arithmetic Addition/Subtraction operations
INC, DEC Increment/Decrement
TNZ Test Negative or Zero
CPL, NEG 1’s or 2’s Complement
SLA, SLL, SRL, SRA, RLC, RRC Shift and Rotate Operations
SWAP Swap Nibbles
Table 26. No Offset, Long, Short Indexed Instructions
Instructions Functions
CALL, JP Call or Jump subroutine
Table 27. Extended Indexed Instructions only
Instructions Functions
LDF Far Load
STM8 addressing modes PM0044
40/162 Doc ID 13590 Rev 3
6.4.1 No Offset Indexed addressing mode
There is no offset, (no extra byte after the op-code), but only allows 00..FF addressing
space.
Example:
Figure 11. No Offset Indexed addressing mode example
00B8 11223344 table dc.w $1122, $3344
05F2 AEB8 LD X,#table
05F4 F6 LD A,(X)
Action:
X = table
A = (X) = (table) = ($B8) = $11
Previous Value
B8
A
X
Steps to determine
Effective Address
PC = 05F4
EA = X + 0000 = 00B8
Before completion
Instruction Complete
A = (EA) = 11
New PC = PC +1 = 05F5
After completion
00B8
F6
05F4
EA
PC
11
A
11
X
B8
New PC
05F5
LD A,(X)
Table .word 1122
00B8
05F4
05F4
05F5
00B8
VR02059C
44
33
22
F6
11
44
33
22
Table .word 1122
LD A,(X)
00B9
00BA
00BB
PM0044 STM8 addressing modes
Doc ID 13590 Rev 3 41/162
6.4.2 Short Indexed addressing mode
The offset is a byte, thus requires only one byte after the op-code, but only allows 00..1FE
addressing space.
Example:
Figure 12. Short Indexed - 8-bit offset - addressing mode example
0089 11223344 table dc.l $11223344
0759 AE03 LD X,#3
075B E689 LD A,(table,X)
Action:
X = 3
A = (table, X) = ($89, X) = ($89, 3) = ($8C) = $44
Previous Value
03
A
X
Steps to determine
Effective Address
PC = 075B
PC = PC + 1 = 075C
EA = (PC) + X = 89 + 03 = 008C
Before completion
Instruction Complete
A = (EA) = 44
New PC = PC + 1 = 075D
After Completion
008C
075B
PC
A
44
X
03
New PC
075D
11
22
33
44
E6
89
E6
89
Adder
EA
075B
075B
0089
008A
008B
008C
075C
075D
0089
008A
008B
008C
075C
075D
LD A, (table,X)
LD A, (table,X)
VR02059D
Table .long 11223344
Table .long 11223344
11
22
33
44
89 03
STM8 addressing modes PM0044
42/162 Doc ID 13590 Rev 3
6.4.3 SP Indexed addressing mode
The offset is a byte, thus require only one byte after the op-code, but only allow 00..(FF +
stack top) addressing space.
Example:
Figure 13. SP Indexed - 8-bit offset - addressing mode example
0086 4B11 PUSH #$11
0087 4B22 PUSH #$22
0088 4B33 PUSH #$33
0089 7B03 LD A,($03,SP)
Action:
A = ($03, SP) = ($03, $1FFC) = ($1FFF) = $11
Previous Value
A
Steps to determine
effective address
PC = 0089
PC = PC + 1 = 008A
EA = (PC) + SP=03+1FFC= 1FFF
Before completion
Instruction Complete
A = (EA) = 11
New PC = PC+1 = 008B
After completion
1FFF
1FFC
SP
A
11
SP
1FFC
New PC
008B
7B
03
33
22
Adder
EA
1FFD
0089
008A
008B
1FFE
1FFF
LD A, ($03,SP)
VR02059D
1FFC
11
PC
0089
1FFC 03
7B
03
33
22
1FFD
0089
008A
008B
1FFE
1FFF
LD A, ($03,SP)
1FFC
11

PM0044 STM8 addressing modes
Doc ID 13590 Rev 3 43/162
6.4.4 Long Indexed addressing mode
The offset is a word, thus allowing up to 128 KB addressing space, but requires 2 bytes after
the op-code.
Example:
Figure 14. Long Indexed - 16-bit offset - addressing mode example
0690 AE02 LD X,#2
0692 D6077E LD A,(table,X)
077E BF table dc.b $BF
86 dc.b $86
DBCF dc.w $DBCF
Action:
X = 2
A = (table, X) = ($077E, X) = ($077E, 2) = ($0780) = $DB
0692
02
PC
X
Steps to Determine
Effective Address
PC = 0692
PC = PC + 1 = 0693
EA = (PC):(PC+1) + X
Before completion
Instruction Complete
A = (EA) = DB
New PC = PC + 2 = 0695
After Completion
0780
Previous Value
A
X
02
0695
A
DB
D6
07
7E
86
DB
Adder
EA
table . byte BF BF
CF
= 077E + 02 = 0780
D6
07
7E
86
DB
table . byte BF BF
CF
New PC
LD A, (table, X)
LD A, (table, X)
0693
0694
077F
0780
0781
0694
077E
077F
0780
0781
0693
0695
0692
0692
077E
VR02059E
077E 02
STM8 addressing modes PM0044
44/162 Doc ID 13590 Rev 3
6.4.5 Extended Indexed (only LDF instruction)
The offset is an extended word, thus allowing 16Mbyte addressing space (from 000000 to
FFFFFF), but requires 3 bytes after the op-code.
Example:
Figure 15. Far Indexed - 16-bit offset - addressing mode example
0690 AE02 LD X,#2
0692 AF010780 LDF A,(table,X)
010780 BF table dc.b $BF
86 dc.b $86
DDFE dc.w $DDFE
Action:
X = 2, A = (table, X) = ($010780,X) = ($010780+2)) = ($010782) = $DD
0692
02
PC
X
Steps to determine
Effective Address
PC = 0692
PC = PC + 1 = 0693
EA= (PC):(PC+1):(PC+2)+X
Before Completion
Instruction Complete
A = (EA) = DD
New PC = PC+3 = 0696
After Completion
010782
Previous Value
A
X
02
0696
A
DD
AF
01
07
86
Adder
EA
table . byte BF BF
= 010780+02 = 010782
AF
01
07
86
DD
table . byte BF
BF
FE
New PC
LDF A, (table, X)
LD A, (table, X)
0693
0694
010780
010781
0694
010780
010781
0693
0695
0692
0692
VR02059R
80
DD
FE 010783
010782
0695
80
010782
010783
0696
010780 02
PM0044 STM8 addressing modes
Doc ID 13590 Rev 3 45/162
6.5 Indirect (Short Pointer Long, Long Pointer Long)
The data byte required for the operation is found by its memory address, located in memory
(pointer).
The pointer address follows the op-code. The indirect addressing mode is made of three
sub-modes:
Table 28. Overview of Indirect addressing instructions
Addressing mode Syntax EA formula Ptr Adr Ptr
Size Dest adr
Short Pointer Long Indirect ((shortptr.w)) ((shortptr.w)) 00..FF Word 0000..FFFF
Long Pointer Long Indirect ((longptr.w)) ((longptr.w)) 0000..FFFF Word 0000..FFFF
Table 29. Available Long Pointer Long and Short Pointer Long Indirect Instructions
Instructions Functions
LD, LDW Load
CP Compare
AND, OR, XOR Logical Operations
ADC, ADD, SUB, SBC Arithmetic Addition/Subtraction operations
BCP Bit Compare
CALL, JP Call or Jump subroutine
Table 30. Available Long Pointer Long Indirect Instructions
Instructions Functions
CLR Clear
TNZ Test Negative or Zero
CPL, NEG 1’s or 2’s Complement
SLA, SLL, SRL, SRA, RLC, RRC Shift and Rotate Operations
SWAP Swap Nibbles
INC, DEC Increment/Decrement
STM8 addressing modes PM0044
46/162 Doc ID 13590 Rev 3
6.6 Short Pointer Indirect Long addressing mode
The pointer address is a byte, the pointer size is a word, thus allowing up to 128 KB
addressing space, and requires 1 byte after the op-code.
Example:
Figure 16. Short Pointer Indirect Long addressing mode example
0040 42E5 ptr dc.w var
0409 92C640 LD A,[shortptr.w]
42E5 11 var dc.b $11
Action:
A = [shortptr.w] = ((shortptr.w)) = (($40.w)) = ($42E5) =
$11
Steps to determine
Effective Address
PC = 0409
PC = PC + 2 = 40B
EA
Before Completion
Instruction Complete
New PC = PC +1 = 040C
After Completion
= ((PC)) :((PC)+1)
= 42E5
A
PC
Previous Value
92
42
E5
C6
40
ptr .word var
0409
040A
040B
040C
0409
EA 42E5
42E5
11
92
42
E5
C6
40
ptr .word var
0409
040A
040B
040C
42E5
11
A
040C
New PC
0040
0041
0040
0041 A = (EA) = 0x11
var.byte 0x011
var .byte 0x011 0x11
LD A, [shortptr.w]
LD A, [shortptr.w]
PM0044 STM8 addressing modes
Doc ID 13590 Rev 3 47/162
6.7 Long Pointer Indirect Long addressing mode
The pointer address is a word, the pointer size is a word, thus allowing 64 KB addressing
space, and requires 2 bytes after the op-code.
Example:
1040 42E5 ptr dc.w var
1409 72C61040 LD A,[longptr.w]
42E5 11 var dc.b $11
Action:
A = [longptr.w] = ((longptr.w)) = (($1040.w)) = ($42E5) = $11
Figure 17. Long Pointer Indirect Long addressing mode example
Steps to determine
Effective Address
PC = 1409
PC = PC + 2 = 140B
EA
Before Completion
Instruction complete
New PC = PC + 2 = 140D
After Completion
=((PC):(PC+1)):
A
PC
Previous Value
72
42
E5
C6
10
ptr .word var
1409
140A
140B
140C
1409
EA 42E5
42E5
11
72
42
E5
C6
10
ptr .word var
1409
140A
140B
140C
42E5
11
A
040D
New PC
1040
1041
1040
1041 A = (EA) = 0x11
var.byte 0x011
var .byte 0x11 0x11
LD A, [longptr.w]
LD A, [longptr.w]
VR02059G
40
140D
40
140D
((PC):(PC+1)+1)
= 42E5
STM8 addressing modes PM0044
48/162 Doc ID 13590 Rev 3
6.8 Indirect Indexed (Short Pointer Long, Long Pointer Long,
Long Pointer Extended) addressing mode
This is a combination of indirect and indexed addressing mode. The data byte required for
the operation is found by its memory address, which is defined by the unsigned addition of
an index register value (X or Y) with a pointer value located in memory. The pointer address
follows the op-code.
The indirect indexed addressing mode is made of four sub-modes:
Table 31. Overview of Indirect indexed instructions
Addressing mode Syntax EA formula Ptr Adr Ptr Size Dest adr
Short Pointer
Long Indirect Indexed ([shortptr.w],ndx) ((shortptr.w) + ndx) 00..FF Word 000000.01FFFE
Long Pointer
Long Indirect Indexed ([longptr.w],ndx) ([longptr.w] +ndx) 00..FFFF Word 000000.01FFFE
Long Pointer
Extended Indirect Indexed ([longptr.e],ndx) ([longptr.e] +ndx) 00..FFFF Extword 000000.FFFFFE
Table 32. Available Long Pointer Long and Short Pointer Long Indirect
Indexed instructions
Instructions Functions
LD, LDW Load
CP Compare
AND, OR, XOR Logical Operations
ADC, ADD, SUB, SBC Arithmetic Addition/Subtraction operations
BCP Bit Compare
CALL, JP Call or Jump subroutine
Table 33. Available Long Pointer Long Indirect Indexed instructions
Instructions Functions
CLR Clear
TNZ Test Negative or Zero
CPL, NEG 1’s or 2’s Complement
SLA,SLL, SRL, SRA, RLC, RRC Shift and Rotate Operations
SWAP Swap Nibbles
INC, DEC Increment/Decrement
Table 34. Long Pointer Extended Indirect Indexed instructions instruction
Instructions Functions
LDF Far load

PM0044 STM8 addressing modes
Doc ID 13590 Rev 3 49/162
6.9 Short Pointer Indirect Long Indexed addressing mode
The pointer address is a byte, the pointer size is a word, thus allowing up to 128 KB
addressing space, and requires 1 byte after the op-code.
Example:
0089 0800 ptr dc.w table
0800 10203040 table dc.b $10,$20,$30,$40
0690 AE03 LD X,#3
0692 92D689 LD A,([shortptr.w],X)
X = 3
A = ([shortptr.w],X) = ((shortptr.w), X)
= (($89.w), 3)
= ($0800,3) = ($0803) = $40
STM8 addressing modes PM0044
50/162 Doc ID 13590 Rev 3
Figure 18. Short Pointer Indirect Long Indexed addressing mode example
Steps to determine
Effective Address
PC = 0692
PC = PC + 2 = 0694
EA = ((PC)) : ((PC)+1) + X
Before completion
Instruction Complete
A = (EA) = 40
New PC = PC + 1 = 0695
After completion
EA = 0803
08
00
92
D6
89
10
20
30
40
PC
0692
X
03
A
Previous value
Adder
EA 0803
ptr .word table
08
00
92
D6
89
10
20
30
40
ptr .word table
X
03
New PC
0695
A
40
800 03
table .byte 0x10,0x20,0x30
table .byte 0x10,0x20,0x30,
0089
008A
0692
0693
0694
800
801
802
803
0089
008A
0692
0693
0694
0800
0801
0802
0803
0695
LD A,([shortptr.w],X)
LD A,([shortptr.w],X)
0x40
0x40

PM0044 STM8 addressing modes
Doc ID 13590 Rev 3 51/162
6.10 Long Pointer Indirect Long Indexed addressing mode
The pointer address is a word, the pointer size is a word, thus allowing up to 128 KB
addressing space, and requires 2 bytes after the op-code.
Example:
1089 1800 ptr dc.w table
1800 10203040 table dc.b $10,$20,$30,$40
1690 AE03 LD X,#3
1692 72D61089 LD A,([longptr.w],X)
X = 3
A = ([longptr.w],X) = ((longptr.w), X) =
(($1089.w), 3)
= ($1800,3) = ($1803) = $40
STM8 addressing modes PM0044
52/162 Doc ID 13590 Rev 3
Figure 19. Long Pointer Indirect Long Indexed addressing mode example
Steps to determine
Effective Address
PC = 1692
PC = PC + 2 = 1694
EA = (((PC) : (PC+1)) :
Before completion
Instruction Complete
A = (EA) = 40
New PC = PC + 2 = 1696
After completion
18
00
72
D6
89
10
20
30
40
PC
1692
X
03
A
Previous value
Adder
EA 1803
ptr .word table
18
00
92
D6
10
10
20
30
40
ptr .word table
X
03
New PC
1696
A
40
1800 03
table .byte 0x10,0x20,0x30,
table .byte 0x10,0x20,0x30,
1089
108A
1692
1693
1694
1800
1801
1802
1803
1089
108A
1692
1693
1694
1800
1801
1802
1803
1695
LD A,([longptr.w],X)
1695
10
89
1696
EA = 1803
((PC) : (PC+1) +1)) + X
LD A,([longptr.w],X)
0x40
0x40

PM0044 STM8 addressing modes
Doc ID 13590 Rev 3 53/162
6.11 Long Pointer Indirect Extended Indexed addressing mode
The pointer address is a word, the pointer size is an extended word, thus allowing 16-Mbyte
addressing space, and requires 2 bytes after the op-code.
Example:
1089 180000 ptr dc.b page(table), high(table), low(table)
180000 10203040 table dc.b $10,$20,$30,$40
1690 AE03 LD X,#3
1692 72A71089 LDF A,([longptr.e],X)
X = 3
A = ([longptr.e],X) = ((longptr.e), X) =
(($1089.e), 3)
= ($180000,3) = ($180003) = $40
STM8 addressing modes PM0044
54/162 Doc ID 13590 Rev 3
Figure 20. Long Pointer Indirect Extended Indexed addressing mode example
Steps to Determine
Effective Address
PC = 1692
PC = PC + 2 = 1694
EA = (((PC) : (PC+1)) :
Before completion
Instruction Complete
A = (EA) = 40
New PC = PC + 2 = 1696
After completion
18
00
72
A7
89
10
20
30
40
PC
1692
X
03
A
Previous value
Adder
EA 180003
ptr .word table
18
00
72
A7
10
10
20
30
40
ptr .word table
X
03
New PC
1696
A
40
180000 03
table .byte 0x10,0x20,0x30,
table .byte 0x10,0x20,0x30,
108A
108B
1692
1693
1694
180000
180001
180002
180003
1089
108A
1692
1693
1694
180000
180001
180002
180003
1695
LDF A,([longptr.w],X)
VR02059I
1695
10
89
1696
EA = 180003
((PC) : (PC+1) +1) :
00
1089
00
108B
((PC) : (PC+1) +2)) + X
LDF A,([longptr.w],X)
0x40
0x40

PM0044 STM8 addressing modes
Doc ID 13590 Rev 3 55/162
6.12 Relative Direct addressing mode
This addressing mode is used to modify the PC register value, by adding an 8-bit signed
offset to it. The offset added to the PC register value is relative to the start of the next
instruction.
The offset follows the op-code.
Example:
04A7 2717 jreq skip
04A9 9D nop
04AA 9D nop
04C0 20FE skip jra* ; Infinite loop
Action:
if (Z == 1)then PC = PC + $17 = $04A9 + $17 = $04C0
elsePC = PC= $04A9
Table 35. Overview of Relative Direct addressing mode instructions
Addressing mode Syntax EA formula Ptr Adr Ptr Size Dest adr
Direct Relative off PC = PC + off op + 1 --- PC +127/-128
Table 36. Available Relative Direct instructions
Instructions Functions
JRxx Conditional Jump
JRA Jump Relative Always
CALLR Call Relative

STM8 addressing modes PM0044
56/162 Doc ID 13590 Rev 3
Figure 21. Relative Direct addressing mode example
Z
CC
Before completion
After completion
Z = 1
04A9
27
17
Adder
27
17
PC
EA
(Branch taken)
CC
Adder
04C0
New PC
04A9
SKIP :
Instruction Complete
New PC = EA = 04C0
Steps to Determine
Effective Address
PC = 04A7
PC = PC + 1 = 04A8
TEMP = (PC) = 17
PC = PC +1 = 04A9
Stop here if there
is no Branch; i.e., Z = 0
EA = PC + TEMP
= 04A9 + 17
= 04C0
New PC = EA if Branch is taken
JREQ SKIP
JREQ SKIP
EA
02
PC
04A8
04A9
04A8
04C0
04A9
04A7
04A7
04A7
17
04C0
Z = 0
27
17 04A8
04A9
CC
04A9
New PC
Instruction Complete
New PC = EA = 04A9
JREQ SKIP 04A7
04A7
04A9
After completion
(No branch taken)
PM0044 STM8 addressing modes
Doc ID 13590 Rev 3 57/162
6.13 Bit Direct (Long) addressing mode
The data byte required for the operation is found by its memory address, which follows the
op-code. The bit used for the operation is selected by the bit selector which is encoded in
the instruction op-code.
The address is a word, thus allowing 0000 to FFFF addressing space, but requires 2 bytes
after the op-code. The bit selector #n (n=0 to 7) selects the nth bit from the byte pointed to by
the address.
Example:
Table 37. Overview of Bit Direct addressing mode instruction
Addressing mode Syntax EA formula Ptr Adr Ptr Size Dest adr
Bit Long Direct longmem, #pos (longmem) op + 1..2 Word 0000..FFFF
Table 38. Available Bit Direct instructions
Instructions Functions
BRES Bit Reset
BSET Bit Set
BCPL Bit Complement
BCCM Copy Carry Bit to Memory
0408 721006E5 BCPL coeff, #0
06E5 40 coeff dc.b $ 40
Action:
(coeff) = ($06E5) XOR 2**0 = $40 XOR $01 = $41
STM8 addressing modes PM0044
58/162 Doc ID 13590 Rev 3
Figure 22. Bit Long Direct addressing mode example
0408
PC
E5
Steps to d etermine
effective address
PC = 0408
PC = PC + 2 = 040A
EA = (PC ) : (PC+1) = 06E5
PC + 2 =
Before c ompletion
40 XOR 01
040C
New PC
Instruction c omplete
New PC = 040C
After c ompletion
10
06E5EA
06
40
06E5
E5
10
06
41
040A
040B
040C
040A
040B
040C
0409
0409
06E5
06E5
Coeff .byte 040h
Coeff .byte 040h
(EA) = (EA) | 2**0 = 40 | 01 = 41
90 0408BCPL Coeff,#0
90 0408BCPL Coeff,#0
EA = (PC ) : (PC+1) = 06E5

PM0044 STM8 addressing modes
Doc ID 13590 Rev 3 59/162
6.14 Bit Direct (Long) Relative addressing mode
This addressing mode is a combination between the Bit Direct addressing mode (for data
addressing) and Relative Direct mode (for PC computation).
The data byte required for the operation is found by its memory address, which follows the
op-code. The bit used for the test operation is selected by the bit selector which is encoded
in the instruction op-code. Following the logical test operation, the PC register value can be
modified, by adding an 8-bit signed offset to it.
The data address is a word, thus allowing 0000 to FFFF addressing space (requires 2 bytes
after the op-code). The bit selector #n (n=0 to 7) selects the nth bit from the byte pointed to
by the address. The offset follows the op-code and data address.
Example:
Table 39. Overview of Bit Direct (Long) Relative addressing mode
Addressing mode Syntax EA formula Ptr Adr Ptr Size Dest adr
Bit Long
Direct Relative longmem, #pos, off
(longmem) op + 1..2 Word 0000..FFFF
PC = PC + off op + 3 Byte PC +127/-
128
Table 40. Available Bit Direct Relative instructions
Instructions Functions
BTJT, BTJF Bit Test and Jump
104B 00 DRA dc.b $00 ; Port A data
register (input
value)
bit0 equ $0 ; data bit 0
04A7 7201104BFB wait_1 BTJF DRA, bit0, wait_1
04AC .... cont_0
Action:
Test = select_bit(0, ($4B)) = select_bit(0, DRA)
if (Test /= 1) then PC = PC + $FB = $0004AC - $05 =
$0004A7
else PC = PC = $0004AC
STM8 addressing modes PM0044
60/162 Doc ID 13590 Rev 3
Figure 23. Bit Long Direct Relative addressing mode example
After completion
b0 = 0
04AC
72
01
Adder
72
01
PC
EA
(Branch taken)
(EA)
Adder
04A7
New PC
04AC
Instruction Complete
New PC = EA = 04A7
Steps to Determine
Effective Address
PC = 04A7
PC = PC + 2 = 04A9
TEMP = (PC) = FC
PC = PC +1 = 04AC
Stop here if there
is no Branch; i.e., Test = TRUE (1)
EA = PC + TEMP
= 04AA + FD
= 04A7
New PC = EA if Branch is taken
wait_1
EA
05
PC
04A8
04A9
04A8
04A9
04A7
04A7
04A7
FB
04A7
b0 = 1
01
10 04A9
04AA
(EA)
04AC
New PC
Instruction Complete
New PC = EA = 04AC
04A8
04A7
04AC
After completion
(No branch taken)
DRA .byte
104C
104B
DRA b0
BTJF DRA, #0, wait_1
DRA.b0 =? 0
10
EA = (PC):(PC+1) = 104B
PC = PC + 2 = 04AB
Test = (EA).b0
10
4B
04AB
wait_1
BTJF DRA, #0, wait_1
wait_1
BTJF DRA, #0, wait_1
04AA
4B
04AA
4B
04AC
FB
04AB
FB
04AB
FB
72 04A7

PM0044 STM8 instruction set
Doc ID 13590 Rev 3 61/162
7 STM8 instruction set
7.1 Introduction
This chapter describes all the STM8 instructions. There are 96 and they are described in
alphabetical order. However, they can be classified in 13 main groups as follows:
The instructions are described with one to five bytes.
Table 41. Instruction groups
Load and
Transfer LD LDF CLR MOV EXG LDW CLRW EXGW
Stack
operation PUSH POP PUSH
WPOPW
Increment/
Decrement INC DEC INCW DECW
Compare and
Tests CP TNZ BCP CPW TNZW
Logical
operations AND OR XOR CPL CPLW
Bit Operation BSET BRES BCPL BCCM
Conditional Bit
Test and
Branch
BTJT BTJF
Arithmetic
operations NEG ADC ADD SUB SBC MUL DIV DIVW NEGW ADDW SUBW
Shift and
Rotates
SLL SRL SRA RLC RRC SWAP SLLW SRLW SRAW RLCW RRCW
SWAP RLWA RRWA
Unconditional
Jump or Call JRA JRT JRF JP JPF CALL CALLR CALLF RET RETF NOP
Conditional
Branch/
Execution
JRxx WFE
Interrupt
management TRAP WFI HALT IRET
Condition
Code Flag
modification
SIM RIM SCF RCF CCF RVF
Breakpoint/
software break BREAK
PC-1 End of previous instruction
PC Op-code
PC+1..4 Additional word (0 to 4) according to the number of bytes required to compute the
effective address(es)

STM8 instruction set PM0044
62/162 Doc ID 13590 Rev 3
Using a pre-code (two-byte op-codes)
In order to extend the number of available op-codes for an 8-bit CPU (256 op-codes), four
different pre-code bytes are defined. These pre-codes modify the meaning of the instruction
they precede.
The whole instruction becomes:
These pre-bytes are:
PC-1 End of previous instruction
PC Pre-code
PC+1 Op-code
PC+2 Additional word (0 to 3) according to the number of bytes required to compute the
effective address
0x90 = PDY Replaces an X based instruction using immediate, direct, indexed or
inherent addressing mode by a Y one.
It also provides read/modify/write instructions using Y indexed
addressing mode with long offset and two bit handling instructions
(BCPL and BCCM)
0x92 = PIX Replaces an instruction using direct, direct bit, or direct relative
addressing mode to an instruction using the corresponding indirect
addressing mode.
It also changes an instruction using X indexed addressing mode to
an instruction using indirect X indexed addressing mode.
0x91 = PIY Replace an instruction using indirect X indexed addressing mode by
a Y one.
0x72 = PWSP Provide long addressing mode for bit handling and read/modify/write
instructions.
It also provides indirect addressing mode with two byte pointer for
read/modify/write and register/memory instructions.
Finally it provides stack pointer indexed addressing mode on
register/memory instructions.

PM0044 STM8 instruction set
Doc ID 13590 Rev 3 63/162
7.2 Nomenclature
7.2.1 Operators
←is loaded with ...
↔has its value exchanged with ...
7.2.2 CPU registers
A accumulator
X X index register (2 bytes)
XL least significant byte of the X index register (1 byte)
XH most significant byte of the X index register (1 byte)
Y Y index register (2 bytes)
YL least significant byte of the Y index register (1 byte)
YH most significant byte of the Y index register (1 byte)
PC program counter register (3 bytes)
PCL low significant byte of the program counter register (1 byte)
PCH high significant byte of the program counter register (1 byte)
PCE extended significant byte of the program counter register (1 byte)
SP stack pointer register (2 bytes)
CC Condition code register (1 byte)
CC.V overflow flag of the code condition register (1 bit)
CC.I0 interrupt mask bit 0 of the code condition register (1 bit)
CC.H half carry flag of the code condition register (1 bit)
CC.I1 interrupt mask bit 1 of the code condition register (1 bit)
CC.N negative flag of the code condition register (1 bit)
CC.Z zero flag of the code condition register (1 bit)
CC.C carry flag of the code condition register (1 bit)
7.2.3 Code condition bit value notation
- bit not affected by the instruction
1 bit forced to 1 by the instruction
0 bit forced to 0 by the instruction
X bit modified by the instruction
7.2.4 Memory and addressing
M(...) content of a memory location
R 8-bit operation result value
R(...) 8-bit operation result value stored into the register or memory shown inside parentheses
Rnbit n of the operation result value (0≤n≤7)
XX.Bbit B of the XX register or memory location
imm.b byte immediate value
imm.w 16-bit immediate value
shortmem memory location with short addressing mode (1 byte)
longmem memory location with long addressing mode (2 bytes)
extmem memory location with extended addressing mode (3 bytes)
shortoff short offset (1 byte)
longoff long offset (2 bytes)
extoff extended offset (3 bytes)
[shortptr.w] short pointer (1 byte) on long memory location (2 bytes). Assembler notation = [$12.w].
[longptr.w] long pointer (2 bytes) on long memory location (2 bytes). Assembler notation = [$1234.w]
[longptr.e] long pointer (2 bytes) on extended memory location (3 bytes). Assembler notation = [$1234.e]
£1
STM8 instruction set PM0044
64/162 Doc ID 13590 Rev 3
7.2.5 Operation code notation
ee extended order byte of 24-bit extended address
ww high order byte of 16-bit long address or middle order byte of 24-bit extended address
bb short address or low order byte of 16-bit long address or 24-bit extended address
ii immediate data byte or low order byte of 16-bit immediate data
iw high order byte of 16-bit immediate data
rr relative offset byte in a range of [-128..+127]
7.3 Instruction set summary
Table 42. Instruction set summary
Mnemo
Description
Effect on CC register
Syntax example Operation
Example
op-
code(s)
Cycles(1)
Pipe
VI1HI0N Z C
ADC Add with carry
Set if the carry from R6 is
different from the carry bit C
-
Set if there is a carry from bit 3 to 4
cleared otherwise
-
Set if R7 is set
cleared otherwise
Set if R=$00
cleared otherwise
Set if there is a carry from R7
cleared otherwise
ADC A,($12,SP) A ← A + M(SP+shortoff) +
CC.C 19 bb 1
ADD Add without
carry
Set if the carry from R6 is
different from the carry bit C
-
Set if there is a carry from bit 3 to 4
cleared otherwise
-
Set if R7 is set
cleared otherwise
Set if R=$00
cleared otherwise
Set if there is a carry from R7
cleared otherwise
ADD A,($12,SP) A ← A + M(SP+shortoff) 1B bb 1
- - - - - - - ADD SP,#$12 SP ← SP + imm.b 5B ii 2
ADDW Add word
without carry
Set if the carry from R14 is
different from the carry bit C
-
Set if there is a carry from bit 7 to 8
cleared otherwise
-
Set if R15 is set
cleared otherwise
Set if R=$0000
cleared otherwise
Set if there is a carry from R15
cleared otherwise
ADDW X,($12,SP) X ←-X + M(SP+shortoff) 72 FB bb 2
AND Logical AND
-
---
Set if R7 is set
cleared otherwise
Set if R=$00
cleared otherwise
- AND A,($12,SP) A ← A AND
M(SP+shortoff) 14 bb 1

PM0044 STM8 instruction set
Doc ID 13590 Rev 3 65/162
BCCM Copy carry
in memory bit - - - - - - - BCCM $1234,#1 M(longmem).bit ← CC.C 90 1n ww bb
n= 2*bit 1
BCP Logical bit
compare ---
Set if R7 is set
cleared otherwise
Set if R=$00
cleared otherwise
- BCP A,($12,SP)
test {A AND
M(SP+shortoff) }
N and Z are updated
accordingly
15 bb 1
BCPL Complement bit
in memory - - - - - - - BCPL $1234,#1 M(longmem).bit ←
M(longmem).bit
90 1n ww bb
n= 2*bit 1
BREAK Software
breakpoint ----- - -SW-BREAK 8B 1Flush
BRES Bit reset - - - - - - - BRES $1234,#1 M(longmem).bit ← 0 72 1n ww bb
n= 1 + 2*bit 1
BSET Bit set - - - - - - - BSET $1234,#1 M(longmem).bit ← 1 72 1n ww bb
n= 2*bit 1
BTJF
Bit test and
relative
jump if
condition is
false
----- -
tested
bit
BTJF $1234,#1,label
if M(longmem).bit=0
then PC ← PC + 4 + rr
else PC ← PC + 4
72 0n ww bb
n= 1 + 2*bit 2/3 Flush
(2)
BTJT
Bit test and
relative
jump if
condition is true
----- -
tested
bit
BTJT $1234,#1,label
if M(longmem).bit=1
then PC ← PC + 4 + rr
else PC ← PC + 4
72 0n ww bb
n= 2*bit 2/3 Flush
(2)
CALL
Call to
Subroutine with
address in
same section
- - - - - - - CALL [$1234.w]
PC← PC + 4
M(SP--) ← PCL
M(SP--) ← PCH
PCH← M(longmem)
PCL← M(longmem + 1)
72 CD ww bb 6 Flush
CALLF
Call to
subroutine
with extended
address
- - - - - - - CALLF $123456
PC ← PC+4
M(SP--) ← PCL
M(SP--) ← PCH
M(SP--) ← PCE
PC ← extmem
8D ee ww bb 5 Flush
CALLR Call Subroutine
relative - - - - - - - CALLR label
PC ← PC + 4
M(SP--) ← PCL
M(SP--) ← PCH
PC ← PC + rr
AD bb 4 Flush
CCF Complement
carry flag ----- -CCCF CC.C ← CC.C 8C 1
CLR Clears the
destination byte - - - - 0 1 - CLR ([$1234.w],X) M( M(longmem).w + X ) ←
0x00 72 6F ww bb 4
CLRW
Clears the
destination
index register
- - - - 0 1 - CLRW X X ← 0x0000 5F 1
CP Compare
Set if A-mem (signed values)
overflows, cleared otherwise
---
Set if R7 is set
cleared otherwise
Set if R=$00
cleared otherwise
Set if A<mem (unsigned values)
cleared otherwise
CP A,($12,SP) test { A - M(SP+shortoff) } 11 bb 1
Table 42. Instruction set summary (continued)
Mnemo
Description
Effect on CC register
Syntax example Operation
Example
op-
code(s)
Cycles(1)
Pipe
VI1HI0N Z C
£1
STM8 instruction set PM0044
66/162 Doc ID 13590 Rev 3
CPW Compare word
Set if Xmmem (signed values)
overflows, cleared otherwise
---
Set if R15 is set
cleared otherwise
Set if R=$0000
cleared otherwise
Set if X<mem (unsigned values)
cleared otherwise
CPW X,($12,SP) test { X - M(SP+shortoff) } 13 bb 2
CPL Logical 1’s
complement --
Set if R7 is set
cleared otherwise
Set if R=$00
cleared otherwise
1 CPL ([$1234.w],X)
M(M(longmem).w +X) ←
FF - M(M(longmem).w+X)
or
M(M(longmem).w+X)
XOR FF
72 63 ww bb 4
CPLW Logical 1’s
complement --
Set if R15 is set
cleared otherwise
Set if R=$0000
cleared otherwise
1CPLW X
X ← FFFF - X
or
X XOR FFFF
53 2
DEC Decrement byte
by one
Set if sign overflow
cleared otherwise
---
Set if R7 is set
cleared otherwise
Set if R=$00
cleared otherwise
- DEC ([$1234.w],X) M(M(longmem).w + X) ←
M(M(longmem).w + X) - 1 72 6A ww bb 4
DECW Decrement
word by one
Set if sign overflow
cleared otherwise
---
Set if R15 is set
cleared otherwise
Set if R=$0000
cleared otherwise
-DECW X X← X - 1 5A 1
DIV
16 by 8
Unsigned
division
0-0-0
Set if Q=$0000
cleared otherwise
Set if divide by 0
cleared otherwise
DIV X,A X ← X/A (Quotient)
A ← X%A (Remainder) 62 16
DIV Y,A Y ← Y/A (Quotient)
A ← Y%A (Remainder) 90 62 16
DIVW
16 by 16
Unsigned
division
0-0-0
Set if Q=$0000
cleared otherwise
Set if divide by 0
cleared otherwise
DIVW X,Y X ← X/Y (Quotient)
Y ← X%Y (Remainder) 65 16
EXG Data byte
exchange ----- - -
EXG A,$1234 A ↔ M(longmem) 31 ww bb 3
EXG A,XL A ↔ XL 41 1
EXG A,YL A ↔ YL 61 1
EXGW Data word
exchange ----- - -EXGW X,Y X ↔ Y511
HALT
Halt oscillator
(CPU +
Peripherals)
-1-0- - -HALT
CC.I0 ← 0 , CC.I1 ← 1
Oscillator stopped till an
interrupt occurs
8E 10
Table 42. Instruction set summary (continued)
Mnemo
Description
Effect on CC register
Syntax example Operation
Example
op-
code(s)
Cycles(1)
Pipe
VI1HI0N Z C

PM0044 STM8 instruction set
Doc ID 13590 Rev 3 67/162
INC Increment byte
by one
Set if sign overflow
cleared otherwise
---
Set if R7 is set
cleared otherwise
Set if R=$00
cleared otherwise
- INC ([$1234.w],X) M(M(longmem).w + X) ←
M(M(longmem).w + X) + 1 72 6C ww bb 4
INCW Increment word
by one
Set if sign overflow
cleared otherwise
---
Set if R15 is set
cleared otherwise
Set if R=$0000
cleared otherwise
- INCW X X ← X + 1 5C 2
INT Interrupt - - - - - - - INT $123456 PC ← extmem 82 ee ww bb 2
IRET Interrupt return
Updated according to the value pop
from the stack into CC register IRET
(++SP)
CC ← M(++SP)
A ← M(++SP)
X ← M(++SP); SP++
Y ← M(++SP); SP++
PCE ← M(++SP)
PCH ← M(++SP)
PCL ← M(++SP)
80 11 Flush
JP
Jump to an
address in
section 0
- - - - - - - JP ([$1234.w],X) PC ← M(longmem).w + X 72 DC ww bb 5 Flush
JPF
Jump to
an extended
address
- - - - - - - JPF $123456 PC ← extmem AC ee ww bb 2 Flush
JRA Unconditional
relative jump - - - - - - - JRA Label PC ← PC + 2+ rr 20 bb 2 Flush
JRC Jump if C = 1 - - - - - - - JRC Label
if CC.C =1
then PC ← PC + 2+ rr
else PC ← PC + 2
25 bb 1/2 Flush
(2)
JREQ Jump if Z =
1(equal) - - - - - - - JREQ Label
if CC.Z = 1
then PC ← PC + 2+ rr
else PC ← PC + 2
27 bb 1/2 Flush
(2)
JRF Never Jump - - - - - - - JRF Label ---------------- 21 bb 1
JRH Jump if H = 1 - - - - - - - JRH Label
if CC.H = 1
then PC ← PC + 2+ rr
else PC ← PC + 2
90 29 bb 1/2 Flush
(2)
JRIH Jump if Port INT
pin = 1 - - - - - - - JRIH Label
if Port INT pin =1
then PC ← PC + 2+ rr
else PC ← PC + 2
90 2F bb 1/2 Flush
(2)
JRIL Jump if Port INT
pin = 0 - - - - - - - JRIL Label
if Port INT pin = 0
then PC ← PC + 2+ rr
else PC ← PC + 2
90 2E bb 1/2 Flush
(2)
JRM
Jump if
Interrupts are
masked
- - - - - - - JRM Label
if I0 AND I1 = 1
then PC ← PC + 2 + rr
else PC ← PC + 2
90 2D bb 1/2 Flush
(2)
JRMI Jump if N =
1(minus) - - - - - - - JRMI Label
if CC.N = 1
then PC ← PC + 2+ rr
else PC ← PC + 2
2B bb 1/2 Flush
(2)
JRNC jump if C = 0 - - - - - - - JRNC Label
if CC.C =0
then PC ← PC + 2+ rr
else PC ← PC + 2
24 bb 1/2 Flush
(2)
Table 42. Instruction set summary (continued)
Mnemo
Description
Effect on CC register
Syntax example Operation
Example
op-
code(s)
Cycles(1)
Pipe
VI1HI0N Z C
£1
STM8 instruction set PM0044
68/162 Doc ID 13590 Rev 3
JRNE Jump if Z =0
(not equal) - - - - - - - JRNE Label
if CC.Z = 0
then PC ← PC + 2+ rr
else PC ← PC + 2
26 bb 1/2 Flush
(2)
JRNH Jump if H = 0 - - - - - - - JRNH Label
if CC.H = 0
then PC ← PC + 2+ rr
else PC ← PC + 2
90 28 bb 1/2 Flush
(2)
JRNM
Jump if
Interrupts are
not masked
- - - - - - - JRNM Label
if I0 AND I1= 0
then PC ← PC + 2 + rr
else PC ← PC + 2
90 2C bb 1/2 Flush
(2)
JRNV jump if V = 0 - - - - - - - JRNV Label
if CC.C =0
then PC ← PC + 2+ rr
else PC ← PC + 2
28 bb 1/2 Flush
(2)
JRPL Jump if
N = 0 (plus) - - - - - - - JRPL Label
if CC.N = 0
then PC ← PC + 2+ rr
else PC ← PC + 2
2A bb 1/2 Flush
(2)
JRSGE Jump if
(N xor V) = 0 - - - - - - - JRSGE Label
if (CC.N xor CC.V) = 0
then PC ← PC + 2+ rr
else PC ← PC + 2
2E bb 1/2 Flush
(2)
JRSGT
Jump if
(Z or (N xor V))
= 0
- - - - - - - JRSGT Label
if (CC.Z or (CC.N xor
CC.V)) = 0
then PC ← PC + 2+ rr
else PC ← PC + 2
2C bb 1/2 Flush
(2)
JRSLE
Jump if
(Z or (N xor V))
= 1
- - - - - - - JRSLE Label
if (CC.Z or (CC.N xor
CC.V)) = 1
then PC ← PC + 2+ rr
else PC ← PC + 2
2D bb 1/2 Flush
(2)
JRSLT Jump if
(N xor V) = 1 - - - - - - - JRSLT Label
if (CC.N xor CC.V) = 1
then PC ← PC + 2+ rr
else PC ← PC + 21
2F bb 1/2 Flush
(2)
JRT Jump relative - - - - - - - JRT Label PC ← PC + 2+ rr 20 bb 2 Flush
JRUGE Jump if C = 0 - - - - - - - JRUGE Label
if CC.C = 0
then PC ← PC + 2+ rr
else PC ← PC + 2
24 bb 1/2 Flush
(2)
JRUGT Jump if
(C+Z = 0) - - - - - - - JRUGT Label
if (CC.C = 0 and CC.Z = 0)
then PC ← PC + 2+ rr
else PC ← PC + 2
22 bb 1/2 Flush
JRULE Jump if
(C+Z =1) - - - - - - - JRULE Label
if (CC.C = 1 and CC.Z = 1)
then PC ← PC + 2+ rr
else PC ← PC + 2
23 bb 1/2 Flush
JRULT Jump if C = 1 - - - - - - - JRULT Label
if CC.C = 1
then PC ← PC + 2+ rr
else PC ← PC + 21
25 bb 1/2 Flush
(2)
JRV Jump if V = 1 - - - - - - - JRV Label
if CC.V =1
then PC ← PC + 2+ rr
else PC ← PC + 2
29 bb 1/2 Flush
LD
A register load
----
Set if R7 is set
cleared otherwise
Set if R=$00
cleared otherwise
-
LD A,($12,SP) A ← M(SP+shortoff) 7B bb 1
A register store LD ($12,SP),A M(SP+shortoff) ← A6B bb 1
Register to
register move - - LD A, XH A ← XH 95 1
Table 42. Instruction set summary (continued)
Mnemo
Description
Effect on CC register
Syntax example Operation
Example
op-
code(s)
Cycles(1)
Pipe
VI1HI0N Z C

PM0044 STM8 instruction set
Doc ID 13590 Rev 3 69/162
LDF
Data load /
store
with extended
address
----
Set if R7 is set
cleared otherwise
Set if R=$00
cleared otherwise
-
LDF A,($123456,X) A ← M(X+extoff) AF ee ww
bb 1
LDF A,($123456,Y) A ← M(Y+extoff) 90 AF ee ww
bb 1
LDF A,([$1234.e],X) A ← M(X+[longptr.e]) 92 AF ww bb 5
LDF ($123456,X),A M(X+extoff) ← A A7 ee ww
bb 1
LDF ($123456,Y),A M(Y+extoff) ← A 90 A7 ee ww
bb 1
LDF ([1234.e],X),A M(X+[longptr.e]) ← A 92 A7 ww bb 5
LDW
X register load
----
Set if R15 is set
cleared otherwise
Set if R=$0000
cleared otherwise
-
LDW X,($12,SP) X ← M(SP+shortoff) 1E bb 2
X register store LDW ($12,SP),X M(SP+shortoff) ← X1F bb 2
Y register load LDW Y,($12,SP) Y ← M(SP+shortoff) 16 bb 2
Y register store LDW ($12,SP),Y M(SP+shortoff) ← Y 17 bb 2
SP register load
/ store --
LDW SP,X SP ← X941
LDW X,SP X ← SP 96 1
Index register
move LDW X, Y X ← Y931
MOV Data byte move - - - - - - -
MOV $1234,#$12 M(longmem) ← imm.b 35 ii ww bb 1
MOV $12,$34
MOV mem1,mem2
M(mem1.b) ←
M(mem2.b) 44 b2 b1 1
MOV $1234,$5678
MOV mem1,mem2
M(mem1.w) ←
M(mem2.w)
45 w2 b2 w1
b1 1
MUL
8 by 8
multiplication
(unsigned)
--0-- -0
MUL X,A X ← X*A 42 4
MUL Y,A Y ← Y*A 90 42 4
NEG Logical 2’s
complement
Set if M=$80
cleared otherwise
---
Set if R7 is set
cleared otherwise
Set if R=$00
cleared otherwise
Cleared if R=$00
set otherwise
NEG ([$1234.w],X) M(M(longmem) + X) ←
00 - M(M(longmem) + X) 72 60 ww bb 4
NEGW Logical 2’s
complement
Set if X=$8000
cleared otherwise
---
Set if R15 is set
cleared otherwise
Set if R=$0000
cleared otherwise
Cleared if R=$0000
set otherwise
NEGW X X ← 0000 - X 50 2
NOP No operation - - - - - - - NOP --------- 9D 1
OR Logical OR - - - -
Set if R7 is set
cleared otherwise
Set if R=$00
cleared otherwise
- OR A,($12,SP) A ← A OR M(SP+shortoff) 1A bb 1
POP
Pop data byte
from stack - - - - - - - POP $1234 M(longmem) ← M(++SP) 32 ww bb 1
Pop
code condition
register
POP CC CC ← M(++SP) 86 1
Table 42. Instruction set summary (continued)
Mnemo
Description
Effect on CC register
Syntax example Operation
Example
op-
code(s)
Cycles(1)
Pipe
VI1HI0N Z C
£1
STM8 instruction set PM0044
70/162 Doc ID 13590 Rev 3
POPW
Pop index
register from
stack
----- - -POPW X XH ← M(++SP)
XL ← M(++SP) 85 2
PUSH
Push
data byte onto
stack
----- - -
PUSH $1234 M(SP--) ← M(longmem) 3B ww bb 1
PUSH #$12 M(SP--) ← imm.b 4B bb 1
PUSHW
Push index
register onto
stack
----- - -PUSHW X M(SP--) ← XL
M(SP--) ← XH 89 2
RCF Reset carry flag - - - - - - 0 RCF CC.C ← 0981
RET
Subroutine
return
from section 0
----- - -RET PCH ← M(++SP)
PCL ← M(++SP) 81 4 Flush
RETF
Subroutine
return
from extended
address
----- - -RETF
PCE ← M(++SP)
PCH ← M(++SP)
PCL ← M(++SP)
87 5 Flush
RIM
Reset interrupt
mask/
Interrupt enable
-1-0- - -RIM CC.I1 ← 19A1
RLC
Rotate left
logical through
carry
----
Set if R7 is set
cleared otherwise
Set if R=$00
cleared otherwise
Bit 7 of the byte before rotation
RLC ([$1234.w],X)
R0 ← CC.C
R1 ← bit 0
R2 ← bit 1
R3 ← bit 2
R4 ← bit 3
R5 ← bit 4
R6 ← bit 5
R7 ← bit 6
CC.C ← bit 7
72 69 ww bb 4
RLCW
Rotate word left
logical through
carry
----
Set if R15 is set
cleared otherwise
Set if R=$0000
cleared otherwise
Bit 7 of the byte before rotation
RLCW X
R0 ← CC.C
R1 ← bit 0
R2 ← bit 1
...
R13 ← bit 12
R14 ← bit 13
R15 ← bit 14
CC.C ← bit 15
59 2
RLWA
Rotate word left
through
Accumulator
----
Set if R15 is set
cleared otherwise
Set if R=$0000
cleared otherwise
-RLWA X
A ← XH
XH ← XL
XL ← A
02 1
RRC
Rotate right
logical through
carry
----
Set if R7 is set
cleared otherwise
Set if R=$00
cleared otherwise
Bit 0 of the byte before rotation
RRC ([$1234.w],X)
R7 ← CC.C
R6 ← bit 7
R5 ← bit 6
R4 ← bit 5
R3 ← bit 4
R2 ← bit 3
R1 ← bit 2
R0 ← bit 1
CC.C ← bit 0
72 66 ww bb 4
Table 42. Instruction set summary (continued)
Mnemo
Description
Effect on CC register
Syntax example Operation
Example
op-
code(s)
Cycles(1)
Pipe
VI1HI0N Z C

PM0044 STM8 instruction set
Doc ID 13590 Rev 3 71/162
RRCW
Rotate word
right logical
through carry
----
Set if R7 is set
cleared otherwise
Set if R=$00
cleared otherwise
Bit 0 of the byte before rotation
RRCW X
R15 ← CC.C
R14 ← bit 15
R13 ← bit 14
...
R2 ← bit 3
R1 ← bit 2
R0 ← bit 1
CC.C ← bit 0
56 2
RRWA
Rotate word
right through
Accumulator
----
Set if R15 is set
cleared otherwise
Set if R=$0000
cleared otherwise
-RRWA X
A ← XL
XL ← XH
XH ← A
01 1
RVF Reset overflow
flag 0---- - -RVF CC.V ← 09C1
SBC Subtract with
carry
Set if the signed subtraction generates
an overflow, cleared otherwise
---
Set if R7 is set
cleared otherwise
Set if R=$00
cleared otherwise
Set if there is a carry from R7
cleared otherwise
SBC A,($12,SP) A ← A -M(SP+shortoff) -
CC.C 12 bb 1
SCF Set Carry Flag - - - - - - 1 SCF CC.C ← 1991
SIM
Set interrupt
mask/
Disable
interrupts
-1-1- - -SIM CC.I0 ← 1
CC.I1 ← 1 9B 1
SLA Shift left
arithmetic ----
Set if R7 is set
cleared otherwise
Set if R=$00
cleared otherwise
Bit 7 of the byte before shifting
SLA ([$1234.w],X)
R0 ← 0
R1 ← bit 0
R2 ← bit 1
R3 ← bit 2
R4 ← bit 3
R5 ← bit 4
R6 ← bit 5
R7 ← bit 6
CC.C ← bit 7
72 68 ww bb 4
Table 42. Instruction set summary (continued)
Mnemo
Description
Effect on CC register
Syntax example Operation
Example
op-
code(s)
Cycles(1)
Pipe
VI1HI0N Z C
£1
STM8 instruction set PM0044
72/162 Doc ID 13590 Rev 3
SLAW Shift word left
arithmetic ----
Set if R15 is set
cleared otherwise
Set if R=$0000
cleared otherwise
Bit 15 of the byte before shifting
SLAW X
R0 ← 0
R1 ← bit 0
R2 ← bit 1
R3 ← bit 2
.....
R14 ← bit 13
R15 ← bit 14
CC.C ← bit 15
58 2
SLL Shift left logical - - - -
Set if R7 is set
cleared otherwise
Set if R=$00
cleared otherwise
Bit 7 of the byte before shifting
SLL ([$1234.w],X)
R0 ← 0
R1 ← bit 0
R2 ← bit 1
R3 ← bit 2
R4 ← bit 3
R5 ← bit 4
R6 ← bit 5
R7 ← bit 6
CC.C ← bit 7
72 68 ww bb 4
SLLW Shift word left
logical ----
Set if R15 is set
cleared otherwise
Set if R=$0000
cleared otherwise
Bit 15 of the byte before shifting
SLLW X
R0 ← 0
R1 ← bit 0
R2 ← bit 1
R3 ← bit 2
.....
R14 ← bit 13
R15 ← bit 14
CC.C ← bit 15
58 2
SRA Shift right
arithmetic ----
Set if R7 is set
cleared otherwise
Set if R=$00
cleared otherwise
Bit 0 of the byte before shifting
SRA ([$1234.w],X)
CC.C ← bit 0
R0 ← bit 1
R1 ← bit 2
R2 ← bit 3
R3 ← bit 4
R4 ← bit 5
R5 ← bit 6
R6 ← bit 7
R7 ← bit 7 (unchanged)
72 67 ww bb 4
SRAW Shift word right
arithmetic
Set if R7 set
cleared otherwise
---
Set if R15 is set
cleared otherwise
Set if R=$0000
cleared otherwise
Bit 0 of the byte before shifting
SRAW X
CC.C ← bit 0
R0 ← bit 1
R1 ← bit 2
R2 ← bit 3
....
R12 ← bit 13
R13 ← bit 14
R14 ← bit 15
R15 ← bit 15 (unchanged)
57 2
Table 42. Instruction set summary (continued)
Mnemo
Description
Effect on CC register
Syntax example Operation
Example
op-
code(s)
Cycles(1)
Pipe
VI1HI0N Z C

PM0044 STM8 instruction set
Doc ID 13590 Rev 3 73/162
SRL Shift right
logical ----
Set if R7 set
cleared otherwise
Set if R=$00
cleared otherwise
Bit 0 of the byte before shifting
SRL ([$1234.w],X)
CC.C ← bit 0
R0 ← bit 1
R1 ← bit 2
R2 ← bit 3
R3 ← bit 4
R4 ← bit 5
R5 ← bit 6
R6 ← bit 7
R7 ← 0
72 64 ww bb 4
SRLW Shift word right
arithmetic ----
Set if R15 set
cleared otherwise
Set if R=$0000
cleared otherwise
Bit 0 of the byte before shifting
SRLW X
CC.C ← bit 0
R0 ← bit 1
R1 ← bit 2
R2 ← bit 3
....
R12 ← bit 13
R13 ← bit 14
R14 ← bit 15
R15 ← 0
54 2
SUB Subtract without
carry
Set if the signed operation generates
an overflow, cleared otherwise
---
Set if R7 is set
cleared otherwise
Set if R=$00
cleared otherwise
Set if there is a carry from R7
cleared otherwise
SUB A,($12,SP) A ← A -M(SP+shortoff) 10 bb 1
- - - - - - - SUB SP,#$12 SP ← SP + imm.b 52 ii 2
SUBW Subtract word
without carry
Set if X< mem (unsigned 16-bit
values), cleared otherwise
-
Set if dst(7:0)< mem(7:0)
(unsigned values) cleared otherwise
-
Set if R15 is set
cleared otherwise
Set if R=$0000
cleared otherwise
Set if dst < mem (unsigned values)
cleared otherwise
SUBW X,($12,SP) X ← X -M(SP+shortoff) 72 F0 bb 2
SWAP Swap nibbles - - - -
Set if R7 is set
cleared otherwise
Set if R=$00
cleared otherwise
- SWAP ([$1234.w],X)
R0 ↔ R4
R1 ↔ R5
R2 ↔ R6
R3 ↔ R7
72 6E ww bb 4
Table 42. Instruction set summary (continued)
Mnemo
Description
Effect on CC register
Syntax example Operation
Example
op-
code(s)
Cycles(1)
Pipe
VI1HI0N Z C
£1
STM8 instruction set PM0044
74/162 Doc ID 13590 Rev 3
7.4 Instruction set
The following pages give a detailed description of each STM8 instruction.
SWAPW Swap bytes - - - -
Set if R15 is set
cleared otherwise
Set if R=$0000
cleared otherwise
- SWAPW X
R0 ↔ R8
R1 ↔ R9
R2 ↔ R10
R3 ↔ R11
R4 ↔ R12
R5 ↔ R13
R6 ↔ R14
R7 ↔ R15
5E 1
TNZ Tes t for
negative or zero ----
Set if R7 is set
cleared otherwise
Set if R=$00
cleared otherwise
- TNZ ([$1234.w],X)
CC.N ← R7
CC.Z ← 1 if R=$00
← 0 otherwise
72 6D ww bb 4
TNZW Tes t w o r d for
negative or zero ----
Set if R15 is set
cleared otherwise
Set if R=$0000
cleared otherwise
-TNZW X
CC.N ← R15
CC.Z ← 1 if R=$0000
← 0 otherwise
5D 2
TRAP Software
interrupt -1-1- - -TRAP
PC ← PC+1
M(SP--) ← PCL
M(SP--) ← PCH
M(SP--) ← PCE
M(SP--) ← YL
M(SP--) ← YH
M(SP--) ← XL
M(SP--) ← XH
M(SP--) ← A
M(SP--) ← CC
PC ← TRAP vector
address
83 9 Flush
WFE
Wait for event
(CPU stopped,
Low power
mode)
----- - -WFE
CPU clock stopped till the
event input is activated.
Internal peripherals are
still running
72 8F 1
WFI
Wait for
interrupt
(CPU stopped,
Low power
mode)
-1-0- - -WFI
CC.I0 ← 0, CC.I1 ← 1
CPU clock stopped till an
interrupt occurs. Internal
peripherals are still
running
8F 10
XOR Logical
exclusive OR ----
Set if R7 is set
cleared otherwise
Set if R=$00
cleared otherwise
- XOR A,($12,SP) A ← A XOR
M(SP+shortoff) 18 bb 1
1. Number of cycles corresponding to the example op-code.
2. If branch taken.
Table 42. Instruction set summary (continued)
Mnemo
Description
Effect on CC register
Syntax example Operation
Example
op-
code(s)
Cycles(1)
Pipe
VI1HI0N Z C
PM0044 STM8 instruction set
Doc ID 13590 Rev 3 75/162
Syntax ADC A, src e.g. ADC A,#$15
Operation A <= A+ src + C
Description The source byte, along with the carry flag, is added to the contents of the
accumulator and the result is stored in the accumulator. This instruction is
useful for addition of operands that are larger than eight.
The source is
a memory or data byte.
Instruction overview:
V ⇒(A7.M7 + M7.R7 + R7.A7) ⊕(A6.M6 + M6.R6 + R6.A6)
Set if the signed operation generates an overflow, cleared otherwise.
H ⇒A3.M3 + M3.R3 + R3.A3
Set if a carry occurred from bit 3 of the result, cleared otherwise.
N ⇒R7
Set if bit 7 of the result is set (negative value), cleared otherwise.
Z ⇒R7.R6.R5.R4.R3.R2.R1.R0
Set if the result is zero (0x00), cleared otherwise.
C ⇒A7.M7 + M7.R7 + R7.A7
Set if a carry occurred from bit 7 of the result, cleared otherwise.
ADC Addition with Carry ADC
mnem dst src
Affected condition flags
VI1HI0NZC
ADC A Mem V-H-NZC
STM8 instruction set PM0044
76/162 Doc ID 13590 Rev 3
Detailed description:
See also: ADD, SUB, SBC, MUL, DIV
dst src Asm cy lgth Op-code(s) ST7
A #byte ADC A,#$55 1 2 A9 XX ✗
A shortmem ADC A,$10 1 2 B9 XX ✗
A longmem ADC A,$1000 1 3 C9 MS LS ✗
A (X) ADC A,(X) 1 1 F9 ✗
A (shortoff,X) ADC A,($10,X) 1 2 E9 XX ✗
A (longoff,X) ADC A,($1000,X) 1 3 D9 MS LS ✗
A (Y) ADC A,(Y) 1 2 90 F9 ✗
A (shortoff,Y) ADC A,($10,Y) 1 3 90 E9 XX ✗
A (longoff,Y) ADC A,($1000,Y) 1 4 90 D9 MS LS ✗
A (shortoff,SP) ADC A,($10,SP) 1 2 19 XX
A [shortptr.w] ADC A,[$10.w] 4 3 92 C9 XX ✗
A [longptr.w] ADC A,[$1000.w] 4 4 72 C9 MS LS
A ([shortptr.w],X) ADC A,([$10.w],X) 4 3 92 D9 XX ✗
A ([longptr.w],X) ADC A,([$1000.w],X) 4 4 72 D9 MS LS
A ([shortptr.w],Y) ADC A,([$10.w],Y) 4 3 91 D9 XX ✗
PM0044 STM8 instruction set
Doc ID 13590 Rev 3 77/162
Syntax ADD A,src e.g. ADD A,#%11001010
Operation A <= A+ src
Description The source byte is added to the contents of the accumulator and the result
is stored in the accumulator. The source is a memory or data byte.
Instruction overview
V ⇒(A7.M7 + M7.R7 + R7.A7) ⊕(A6.M6 + M6.R6 + R6.A6)
Set if the signed operation generates an overflow, cleared otherwise.
H ⇒A3.M3 + M3.R3 + R3.A3
Set if a carry occurred from bit 3 of the result, cleared otherwise.
N ⇒R7
Set if bit 7 of the result is set (negative value), cleared otherwise.
Z ⇒R7.R6.R5.R4.R3.R2.R1.R0
Set if the result is zero (0x00), cleared otherwise.
C ⇒A7.M7 + M7.R7 + R7.A7
Set if a carry occurred from bit 7 of the result, cleared otherwise.
Detailed description
See also: ADDW, ADC, SUB, SBC, MUL, DIV
ADD Addition ADD
mnem dst src
Affected condition flags
VI1HI0NZC
ADD A Mem V-H-NZC
dst src Asm cy lgth Op-code(s) ST7
A #byte ADD A,#$55 1 2 AB XX ✗
A shortmem ADD A,$10 1 2 BB XX ✗
A longmem ADD A,$1000 1 3 CB MS LS ✗
A (X) ADD A,(X) 1 1 FB ✗
A (shortoff,X) ADD A,($10,X) 1 2 EB XX ✗
A (longoff,X) ADD A,($1000,X) 1 3 DB MS LS ✗
A (Y) ADD A,(Y) 1 2 90 FB ✗
A (shortoff,Y) ADD A,($10,Y) 1 3 90 EB XX ✗
A (longoff,Y) ADD A,($1000,Y) 1 4 90 DB MS LS ✗
A (shortoff,SP) ADD A,($10,SP) 1 2 1B XX
A [shortptr.w] ADD A,[$10.w] 4 3 92 CB XX ✗
A [longptr.w] ADD A,[$1000.w] 4 4 72 CB MS LS
A ([shortptr.w],X) ADD A,([$10.w],X) 4 3 92 DB XX ✗
A ([longptr.w],X) ADD A,([$1000.w],X) 4 4 72 DB MS LS
A ([shortptr.w],Y) ADD A,([$10.w],Y) 4 3 91 DB XX ✗
STM8 instruction set PM0044
78/162 Doc ID 13590 Rev 3
Syntax ADDW dst,src e.g. ADDW X,#$1000
Operation dst <= dst + src
Description The source (16-bit) is added to the contents of the destination, which is an
index register (X/Y) and the result is stored in the same index register. The
source is a 16-bit memory or data word. The ADDW instruction can also be
used to add an immediate value to the stack pointer (SP).
Instruction overview
V ⇒(A15.M15 + M15.R15 + R15.A15) ⊕(A14.M14 + M14.R14 + R14.A14)
Set if the signed operation generates an overflow, cleared otherwise.
H ⇒ X7.M7 + M7.R7 + R7.X7
Set if a carry occurred from bit 7 of the result, cleared otherwise.
N ⇒R15
Set if bit 15 of the result is set (negative value), cleared otherwise.
Z ⇒R15.R14.R13.R12.R11.R10.R9.R8.R7.R6.R5.R4.R3.R2.R1.R0
Set if the result is zero (0x0000), cleared otherwise.
C ⇒X15.M15 + M15.R15 + R15.X15
Set if a carry occurred from bit 15 of the result, cleared otherwise.
Detailed description
See also: ADD, ADC, SUB, SBC, MUL, DIV
ADDW Word Addition with index registers ADDW
mnem dst src
Affected condition flags
VI1HI0NZC
ADDW X Mem V - H - N Z C
ADDW Y Mem V - H - N Z C
ADDW SP Imm -------
dst src Asm cy lgth Op-code(s) ST7
X #word ADDW X,#$1000 2 3 1C MS LS
X longmem ADDW X,$1000 2 4 72 BB MS LS
X (shortoff,SP) ADDW X,($10,SP) 2 3 72 FB XX
Y #word ADDW Y,#$1000 2 4 72 A9 MS LS
Y longmem ADDW Y,$1000 2 4 72 B9 MS LS
Y (shortoff,SP) ADDW Y,($10,SP) 2 3 72 F9 XX
SP #byte ADDW SP,#$9 2 2 5B XX
PM0044 STM8 instruction set
Doc ID 13590 Rev 3 79/162
Syntax AND A,src e.g. AND A,#%00110101
Operation A <= A AND src
Description The source byte, is ANDed with the contents of the accumulator and the
result is stored in the accumulator. The source is a memory or data byte.
Truth table:
Instruction overview
N ⇒R7
Set if bit 7 of the result is set (negative value), cleared otherwise.
Z ⇒R7.R6.R5.R4.R3.R2.R1.R0
Set if the result is zero (0x00), cleared otherwise.
Detailed description
See also: OR, XOR, CPL, NEG
AND Logical AND AND
AND 0 1
000
101
mnem dst src
Affected condition flags
VI1HI0NZC
AND A Mem - - - - N Z -
dst src Asm cy lgth Op-code(s) ST7
A #byte AND A,#$55 1 2 A4 XX ✗
A shortmem AND A,$10 1 2 B4 XX ✗
A longmem AND A,$1000 1 3 C4 MS LS ✗
A (X) AND A,(X) 1 1 F4 ✗
A (shortoff,X) AND A,($10,X) 1 2 E4 XX ✗
A (longoff,X) AND A,($1000,X) 1 3 D4 MS LS ✗
A (Y) AND A,(Y) 1 2 90 F4 ✗
A (shortoff,Y) AND A,($10,Y) 1 3 90 E4 XX ✗
A (longoff,Y) AND A,($1000,Y) 1 4 90 D4 MS LS ✗
A (shortoff,SP) AND A,($10,SP) 1 2 14 XX
A [shortptr.w] AND A,[$10.w] 4 3 92 C4 XX ✗
A [longptr.w] AND A,[$1000.w] 4 4 72 C4 MS LS
A ([shortptr.w],X) AND A,([$10.w],X) 4 3 92 D4 XX ✗
A ([longptr.w],X) AND
A,([$1000.w],X) 4472D4MSLS
A ([shortptr.w],Y) AND A,([$1000],Y) 4 3 91 D4 XX ✗

STM8 instruction set PM0044
80/162 Doc ID 13590 Rev 3
Syntax BCCM dst, #pos (pos=0..7) e.g. BCCM $1234,#1
Operation dst(pos) <= CC.C
Description Copies the Carry flag of the Condition Code (CC) register in the bit
position of the memory location given by the destination address.
M(longmem).bit <- CC.C
Instruction overview
Detailed description
See also: LD, RCF, SCF
BCCM Copy Carry Bit to Memory BCCM
mnem dst bit position
Affected condition flags
VI1HI0NZC
BCCM Mem #pos -------
dst pos = 0..7 Asm cy lgth Op-code(s) ST7
longmem n =1+2*pos BCCM $1000,#2 1 4 90 1n MS LS
PM0044 STM8 instruction set
Doc ID 13590 Rev 3 81/162
Syntax BCP A,src
Operation {N, Z} <= A AND src
Description The source byte, is ANDed to the contents of the accumulator. The result is
lost but condition flags N and Z are updated accordingly. The source is a
memory or data byte. This instruction can be used to perform bit tests on
A.
Instruction overview
N ⇒R7
Set if bit 7 of the result is set (negative value), cleared otherwise.
Z ⇒R7.R6.R5.R4.R3.R2.R1.R0
Set if the result is zero (0x00), cleared otherwise.
Detailed description
See also: CP, TNZ
BCP Logical Bit Compare BCP
mnem dst src
Affected condition flags
VI1HI0NZC
BCP A Mem ----NZ-
dst src Asm cy lgth Op-code(s) ST7
A #byte BCP A,#$55 1 2 A5 XX ✗
A shortmem BCP A,$10 1 2 B5 XX ✗
A longmem BCP A,$1000 1 3 C5 MS LS ✗
A (X) BCP A,(X) 1 1 F5 ✗
A (shortoff,X) BCP A,($10,X) 1 2 E5 XX ✗
A (longoff,X) BCP A,($1000,X) 1 3 D5 MS LS ✗
A (Y) BCP A,(Y) 1 2 90 F5 ✗
A (shortoff,Y) BCP A,($10,Y) 1 3 90 E5 XX ✗
A (longoff,Y) BCP A,($1000,Y) 1 4 90 D5 MS LS ✗
A (shortoff,SP) BCP A,($10,SP) 1 2 15 XX
A [shortptr.w] BCP A,[$10.w] 4 3 92 C5 XX ✗
A [longptr.w] BCP A,[$1000.w] 4 4 72 C5 MS LS
A ([shortptr.w],X) BCP A,([$10.w],X) 4 3 92 D5 XX ✗
A ([longptr.w],X) BCP A,([$1000.w],X) 4 4 72 D5 MS LS
A ([shortptr.w],Y) BCP A,([$10.w],Y) 4 3 91 D5 XX ✗

STM8 instruction set PM0044
82/162 Doc ID 13590 Rev 3
Syntax BCPL dst, #pos (pos=0..7) e.g. BCPL PADR,#4
Operation dst(pos) <= 1 - dst(pos)
Description Complements the bit position in destination location. Leaves all other bits
unchanged.
M(longmem).bit <- -M(longmem).bit
Instruction overview
Detailed description
See also: CPL, BRES, BSET
BCPL Bit Complement BCPL
mnem dst
Affected condition flags
VI1HI0NZC
BCPL Mem -------
dst pos = 0..7 Asm cy lgth Op-code(s) ST7
longmem n = 2*pos BCPL $1000,#2 1 4 90 1n MS LS

PM0044 STM8 instruction set
Doc ID 13590 Rev 3 83/162
Syntax
Operation
Description In debug mode, the CPU is stalled and can be restarted by the debugger.
This instruction equals a NOP when the debugger is not connected.
Instruction overview
Detailed description
BREAK Software break BREAK
mnem
Affected condition flags
VI1HI0NZC
SIM - 1 - 1 - - -
Addressing
mode Asm cy lgth Op-code(s) ST7
Inherent BREAK 1 1 8B ✗

STM8 instruction set PM0044
84/162 Doc ID 13590 Rev 3
Syntax BRES dst,#pos pos = [0..7] e.g. BRES PADR,#6
Operation dst <= dst AND COMPLEMENT (2**pos)
Description Read the destination byte, reset the corresponding bit (bit position), and
write the result in destination byte. The destination is a memory byte. The
bit position is a constant. This instruction is fast, compact, and does not
affect any register. Very useful for boolean variable manipulation.
Instruction overview
Detailed description
See also: BSET
BRES Bit Reset BRES
mnem dst bit position
Affected condition flags
VI1HI0NZC
BRES Mem #pos -------
dst pos = 0..7 Asm cy lgth Op-code(s) ST7
longmem n=1+2*pos BRES $1000,#7 1 4 72 1n MS LS

PM0044 STM8 instruction set
Doc ID 13590 Rev 3 85/162
Syntax BSET dst,#pos pos = [0..7] e.g. BSET PADR,#7
Operation dst <= dst OR (2**pos)
Description Read the destination byte, set the corresponding bit (bit position), and write
the result in destination byte. The destination is a memory byte. The bit
position is a constant. This instruction is fast, compact, and does not affect
any register. Very useful for boolean variable manipulation.
Instruction overview
Detailed description
See also: BRES
BSET Bit Set BSET
mnem dst bit position
Affected condition flags
VI1HI0NZC
BSET Mem #pos -------
dst pos = 0..7 Asm cy lgth Op-code(s) ST7
longmem n=2*pos BSET $1000,#1 1 4 72 1n MS LS

STM8 instruction set PM0044
86/162 Doc ID 13590 Rev 3
Syntax BTJF dst,#pos,rel pos = [0..7], rel is relative jump label
e.g.: BTJFPADR,#3,skip
Operation PC = PC+lgth
PC = PC + rel IF (dst AND (2**pos)) = 0
Description Read the destination byte, test the corresponding bit (bit position), and
jump to 'rel' label if the bit is false (0), else continue the program to the next
instruction. The tested bit is saved in the C flag. The destination is a
memory byte. The bit position is a constant. The jump label represents a
signed offset to be added to the current PC/instruction address (relative
jump). This instruction is used for boolean variable manipulation, hardware
register flag tests, or I/O polling. This instruction is fast, compact, and does
not affect any registers. Very useful for boolean variable manipulation.
Instruction overview
C ⇒Tested bit is saved in the C flag.
Detailed description
See also: BTJT
BTJF Bit Test and Jump if False BTJF
mnem dst bit position jump label
Affected condition flags
VI1HI0NZC
BTJF Mem #pos rel ------C
dst pos = 0..7 Asm cy lgth Op-code(s) ST7
longmem n = 1+2*pos BTJF
$1000,#1,loop 2/3 5 72 0n MS LS XX

PM0044 STM8 instruction set
Doc ID 13590 Rev 3 87/162
Syntax BTJT dst,#pos,rel pos = [0..7], rel is relative jump label
e.g.: BTJT PADR,#7,skip
Operation PC = PC+lgth
PC = PC + rel IF (dst AND (2**pos)) <> 0
Description Read the destination byte, test the corresponding bit (bit position), and
jump to 'rel' label if the bit is true (1), else continue the program to the next
instruction. The tested bit is saved in the C flag. The destination is a
memory byte. The bit position is a constant. The jump label represents a
signed offset to be added to the current PC/instruction address (relative
jump). This instruction is used for boolean variable manipulation, hardware
register flag tests, or I/O polling.
Instruction overview
C ⇒Tested bit is saved in the C flag.
Detailed description
See also: BTJF
BTJT Bit Test and Jump if True BTJT
mnem dst bit position jump label
Affected condition flags
VI1HI0NZC
BTJT Mem #pos rel ------C
dst pos = 0..7 Asm cy lgth Op-code(s) ST7
longmem n= 2*pos BTJT
$1000,#1,loop 2/3 5 72 0n MS LS XX
STM8 instruction set PM0044
88/162 Doc ID 13590 Rev 3
Operation PC = PC+lgth
(SP--) = PCL
(SP--) = PCH
PC = dst
Description The current PC register value is pushed onto the stack, then PC is loaded
with the destination address in same section of memory. The CALL
destination and the instruction following the CALL should be in the same
section as PCE is not stacked. The corresponding RET instruction should
be executed in the same section. This instruction should be used versus
CALLR when developing a program.
Instruction overview
Detailed description
See also:RET, CALLR, CALLF
CALL CALL Subroutine
(Absolute) CALL
mnem dst
Affected condition flags
VI1HI0NZC
CALL Mem -------
dst Asm cy lgth Op-code(s) ST7
longmem CALL $1000 4 3 CD MS LS ✗
(X) CALL(X) 4 1 FD ✗
(shortoff,X) CALL($10,X) 4 2 ED XX ✗
(longoff,X) CALL($1000,X) 4 3 DD MS LS ✗
(Y) CALL(Y) 4 2 90 FD ✗
(shortoff,Y) CALL($10,Y) 4 3 90 ED XX ✗
(longoff,Y) CALL($1000,Y) 4 4 90 DD MS LS ✗
[shortptr.w] CALL[$10.w] 6 3 92 CD XX ✗
[longptr.w] CALL[$1000.w] 6 4 72 CD MS LS
([shortptr.w],X) CALL([$10.w],X) 6 3 92 DD XX ✗
([longptr.w],X) CALL([$1000.w],X) 6 4 72 DD MS LS
([shortptr.w],Y) CALL([$10.w],Y) 6 3 91 DD XX ✗

PM0044 STM8 instruction set
Doc ID 13590 Rev 3 89/162
Syntax CALLF dst e.g. CALLF label
Operation PC = PC+lgth
(SP--) = PCL
(SP--) = PCH
(SP--) = PCE
PC = dst
Description The current PC register value is pushed onto the stack, then PC is loaded
with the destination address.This instruction is used with extended memory
addresses. For safe memory usage, a function which crosses sections
must be called by CALLF.
Instruction overview
Detailed description
See also: RETF, CALL, JPF
CALLF CALL Far Subroutine CALLF
mnem dst
Affected condition flags
VI1HI0NZC
CALLF Mem -------
dst Asm cy lgth Op-code(s) ST7
extmem CALLF $35AA00 5 4 8D ExtB MS LS
[longptr.e] CALLF [$2FFC.e] 8 4 92 8D MS LS

STM8 instruction set PM0044
90/162 Doc ID 13590 Rev 3
Syntax CALLR dst e.g. CALLR chk_pol
Operation PC = PC+lgth
(SP--) = PCL
(SP--) = PCH
PC = PC + dst
Description The current PC register value is pushed onto the stack, then PC is loaded
with the relative destination address. This instruction is used, once a
program is debugged, to shrink the overall program size. The CALLR
destination and the corresponding RET instruction address must be in the
same section, as PCE is not stacked.
Instruction overview
Detailed description
See also: CALL, RET
CALLR CALL Subroutine Relative CALLR
mnem dst
Affected condition flags
VI1HI0NZC
CALLR Mem -------
dst Asm cy lgth Op-code(s) ST7
shortmem CALLR $10 4 2 AD XX ✗

PM0044 STM8 instruction set
Doc ID 13590 Rev 3 91/162
Syntax CCF
Operation CC.C <- CC.C
Description Complements the Carry flag of the Condition Code (CC) register.
Instruction overview
C =C,
Complements the carry flag of the CC register.
Detailed description
See also: RCF, SCF
CCF Complement Carry Flag CCF
mnem
Affected condition flags
VI1HI0NZC
CCF ------
C
Addressing
mode Asm cy lgth Op-code(s) ST7
Inherent CCF 1 1 8C
STM8 instruction set PM0044
92/162 Doc ID 13590 Rev 3
Syntax CLR dst e.g. CLR A
Operation dst <= 00
Description The destination byte is forced to 00 value. The destination is either a
memory byte location or the accumulator. This instruction is compact, and
does not affect any register when used with RAM variables.
Instruction overview
N: 0
Cleared
Z: 1
Set
Detailed description
See also: LD
CLR Clear CLR
mnem dst
Affected condition flags
VI1HI0NZC
CLR Mem ----01-
CLR A 0 1
dst Asm cy lgth Op-code(s) ST7
ACLR A 11 4F ✗
shortmem CLR $10 1 2 3F XX ✗
longmem CLR $1000 1 4 72 5F MS LS
(X) CLR (X) 1 1 7F ✗
(shortoff.X) CLR ($10,X) 1 2 6F XX ✗
(longoff,X) CLR ($1000,X) 1 4 72 4F MS LS
(Y) CLR (Y) 1 2 90 7F ✗
(shortoff,Y) CLR ($10,Y) 1 3 90 6F XX ✗
(longoff,Y) CLR ($1000,Y) 1 4 90 4F MS LS
(shortoff,SP) CLR ($10,SP) 1 2 0F XX
[shortptr.w] CLR [$10] 4 3 92 3F XX ✗
[longptr.w] CLR [$1000].w 4 4 72 3F MS LS
([shortptr.w],X) CLR ([$10],X) 4 3 92 6F XX ✗
([longptr.w].X] CLR
([$1000.w],X) 4 4 72 6F MS LS
([shortptr.w],Y) CLR ([$10],Y) 4 3 91 6F XX ✗
PM0044 STM8 instruction set
Doc ID 13590 Rev 3 93/162
Syntax CLRW dst e.g. CLRW X
Operation dst <= 00
Description The destination is forced to 0000 value. The destination is an index
register.
Instruction overview
N: 0
Cleared
Z: 1
Set
Detailed description
See also: LD
CLRW Clear word CLRW
mnem dst
Affected condition flags
VI1HI0NZC
CLRW X - - - - 0 1 -
CLRW Y - - - - 0 1 -
dst Asm cy lgth Op-code(s) ST7
XCLRW X 11 5F
YCLRW Y 12 905F
STM8 instruction set PM0044
94/162 Doc ID 13590 Rev 3
Syntax CP dst,src e.g. CP A,(tbl,X)
Operation {N, Z, C} = Test (dst - src)
Description The source byte is subtracted from the destination byte and the result
is lost. However, N, Z, C flags of Condition Code (CC) register are updated
according to the result.The destination is a register, and the source is a
memory or data byte. This instruction generally is used just before a
conditional jump instruction.
Instruction overview
V ⇒(A7.M7 + A7.R7 + A7.M7.R7) ⊕(A6.M6 + A6.R6 + A6.M6.R6)
Set if the signed subtraction of the destination (dst) value from the
source (src) value generates a signed overflow (signed result cannot be
represented on 8 bits).
N ⇒R7
Set if bit 7 of the result is set (negative value), cleared otherwise.
Z ⇒R7.R6.R5.R4.R3.R2.R1.R0
Set if the result is zero (0x00), cleared otherwise.
C ⇒(A7.M7 + A7.R7 + A7.M7.R7)
Set if the unsigned value of the contents of source (src) is larger than the
unsigned value of the destination (dst), cleared otherwise.
Detailed description
See also: CPW, TNZ, BCP
CP Compare CP
mnem dst src
Affected condition flags
VI1HI0NZC
CP Reg Mem V - - - N Z C
dst src Asm cy lgth Op-code(s) ST7
A #byte CP A,#$10 1 2 A1 XX ✗
A shortmem CP A,$10 1 2 B1 XX ✗
A longmem CP A,$1000 1 3 C1 MS LS ✗
A(X) CP A,(X) 1 1 F1 ✗
A (shortoff,X) CP A,($10,X) 1 2 E1 XX ✗
A (longoff,X) CP A,($1000,X) 1 3 D1 MS LS ✗
A(Y) CP A,(Y) 1 2 90 F1 ✗
A (shortoff,Y) CP A,($10,Y) 1 3 90 E1 XX ✗
A (longoff,Y) CP A,($1000,Y) 1 4 90 D1 MS LS ✗
A (shortoff,SP) CP A,($10,SP) 1 2 11 XX
A [shortptr.w] CP A,[$10.w] 4 3 92 C1 XX ✗
A [longptr.w] CP A,[$1000.w] 4 4 72 C1 MS LS
A ([shortptr.w],X) CP A,([$10.w],X) 4 3 92 D1 XX ✗
A ([longptr.w],X) CP A,([$1000.w],X) 4 4 72 D1 MS LS
A ([shortptr.w],Y) CP A,([$10.w],Y) 4 3 91 D1 XX ✗
PM0044 STM8 instruction set
Doc ID 13590 Rev 3 95/162
Syntax CPW dst,src e.g. CPW Y,(tbl,X)
Operation {N, Z, C} = Test (dst - src)
Description The source byte is subtracted from the destination byte and the result is
lost. However, N, Z, C flags of Condition Code (CC) register are updated
according to the result. The destination is an index register, and the source
is a memory or data word. This instruction generally is used just before a
conditional jump instruction.
Instruction overview
V ⇒(X15.M15 + X15.R15 + X15.M15.R15) ⊕(X14.M14 + X14.R14 + X14.M14.R14)
Set if the signed subtraction of the destination (dst) value from the source (src)
value generates a signed overflow (signed result cannot be represented on 16
bits).
N ⇒R15
Set if bit 7 of the result is set (negative value), cleared otherwise.
Z ⇒R15.R14.R13.R12.R11.R10.R9.R8.R7.R6.R5.R4.R3.R2.R1.R0
Set if the result is zero (0x00), cleared otherwise.
C ⇒(X15.M15 + X15.R15 + X15.M15.R15)
Set if the unsigned value of the contents of source (src) is larger than the
unsigned value of the destination (dst), cleared otherwise.
Detailed description
CPW Compare word CPW
mnem dst src
Affected condition flags
VI1HI0NZC
CPW Reg Mem V---NZC
dst src Asm cy lgth Op-code(s) ST7
X #word CPW X,#$10 2 3 A3 MS LS ✗
X shortmem CPW X,$10 2 2 B3 XX ✗
X longmem CPW X,$1000 2 3 C3 MS LS ✗
X(Y) CPW X,(Y) 2290F3 ✗
X (shortoff,Y) CPW X,($10,Y) 2 3 90 E3 XX ✗
X (longoff,Y) CPW X,($1000,Y) 2 4 90 D3 MS LS ✗
X (shortoff,SP) CPW X,($10,SP) 2 2 13 XX
X [shortptr.w] CPW X,[$10.w] 5 3 92 C3 XX ✗
X [longptr.w] CPW X,[$1000.w] 5 4 72 C3 MS LS
X ([shortptr.w],Y) CPW X,([$10.w],Y) 5 3 91 D3 XX ✗
STM8 instruction set PM0044
96/162 Doc ID 13590 Rev 3
CPW detailed description (Continued)
Note: CPW Y, (shortoff, SP) is not implemented, but can be emulated through a macro using
EXGW X,Y & CPW X, (shortoff, SP)
See also: CP, TNZW, BCP
dst src Asm cy lgth Op-code(s) ST7
Y #word CPW Y,#$10 2 4 90 A3 MS LS ✗
Y shortmem CPW Y,$10 2 3 90 B3 XX ✗
Y longmem CPW Y,$1000 2 4 90 C3 MS LS ✗
Y(X) CPW Y,(X) 2 1 F3 ✗
Y (shortoff,X) CPW Y,($10,X) 2 2 E3 XX ✗
Y (longoff,X) CPW Y,($1000,X) 2 3 D3 MS LS ✗
Y [shortptr.w] CPW Y,[$10.w] 5 3 91 C3 XX ✗
Y ([shortptr.w],X) CPW Y,([$10.w],X) 5 3 92 D3 XX ✗
Y ([longptr.w],X) CPW Y,([$1000.w],X) 5 4 72 D3 MS LS
PM0044 STM8 instruction set
Doc ID 13590 Rev 3 97/162
Syntax CPL dst e.g. CPL (X)
Operation dst <= dst XOR FF, or FF - dst
Description The destination byte is read, then each bit is toggled (inverted) and the
result is written to the destination byte. The destination is either a memory
byte or a register. This instruction is compact, and does not affect any
registers when used with RAM variables.
Instruction overview
N ⇒R7
Set if bit 7 of the result is set (negative value), cleared otherwise.
Z ⇒R7.R6.R5.R4.R3.R2.R1.R0
Set if the result is zero (0x00), cleared otherwise.
C ⇒ 1
Set.
Detailed description
See also: NEG, XOR, AND, OR
CPL Logical 1’s Complement CPL
mnem dst
Affected condition flags
VI1HI0NZC
CPL Mem ----NZ1
CPL Reg ----NZ1
dst Asm cy lgth Op-code(s) ST7
ACPL A11 43 ✗
shortmem CPL$10 1 2 33 XX ✗
longmem CPL$1000 1 4 72 53 MS LS
(X) CPL(X) 1 1 73 ✗
(shortoff.X) CPL($10,X) 1 2 63 XX ✗
(longoff,X) CPL($1000,X) 1 4 72 43 MS LS
(Y) CPL(Y) 1 2 90 73 ✗
(shortoff,Y) CPL($10,Y) 1 3 90 63 XX ✗
(longoff,Y) CPL($1000,Y) 1 4 90 43 MS LS
(shortoff,SP) CPL($10,SP) 1 2 03 XX ✗
[shortptr.w] CPL[$10] 4 3 92 33 XX ✗
[longptr.w] CPL[$1000].w 4 4 72 33 MS LS
([shortptr.w],X) CPL([$10],X) 4 3 92 63 XX ✗
([longptr.w].X] CPL([$1000.w],X) 4 4 72 63 MS LS
([shortptr.w],Y) CPL([$10],Y) 4 3 91 63 XX ✗
STM8 instruction set PM0044
98/162 Doc ID 13590 Rev 3
Syntax CPLW dst e.g. CPLW X
Operation dst <= dst XOR FFFF, or FFFF - dst
Description The destination index register is read, then each bit is toggled (inverted)
and the result is written back to the destination index register.
Instruction overview
N ⇒R15
Set if bit 7 of the result is set (negative value), cleared otherwise.
Z ⇒R15.R14.R13.R12.R11.R10.R9.R8.R7.R6.R5.R4.R3.R2.R1.R0
Set if the result is zero (0x00), cleared otherwise.
C ⇒ 1
Set
Detailed description
See also: CPL, NEGW, XOR, AND, OR
CPLW Logical 1’s Complement Word CPLW
mnem dst
Affected condition flags
VI1HI0NZC
CPLW Reg - - - - N Z 1
dst Asm cy lgth Op-code(s) ST7
XCPLW X21 53 ✗
YCPWL Y229053 ✗
PM0044 STM8 instruction set
Doc ID 13590 Rev 3 99/162
Syntax DEC dst
Operation dst <= dst - 1
Description The destination byte is read, then decremented by one, and the result is
written to the destination byte. The destination is either a memory byte or a
register. This instruction is compact, and does not affect any registers when
used with RAM variables.
Instruction overview
V ⇒(A7.M7 + M7.R7 + R7.A7) ⊕(A6.M6 + M6.R6 + R6.A6)
Set if the signed operation generates an overflow, cleared otherwise.
N ⇒R7
Set if bit 7 of the result is set (negative value), cleared otherwise.
Z ⇒R7.R6.R5.R4.R3.R2.R1.R0
Set if the result is zero (0x00), cleared otherwise.
Detailed description
See also: DECW, INC
DEC Decrement DEC
mnem dst
Affected condition flags
VI1HI0NZC
DEC Mem V - - - N Z -
DEC Reg V - - - N Z -
dst Asm cy lgth Op-code(s) ST7
ADEC A 1 1 4A ✗
shortmem DEC $10 1 2 3A XX ✗
longmem DEC $1000 1 4 72 5A MS LS
(X) DEC(X) 1 1 7A ✗
(shortoff.X) DEC($10,X) 1 2 6A XX ✗
(longoff,X) DEC($1000,X) 1 4 72 4A MS LS
(Y) DEC(Y) 1 2 90 7A ✗
(shortoff,Y) DEC($10,Y) 1 3 90 6A XX ✗
(longoff,Y) DEC($1000,Y) 1 4 90 4A MS LS
(shortoff,SP) DEC($10,SP) 1 2 0A XX
[shortptr.w] DEC[$10] 4 3 92 3A XX ✗
[longptr.w] DEC[$1000].w 4 4 72 3A MS LS
([shortptr.w],X) DEC([$10],X) 4 3 92 6A XX ✗
([longptr.w].X] DEC([$1000.w],X) 4 4 72 6A MS LS
([shortptr.w],Y) DEC([$10],Y) 4 3 91 6A XX ✗
STM8 instruction set PM0044
100/162 Doc ID 13590 Rev 3
Syntax DECW dst
Operation dst <= dst - 1
Description The value of the destination index register is decremented by one.
Instruction overview
V ⇒(A15.M15 + M15.R15 + R15.A15) ⊕ (A14.M14 + M14.R14 + R14.A14)
Set if the signed operation generates an overflow, cleared otherwise.
N ⇒R15
Set if bit 15 of the result is set (negative value), cleared otherwise.
Z ⇒R15.R14.R13.R12.R11.R10.R9.R8.R7.R6.R5.R4.R3.R2.R1.R0
Set if the result is zero (0x0000), cleared otherwise.
Detailed description
See also: INCW, DEC
DECW Decrement word DECW
mnem dst
Affected condition flags
VI1HI0NZC
DECW Reg V - - - N Z -
dst Asm cy lgth Op-code(s) ST7
XDECW X 1 1 5A
YDECW Y 1 2 905A
PM0044 STM8 instruction set
Doc ID 13590 Rev 3 101/162
Syntax DIV dst,A e.g. DIV X,A
Operation dst <= dst / A (Quotient) A <= dst%A (Remainder)
Description Divides a 16-bit unsigned value, dividend, contained in an index register (X
or Y) by an 8-bit value, divisor, contained in A. The quotient is placed in the
same index register and the remainder is placed in A.
The register values are unchanged in the case of a division by zero.
Note: Note: This instruction is interruptible, generating a latency of 1 cycle only.
Instruction overview
V ⇒0
Reset.
H ⇒0
Reset.
N ⇒0
Reset.
Z ⇒Q15.Q14.Q13.Q12.Q11.Q10.Q9.Q8.Q7.Q6.Q5.Q4.Q3.Q2.Q1.Q0
Set if the quotient is zero (0x0000), cleared otherwise.
C ⇒A7.A6.A5.A4.A3.A2.A1.A0
Set if division by 0, cleared otherwise.
Detailed description
See also: DIVW, ADD, ADC, SUB, SBC, MUL
DIV Divide (unsigned) DIV
mnem dst src
Affected condition flags
VI1HI0NZC
DIV X A 0 - 0 - 0 Z C
DIV Y A 0 - 0 - 0 Z C
dst src Asm cy lgth Op-code(s) ST7
X A DIV X,A 2 to 17 1 62
Y A DIV Y,A 2 to 17 2 90 62
STM8 instruction set PM0044
102/162 Doc ID 13590 Rev 3
Operation X <= X / Y (Quotient) Y <= X%Y (Remainder)
Description Divides a 16-bit unsigned value, dividend, contained in X register by a
16-bit value, divisor, contained in Y. The quotient is placed in the X register
and the remainder is placed in Y register.
The quotient and remainder values are indeterminate in the case of a
division by zero.
Note: This instruction is interruptible, generating a latency of 1 cycle only.
Instruction overview
V ⇒0
Reset
H ⇒0
Reset
N ⇒0
Reset
Z ⇒Q15.Q14.Q13.Q12.Q11.Q10.Q9.Q8.Q7.Q6.Q5.Q4.Q3.Q2.Q1.Q0
Set if the quotient is zero (0x0000), cleared otherwise.
C ⇒Y15.Y14.Y13.Y12.Y11.Y10.Y9.Y8.Y7.Y6.Y5.Y4.Y3.Y2.Y1.Y0
Set if division by 0, cleared otherwise.
Detailed description
See also: ADD, ADC, SUB, SBC, MUL, DIV
DIVW Divide word (unsigned) DIVW
mnem dst src
Affected condition flags
VI1HI0NZC
DIV X Y 0 - 0 - 0 Z C
dst src Asm cy lgth Op-code(s) ST7
X Y DIV X,Y 2 to 17 1 65
PM0044 STM8 instruction set
Doc ID 13590 Rev 3 103/162
Syntax EXG dst, src e.g. EXG A, XL
Operation dst <=> src
src <= dst
dst<= src
Description Exchanges the contents of registers specified in the instruction as shown
below.
Instruction overview
Detailed description
See also: EXGW, LD
EXG Exchange register
contents EXG
mnem dst src
Affected condition flags
VI1HI0NZC
EXG A XL -------
EXG A YL -------
EXG A Mem -------
dst src Asm cy lgth Op-code(s) ST7
A XL EXG A,XL 1 1 41
A YL EXG A,YL 1 1 61
A longmem EXG A,$1000 3 3 31 MS LS

STM8 instruction set PM0044
104/162 Doc ID 13590 Rev 3
Syntax EXG dst, src e.g. EXGW X, Y
Operation dst <=> src
src <= dst
dst<= src
Description Exchanges the contents of registers specified in the instruction as shown
below.
Instruction overview
Detailed description
See also: EXG, LDW
EXGW Exchange Index register
contents EXGW
mnem dst src
Affected condition flags
VI1HI0NZC
EXGW X Y -------
dst src Asm cy lgth Op-code(s) ST7
X Y EXGW X,Y 1 1 51

PM0044 STM8 instruction set
Doc ID 13590 Rev 3 105/162
Syntax HALT
Operation I1 = 1, I0 = 0, The oscillator is stopped till an interrupt occurs.
Description The interrupt mask is reset, allowing interrupts to be fetched. Then the
oscillator is stopped thus stopping the CPU and all internal peripherals,
reducing the microcontroller to its lowest possible power consumption. The
microcontroller resumes program execution after an external interrupt or
reset, by restarting the oscillator, and then, fetching the corresponding
external interrupt, which is an I/O interrupt, a specific peripheral interrupt,
or the reset vector.
Instruction overview
I1: 1
Set.
I0: 0
Cleared.
Detailed description
See also: WFI
HALT HALT Oscillator
(CPU + Peripherals) HALT
mnem
Affected condition flags
VI1HI0NZC
HALT -1-0-- -
Addressing
mode Asm cy lgth Op-code(s) ST7
Inherent HALT 10 1 8E ✗
STM8 instruction set PM0044
106/162 Doc ID 13590 Rev 3
Syntax INC dst e.g. INC counter
Operation dst <= dst + 1
Description The destination byte is read, then incremented by one, and the result is
written to the destination byte. The destination is either a memory byte or a
register. This instruction is compact, and does not affect any registers when
used with RAM variables.
Instruction overview
V ⇒(A7.M7 + M7.R7 + R7.A7) ⊕ (A6.M6 + M6.R6 + R6.A6)
Set if the signed operation generates an overflow, cleared otherwise.
N ⇒R7
Set if bit 7 of the result is set (negative value), cleared otherwise.
Z ⇒R7.R6.R5.R4.R3.R2.R1.R0
Set if the result is zero (0x00), cleared otherwise.
Detailed description
See also: INCW, DEC
INC Increment INC
mnem dst
Affected condition flags
VI1HI0NZC
INC Mem V - - - N Z -
INC A V - - - N Z -
dst Asm cy lgth Op-code(s) ST7
AINC A114C ✗
shortmem INC $10 1 2 3C XX ✗
longmem INC $1000 1 4 72 5C MS LS
(X) INC (X) 1 1 7C ✗
(shortoff.X) INC ($10,X) 1 2 6C XX ✗
(longoff,X) INC ($1000,X) 1 4 72 4C MS LS
(Y) INC (Y) 1 2 90 7C ✗
(shortoff,Y) INC ($10,Y) 1 3 90 6C XX ✗
(longoff,Y) INC ($1000,Y) 1 4 90 4C MS LS
(shortoff,SP) INC ($10,SP) 1 2 0C XX
[shortptr.w] INC [$10] 4 3 92 3C XX ✗
[longptr.w] INC [$1000].w 4 4 72 3C MS LS
([shortptr.w],X) INC ([$10],X) 4 3 92 6C XX ✗
([longptr.w].X] INC ([$1000.w],X) 4 4 72 6C MS LS
([shortptr.w],Y) INC ([$10],Y) 4 3 91 6C XX ✗
PM0044 STM8 instruction set
Doc ID 13590 Rev 3 107/162
Syntax INCW dst e.g. INCW X
Operation dst <= dst + 1
Description The destination index register value is incremented by one.
Instruction overview
V ⇒(A15.M15 + M15.R15 + R15.A15) ⊕ (A14.M14 + M14.R14 + R14.A14)
Set if the signed operation generates an overflow, cleared otherwise.
N ⇒R15
Set if bit 7 of the result is set (negative value), cleared otherwise.
Z ⇒R15.R14.R13.R12.R11.R10.R9.R8.R7.R6.R5.R4.R3.R2.R1.R0
Set if the result is zero (0x00), cleared otherwise.
Detailed description
See also: INC, DECW
INCW Increment word INCW
mnem dst
Affected condition flags
VI1HI0NZC
INCW Reg V - - - N Z -
dst Asm cy lgth Op-code(s) ST7
X INCW X 1 1 5C
Y INCW Y 1 2 90 5C

STM8 instruction set PM0044
108/162 Doc ID 13590 Rev 3
Syntax INT dst
Operation PC <= dst
Description This instruction is used only in the interrupt vector table.
Instruction overview
Detailed description
See also: JP, JPF, CALLF
INT Interrupt INT
mnem dst
Affected condition flags
VI1HI0NZC
INT Mem -------
dst Asm cy lgth Op-code(s) ST7
extmem INT $2FFFFC 2 4 82 ExtB MS LS

PM0044 STM8 instruction set
Doc ID 13590 Rev 3 109/162
Syntax IRET
Operation CC = (++SP)
A = (++SP)
XH = (++SP)
XL = (++SP)
YH = (++SP)
YL = (++SP)
PCE = (++SP)
PCH = (++SP)
PCL = (++SP)
Description Placed at the end of an interrupt routine, returns to the original program
context before the interrupt occurred. All registers, which have been
saved/pushed onto the stack are restored/popped. The I bit will be reset if
the corresponding bit stored on the stack is zero.
Instruction overview
Condition flags set or reset according to the first byte pulled from the stack.
Detailed description
See also: Interrupts, TRAP
IRET Interrupt Return IRET
mnem
Affected condition flags
VI1HI0NZC
IRET V I1 H I0 N Z C
Addressing
mode Asm cy lgth Op-code(s) ST7
Inherent IRET 11 180 ✗
STM8 instruction set PM0044
110/162 Doc ID 13590 Rev 3
Syntax JP dst e.g. JP test
Operation PC <= dst
Description The unconditional jump, simply replaces the content of PC by destination
address in same section of memory. Control then passes to the statement
addressed by the program counter. This instruction should be used instead
of JRA during S/W development.
Instruction overview
Detailed description
See also: JRT
JP Jump (absolute) JP
mnem dst
Affected condition flags
VI1HI0NZC
JP Mem -------
dst Asm cy lgth Op-code(s) ST7
longmem JP $1000 1 3 CC MS LS ✗
(X) JP(X) 1 1 FC ✗
(shortoff,X) JP($10,X) 1 2 EC XX ✗
(longoff,X) JP($1000,X) 1 3 DC MS LS ✗
(Y) JP(Y) 1 2 90 FC ✗
(shortoff,Y) JP($10,Y) 2 3 90 EC XX ✗
(longoff,Y) JP($1000,Y) 2 4 90 DC MS LS ✗
[shortptr.w] JP[$10.w] 5 3 92 CC XX ✗
[longptr.w] JP[$1000.w] 5 4 72 CC MS LS
([shortptr.w],X) JP([$10.w],X) 5 3 92 DC XX ✗
([longptr.w],X) JP([$1000.w],X) 5 4 72 DC MS LS
([shortptr.w],Y) JP([$10.w],Y) 5 3 91 DC XX ✗

PM0044 STM8 instruction set
Doc ID 13590 Rev 3 111/162
Syntax JPF dst e.g.:JPF test
Operation PC <= dst
Description The unconditional jump simply replaces the content of the PC by a
destination with an extended address. Control then passes to the
statement addressed by the program counter. For safe memory usage, this
instruction must be used, when the operation crosses a memory section.
Instruction overview
Detailed description
See also: JP, CALLF
JPF Jump far JPF
mnem dst
Affected condition flags
VI1HI0NZC
JPF Mem -------
dst Asm cy lgth Op-code(s) ST7
extmem JPF $2FFFFC 2 4 AC ExtB MS LS
[longptr.e] JPF [$2FFC.e] 6 4 92 AC MS LS

STM8 instruction set PM0044
112/162 Doc ID 13590 Rev 3
Syntax JRA dst e.g. JRA loop
Operation PC = PC+lgth
PC <= PC + dst, if Condition is True
Description Unconditional relative jump. PC is updated by the signed addition of PC
and dst. Control then passes to the statement addressed by the program
counter. Else, the program continues normally.
Instruction overview
Detailed description
See also: JP
JRA Jump Relative Always JRA
mnem dst
Affected condition flags
VI1HI0NZC
JRA Mem -------
dst Asm cy lgth Op-code(s) ST7
shortoff JRA $2B 2 2 20 XX ✗
PM0044 STM8 instruction set
Doc ID 13590 Rev 3 113/162
Syntax JRxx dst e.g. JRxx loop
Operation PC = PC+lgth
PC <= PC + dst, if Condition is True
Description Conditional relative jump. PC is updated by the signed addition of PC and
dst, if the condition is true. Control, then passes to the statement
addressed by the program counter. Else, the program continues normally.
Instruction overview
Instruction List
Detailed description
JRxx Conditional Jump
Relative Instruction JRxx
mnem dst
Affected condition flags
VI1HI0NZC
JRxx Mem -------
mnem meaning sym Condition Op-code (OC)
JRC Carry C = 1 25
JREQ Equal = Z = 1 27
JRF False False 21
JRH Half-Carry H = 1 90 29
JRIH Interrupt Line is High 90 2F
JRIL Interrupt Line is Low 90 2E
JRM Interrupt Mask I = 1 90 2D
JRMI Minus < 0 N = 1 2B
JRNC Not Carry C = 0 24
JRNE Not Equal <> 0 Z = 0 26
JRNH Not Half-Carry H = 0 90 28
JRNM Not Interrupt Mask I = 0 90 2C
JRNV Not Overflow V = 0 28
JRPL Plus >= 0 N = 0 2A
JRSGE Signed Greater or Equal >= (N XOR V) = 0 2E
JRSGT Signed Greater Than > (Z OR (N XOR V)) = 0 2C
JRSLE Signed Lower or Equal <= (Z OR (N XOR V)) = 1 2D
JRSLT Signed Lower Than < (N XOR V) = 1 2F
JRT True True 20
JRUGE Unsigned Greater or Equal C = 0 24
JRUGT Unsigned Greater Than > C = 0 and Z = 0 22
JRULE Unsigned Lower or Equal <= C = 1 or Z = 1 23
JRC Carry C = 1 25
JRULT Unsigned Lower Than C = 1 25
JRV Overflow V = 1 29
dst Asm cy lgth Op-code(s) ST7
shortoff JRxx $15 1/2 2 Op-code XX ✗
shortoff JRxx $15 1/2 3 90 Op-code XX ✗
STM8 instruction set PM0044
114/162 Doc ID 13590 Rev 3
Syntax LD dst,src e.g. LD A,#$15
Operation dst <= src
Description Load the destination byte with the source byte. The dst and src can be a
register, a byte (low/high) of an index register or a memory/data byte. When
half of an index register is loaded, the other half remains unchanged.
Instruction overview
N ⇒R7
Set if bit 7 of the result is set (negative value), cleared otherwise.
Z ⇒R7.R6.R5.R4.R3.R2.R1.R0
Set if the result is zero (0x00), cleared otherwise.
Detailed description
LD Load LD
mnem dst src
Affected condition flags
VI1HI0NZC
LD Reg Mem - - - - N Z -
LD Mem Reg - - - - N Z -
LD Reg Reg -------
dst src Asm cy lgth Op-code(s) ST7
A #byte LD A,#$55 1 2 A6 XX ✗
Ashortmem LD A,$50 1 2 B6XX ✗
A longmem LD A,$5000 1 3 C6 MS LS ✗
A (X) LD A,(X) 1 1 F6 ✗
A (shortoff,X) LD A,($50,X) 1 2 E6 XX ✗
A (longoff,X) LD A,($5000,X) 1 3 D6 MS LS ✗
A (Y) LD A,(Y) 1 2 90 F6 ✗
A (shortoff,Y) LD A,($50,Y) 1 3 90 E6 XX ✗
A (longoff,Y) LD A,($5000,Y) 1 4 90 D6 MS LS ✗
A (shortoff,SP) LD A,($50,SP) 1 2 7B XX
A [shortptr.w] LD A,[$50.w] 4 3 92 C6 XX ✗
A [longptr.w] LD A,[$5000.w] 4 4 72 C6 MS LS
A ([shortptr.w],X) LD A,([$50.w],X) 4 3 92 D6 XX ✗
A ([longptr.w],X) LD A,([$5000.w],X) 4 4 72 D6 MS LS
A ([shortptr.w],Y) LD A,([$50.w],Y) 4 3 91 D6 XX ✗
PM0044 STM8 instruction set
Doc ID 13590 Rev 3 115/162
LD detailed description (Continued)
See also: LDW, LDF, CLR
dst src Asm cy lgth Op-code(s) ST7
shortmem A LD $50,A 1 2 B7 XX ✗
longmem A LD $5000,A 1 3 C7 MS LS ✗
(X) A LD (X),A 1 1 F7 ✗
(shortoff,X) A LD ($50,X),A 1 2 E7 XX ✗
(longoff,X) A LD ($5000,X),A 1 3 D7 MS LS ✗
(Y) A LD (Y),A 1 2 90 F7 ✗
(shortoff,Y) A LD ($50,Y),A 1 3 90 E7 XX ✗
(longoff,Y) A LD ($5000,Y),A 1 4 90 D7 MS LS ✗
(shortoff,SP) A LD ($50,SP),A 1 2 6B XX
[shortptr.w] A LD [$50.w],A 4 3 92 C7 XX ✗
[longptr.w] A LD [$5000.w],A 4 4 72 C7 MS LS
([shortptr.w],
X) A LD ([$50.w],X),A 4 3 92 D7 XX ✗
([longptr.w],X) A LD
([$5000.w],X),A 4 4 72 D7 MS LS
([shortptr.w],
Y) A LD ([$50.w],Y),A 4 3 91 D7 XX ✗
dst src Asm cy lgth Op-code(s) ST7
XL A LD XL,A 1 1 97 ✗
A XL LD A,XL 1 1 9F ✗
YL A LD YL,A 1 2 90 97 ✗
A YL LD A,YL 1 2 90 9F ✗
XH A LD XH,A 1 1 95
A XH LD A,XH 1 1 9E
YH A LD YH,A 1 2 90 95
A YH LD A,YH 1 2 90 9E
STM8 instruction set PM0044
116/162 Doc ID 13590 Rev 3
Syntax LDF dst,src e.g. LDF A,($555555,X)
Operation dst <= src
Description Load the destination byte with the source byte. The dst and src can be a
memory location or accumulator register.
Instruction overview
N ⇒R7
Set if bit 7 of the result is set (negative value), cleared otherwise.
Z ⇒R7.R6.R5.R4.R3.R2.R1.R0
Set if the result is zero (0x00), cleared otherwise.
Detailed description
See also: LD, CALLF
LDF Load Far LDF
mnem dst src
Affected condition flags
VI1HI0NZC
LDF A Mem - - - - N Z -
LDF Mem A - - - - N Z -
dst src Asm cy lgth Op-code(s) ST7
A extmem LDF A, $500000 1 4 BC ExtB MS LS
A (extoff,X) LDF A,($500000,X) 1 4 AF ExtB MS LS
A (extoff,Y) LDF A,($500000,Y) 1 5 90 AF ExtB MS LS
A ([longptr.e],X) LDF A,([$5000.e],X) 5 4 92 AF MS LS
A ([longptr.e],Y) LDF A,([$5000.e],Y) 5 4 91 AF MS LS
A [longptr.e] LDF A,[$5000.e] 5 4 92 BC MS LS
dst src Asm cy lgth Op-code(s) ST7
extmem A LDF $500000,A 1 4 BD ExtB MS LS
(extoff,X) A LDF ($500000,X),A 1 4 A7 ExtB MS LS
(extoff,Y) A LDF ($500000,Y),A 1 5 90 A7 ExtB MS LS
([longptr.e],X) A LDF ([$5000.e],X),A 4 4 92 A7 MS LS
([longptr.e],Y) A LDF ([$5000.e],Y),A 4 4 91 A7 MS LS
[longptr.e] A LDF [$5000.e],A 4 4 92 BD MS LS
PM0044 STM8 instruction set
Doc ID 13590 Rev 3 117/162
Syntax LDW dst,src e.g. LDW X,#$1500
Operation dst <= src
Description Load the destination word (16-bit value) with the source word. The dst and
src can be a 16-bit register (X, Y or SP) or a memory/data 16-bit value.
Instruction overview
N ⇒R15
Set if bit 7 of the result is set (negative value), cleared otherwise.
Z ⇒R15.R14.R13.R12.R11.R10.R9.R8.R7.R6.R5.R4.R3.R2.R1.R0
Set if the result is zero (0x0000), cleared otherwise.
Detailed description
LDW Load word LDW
mnem dst src
Affected condition flags
VI1HI0NZC
LD Reg Mem - - - - N Z -
LD Mem Reg - - - - N Z -
LD Reg Reg -------
LD SP Reg -------
LD Reg SP -------
dst src Asm cy lgth Op-code(s) ST7
X #word LDW X,#$55AA 2 3 AE MS LS ✗
X shortmem LDW X,$50 2 2 BE XX ✗
X longmem LDW X,$5000 2 3 CE MS LS ✗
X (X) LDW X,(X) 2 1 FE ✗
X (shortoff,X) LDW X,($50,X) 2 2 EE XX ✗
X (longoff,X) LDW X,($5000,X) 2 3 DE MS LS ✗
X (shortoff,SP) LDW X,($50,SP) 2 2 1E XX
X [shortptr.w] LDW X,[$50.w] 5 3 92 CE XX ✗
X [longptr.w] LDW X,[$5000.w] 5 4 72 CE MS LS
X ([shortptr.w],X) LDW X,([$50.w],X) 5 3 92 DE XX ✗
X ([longptr.w],X) LDW
X,([$5000.w],X) 5472DEMSLS
dst src Asm cy lgth Op-code(s) ST7
shortmem X LDW $50,X 2 2 BF XX ✗
longmem X LDW $5000,X 2 3 CF MS LS ✗
(X) Y LDW (X),Y 2 1 FF
(shortoff,X) Y LDW ($50,X),Y 2 2 EF XX
(longoff,X) Y LDW ($5000,X),Y 2 3 DF MS LS
STM8 instruction set PM0044
118/162 Doc ID 13590 Rev 3
LDW detailed description (Continued)
Note: LDW Y,[longptr.w] and LDW [longptr.w],Y are not implemented. They can be emulated using
EXGW X,Y.
See also: LD, CLRW
dst src Asm cy lgth Op-code(s) ST7
(shortoff,SP) X LDW ($50,SP),X 2 2 1F
[shortptr.w] X LDW [$50.w],X 5 3 92 CF XX ✗
[longptr.w] X LDW [$5000.w],X 5 4 72 CF MS LS
([shortptr.w],X) Y LDW ([$50.w],X),Y 5 3 92 DF XX ✗
([longptr.w],X) Y LDW ([$5000.w],X),Y 5 4 72 DF MS LS
dst src Asm cy lgth Op-code(s) ST7
Y #word LDW Y,#$55AA 2 4 90 AE MS LS ✗
Y shortmem LDW Y,$50 2 3 90 BE XX ✗
Y longmem LDW Y,$5000 2 4 90 CE MS LS ✗
Y(Y) LDW Y,(Y) 2 2 90FE ✗
Y (shortoff,Y) LDW Y,($50,Y) 2 3 90 EE XX ✗
Y (longoff,Y) LDW Y,($5000,Y) 2 4 90 DE MS LS ✗
Y (shortoff,SP) LDW Y,($50,SP) 2 2 16 XX
Y [shortptr.w] LDW Y,[$50.w] 5 3 91 CE XX ✗
Y ([shortptr.w],Y) LDW Y,([$50.w],Y) 5 3 91 DE XX ✗
dst src Asm cy lgth Op-code(s) ST7
shortmem Y LDW $50,Y 2 3 90 BF XX ✗
longmem Y LDW $5000,Y 2 4 90 CF MS LS ✗
(Y) X LDW (Y),X 2 2 90 FF ✗
(shortoff,Y) X LDW ($50,Y),X 2 3 90 EF XX ✗
(longoff,Y) X LDW ($5000,Y),X 2 4 90 DF MS LS ✗
(shortoff,SP) Y LDW ($50,SP),Y 2 2 17 XX
[shortptr.w] Y LDW [$50.w],Y 5 3 91 CF XX ✗
([shortptr.w],Y) X LDW ([$50.w],Y),X 5 3 91 DF XX ✗
dst src cy lgth Op-code(s) ST7
YXLDW Y,X129093 ✗
XYLDW X,Y11 93 ✗
X SP LDW X,SP 1 1 96 ✗
SP X LDW SP,X 1 1 94 ✗
Y SP LDW Y,SP 1 2 90 96 ✗
SP Y LDW SP,Y 1 2 90 94 ✗
PM0044 STM8 instruction set
Doc ID 13590 Rev 3 119/162
Syntax MOV dst,src e.g. MOV $80,#$AA
Operation dst<= src
Description Moves a byte of data from a source address to a destination address. Data
is examined as it is moved. The accumulator is not affected.
There are 3 addressing modes for the MOV instruction:
●An immediate byte to a direct memory location
●A direct memory location to another direct memory location (from $00
to $FF)
●A direct memory location to another direct memory location (from
$0000 to $FFFF)
Instruction overview
Detailed description
See also: LD, EXG
MOV Move MOV
mnem dst src
Affected condition flags
VI1HI0NZC
MOV Mem Imm -------
MOV Mem Mem -------
dst src Asm cy lgth Op-code(s) ST7
longmem #byte MOV $8000, #$AA 1 4 35 XX MS LS
shortmem shortmem MOV $80,$10 1 3 45 XX2 XX1
longmem longmem MOV
$8000,$1000 1 5 55 MS2 LS2 MS1 LS1
STM8 instruction set PM0044
120/162 Doc ID 13590 Rev 3
Syntax MUL dst,src e.g. MUL X,A
Operation dst:src <= dst x src
Description Multiplies the 8-bit value in index register, low byte, (XL or YL) by the 8-bit
value in the accumulator to obtain a 16-bit unsigned result in the index
register. After the operation, index register contains the 16-bit result. The
accumulator remains unchanged. The initial value of the high byte of the
index register (XH or YH) is ignored.
Instruction overview
C: 0
Cleared.
Detailed description
See also: ADD, ADC, SUB, SBC
MUL Multiply (unsigned) MUL
mnem dst src
Affected condition flags
VI1HI0NZC
MUL X XL,A --0---0
MUL Y YL,A --0---0
dst src Asm cy lgth Op-code(s) ST7
XAMUL X,A41 42
YAMUL Y,A429042
PM0044 STM8 instruction set
Doc ID 13590 Rev 3 121/162
Syntax NEG dst e.g. NEG (X)
Operation dst <= (dst XOR FF) + 1, or 00 - dst
Description The destination byte is read, then each bit is toggled (inverted), and the
result is incremented before it is written at the destination byte. The
destination is either a memory byte or a register. The Carry is cleared if the
result is zero. This instruction is used to negate signed values. This
instruction is compact, and does not affect any register when used with
RAM variables.
Instruction overview
V ⇒R7.R6.R5.R4.R3.R2.R1.R0
Set if there is an arithmetic overflow on the 8-bit representation of the
result. The V bit will set when the content of "dst" was $80 (-128) prior to
the NEG operation, cleared otherwise.
N ⇒R7
Set if bit 7 of the result is set (negative value), cleared otherwise.
Z ⇒R7.R6.R5.R4.R3.R2.R1.R0
Set if the result is zero (0x00), cleared otherwise.
C ⇒R7+R6+R5+R4+R3+R2+R1+R0
Set if a borrow in the implied subtraction from zero, cleared otherwise. The
C bit will be set in all cases except when the contents of "dst" was $00 prior
to the NEG operation.
Detailed description
NEG Negate (Logical 2’s complement) NEG
mnem dst
Affected condition flags
VI1HI0NZC
NEG Mem V - - - N Z C
NEG A V - - - N Z C
dst Asm cy lgth Op-code(s) ST7
ANEG A 1140 ✗
shortmem NEG $F5 1 2 30 XX ✗
longmem NEG $F5C2 1 4 72 50 MS LS
(X) NEG(X) 1 1 70 ✗
(shortoff,X) NEG($F5,X) 1 2 60 XX ✗
(longoff,X) NEG($F5C2,X) 1 4 72 40 MS LS
(Y) NEG(Y) 1 2 90 70 ✗
(shortoff,Y) NEG($F5,Y) 1 3 90 60 XX ✗
(longoff,Y) NEG($F5C2,Y) 1 4 90 40 MS LS
(shortoff,SP) NEG($F5,SP) 1 2 00 XX
[shortptr.w] NEG($F5) 4 3 92 30 XX ✗
STM8 instruction set PM0044
122/162 Doc ID 13590 Rev 3
NEG detailed description (continued)
See also: NEGW, CPL, AND, OR, XOR
dst Asm cy lgth Op-code(s) ST7
[longptr.w] NEG($F5C2.w) 4 4 72 30 MS LS
([shortptr.w],X) NEG([$F5],X) 4 3 92 60 XX ✗
([longptr.w],X) NEG([$F5C2.w],X) 4 4 72 60 MS LS
([shortptr.w],Y) NEG([$F5],Y) 4 3 91 60 XX ✗
PM0044 STM8 instruction set
Doc ID 13590 Rev 3 123/162
Syntax NEGW dst e.g. NEGW X
Operation dst <= (dst XOR FFFF) + 1, or 0000 - dst
Description The destination word is read, then each bit is toggled (inverted), and the
result is incremented before it is written at the destination word. The
destination is an index register.
Instruction overview.
V ⇒R15.R14.R13.R12.R11.R10.R9.R8.R7.R6.R5.R4.R3.R2.R1.R0
Set if there is an arithmetic overflow on the 16-bit representation. The V bit
will set when the content of "dst" was $8000 prior to the NEGW operation,
cleared otherwise.
N ⇒R15
Set if bit 7 of the result is set (negative value), cleared otherwise.
Z ⇒R15.R14.R13.R12.R11.R10.R9.R8.R7.R6.R5.R4.R3.R2.R1.R0
Set if the result is zero (0x00), cleared otherwise.
C ⇒R15+R14+R13+R12+R11+R10+R9+R8+R7+R6+R5+R4+R3+R2+R1+R0
Set if a borrow in the implied subtraction from zero, cleared otherwise. The
C bit will be set in all cases except when the contents of "dst" was $0000
prior to the NEGW operation.
Detailed description
See also: NEG, CPLW, AND, OR, XOR
NEGW Negate word (Logical 2’s Complement) NEGW
mnem dst
Affected condition flags
VI1HI0NZC
NEGW X V - - - N Z C
NEGW Y V - - - N Z C
dst Asm cy lgth Op-code(s) ST7
XNEGW X 21 50
YNEGW Y 229050

STM8 instruction set PM0044
124/162 Doc ID 13590 Rev 3
Syntax NOP
Operation
Description This is a single byte instruction that does nothing. This instruction can be
used either to disable an instruction, or to build a waiting delay.No register
or memory contents are affected by this instruction
Instruction overview
Detailed description
See also: JRF
NOP No operation NOP
mnem
Affected condition flags
VI1HI0NZC
NOP -------
Addressing
mode Asm cy lgth Op-code(s) ST7
Inherent NOP 1 1 9D ✗
PM0044 STM8 instruction set
Doc ID 13590 Rev 3 125/162
Syntax OR A,src e.g. OR A,#%00110101
Operation A <= A OR src
Description The source byte, is logically ORed with the contents of the accumulator
and the result is stored in the accumulator. The source is a memory or data
byte.
Truth table
Instruction overview
N ⇒R7
Set if bit 7 of the result is set (negative value), cleared otherwise.
Z ⇒R7.R6.R5.R4.R3.R2.R1.R0
Set if the result is zero (0x00), cleared otherwise.
Detailed description
See also: AND, XOR, CPL, NEG
OR Logical OR OR
OR 0 1
001
111
mnem dst src
Affected condition flags
VI1HI0NZC
OR A Mem ----NZ-
dst src Asm cy lgth Op-code(s) ST7
A #byte OR A,#$55 1 2 AA XX ✗
A shortmem OR A,$10 1 2 BA XX ✗
A longmem OR A,$1000 1 3 CA MS LS ✗
A (X) OR A,(X) 1 1 FA ✗
A (shortoff,X) OR A,($10,X) 1 2 EA XX ✗
A (longoff,X) OR A,($1000,X) 1 3 DA MS LS ✗
A (Y) OR A,(Y) 1 2 90 FA ✗
A (shortoff,Y) OR A,($10,Y) 1 3 90 EA XX ✗
A (longoff,Y) OR A,($1000,Y) 1 4 90 DA MS LS ✗
A (shortoff,SP) OR A,($10,SP) 1 2 1A XX
A [shortptr.w] OR A,[$10.w] 4 3 92 CA XX ✗
A [longptr.w] OR A,[$1000.w] 4 4 72 CA MS LS
A ([shortptr.w],X) OR A,([$10.w],X) 4 3 92 DA XX ✗
A ([longptr.w],X) OR A,([$1000.w],X) 4 4 72 DA MS LS
A ([shortptr.w],Y) OR A,([$1000],Y) 4 3 91 DA XX ✗
STM8 instruction set PM0044
126/162 Doc ID 13590 Rev 3
Syntax POP dst e.g. POP CC
Operation dst <= (++SP)
Description Restore from the stack a data byte which will be placed in dst location. The
stack pointer is incremented by one. This instruction is used to restore a
register/memory value.
Instruction overview
Detailed description
See also: PUSH, POPW
POP Pop from stack POP
mnem dst
Affected condition flags
VI1HI0NZC
POP A -------
POP CC VI1HI0NZC
POP Mem -------
dst Asm cy lgth Op-code(s) ST7
APOP A11 84 ✗
CC POP CC 1 1 86 ✗
longmem POP $1000 1 3 32 MS LS
PM0044 STM8 instruction set
Doc ID 13590 Rev 3 127/162
Syntax POPW dst e.g. POPW X
Operation dstH <= (++SP)
dstL <= (++SP)
Description Restore from the stack a data value which will be placed in dst location
(index register). The stack pointer is incremented by two. This instruction is
used to restore an index register value.
Instruction overview
Detailed description
See also: PUSHW, POP
POPW Pop word from stack POPW
mnem dst
Affected condition flags
VI1HI0NZC
POPW X -------
POPW Y -------
dst Asm cy lgth Op-code(s) ST7
XPOPW X21 85 ✗
YPOPW Y229085 ✗
STM8 instruction set PM0044
128/162 Doc ID 13590 Rev 3
Syntax PUSH src e.g.:PUSH A
Operation (SP--) <= dst
Description Save into the stack the dst byte location. The stack pointer is decremented
by one. Used to save a register value and a memory byte on to the stack.
Instruction overview
Detailed description
See also: POP, PUSHW
PUSH Push into the Stack PUSH
mnem dst
Affected condition flags
VI1HI0NZC
PUSH A -------
PUSH CC -------
PUSH Imm -------
PUSH Mem -------
dst Asm cy lgth Op-code(s) ST7
A PUSH A 1 1 88 ✗
CC PUSH CC 1 1 8A ✗
#byte PUSH #$10 1 2 4B XX
longmem PUSH $1000 1 3 3B MS LS
PM0044 STM8 instruction set
Doc ID 13590 Rev 3 129/162
Syntax PUSHW src e.g. PUSHW X
Operation (SP--) <= dstL
(SP--) <= dstH
Description Save the dst index register onto the stack. The stack pointer is
decremented by two. Used to save an index register value onto the stack.
Instruction overview
Detailed description
See also: POPW, PUSH
PUSHW Push word onto the Stack PUSHW
mnem dst
Affected condition flags
VI1HI0NZC
PUSHW X -------
PUSHW Y -------
dst Asm cy lgth Op-code(s) ST7
X PUSHW X 2 1 89 ✗
Y PUSHW Y 2 2 90 89 ✗

STM8 instruction set PM0044
130/162 Doc ID 13590 Rev 3
Syntax RCF
Operation C = 0
Description Clear the carry flag of the Condition Code (CC) register. May be used as a
boolean user controlled flags.
Instruction overview
C: 0
Cleared.
Detailed description
See also: SCF, RVF
RCF Reset Carry Flag RCF
mnem
Affected condition flags
VI1HI0NZC
RCF ------0
Addressing
mode Asm cy lgth Op-code(s) ST7
Inherent RCF 1 1 98 ✗

PM0044 STM8 instruction set
Doc ID 13590 Rev 3 131/162
Syntax RET
Operation MSB (PC) = (++SP)
LSB (PC) = (++SP)
Description Restore the PC from the stack. The stack pointer is incremented twice. This
instruction, is the last instruction of a subroutine in same section.
Instruction overview
Detailed description
See also: CALL, CALLR
Note: Please note that the RET should be in the same section as the corresponding CALL.
RET Return from subroutine RET
mnem
Affected condition flags
VI1HI0NZC
RET -------
Addressing
mode Asm cy lgth Op-code(s) ST7
Inherent RET 4 1 81 ✗

STM8 instruction set PM0044
132/162 Doc ID 13590 Rev 3
Syntax RETF
Operation PCE = (++SP)
PCH = (++SP)
PCL = (++SP)
Description Restore the PC from the stack then restore the Condition Code (CC)
register. The stack pointer is incremented three times. This instruction is
the last one of a subroutine in extended memory.
Instruction overview
Detailed description
See also: CALLF
RETF Far Return from
subroutine RETF
mnem
Affected condition flags
VI1HI0NZC
RETF -------
Addressing
mode Asm cy lgth Op-code(s) ST7
Inherent RETF 5 1 87

PM0044 STM8 instruction set
Doc ID 13590 Rev 3 133/162
Syntax RIM
Operation I1 = 1, I0 = 0
Description Clear the Interrupt mask of the Condition Code (CC) register, which enable
interrupts. This instruction is generally put in the main program, after the
reset routine, once all desired interrupts have been properly configured.
This instruction is not needed before WFI and HALT instructions.
Instruction overview
I1: 1
Set.
I0: 0
Cleared.
Detailed description
See also: SIM
RIM Reset Interrupt
Mask/Enable Interrupt RIM
mnem
Affected condition flags
VI1HI0NZC
RIM -1-0---
Addressing
mode Asm cy lgth Op-code(s) ST7
Inherent RIM 1 1 9A ✗
£7
STM8 instruction set PM0044
134/162 Doc ID 13590 Rev 3
Syntax RLC dst e.g. RLC (X)
Operation
Description The destination is either a memory byte or a register. This instruction is
compact, and does not affect any register when used with RAM
variables.This instruction shifts all bits of the register or memory, one place
to the left, through the Carry bit. Bit 0 of the result is a copy of the CC.C
value before the operation.
Instruction overview
N ⇒R7
Set if bit 7 of the result is set (negative value), cleared otherwise.
Z ⇒R7.R6.R5.R4.R3.R2.R1.R0
Set if the result is zero (0x00), cleared otherwise.
C ⇒ b7
Set if, before the shift, the MSB of register or memory was set, cleared
otherwise.
Detailed description
See also: RLCW, RRC, SLL, SRL, SRA, ADC, SWAP, SLA
RLC Rotate Left Logical
through Carry RLC
mnem dst
Affected condition flags
VI1HI0NZC
RLC Reg ----NZbit7
RLC Mem ----NZbit7
dst Asm cy lgth Op-code(s) ST7
ARLC A1149 ✗
shortmem RLC $10 1 2 39 XX ✗
longmem RLC $1000 1 4 72 59 MS LS
(X) RLC (X) 1 1 79 ✗
(shortoff,X) RLC ($10,X) 1 2 69 XX ✗
(longoff,X) RLC ($1000,X) 1 4 72 49 MS LS
(Y) RLC (Y) 1 2 90 79 ✗
(shortoff,Y) RLC ($10,Y) 1 3 90 69 XX ✗
(longoff,Y) RLC ($1000,Y) 1 4 90 49 MS LS
(shortoff,SP) RLC ($10,SP) 1 2 09 XX ✗
[shortptr.w] RLC [$10] 4 3 92 39 XX ✗
[longptr.w] RLC [$1000].w 4 4 72 39 MS LS
([shortptr.w],X) RLC ([$10],X) 4 3 92 69 XX ✗
([longptr.w],X) RLC ([$1000.w],X) 4 4 72 69 MS LS
([shortptr.w],Y) RLC ([$10],Y) 4 3 91 69 XX ✗
Cb7 b0
PM0044 STM8 instruction set
Doc ID 13590 Rev 3 135/162
Syntax RLCW dst e.g. RLCW X
Operation
Description The destination is an index register. This instruction shifts all bits of the
register one place to the left through Carry bit. Bit 0 of the result is a copy
of CC.C value before the operation.
Instruction overview
N ⇒R15
Set if bit 7 of the result is set (negative value), cleared otherwise.
Z ⇒R15.R14.R13.R12.R11.R10.R9.R8.R7.R6.R5.R4.R3.R2.R1.R0
Set if the result is zero (0x00), cleared otherwise.
C ⇒ b15
Set if, before the shift, the MSB of register or memory was set, cleared
otherwise.
Detailed description
See also: RLC, RRCW, SLLW, SRLW, SRAW, SWAPW, SLAW
RLCW Rotate Word Left Logical
through Carry RLCW
mnem dst
Affected condition flags
VI1HI0NZ C
RLCW Reg - - - - N Z bit15
dst Asm cy lgth Op-code(s) ST7
XRLCW X2159 ✗
YRLCW Y229059 ✗
Cb15 b0
STM8 instruction set PM0044
136/162 Doc ID 13590 Rev 3
Syntax RLWA dst e.g. RLWA Y,A
Operation A <= dstH <= dstL <= A
Description The destination index register and Accumulator are rotated left by 1-byte.
Instruction overview
N ⇒R15
Set if bit 15 of the result is set (negative value), cleared otherwise.
Z ⇒R15.R14.R13.R12.R11.R10.R9.R8.R7.R6.R5.R4.R3.R2.R1.R0
Set if the result is zero (0x0000), cleared otherwise.
Detailed description
See also: RRWA, SWAPW
RLWA Rotate Word Left through A RLWA
mnem dst src
Affected condition flags
VI1HI0NZC
RLWA X A ----NZ-
RLWA Y A ----NZ-
dst src Asm cy lgth Op-code(s) ST7
XARLWA X11 02
YARLWA Y129002
PM0044 STM8 instruction set
Doc ID 13590 Rev 3 137/162
Syntax RRC dst e.g. RRC (X)
Operation
Description The destination is either a memory byte location or a register. This
instruction is compact, and does not affect any register when used with
RAM variables.This instruction shifts all bits of the register or memory, one
place to the right. Bit 7 of the result is a copy of the CC.C bit value before
the operation.
Instruction overview
N ⇒R7
Set if bit 7 of the result is set (negative value), cleared otherwise.
Z ⇒R7.R6.R5.R4.R3.R2.R1.R0
Set if the result is zero (0x00), cleared otherwise.
C ⇒ b0
Set if, before the shift, the LSB of register or memory was set, cleared
otherwise.
Detailed description
See also: RLC, SRL, SLL, SRA, SWAP, ADC, SLA
RRC Rotate Right Logical through Carry RRC
mnem dst
Affected condition flags
VI1HI0NZC
RRC Reg - - - - N Z bit0
RRC Mem - - - - N Z bit0
dst Asm cy lgth Op-code(s) ST7
A RRC A 1 1 46 ✗
shortmem RRC $10 1 2 36 XX ✗
longmem RRC $1000 1 4 72 56 MS LS
(X) RRC (X) 1 1 76 ✗
(shortoff,X) RRC ($10,X) 1 2 66 XX ✗
(longoff,X) RRC ($1000,X) 1 4 72 46 MS LS
(Y) RRC (Y) 1 2 90 76 ✗
(shortoff,Y) RRC ($10,Y) 1 3 90 66 XX ✗
(longoff,Y) RRC ($1000,Y) 1 4 90 46 MS LS
(shortoff,SP) RRC ($10,SP) 1 2 06 XX ✗
[shortptr.w] RRC [$10] 4 3 92 36 XX ✗
[longptr.w] RRC [$1000].w 4 4 72 36 MS LS
([shortptr.w],X) RRC ([$10],X) 4 3 92 66 XX ✗
([longptr.w],X) RRC ([$1000.w],X) 4 4 72 66 MS LS
([shortptr.w],Y) RRC ([$10],Y) 4 3 91 66 XX ✗
Cb7 b0
STM8 instruction set PM0044
138/162 Doc ID 13590 Rev 3
Syntax RRCW dst e.g. RRCWX
Operation
Description The destination is an index register. This instruction shifts all bits of the
register or memory, one place to the right, through the Carry bit. Bit 15 of
the result is a copy of the CC.C bit value before the operation.
Instruction overview
N ⇒R15
Set if bit 15 of the result is set (negative value), cleared otherwise.
Z ⇒R15.R14.R13.R12.R11.R10.R9.R8.R7.R6.R5.R4.R3.R2.R1.R0
Set if the result is zero (0x00), cleared otherwise.
C ⇒ b0
Set if, before the shift, the MSB of register or memory was set, cleared
otherwise.
Detailed description
See also: RRC, RLCW, SRLW, SLLW, SRAW, SWAPW, SLAW
RRCW Rotate Word Right Logical through Carry RRCW
mnem dst
Affected condition flags
VI1HI0NZC
RRCW Reg - - - - N Z bit0
dst Asm cy lgth Op-code(s) ST7
XRRCW X2156 ✗
YRRCW Y229056 ✗
Cb15 b0
PM0044 STM8 instruction set
Doc ID 13590 Rev 3 139/162
Syntax RRWA dst e.g. RRWA Y,A
Operation A => dstH => dstL => A
Description The destination index register and Accumulator are rotated right by 1-byte.
Instruction overview
N ⇒R15
Set if bit 15 of the result is set (negative value), cleared otherwise.
Z ⇒R15.R14.R13.R12.R11.R10.R9.R8.R7.R6.R5.R4.R3.R2.R1.R0
Set if the result is zero (0x0000), cleared otherwise.
Detailed description
See also: RLWA, SWAPW
RRWA Rotate Right Word through A RRWA
mnem dst src
Affected condition flags
VI1HI0NZC
RLWA X A ----NZ-
RLWA Y A ----NZ-
dst src Asm cy lgth Op-code(s) ST7
XARRWA X11 01
YARRWA Y129001

STM8 instruction set PM0044
140/162 Doc ID 13590 Rev 3
Syntax RVF
Operation V = 0
Description Clear the overflow flag of the Condition Code (CC) register. May be used
as a boolean user controlled flags.
Instruction overview
V: 0
Cleared.
Detailed description
See also: RCF, SCF
RVF Reset overflow flag RVF
mnem
Affected condition flags
VI1HI0NZC
RCF 0------
Addressing
mode Asm cy lgth Op-code(s) ST7
Inherent RVF 1 1 9C ✗
PM0044 STM8 instruction set
Doc ID 13590 Rev 3 141/162
Syntax SBC A,src e.g. SBC A,#$15
Operation A <= A- src - C
Description The source byte, along with the carry flag, is subtracted from the contents
of the accumulator and the result is stored in the accumulator. The source
is a memory or data byte.
Instruction overview
V ⇒(A7.M7 + A7.R7 + A7.M7.R7) ⊕ (A6.M6 + A6.R6 + A6.M6.R6)
Set if the signed subtraction generates an overflow, cleared otherwise.
N ⇒R7
Set if bit 7 of the result is set (negative value), cleared otherwise.
Z ⇒R7.R6.R5.R4.R3.R2.R1.R0
Set if the result is zero (0x00), cleared otherwise.
C ⇒A7.M7 + A7.R7 + A7.M7.R7
Set if a borrow request occurred from bit 7 of the result, cleared otherwise.
Detailed description
See also: ADD,ADC,SUB, MUL
SBC Subtraction with
Carry/Borrow SBC
mnem dst src
Affected condition flags
VI1HI0NZC
SBC A Mem V - - - N Z C
dst src Asm cy lgth Op-code(s) ST7
A #byte SBC A,#$55 1 2 A2 XX ✗
A shortmem SBC A,$10 1 2 B2 XX ✗
A longmem SBC A,$1000 1 3 C2 MS LS ✗
A (X) SBC A,(X) 1 1 F2 ✗
A (shortoff,X) SBC A,($10,X) 1 2 E2 XX ✗
A (longoff,X) SBC A,($1000,X) 1 3 D2 MS LS ✗
A (Y) SBC A,(Y) 1 2 90 F2 ✗
A (shortoff,Y) SBC A,($10,Y) 1 3 90 E2 XX ✗
A (longoff,Y) SBC A,($1000,Y) 1 4 90 D2 MS LS ✗
A (shortoff,SP) SBC A,($10,SP) 1 2 12 XX
A [shortptr.w] SBC A,[$10.w] 4 3 92 C2 XX ✗
A [longptr.w] SBC A,[$1000.w] 4 4 72 C2 MS LS
A ([shortptr.w],X) SBC
A,([$10.w],X) 4392D2XX ✗
A ([longptr.w],X) SBC
A,([$1000.w],X) 4 4 72 D2 MS LS
A ([shortptr.w],Y) SBC
A,([$10.w],Y) 4391D2XX ✗

STM8 instruction set PM0044
142/162 Doc ID 13590 Rev 3
Syntax SCF
Operation C = 1
Description Set the carry flag of the Condition Code (CC) register. It may be used as
user controlled flag.
Instruction overview
Instruction overview
C: 1
Set.
Detailed description
See also: RCF, RVF
SCF Set Carry Flag SCF
mnem
SCF
mnem
Affected condition flags
VI1HI0NZC
SCF ------1
Addressing
mode Asm cy lgth Op-code(s) ST7
Inherent SCF 1 1 99 ✗

PM0044 STM8 instruction set
Doc ID 13590 Rev 3 143/162
Syntax sim
Operation I1 = 1, I0 = 1
Description Set the Interrupt mask of the Condition Code (CC) register, which disables
interrupts. This instruction is useless at the beginning of reset routine. It
need not be used at the beginning of interrupt routines as the interrupt level
is set automatically in CC.I[1:0].
Instruction overview
I1 and I0: 1
Set.
Detailed description
See also: RIM
SIM Set Interrupt
Mask/Disable Interrupt SIM
mnem
Affected condition flags
VI1HI0NZC
SIM - 1 - 1 - - -
Addressing
mode Asm cy lgth Op-code(s) ST7
Inherent SIM 1 1 9B ✗
STM8 instruction set PM0044
144/162 Doc ID 13590 Rev 3
Syntax SLL dst e.g. SLL (X)
SLA dst e.g. SLA (X)
Operation
Description The destination is either a memory byte or a register.It double the affected
value. This instruction is compact, and does not affect any register when
used with RAM variables.
Instruction overview
N ⇒R7
Set if bit 7 of the result is set (negative value), cleared otherwise.
Z ⇒R7.R6.R5.R4.R3.R2.R1.R0
Set if the result is zero (0x00), cleared otherwise.
C ⇒ b7
Set if, before the shift, bit 7 of register or memory was set, cleared
otherwise.
Detailed description
SLL/SLA Shift Left Logical/Shift
Left Arithmetic SLL/SLA
mnem dst
Affected condition flags
VI1HI0NZC
SLL/SLA Mem - - - - N Z bit7
SLL/SLA Reg - - - - N Z bit7
dst Asm(1) cy lgth Op-code(s) ST7
A SLL A 1 1 48 ✗
shortmem SLL $15 1 2 38 XX ✗
longmem SLL $1505 1 4 72 58 MS LS
(X) SLL (X) 1 1 78 ✗
(shortoff,X) SLL ($15,X) 1 2 68 XX ✗
(longoff,X) SLL ($1505,X) 1 4 72 48 MS LS
(Y) SLL (Y) 1 2 90 78 ✗
(shortoff,Y) SLL ($15,Y) 1 3 90 68 XX ✗
(longoff,Y) SLL ($1505,Y) 1 4 90 48 MS LS
(shortoff,SP) SLL ($15,SP) 1 2 08 XX ✗
[shortptr.w] SLL [$15] 4 3 92 38 XX ✗
[longptr.w] SLL [$1505].w 4 4 72 38 MS LS
([shortptr.w],X) SLL ([$15],X) 4 3 92 68 XX ✗
Cb7 b00

PM0044 STM8 instruction set
Doc ID 13590 Rev 3 145/162
See also: SLA, SRA, SRL, RRC, RLC, SWAP
([longptr.w],X) SLL ([$1505.w],X) 4 4 72 68 MS LS
([shortptr.w],Y) SLL ([$15],Y) 4 3 91 68 XX ✗
1. For the shift left arithmetic instruction, replace SLL by SLA.
STM8 instruction set PM0044
146/162 Doc ID 13590 Rev 3
Syntax SLLW dst e.g. SLLW X
SLAW dst e.g. SLAW X
Operation
Description The destination is an index register.It double the affected value.
Instruction overview
N ⇒R15
Set if bit 15of the result is set (negative value), cleared otherwise.
Z ⇒R15.R14.R13.R12.R11.R10.R9.R8.R7.R6.R5.R4.R3.R2.R1.R0
Set if the result is zero (0x00), cleared otherwise.
C ⇒ b15
Set if, before the shift, bit 15 of register or memory was set, cleared
otherwise.
Detailed description
See also: SLL, SRAW, SRLW, RRCW, RLCW, SWAPW, SLAW
SLLW/SLAW Shift Left Logical
Word/Shift Left Arithmetic
Word
SLLW/SLAW
mnem dst
Affected condition flags
VI1HI0NZ C
SLLW/SLAW Reg ----NZbit15
dst Asm(1)
1. For the shift left arithmetic word instruction, replace SLLW by SLAW.
cy lgth Op-code(s) ST7
XSLLW X2158
YSLLW Y229058
Cb15 b00
PM0044 STM8 instruction set
Doc ID 13590 Rev 3 147/162
Syntax SRA dst e.g. SRA (X)
Operation
Description The destination is either a memory byte or a register. It performs an signed
division by 2: The sign bit 7 is not modified.This instruction is compact, and
does not affect any register when used with RAM variables.
Instruction overview
N ⇒R7
Set if bit 7 of the result is set (negative value), cleared otherwise.
Z ⇒R7.R6.R5.R4.R3.R2.R1.R0
Set if the result is zero (0x00), cleared otherwise.
C ⇒ b0
Set if, before the shift, the LSB of register or memory was set, cleared
otherwise.
Detailed description
See also: SRAW, SRL, SLL, RRC, RLC, SWAP
SRA Shift Right Arithmetic SRA
mnem dst
Affected condition flags
VI1HI0NZC
SRA Reg ----NZbit0
SRA Mem ----NZbit0
dst Asm cy lgth Op-code(s) ST7
ASRA A1147 ✗
shortmem SRA $15 1 2 37 XX ✗
longmem SRA $1505 1 4 72 57 MS LS
(X) SRA (X) 1 1 77 ✗
(shortoff,X) SRA ($15,X) 1 2 67 XX ✗
(longoff,X) SRA ($1505,X) 1 4 72 47 MS LS
(Y) SRA (Y) 1 2 90 77 ✗
(shortoff,Y) SRA ($15,Y) 1 3 90 67 XX ✗
(longoff,Y) SRA ($1505,Y) 1 4 90 47 MS LS
(shortoff,SP) SRA ($15,SP) 1 2 07 XX ✗
[shortptr.w] SRA [$15] 4 3 92 37 XX ✗
[longptr.w] SRA [$1505].w 4 4 72 37 MS LS
([shortptr.w],X) SRA ([$15],X) 4 3 92 67 XX ✗
([longptr.w],X) SRA ([$1505.w],X) 4 4 72 67 MS LS
([shortptr.w],Y) SRA ([$15],Y) 4 3 91 67 XX ✗
b7 b7 b0 C
STM8 instruction set PM0044
148/162 Doc ID 13590 Rev 3
Syntax SRAW dst e.g. SRAW X
Operation
Description The destination is an index register. It performs a signed division by 2. The
sign bit (15) is not modified.
Instruction overview
N ⇒R15
Set if bit 7 of the result is set (negative value), cleared otherwise.
Z ⇒R15.R14.R13.R12.R11.R10.R9.R8.R7.R6.R5.R4.R3.R2.R1.R0
Set if the result is zero (0x0000), cleared otherwise.
C ⇒ b0
Set if, before the shift, the LSB of register or memory was set, cleared
otherwise.
Detailed description
See also: SRA, SRLW, SLLW, RRCW, RLCW, SWAPW
SRAW Shift Right Arithmetic
Word SRAW
mnem dst
Affected condition flags
VI1HI0NZC
SRAW Reg ----NZbit0
dst Asm cy lgth Op-code(s) ST7
XSRAW X2157
YSRAW Y229057
b15 b15 b0 C
PM0044 STM8 instruction set
Doc ID 13590 Rev 3 149/162
Syntax SRL dst e.g. SRL (X)
Operation
Description The destination is either a memory byte or a register.It perform an
unsigned division by 2.This instruction is compact, and does not affect any
register when used with RAM variables.
Instruction overview
N ⇒R7
Set if bit 7 of the result is set (negative value), cleared otherwise.
Z ⇒R7.R6.R5.R4.R3.R2.R1.R0
Set if the result is zero (0x00), cleared otherwise.
C ⇒ b0
Set if, before the shift, the LSB of register or memory was set, cleared
otherwise.
Detailed description
See also: RLC, RRC, SRA, SWAP, SLL, SRLW
SRL Shift Right Logical SRL
mnem dst
Affected condition flags
VI1HI0NZC
SRL Reg ----NZbit0
SRL Mem ----NZbit0
dst Asm cy lgth Op-code(s) ST7
ASRL A1144 ✗
shortmem SRL $15 1 2 34 XX ✗
longmem SRL $1505 1 4 72 54 MS LS
(X) SRL (X) 1 1 74 ✗
(shortoff,X) SRLL ($15,X) 1 2 64 XX ✗
(longoff,X) SRL ($1505,X) 1 4 72 44 MS LS
(Y) SRL (Y) 1 2 90 74 ✗
(shortoff,Y) SRL ($15,Y) 1 3 90 64 XX ✗
(longoff,Y) SRL ($1505,Y) 1 4 90 44 MS LS
(shortoff,SP) SRL ($15,SP) 1 2 04 XX ✗
[shortptr.w] SRL [$15] 4 3 92 34 XX ✗
[longptr.w] SRL [$1505].w 4 4 72 34 MS LS
([shortptr.w],X) SRL ([$15],X) 4 3 92 64 XX ✗
([longptr.w],X) SRL ([$1505.w],X) 4 4 72 64 MS LS
([shortptr.w],Y) SRL ([$15],Y) 4 3 91 64 XX ✗
0b7 b0C
STM8 instruction set PM0044
150/162 Doc ID 13590 Rev 3
Syntax SRLW dst e.g. SRLW X
Operation
Description The destination is an index register. It performs an unsigned division by 2.
Instruction overview
N ⇒R15
Set if bit 15 of the result is set (negative value), cleared otherwise.
Z ⇒R15.R14.R13.R12.R11.R10.R9.R8.R7.R6.R5.R4.R3.R2.R1.R0
Set if the result is zero (0x00), cleared otherwise.
C ⇒ b0
Set if, before the shift, the LSB of the register was set, cleared
otherwise.
Detailed description
See also: SRL, RLCW, RRCW, SRLW, SRAW, SWAPW, SLLW
SRLW Shift Right Logical Word SRLW
mnem dst
Affected condition flags
VI1HI0NZC
SRLW Reg - - - - N Z bit0
dst Asm cy lgth Op-code(s) ST7
XSRLW X2154
YSRLW Y229054
0b15 b0C
PM0044 STM8 instruction set
Doc ID 13590 Rev 3 151/162
Syntax SUB A,src e.g. SUB A,#%11001010
Operation A <= A- src
Description The source byte is subtracted from the contents of the accumulator/SP and
the result is stored in the accumulator/SP. The source is a memory or data
byte.
Instruction overview
V ⇒(A7.M7 + A7.R7 + A7.M7.R7) ⊕ (A6.M6 + A6.R6 + A6.M6.R6)
Set if the signed operation generates an overflow, cleared otherwise.
N ⇒R7
Set if bit 7 of the result is set (negative value), cleared otherwise.
Z ⇒R7.R6.R5.R4.R3.R2.R1.R0
Set if the result is zero (0x00), cleared otherwise.
C ⇒A7.M7 + A7.R7 + A7.M7.R7
Set if a borrow request occurred from bit 7, cleared otherwise.
Detailed description
See also: SUBW, ADD, ADC, SBC, MUL
SUB Subtraction SUB
mnem dst src
Affected condition flags
VI1HI0NZC
SUB A Mem V---NZC
SUB SP Imm -------
dst src Asm cy lgth Op-code(s) ST7
A #byte SUB A,#$55 1 2 A0 XX ✗
A shortmem SUB A,$10 1 2 B0 XX ✗
A longmem SUB A,$1000 1 3 C0 MS LS ✗
A (X) SUB A,(X) 1 1 F0 ✗
A (shortoff,X) SUB A,($10,X) 1 2 E0 XX ✗
A (longoff,X) SUB A,($1000,X) 1 3 D0 MS LS ✗
A (Y) SUB A,(Y) 1 2 90 F0 ✗
A (shortoff,Y) SUB A,($10,Y) 1 3 90 E0 XX ✗
A (longoff,Y) SUB A,($1000,Y) 1 4 90 D0 MS LS ✗
A (shortoff,SP) SUB A,($10,SP) 1 2 10 XX
A [shortptr.w] SUB A,[$10.w] 4 3 92 C0 XX ✗
A [longptr.w] SUB A,[$1000.w] 4 4 72 C0 MS LS
A ([shortptr.w],X) SUB A,([$10.w],X) 4 3 92 D0 XX ✗
A ([longptr.w],X) SUB
A,([$1000.w],X) 4472D0MSLS
A ([shortptr.w],Y) SUB A,([$10.w],Y) 4 3 91 D0 XX ✗
SP #byte SUB SP,#$9 1 2 52 XX
STM8 instruction set PM0044
152/162 Doc ID 13590 Rev 3
Syntax SUBW dst,src e.g. SUBW X, #$5500
Operation dst <= dst - src
Description The source 16-bit word is subtracted from the contents of the destination
index register and the result is stored in the same index register. The
source is a memory or 16-bit data.
Instruction overview
V ⇒(X15.M15 + X15.R15 + X15.M15.R15) ⊕ (X14.M14 + X14.R14 +
X14.M14.R14)
Set if the signed operation generates an overflow, cleared otherwise.
H ⇒X7.M7 + X7.R7 + X7.M7.R7
Set if a carry occurred from bit 7, cleared otherwise.
N ⇒R15
Set if bit 7 of the result is set (negative value), cleared otherwise.
Z ⇒R15.R14.R13.R12.R11.R10.R9.R8.R7.R6.R5.R4.R3.R2.R1.R0
Set if the result is zero (0x00), cleared otherwise.
C ⇒X15.M15 + X15.R15 + X15.M15.R15
Set if a borrow request occurred from bit 15, cleared otherwise.
Detailed description
See also: SUB, ADDW, ADC, SBC, MUL
SUBW Word Subtraction SUBW
mnem dst src
Affected condition flags
VI1HI0NZC
SUBW X Mem V - H - N Z C
SUBW Y Mem V - H - N Z C
dst src Asm cy lgth Op-code(s) ST7
X #word SUBW X,#$5500 2 3 1D MS LS
X longmem SUBW X,$1000 2 4 72 B0 MS LS
X (shortoff, SP) SUBW X,($10,SP) 2 3 72 F0 XX
Y #word SUBW Y,#$5500 2 4 72 A2 MS LS
Y longmem SUBW Y,$1000 2 4 72 B2 MS LS
Y (shortoff, SP) SUBW Y,($10,SP) 2 3 72 F2 XX
PM0044 STM8 instruction set
Doc ID 13590 Rev 3 153/162
Syntax SWAP dst e.g. SWAP counter
Operation
Description The destination byte upper and low nibbles are swapped over. The
destination is either a memory byte or a register. This instruction is
compact, and does not affect any register when used with RAM variables.
Instruction overview
N ⇒R7
Set if bit 7 of the result is set (negative value), cleared otherwise.
Z ⇒R7.R6.R5.R4.R3.R2.R1.R0
Set if the result is zero (0x00), cleared otherwise.
Detailed description
See also: SWAPW, RRC, RLC, SLL, SRL, SRA
SWAP Swap nibbles SWAP
mnem dst
Affected condition flags
VI1HI0NZC
SWAP Reg - - - - N Z -
SWAP Mem - - - - N Z -
dst Asm cy lgth Op-code(s) ST7
A SWAP A 1 1 4E ✗
shortmem SWAP $15 1 2 3E XX ✗
longmem SWAP $1505 1 4 72 5E MS LS
(X) SWAP (X) 1 1 7E ✗
(shortoff,X) SWAPL ($15,X) 1 2 6E XX ✗
(longoff,X) SWAP ($1505,X) 1 4 72 4E MS LS
(Y) SWAP (Y) 1 2 90 7E ✗
(shortoff,Y) SWAP ($15,Y) 1 3 90 6E XX ✗
(longoff,Y) SWAP ($1505,Y) 1 4 90 4E MS LS
(shortoff,SP) SWAP ($15,SP) 1 2 0E XX ✗
[shortptr.w] SWAP [$15] 4 3 92 3E XX ✗
[longptr.w] SWAP [$1505].w 4 4 72 3E MS LS
([shortptr.w],X) SWAP ([$15],X) 4 3 92 6E XX ✗
([longptr.w],X) SWAP ([$1505.w],X) 4 4 72 6E MS LS
([shortptr.w],Y) SWAP ([$15],Y) 4 3 91 6E XX ✗
STM8 instruction set PM0044
154/162 Doc ID 13590 Rev 3
Syntax SWAPW dst e.g. SWAPW Y
Operation
Description The destination index register upper and low bytes are swapped over.
Instruction overview
N ⇒R15
Set if bit 15 of the result is set (negative value), cleared otherwise.
Z ⇒R15.R14.R13.R12.R11.R10.R9.R8.R7.R6.R5.R4.R3.R2.R1.R0
Set if the result is zero (0x0000), cleared otherwise.
Detailed description
See also: SWAP, RRC, RLC, SLL, SRL, SRA
SWAPW Swap bytes SWAPW
mnem dst
Affected condition flags
VI1HI0NZC
SWAP Reg - - - - N Z -
dst Asm cy lgth Op-code(s) ST7
X SWAPW X 1 1 5E ✗
Y SWAPW Y 1 2 90 5E ✗
PM0044 STM8 instruction set
Doc ID 13590 Rev 3 155/162
Syntax TNZ dst e.g. TNZ A
Operation {N, Z} = Test(dst)
Description The destination byte is tested and both N and Z flags of the Condition Code
(CC) register are updated accordingly. This instruction is compact, and
does not affect any register when used with RAM variables.
Instruction overview
N ⇒R7
Set if bit 7 of the result is set (negative value), cleared otherwise.
Z ⇒R7.R6.R5.R4.R3.R2.R1.R0
Set if the result is zero (0x00), cleared otherwise.
Detailed description
See also: TNZW, CP, BCP
TNZ Test for Negative or Zero TNZ
mnem dst
Affected condition flags
VI1HI0NZC
TNZ Reg ----NZ-
TNZ Mem ----NZ-
dst Asm cy lgth Op-code(s) ST7
ATNZ A114D ✗
shortmem TNZ $15 1 2 3D XX ✗
longmem TNZ $1505 1 4 72 5D MS LS
(X) TNZ (X) 1 1 7D ✗
(shortoff,X) TNZL ($15,X) 1 2 6D XX ✗
(longoff,X) TNZ ($1505,X) 1 4 72 4D MS LS
(Y) TNZ (Y) 1 2 90 7D ✗
(shortoff,Y) TNZ ($15,Y) 1 3 90 6D XX ✗
(longoff,Y) TNZ ($1505,Y) 1 4 90 4D MS LS
(shortoff,SP) TNZ ($15,SP) 1 2 0D XX ✗
[shortptr.w] TNZ [$15] 4 3 92 3D XX ✗
[longptr.w] TNZ [$1505].w 4 4 72 3D MS LS
([shortptr.w],X) TNZ ([$15],X) 4 3 92 6D XX ✗
([longptr.w],X) TNZ ([$1505.w],X) 4 4 72 6D MS LS
([shortptr.w],Y) TNZ ([$15],Y) 4 3 91 6D XX ✗
STM8 instruction set PM0044
156/162 Doc ID 13590 Rev 3
Syntax TNZW dst e.g. TNZW X
Operation {N, Z} = Test(dst)
Description The destination 16-bit word, index register, is tested and both N and Z flags
of the Condition Code (CC) register are updated accordingly.
Instruction overview
N ⇒R15
Set if bit 15 of the result is set (negative value), cleared otherwise.
Z ⇒R15.R14.R13.R12.R11.R10.R9.R8.R7.R6.R5.R4.R3.R2.R1.R0
Set if the result is zero (0x0000), cleared otherwise.
Detailed description
See also: TNZ, CPW
TNZW Word Test for Negative or
Zero TNZW
mnem dst
Affected condition flags
VI1HI0NZC
TNZW Reg - - - - N Z -
dst Asm cy lgth Op-code(s) ST7
XTNZW X215D
YTNZW Y22905D

PM0044 STM8 instruction set
Doc ID 13590 Rev 3 157/162
Syntax TRAP
Operation PC = PC + 1
(SP--) = LSB (PC)
(SP--) = MSB (PC)
(SP--) = Ext(PC)
(SP--) = YL
(SP--) = YH
(SP--) = XL
(SP--) = XH
(SP--) = A
(SP--) = CC
PC = TRAP Interrupt Vector Contents
Description When processed, this instruction forces the trap interrupt to occur and to be
processed. It cannot be masked by the I0 or I1 flags.
Instruction overview
I1 and I0: 1
Set.
Detailed description
See also: IRET
TRAP Software interrupt TRAP
mnem
Affected condition flags
VI1HI0NZC
TRAP -1-1-- -
Addressing
mode Asm cy lgth Op-code(s) ST7
Inherent TRAP 9 1 83 ✗

STM8 instruction set PM0044
158/162 Doc ID 13590 Rev 3
Syntax WFE
Operation The CPU Clock is stopped till an external event occurs. Internal peripherals
are still running. It is used for synchronization with other computing
resources (e.g coprocessor).
Description The state of the CPU is frozen, waiting for synchronization with an external
event. The CPU clock also is stopped, reducing the power consumption of
the microcontroller. Interrupt requests during this period are served
normally, depending on the CC.I[1:0] value.
Instruction overview
Detailed description
See also: HALT
WFE Wait for Event
(CPU stopped,
low power mode)
WFE
mnem
Affected condition flags
VI1HI0NZC
WFE -------
Addressing
mode Asm cy lgth Op-code(s) ST7
Inherent WFE 1 2 72 8F

PM0044 STM8 instruction set
Doc ID 13590 Rev 3 159/162
Syntax WFI
Operation CC.I1= 1, CC.I0 = 0. The CPU Clock is stopped till an interrupt occurs.
Internal peripherals are still running.
Description The interrupt flag is cleared, allowing interrupts to be fetched. Then the
CPU clock is stopped, reducing the power consumption of
the microcontroller. The micro will continue the program upon an internal or
external interrupt.
Instruction overview
I1: 1
Set.
I0: 0
Cleared.
Detailed description
See also: HALT
WFI Wait for Interrupt
(CPU stopped,
low power mode)
WFI
mnem
Affected condition flags
VI1HI0NZC
WFI -1-0---
Addressing
mode Asm cy lgth Op-code(s) ST7
Inherent WFI 10 1 8F ✗
STM8 instruction set PM0044
160/162 Doc ID 13590 Rev 3
Syntax XOR A,src e.g. XOR A,#%00110101
Operation A <= A XOR src
Description The source byte, is logically XORed with the contents of the accumulator
and the result is stored in the accumulator. The source is a memory or data
byte.
Truth table
Instruction overview
N ⇒R7
Set if bit 7 of the result is set (negative value), cleared otherwise.
Z ⇒R7.R6.R5.R4.R3.R2.R1.R0
Set if the result is zero (0x00), cleared otherwise.
Detailed description
See also: AND, OR, CPL, NEG
XOR Logical Exclusive OR XOR
XOR 0 1
001
110
mnem dst src
Affected condition flags
VI1HI0NZC
XOR A Mem ----NZ-
dst src Asm cy lgth Op-code(s) ST7
A #byte XOR A,#$55 1 2 A8 XX ✗
A shortmem XOR A,$10 1 2 B8 XX ✗
A longmem XOR A,$1000 1 3 C8 MS LS ✗
A (X) XOR A,(X) 1 1 F8 ✗
A (shortoff,X) XOR A,($10,X) 1 2 E8 XX ✗
A (longoff,X) XOR A,($1000,X) 1 3 D8 MS LS ✗
A (Y) XOR A,(Y) 1 2 90 F8 ✗
A (shortoff,Y) XOR A,($10,Y) 1 3 90 E8 XX ✗
A (longoff,Y) XOR A,($1000,Y) 1 4 90 D8 MS LS ✗
A (shortoff,SP) XOR A,($10,SP) 1 2 18 XX
A [shortptr.w] XOR A,[$10.w] 4 3 92 C8 XX ✗
A [longptr.w] XOR A,[$1000.w] 4 4 72 C8 MS LS
A ([shortptr.w],X) XOR
A,([$10.w],X) 4392D8XX ✗
A ([longptr.w],X) XOR
A,([$1000.w],X) 4472D8MSLS
A ([shortptr.w],Y) XOR
A,([$1000],Y) 4391D8XX ✗

PM0044 Revision history
Doc ID 13590 Rev 3 161/162
8 Revision history
Table 43. Document revision history
Date Revision Changes
14-Jan-2008 1 Initial release.
05-Jun-2008 2 Modified Figure 2: Context save/restore for interrupts on page 14
20-Sep-2011 3
Changed notation for hexadecimal numbers from XXh to 0xXX.
Removed CPU register context saving from Section 3.2: CPU
registers.
Added LDF in Table 22: Available Extended Direct addressing mode
instructions.
Updated Figure 2: Context save/restore for interrupts.
Added BREAK instruction in Table 41: Instruction groups.
Added Section 5: Pipelined execution.
Table 42: Instruction set summary: updated ADDW, BCCM, BRES,
BSET, BTJF, BTJT, CALLR, DEC, DECW, DIV, EXGW, JRA, JRC,
JREQ, JRH, JRIH, JRIL, JRM, JRMI, JRNC, JRNE, JRNH, JRNM,
JRNV, JRPL, JRSGE, JRSGT, JRSLE, JRSLT, JRUGE, JRULT, LDF,
LDW, MOV, NEG, PUSH, RRCW, SBC, SLA, SLAW, SLL, SLLW,
SRA, SRAW, SRL, SRLW, SUB. Added BREAK and INT instructions.
Section 7: STM8 instruction set: updated ADD, ADDW, BCCM, BCP,
BCPL, BRES, BSET, BTJF, BTJT, CLR, CP, CPW, DEC, DECW,
HALT, INCW, INT, JP, JRxx, MOV, RLWA, RRCW, RRWA, SBC,
SRLW, SUB, and SWAPW. Added BREAK instruction. Merged JRA
with JRL instructions, SLA with SLL, and SLAW with SLLW.

PM0044
162/162 Doc ID 13590 Rev 3
Please Read Carefully:
Information in this document is provided solely in connection with ST products. STMicroelectronics NV and its subsidiaries (“ST”) reserve the
right to make changes, corrections, modifications or improvements, to this document, and the products and services described herein at any
time, without notice.
All ST products are sold pursuant to ST’s terms and conditions of sale.
Purchasers are solely responsible for the choice, selection and use of the ST products and services described herein, and ST assumes no
liability whatsoever relating to the choice, selection or use of the ST products and services described herein.
No license, express or implied, by estoppel or otherwise, to any intellectual property rights is granted under this document. If any part of this
document refers to any third party products or services it shall not be deemed a license grant by ST for the use of such third party products
or services, or any intellectual property contained therein or considered as a warranty covering the use in any manner whatsoever of such
third party products or services or any intellectual property contained therein.
UNLESS OTHERWISE SET FORTH IN ST’S TERMS AND CONDITIONS OF SALE ST DISCLAIMS ANY EXPRESS OR IMPLIED
WARRANTY WITH RESPECT TO THE USE AND/OR SALE OF ST PRODUCTS INCLUDING WITHOUT LIMITATION IMPLIED
WARRANTIES OF MERCHANTABILITY, FITNESS FOR A PARTICULAR PURPOSE (AND THEIR EQUIVALENTS UNDER THE LAWS
OF ANY JURISDICTION), OR INFRINGEMENT OF ANY PATENT, COPYRIGHT OR OTHER INTELLECTUAL PROPERTY RIGHT.
UNLESS EXPRESSLY APPROVED IN WRITING BY TWO AUTHORIZED ST REPRESENTATIVES, ST PRODUCTS ARE NOT
RECOMMENDED, AUTHORIZED OR WARRANTED FOR USE IN MILITARY, AIR CRAFT, SPACE, LIFE SAVING, OR LIFE SUSTAINING
APPLICATIONS, NOR IN PRODUCTS OR SYSTEMS WHERE FAILURE OR MALFUNCTION MAY RESULT IN PERSONAL INJURY,
DEATH, OR SEVERE PROPERTY OR ENVIRONMENTAL DAMAGE. ST PRODUCTS WHICH ARE NOT SPECIFIED AS "AUTOMOTIVE
GRADE" MAY ONLY BE USED IN AUTOMOTIVE APPLICATIONS AT USER’S OWN RISK.
Resale of ST products with provisions different from the statements and/or technical features set forth in this document shall immediately void
any warranty granted by ST for the ST product or service described herein and shall not create or extend in any manner whatsoever, any
liability of ST.
ST and the ST logo are trademarks or registered trademarks of ST in various countries.
Information in this document supersedes and replaces all information previously supplied.
The ST logo is a registered trademark of STMicroelectronics. All other names are the property of their respective owners.
© 2011 STMicroelectronics - All rights reserved
STMicroelectronics group of companies
Australia - Belgium - Brazil - Canada - China - Czech Republic - Finland - France - Germany - Hong Kong - India - Israel - Italy - Japan -
Malaysia - Malta - Morocco - Philippines - Singapore - Spain - Sweden - Switzerland - United Kingdom - United States of America
www.st.com
Products related to this Datasheet
IC MCU 8BIT 8KB FLASH 32LQFP
IC MCU 8BIT 8KB FLASH 32LQFP
IC MCU 8BIT 8KB FLASH 20SOIC
IC MCU 8BIT 4KB FLASH 20SO
IC MCU 8BIT 8KB FLASH 20TSSOP
IC MCU 8BIT 64KB FLASH 48LQFP
IC MCU 8BIT 8KB FLASH 32LQFP
IC MCU 8BIT 8KB FLASH 20SOIC
IC MCU 8BIT 128KB FLASH 64LQFP
IC MCU 8BIT 64KB FLASH 80LQFP
IC MCU 8BIT 64KB FLASH 32LQFP
IC MCU 8BIT 64KB FLASH 32LQFP
IC MCU 8BIT 128KB FLASH 64LQFP
IC MCU 8BIT 64KB FLASH 48LQFP
IC MCU 8BIT 128KB FLASH 48LQFP
IC MCU 8BIT 64KB FLASH 48LQFP
IC MCU 8BIT 64KB FLASH 80LQFP
IC MCU 8BIT 8KB FLASH 32LQFP
IC MCU 8BIT 64KB FLASH 32LQFP
IC MCU 8BIT 64KB FLASH 32LQFP
IC MCU 8BIT 8KB FLASH 20SOIC
IC MCU 8BIT 64KB FLASH 80LQFP
IC MCU 8BIT 8KB FLASH 20TSSOP
IC MCU 8BIT 16KB FLASH 32LQFP
IC MCU 8BIT 64KB FLASH 48LQFP
IC MCU 8BIT 128KB FLASH 32VFQFPN
IC MCU 8BIT 64KB FLASH 48LQFP
IC MCU 8BIT 64KB FLASH 80LQFP
IC MCU 8BIT 64KB FLASH 48LQFP
IC MCU 8BIT 32KB FLASH 48LQFP