TPS56628EVM-534 User Guide Datasheet by Texas Instruments
View All Related Products | Download PDF Datasheet
i TEXAS
INSTRUMENTS
TPS56628EVM-534, 6-A Regulator Evaluation
Module
User's Guide
Literature Number: SLVU988
October 2013
l TEXAS
INSTRUMENTS
Contents
1 Introduction ........................................................................................................................ 4
2 Performance Specification Summary ..................................................................................... 4
3 Modifications ...................................................................................................................... 5
3.1 Output Voltage Setpoint ................................................................................................ 5
3.2 Output Filter and Closed-Loop Response ............................................................................ 5
4 Test Setup and Results ........................................................................................................ 6
4.1 Input and Output Connections ......................................................................................... 6
4.2 Start-Up Procedure ...................................................................................................... 6
4.3 Efficiency ................................................................................................................. 7
4.4 Load Regulation ......................................................................................................... 8
4.5 Line Regulation .......................................................................................................... 9
4.6 Load Transient Response .............................................................................................. 9
4.7 Output Voltage Ripple ................................................................................................. 10
4.8 Input Voltage Ripple ................................................................................................... 11
4.9 Start-Up ................................................................................................................. 12
4.10 Shut-Down .............................................................................................................. 13
5 Board Layout .................................................................................................................... 14
5.1 Layout ................................................................................................................... 14
6 Schematic, Bill of Materials, and Reference .......................................................................... 16
6.1 Schematic ............................................................................................................... 16
6.2 Bill of Materials ......................................................................................................... 17
6.3 Reference ............................................................................................................... 17
2Table of Contents SLVU988–October 2013
Submit Documentation Feedback
Copyright © 2013, Texas Instruments Incorporated
l TEXAS
INSTRUMENTS
www.ti.com
List of Figures
1 TPS56628EVM-534 Efficiency ............................................................................................ 7
2 TPS56628EVM-534 Light-Load Efficiency............................................................................... 7
3 TPS56628EVM-534 Load Regulation, VIN = 5 V and VIN = 12 V...................................................... 8
4 TPS56628EVM-534 Line Regulation..................................................................................... 9
5 TPS56628EVM-534 Load Transient Response......................................................................... 9
6 TPS56628EVM-534 Output Voltage Ripple (IOUT = 6 A).............................................................. 10
7 TPS56628EVM-534 Output Voltage Ripple (IOUT = 500 mA)......................................................... 10
8 TPS56628EVM-534 Output Voltage Ripple (IOUT = 10 mA) .......................................................... 11
9 TPS56628EVM-534 Input Voltage Ripple.............................................................................. 11
10 TPS56628EVM-534 Start-Up Relative to VIN With VREG5, PG and VOUT.......................................... 12
11 TPS56628EVM-534 Start-Up Relative to EN With VREG5, PG and VOUT ......................................... 12
12 TPS56628EVM-534 Shut-Down Relative to VIN With VREG5, PG and VOUT ...................................... 13
13 TPS56628EVM-534 Shut-Down Relative to EN With VREG5, PG and VOUT ...................................... 13
14 Top Assembly.............................................................................................................. 14
15 Top Layer................................................................................................................... 14
16 Internal Layer 1 ............................................................................................................ 15
17 Internal Layer 2 ............................................................................................................ 15
18 Bottom Layer............................................................................................................... 15
19 TPS56628EVM-534 Schematic Diagram............................................................................... 16
List of Tables
1 Input Voltage and Output Current Summary ............................................................................ 4
2 TPS56628EVM-534 Performance Specifications Summary .......................................................... 4
3 Output Voltages ............................................................................................................. 5
4 Connection and Test Points ............................................................................................... 6
5 Bill of Materials............................................................................................................. 17
3
SLVU988–October 2013 List of Figures
Submit Documentation Feedback Copyright © 2013, Texas Instruments Incorporated
l TEXAS
INSTRUMENTS
User's Guide
SLVU988–October 2013
TPS56628EVM-534, 6-A Regulator Evaluation Module
This user's guide contains information for the TPS56628EVM-534 evaluation module (EVM) as well as for
the TPS56628. Included are the performance specifications, schematic, and the bill of materials of the
TPS56628EVM-534.
1 Introduction
The TPS56628 is a single, adaptive on-time, D-CAP2™-mode, synchronous buck converter requiring a
low external component count. The D-CAP2 control circuit is optimized for low-ESR output capacitors
such as POSCAP, SP-CAP, or ceramic types and features fast transient response with no external
compensation. The switching frequency is internally set at a nominal 650 kHz. Pulse skipping Eco-mode™
operation improves efficiency under light load conditions. The high-side and low-side switching MOSFETs
are incorporated inside the TPS56628 package along with the gate-drive circuitry. The low drain-to-source
on-resistance of the MOSFETs allows the TPS56628 to achieve high efficiencies and helps keep the
junction temperature low at high-output currents. The TPS56628 dc/dc synchronous converter is designed
to provide up to a 6-A output from an input voltage source of 4.5 V to 18 V. The output voltage range is
from 0.6 to 5.5 V. Rated input voltage and output current range for the evaluation module are given in
Table 1.
The TPS56628EVM-534 evaluation module circuit is a single, synchronous buck converter providing 1.05
V at 6 A, from 4.5-V to 18-V input. This user’s guide describes the TPS56628EVM-534 performance.
Table 1. Input Voltage and Output Current Summary
EVM Input Voltage Range Output Current Range
TPS56628EVM-534 VIN = 4.5 to 18 V 0 to 6 A
2 Performance Specification Summary
A summary of the TPS56628EVM-534 performance specifications is provided in Table 2. Specifications
are given for an input voltage of VIN = 12 V and an output voltage of 1.05 V, unless otherwise noted. The
ambient temperature is 25°C for all measurement, unless otherwise noted.
Table 2. TPS56628EVM-534 Performance Specifications Summary
SPECIFICATIONS TEST CONDITIONS MIN TYP MAX UNIT
Input voltage range (VIN) 4.5 12 18 V
Output voltage 1.05 V
Operating frequency VIN = 12 V, IO= 3 A 650 kHz
Output current range 0 6 A
Line regulation IO= 2.5 A ±0.4 %
VIN = 12 V +1.22 or %
Load regulation –0.10
Overcurrent limit VIN = 12 V, LO= 1.5 µH 6.6 7.3 8.9 A
Output ripple voltage VIN = 12 V, IO= 6 A 20 mVPP
Maximum efficiency VIN = 5 V, IO= 1 A 88.2 %
D-CAP2, Eco-mode are trademarks of Texas Instruments.
4TPS56628EVM-534, 6-A Regulator Evaluation Module SLVU988–October 2013
Submit Documentation Feedback
Copyright © 2013, Texas Instruments Incorporated
l TEXAS
INSTRUMENTS
R1
VO = 0.765 1+
R2
æ ö
´ç ÷
è ø
www.ti.com
Modifications
3 Modifications
These evaluation modules are designed to provide access to the features of the TPS56628. Some
modifications can be made to this module.
3.1 Output Voltage Setpoint
To change the output voltage of the EVMs, change the value of resistor R1. Changing the value of R1 can
change the output voltage more than 0.8 V. The value of R1 for a specific output voltage can be
calculated using Equation 1.
For output voltage from 0.8 to 5.5 V:
(1)
Table 3 lists the R1 values for some common output voltages. An option feed-forward capacitor (C4) may
be used to improve phase margin. Pads for this component (C4) are provided on the printed-circuit board
(PCB). Note that the resistor values given in Table 3 are standard values and not the exact value
calculated using Equation 1.
Table 3. Output Voltages
Output C4 (pF)(1) L1 (µH) C9 + C10 + C11 (µF)
R1 R2
Voltage (kΩ) (kΩ)MIN TYP MAX MIN TYP MAX MIN MAX
(V)
1 6.81 22.1 5 150 220 1.0 1.5 4.7 20 68
1.05 8.25 22.1 5 150 220 1.0 1.5 4.7 20 68
1.2 12.7 22.1 5 100 1.0 1.5 4.7 20 68
1.5 21.5 22.1 5 68 1.0 1.5 4.7 20 68
1.8 30.1 22.1 5 22 1.2 1.5 4.7 20 68
2.5 49.9 22.1 5 22 1.5 2.2 4.7 20 68
3.3 73.2 22.1 2 22 1.8 2.2 4.7 20 68
5 124 22.1 2 22 2.5 3.3 4.7 20 68
(1) Optional
3.2 Output Filter and Closed-Loop Response
The TPS56628 relies on the output filter characteristics to ensure stability of the control loop. Table 3
shows the recommended output filter components for common output voltages. It is possible for other
output filter component values to provide acceptable closed-loop characteristics. R3 and TP4 are provided
for convenience in breaking the control loop and measuring the closed-loop response.
5
SLVU988–October 2013 TPS56628EVM-534, 6-A Regulator Evaluation Module
Submit Documentation Feedback Copyright © 2013, Texas Instruments Incorporated
l TEXAS
INSTRUMENTS
Test Setup and Results
www.ti.com
4 Test Setup and Results
This section describes how to properly connect, set up, and use the TPS56628EVM-534. This section also
includes test results typical for the evaluation modules and efficiency, output load regulation, output line
regulation, load transient response, output voltage ripple, input voltage ripple, start-up, and switching
frequency.
4.1 Input and Output Connections
The TPS56628EVM-534 is provided with input and output connectors and test points as shown in Table 4.
A power supply capable of supplying 2 A must be connected to J1 through a pair of 20-AWG wires. The
load must be connected to J2 through a pair of 20-AWG wires. The maximum load current capability is
6 A. Wire lengths must be minimized to reduce losses in the wires. Test point TP1 provides a place to
monitor the VIN input voltages with TP2 providing a convenient ground reference. TP8 is used to monitor
the output voltage with TP9 as the ground reference.
Table 4. Connection and Test Points
Reference Designator Function
J1 VIN (see Table 1 for VIN range)
J2 VOUT, 1.2 V at 5-A maximum
JP1 EN control. Connect EN to OFF to disable, connect EN to ON to enable
TP1 VIN test point at VIN connector
TP2 GND test point at VIN connector
TP3 EN test point
TP4 Power good (PG) test point
TP5 Switch node test point
TP6 Analog ground test point
TP7 Power ground test point
TP8 Output voltage test point at VOUT connector
TP9 Ground test point at VOUT connector
4.2 Start-Up Procedure
1. Ensure that the jumper at JP1 (Enable control) is set from EN to OFF.
2. Apply appropriate VIN voltage to VIN and PGND terminals at J1.
3. Move the jumper at JP1 (Enable control) to cover EN and ON. The EVM enables the output voltage.
6TPS56628EVM-534, 6-A Regulator Evaluation Module SLVU988–October 2013
Submit Documentation Feedback
Copyright © 2013, Texas Instruments Incorporated
l TEXAS
INSTRUMENTS
0
10
20
30
40
50
60
70
80
90
100
0.001 0.01 0.1 1 10
Efficiency - %
Output Current - A
C002
VIN = 5 V
VIN = 12 V
0
10
20
30
40
50
60
70
80
90
100
0.00 0.50 1.00 1.50 2.00 2.50 3.00 3.50 4.00 4.50 5.00 5.50 6.00
Efficiency - %
Output Current - A
C001
VIN = 5 V
VIN = 12 V
www.ti.com
Test Setup and Results
4.3 Efficiency
Figure 1 shows the efficiency for the TPS56628EVM-534 at an ambient temperature of 25°C.
EFFICIENCY
vs
OUTPUT CURRENT
Figure 1. TPS56628EVM-534 Efficiency
Figure 2 shows the efficiency at light loads for the TPS56628EVM-534 at an ambient temperature of 25°C.
EFFICIENCY
vs
OUTPUT CURRENT
Figure 2. TPS56628EVM-534 Light-Load Efficiency
7
SLVU988–October 2013 TPS56628EVM-534, 6-A Regulator Evaluation Module
Submit Documentation Feedback Copyright © 2013, Texas Instruments Incorporated
l TEXAS
INSTRUMENTS
±1.50
±1.00
±0.50
0.00
0.50
1.00
1.50
0.0 0.5 1.0 1.5 2.0 2.5 3.0 3.5 4.0 4.5 5.0 5.5 6.0
Load Regulation - %
Output Current - A
C003
VIN = 5 V
VIN = 12 V
Test Setup and Results
www.ti.com
4.4 Load Regulation
The load regulation for the TPS56628EVM-534 is shown in Figure 3.
LOAD REGULATION
vs
OUTPUT CURRENT
Figure 3. TPS56628EVM-534 Load Regulation, VIN = 5 V and VIN = 12 V
8TPS56628EVM-534, 6-A Regulator Evaluation Module SLVU988–October 2013
Submit Documentation Feedback
Copyright © 2013, Texas Instruments Incorporated
l TEXAS
INSTRUMENTS
Twme = 200 usec / dw
V = 50 mV / div (ac coupled)
OUT
Time = 200 µsec / div
I = 2 A / div
OUT
Load step = 1.5 - 4.5 A, slew rate = 500 mA / µsec
-0.5
-0.4
-0.3
-0.2
-0.1
0
0.1
0.2
0.3
0.4
0.5
4 6 8 10 12 14 16 18
Line Rgulation - %
Input Voltage - V
C004
IOUT = 3 A
www.ti.com
Test Setup and Results
4.5 Line Regulation
The line regulation for the TPS56628EVM-534 is shown in Figure 4.
LINE REGULATION
vs
INPUT VOLTAGE
Figure 4. TPS56628EVM-534 Line Regulation
4.6 Load Transient Response
The TPS56628EVM-534 response to load transient is shown in Figure 5. The current step is from 1.5 A to
4.5 A. Total peak-to-peak voltage variation is as shown.
Figure 5. TPS56628EVM-534 Load Transient Response
9
SLVU988–October 2013 TPS56628EVM-534, 6-A Regulator Evaluation Module
Submit Documentation Feedback Copyright © 2013, Texas Instruments Incorporated
‘5‘ TEXAS
INSTRUMENTS
V = 20 mV / div (ac coupled)
OUT
Time = 1 µsec / div
SW = 5 V / div
V = 20 mV / div (ac coupled)
OUT
Time = 1 µsec / div
SW = 5 V / div
Test Setup and Results
www.ti.com
4.7 Output Voltage Ripple
The TPS56628EVM-534 output voltage ripple is shown in Figure 6. The output current is the rated full load
of 6 A.
Figure 6. TPS56628EVM-534 Output Voltage Ripple (IOUT = 6 A)
The TPS56628EVM-534 output voltage ripple is shown in Figure 7. The output current is 500 mA.
Figure 7. TPS56628EVM-534 Output Voltage Ripple (IOUT = 500 mA)
10 TPS56628EVM-534, 6-A Regulator Evaluation Module SLVU988–October 2013
Submit Documentation Feedback
Copyright © 2013, Texas Instruments Incorporated
l TEXAS
INSTRUMENTS
Twme = 20 usec / dw
Twme :1 use: / aw
V = 100 mV / div (ac coupled)
IN
Time = 1 µsec / div
SW = 5 V / div
V = 20 mV / div (ac coupled)
OUT
Time = 20 µsec / div
SW = 5 V / div
www.ti.com
Test Setup and Results
The TPS56628EVM-534 output voltage ripple is shown in Figure 8. The output current is 10 mA.
Figure 8. TPS56628EVM-534 Output Voltage Ripple (IOUT = 10 mA)
4.8 Input Voltage Ripple
The TPS56628EVM-534 input voltage ripple is shown in Figure 9. The output current is the rated full load
of 6 A.
Figure 9. TPS56628EVM-534 Input Voltage Ripple
11
SLVU988–October 2013 TPS56628EVM-534, 6-A Regulator Evaluation Module
Submit Documentation Feedback Copyright © 2013, Texas Instruments Incorporated
l TEXAS
INSTRUMENTS
Tlme : 2 msecl aw
Tlme : 2 msecl aw
V = 1 V / div
OUT
Time = 2 msec / div
EN = 10 V / div
PG = 5 V / div
V = 10 V / div
IN
V = 1 V / div
OUT
Time = 2 msec / div
EN = 10 V / div
PG = 5 V / div
V = 10 V / div
IN
Test Setup and Results
www.ti.com
4.9 Start-Up
The TPS56628EVM-534 start-up waveforms relative to VIN and EN are shown in Figure 10 and Figure 11.
RLOAD = 2 Ω.
Figure 10. TPS56628EVM-534 Start-Up Relative to VIN With VREG5, PG and VOUT
Figure 11. TPS56628EVM-534 Start-Up Relative to EN With VREG5, PG and VOUT
12 TPS56628EVM-534, 6-A Regulator Evaluation Module SLVU988–October 2013
Submit Documentation Feedback
Copyright © 2013, Texas Instruments Incorporated
l TEXAS
INSTRUMENTS
Tlme : 2 msecl aw
Tlme : 2 msecl aw
V = 1 V / div
OUT
Time = 2 msec / div
EN = 10 V / div
PG = 5 V / div
V = 10 V / div
IN
V = 1 V / div
OUT
Time = 2 msec / div
EN = 10 V / div
PG = 5 V / div
V = 10 V / div
IN
www.ti.com
Test Setup and Results
4.10 Shut-Down
The TPS56628EVM-534 shut-down waveforms relative to VIN and EN are shown in Figure 12 and
Figure 13. RLOAD = 2 Ω.
Figure 12. TPS56628EVM-534 Shut-Down Relative to VIN With VREG5, PG and VOUT
Figure 13. TPS56628EVM-534 Shut-Down Relative to EN With VREG5, PG and VOUT
13
SLVU988–October 2013 TPS56628EVM-534, 6-A Regulator Evaluation Module
Submit Documentation Feedback Copyright © 2013, Texas Instruments Incorporated
l TEXAS
INSTRUMENTS
c c?
“I...“ II n
Punsafla
WE
m©
III- 0
=' Ilficfi"?
umn©
van
0
noo
OonO
ODOO
Board Layout
www.ti.com
5 Board Layout
This section provides a description of the TPS56628EVM-534, board layout, and layer illustrations.
5.1 Layout
The board layout for the TPS56628EVM-534 is shown in Figure 14 through Figure 18. The top layer
contains the main power traces for VIN, VOUT, and ground. Also on the top layer are connections for the
pins of the TPS56628 and a large area filled with ground. Many of the signal traces also are located on
the top side. The input decoupling capacitors are located as close to the IC as possible. The input and
output connectors, test points, and all of the components are located on the top side. Internal layer 1,
internal layer 2 and the bottom layer are predominantly power ground planes. An analog ground (AGND)
area is provided on internal layer 1. Analog ground (AGND) and power ground (PGND) are connected at a
single point on internal layer 1 as shown. Internal layer 2 contains an additional VIN area as well as a
connection to the VIN pin of the EN control jumper JP1. The bottom layer contains the output voltage
feedback trace.
Figure 14. Top Assembly
Figure 15. Top Layer
14 TPS56628EVM-534, 6-A Regulator Evaluation Module SLVU988–October 2013
Submit Documentation Feedback
Copyright © 2013, Texas Instruments Incorporated
l TEXAS
INSTRUMENTS
EN
1
VFB
2
VREG5
3
PG
4PGND 5
SW 6
VBST 7
VIN 8
PWR PAD
9
U1
R1
R2
10.0k
R4
0.1µF
C3
10µF
C1
10µF
C2
22µF
C9
22µF
C10
C5
1 2
1.5µH
L1
1
2
3
JP1
1
2
J1
1
2
J2
AGND PGNDPGND
PGND
PGNDAGND AGND
AGNDPGND
PGND
PGND
PGND
VOUT
VOUT = 1.05 V, IOUT = 6 A
GND
OFF
EN
ON
GND
VIN
VIN = 4.5 - 18 V
TP1
TP8
TP5
TP7TP6
TP9
TP2
TP3
TP4
0
R3
100k
R5
0.1µF
C7
C4
open
C8
open
C11
open
R6
open NT1
Net-Tie
C6
open
TPS56628
8.25k
22.1k 1µF
Schematic, Bill of Materials, and Reference
www.ti.com
6 Schematic, Bill of Materials, and Reference
6.1 Schematic
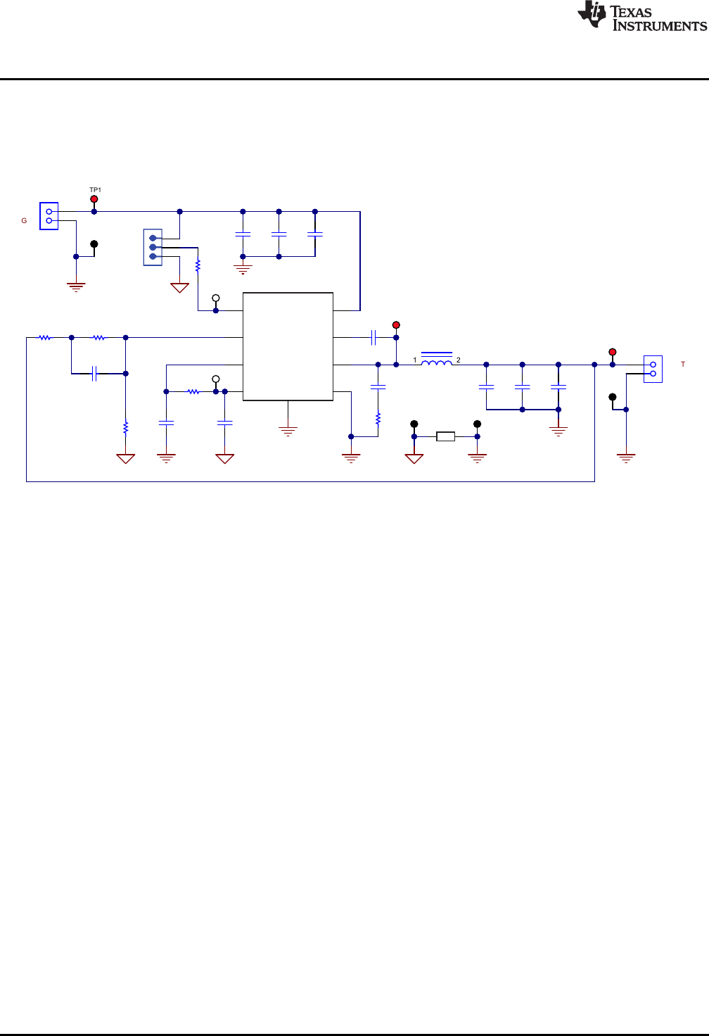
Figure 19 is the schematic for the TPS56628EVM-534.
Figure 19. TPS56628EVM-534 Schematic Diagram
16 TPS56628EVM-534, 6-A Regulator Evaluation Module SLVU988–October 2013
Submit Documentation Feedback
Copyright © 2013, Texas Instruments Incorporated
l TEXAS
INSTRUMENTS
(SLVSCQ4)
www.ti.com
Schematic, Bill of Materials, and Reference
6.2 Bill of Materials
Table 5. Bill of Materials
Designator Qty Value Description Package Reference Part Number Manufacturer
PCB 1 Printed Circuit Board 2.00" x 2.50" PWR534A Any
C1, C2 2 10uF CAP, CERM, 10uF, 35V, +10/%, X7R, 1210 1210 GRM32ER7YA106KA12L MuRata
C3, C7 2 0.1uF CAP, CERM, 0.1uF, 50V, +10/%, X7R, 0603 0603 GRM188R71H104KA93D MuRata
C4, C6, C8 0 CAP, CERM, xxxF, xxV, [TempCo], xx%, 0603 0603
C5 1 1uF CAP, CERM, 1uF, 25V, +10/%, X5R, 0603 0603 GRM188R61E105KA12D MuRata
C9, C10 2 22uF CAP, CERM, 22uF, 10V, +10/%, X5R, 1206 1206 GRM31CR61A226KE19L MuRata
C11 0 CAP, CERM, xxxF, xxV, [TempCo], xx%, 1206 1206
FID1, FID2, 0 Fiducial mark. There is nothing to buy or mount. Fiducial N/A N/A
FID3
J1, J2 2 2x1 Conn Term Block, 2POS, 3.81mm, TH PhoenixConact_1727010 1727010 Phoenix Contact
JP1 1 1x3 Header, TH, 100mil, 1x3, Gold plated, 230 mil above PBC03SAAN PBC03SAAN Sullins Connector Solutions
insulator
L1 1 1.5µH Inductor, SMT, 11A, 9.7 milliohm 0.256 x 0.280 inch SPM6530-1R5M100 TDK
LBL1 1 Thermal Transfer Printable Labels, 1.25" W x 0.25" H - PCB Label 1.25"H x 0.25"W THT-13-457-10 Brady
10,000 per roll
R1 1 8.25k RES, 8.25k ohm, 1%, 0.1W, 0603 0603 CRCW06038K25FKEA Vishay-Dale
R2 1 22.1k RES, 22.1k ohm, 1%, 0.1W, 0603 0603 CRCW060322K1FKEA Vishay-Dal
R3 1 0 RES, 0 ohm, 5%, 0.1W, 0603 0603 MCR03EZPJ000 Rohm
R4 1 10.0k RES, 10.0k ohm, 1%, 0.1W, 0603 0603 CRCW060310K0FKEA Vishay-Dale
R5 1 100k RES, 100k ohm, 1%, 0.1W, 0603 0603 CRCW0603100KFKEA Vishay-Dale
R6 0 RES, xxx ohm, x%, xW, 0603 0603
SH-JP1 1 1x2 Shunt, 100mil, Gold plated, Black Shunt 969102-0000-DA 3M
TP1, TP5, 3 Red Test Point, TH, Multipurpose, Red Keystone5010 5010 Keystone
TP8
TP2, TP6, 4 Black Test Point, TH, Multipurpose, Black Keystone5011 5011 Keystone
TP7, TP9
TP3, TP4 2 White Test Point, TH, Multipurpose, White Keystone5012 5012 Keystone
U1 1 DC-DC Converter, 4.5 - 18 Vin, 6A SOP8 TPS56628DDA Texas Instruments
6.3 Reference
1. TPS56628, 4.5-V to 18-V Input, 6-A Synchronous Step-Down SWIFT™ Converter datasheet
(SLVSC94)
17
SLVU988–October 2013 TPS56628EVM-534, 6-A Regulator Evaluation Module
Submit Documentation Feedback Copyright © 2013, Texas Instruments Incorporated

EVALUATION BOARD/KIT/MODULE (EVM) ADDITIONAL TERMS
Texas Instruments (TI) provides the enclosed Evaluation Board/Kit/Module (EVM) under the following conditions:
The user assumes all responsibility and liability for proper and safe handling of the goods. Further, the user indemnifies TI from all claims
arising from the handling or use of the goods.
Should this evaluation board/kit not meet the specifications indicated in the User’s Guide, the board/kit may be returned within 30 days from
the date of delivery for a full refund. THE FOREGOING LIMITED WARRANTY IS THE EXCLUSIVE WARRANTY MADE BY SELLER TO
BUYER AND IS IN LIEU OF ALL OTHER WARRANTIES, EXPRESSED, IMPLIED, OR STATUTORY, INCLUDING ANY WARRANTY OF
MERCHANTABILITY OR FITNESS FOR ANY PARTICULAR PURPOSE. EXCEPT TO THE EXTENT OF THE INDEMNITY SET FORTH
ABOVE, NEITHER PARTY SHALL BE LIABLE TO THE OTHER FOR ANY INDIRECT, SPECIAL, INCIDENTAL, OR CONSEQUENTIAL
DAMAGES.
Please read the User's Guide and, specifically, the Warnings and Restrictions notice in the User's Guide prior to handling the product. This
notice contains important safety information about temperatures and voltages. For additional information on TI's environmental and/or safety
programs, please visit www.ti.com/esh or contact TI.
No license is granted under any patent right or other intellectual property right of TI covering or relating to any machine, process, or
combination in which such TI products or services might be or are used. TI currently deals with a variety of customers for products, and
therefore our arrangement with the user is not exclusive. TI assumes no liability for applications assistance, customer product design,
software performance, or infringement of patents or services described herein.
REGULATORY COMPLIANCE INFORMATION
As noted in the EVM User’s Guide and/or EVM itself, this EVM and/or accompanying hardware may or may not be subject to the Federal
Communications Commission (FCC) and Industry Canada (IC) rules.
For EVMs not subject to the above rules, this evaluation board/kit/module is intended for use for ENGINEERING DEVELOPMENT,
DEMONSTRATION OR EVALUATION PURPOSES ONLY and is not considered by TI to be a finished end product fit for general consumer
use. It generates, uses, and can radiate radio frequency energy and has not been tested for compliance with the limits of computing
devices pursuant to part 15 of FCC or ICES-003 rules, which are designed to provide reasonable protection against radio frequency
interference. Operation of the equipment may cause interference with radio communications, in which case the user at his own expense will
be required to take whatever measures may be required to correct this interference.
General Statement for EVMs including a radio
User Power/Frequency Use Obligations: This radio is intended for development/professional use only in legally allocated frequency and
power limits. Any use of radio frequencies and/or power availability of this EVM and its development application(s) must comply with local
laws governing radio spectrum allocation and power limits for this evaluation module. It is the user’s sole responsibility to only operate this
radio in legally acceptable frequency space and within legally mandated power limitations. Any exceptions to this are strictly prohibited and
unauthorized by Texas Instruments unless user has obtained appropriate experimental/development licenses from local regulatory
authorities, which is responsibility of user including its acceptable authorization.
For EVMs annotated as FCC – FEDERAL COMMUNICATIONS COMMISSION Part 15 Compliant
Caution
This device complies with part 15 of the FCC Rules. Operation is subject to the following two conditions: (1) This device may not cause
harmful interference, and (2) this device must accept any interference received, including interference that may cause undesired operation.
Changes or modifications not expressly approved by the party responsible for compliance could void the user's authority to operate the
equipment.
FCC Interference Statement for Class A EVM devices
This equipment has been tested and found to comply with the limits for a Class A digital device, pursuant to part 15 of the FCC Rules.
These limits are designed to provide reasonable protection against harmful interference when the equipment is operated in a commercial
environment. This equipment generates, uses, and can radiate radio frequency energy and, if not installed and used in accordance with the
instruction manual, may cause harmful interference to radio communications. Operation of this equipment in a residential area is likely to
cause harmful interference in which case the user will be required to correct the interference at his own expense.
FCC Interference Statement for Class B EVM devices
This equipment has been tested and found to comply with the limits for a Class B digital device, pursuant to part 15 of the FCC Rules.
These limits are designed to provide reasonable protection against harmful interference in a residential installation. This equipment
generates, uses and can radiate radio frequency energy and, if not installed and used in accordance with the instructions, may cause
harmful interference to radio communications. However, there is no guarantee that interference will not occur in a particular installation. If
this equipment does cause harmful interference to radio or television reception, which can be determined by turning the equipment off and
on, the user is encouraged to try to correct the interference by one or more of the following measures:
• Reorient or relocate the receiving antenna.
• Increase the separation between the equipment and receiver.
• Connect the equipment into an outlet on a circuit different from that to which the receiver is connected.
• Consult the dealer or an experienced radio/TV technician for help.
For EVMs annotated as IC – INDUSTRY CANADA Compliant
This Class A or B digital apparatus complies with Canadian ICES-003.
Changes or modifications not expressly approved by the party responsible for compliance could void the user’s authority to operate the
equipment.
Concerning EVMs including radio transmitters
This device complies with Industry Canada licence-exempt RSS standard(s). Operation is subject to the following two conditions: (1) this
device may not cause interference, and (2) this device must accept any interference, including interference that may cause undesired
operation of the device.
Concerning EVMs including detachable antennas
Under Industry Canada regulations, this radio transmitter may only operate using an antenna of a type and maximum (or lesser) gain
approved for the transmitter by Industry Canada. To reduce potential radio interference to other users, the antenna type and its gain should
be so chosen that the equivalent isotropically radiated power (e.i.r.p.) is not more than that necessary for successful communication.
This radio transmitter has been approved by Industry Canada to operate with the antenna types listed in the user guide with the maximum
permissible gain and required antenna impedance for each antenna type indicated. Antenna types not included in this list, having a gain
greater than the maximum gain indicated for that type, are strictly prohibited for use with this device.
Cet appareil numérique de la classe A ou B est conforme à la norme NMB-003 du Canada.
Les changements ou les modifications pas expressément approuvés par la partie responsable de la conformité ont pu vider l’autorité de
l'utilisateur pour actionner l'équipement.
Concernant les EVMs avec appareils radio
Le présent appareil est conforme aux CNR d'Industrie Canada applicables aux appareils radio exempts de licence. L'exploitation est
autorisée aux deux conditions suivantes : (1) l'appareil ne doit pas produire de brouillage, et (2) l'utilisateur de l'appareil doit accepter tout
brouillage radioélectrique subi, même si le brouillage est susceptible d'en compromettre le fonctionnement.
Concernant les EVMs avec antennes détachables
Conformément à la réglementation d'Industrie Canada, le présent émetteur radio peut fonctionner avec une antenne d'un type et d'un gain
maximal (ou inférieur) approuvé pour l'émetteur par Industrie Canada. Dans le but de réduire les risques de brouillage radioélectrique à
l'intention des autres utilisateurs, il faut choisir le type d'antenne et son gain de sorte que la puissance isotrope rayonnée équivalente
(p.i.r.e.) ne dépasse pas l'intensité nécessaire à l'établissement d'une communication satisfaisante.
Le présent émetteur radio a été approuvé par Industrie Canada pour fonctionner avec les types d'antenne énumérés dans le manuel
d’usage et ayant un gain admissible maximal et l'impédance requise pour chaque type d'antenne. Les types d'antenne non inclus dans
cette liste, ou dont le gain est supérieur au gain maximal indiqué, sont strictement interdits pour l'exploitation de l'émetteur.
SPACER
SPACER
SPACER
SPACER
SPACER
SPACER
SPACER
SPACER

【【Important Notice for Users of EVMs for RF Products in Japan】】
This development kit is NOT certified as Confirming to Technical Regulations of Radio Law of Japan
If you use this product in Japan, you are required by Radio Law of Japan to follow the instructions below with respect to this product:
1. Use this product in a shielded room or any other test facility as defined in the notification #173 issued by Ministry of Internal Affairs and
Communications on March 28, 2006, based on Sub-section 1.1 of Article 6 of the Ministry’s Rule for Enforcement of Radio Law of
Japan,
2. Use this product only after you obtained the license of Test Radio Station as provided in Radio Law of Japan with respect to this
product, or
3. Use of this product only after you obtained the Technical Regulations Conformity Certification as provided in Radio Law of Japan with
respect to this product. Also, please do not transfer this product, unless you give the same notice above to the transferee. Please note
that if you could not follow the instructions above, you will be subject to penalties of Radio Law of Japan.
Texas Instruments Japan Limited
(address) 24-1, Nishi-Shinjuku 6 chome, Shinjuku-ku, Tokyo, Japan
http://www.tij.co.jp
【無線電波を送信する製品の開発キットをお使いになる際の注意事項】
本開発キットは技術基準適合証明を受けておりません。
本製品のご使用に際しては、電波法遵守のため、以下のいずれかの措置を取っていただく必要がありますのでご注意ください。
1. 電波法施行規則第6条第1項第1号に基づく平成18年3月28日総務省告示第173号で定められた電波暗室等の試験設備でご使用いただく。
2. 実験局の免許を取得後ご使用いただく。
3. 技術基準適合証明を取得後ご使用いただく。
なお、本製品は、上記の「ご使用にあたっての注意」を譲渡先、移転先に通知しない限り、譲渡、移転できないものとします。
上記を遵守頂けない場合は、電波法の罰則が適用される可能性があることをご留意ください。
日本テキサス・インスツルメンツ株式会社
東京都新宿区西新宿6丁目24番1号
西新宿三井ビル
http://www.tij.co.jp
SPACER
SPACER
SPACER
SPACER
SPACER
SPACER
SPACER
SPACER
SPACER
SPACER
SPACER
SPACER
SPACER
SPACER
SPACER
SPACER
SPACER
EVALUATION BOARD/KIT/MODULE (EVM)
WARNINGS, RESTRICTIONS AND DISCLAIMERS
For Feasibility Evaluation Only, in Laboratory/Development Environments. Unless otherwise indicated, this EVM is not a finished
electrical equipment and not intended for consumer use. It is intended solely for use for preliminary feasibility evaluation in
laboratory/development environments by technically qualified electronics experts who are familiar with the dangers and application risks
associated with handling electrical mechanical components, systems and subsystems. It should not be used as all or part of a finished end
product.
Your Sole Responsibility and Risk. You acknowledge, represent and agree that:
1. You have unique knowledge concerning Federal, State and local regulatory requirements (including but not limited to Food and Drug
Administration regulations, if applicable) which relate to your products and which relate to your use (and/or that of your employees,
affiliates, contractors or designees) of the EVM for evaluation, testing and other purposes.
2. You have full and exclusive responsibility to assure the safety and compliance of your products with all such laws and other applicable
regulatory requirements, and also to assure the safety of any activities to be conducted by you and/or your employees, affiliates,
contractors or designees, using the EVM. Further, you are responsible to assure that any interfaces (electronic and/or mechanical)
between the EVM and any human body are designed with suitable isolation and means to safely limit accessible leakage currents to
minimize the risk of electrical shock hazard.
3. Since the EVM is not a completed product, it may not meet all applicable regulatory and safety compliance standards (such as UL,
CSA, VDE, CE, RoHS and WEEE) which may normally be associated with similar items. You assume full responsibility to determine
and/or assure compliance with any such standards and related certifications as may be applicable. You will employ reasonable
safeguards to ensure that your use of the EVM will not result in any property damage, injury or death, even if the EVM should fail to
perform as described or expected.
4. You will take care of proper disposal and recycling of the EVM’s electronic components and packing materials.
Certain Instructions. It is important to operate this EVM within TI’s recommended specifications and environmental considerations per the
user guidelines. Exceeding the specified EVM ratings (including but not limited to input and output voltage, current, power, and
environmental ranges) may cause property damage, personal injury or death. If there are questions concerning these ratings please contact
a TI field representative prior to connecting interface electronics including input power and intended loads. Any loads applied outside of the
specified output range may result in unintended and/or inaccurate operation and/or possible permanent damage to the EVM and/or
interface electronics. Please consult the EVM User's Guide prior to connecting any load to the EVM output. If there is uncertainty as to the
load specification, please contact a TI field representative. During normal operation, some circuit components may have case temperatures
greater than 60°C as long as the input and output are maintained at a normal ambient operating temperature. These components include
but are not limited to linear regulators, switching transistors, pass transistors, and current sense resistors which can be identified using the
EVM schematic located in the EVM User's Guide. When placing measurement probes near these devices during normal operation, please
be aware that these devices may be very warm to the touch. As with all electronic evaluation tools, only qualified personnel knowledgeable
in electronic measurement and diagnostics normally found in development environments should use these EVMs.
Agreement to Defend, Indemnify and Hold Harmless. You agree to defend, indemnify and hold TI, its licensors and their representatives
harmless from and against any and all claims, damages, losses, expenses, costs and liabilities (collectively, "Claims") arising out of or in
connection with any use of the EVM that is not in accordance with the terms of the agreement. This obligation shall apply whether Claims
arise under law of tort or contract or any other legal theory, and even if the EVM fails to perform as described or expected.
Safety-Critical or Life-Critical Applications. If you intend to evaluate the components for possible use in safety critical applications (such
as life support) where a failure of the TI product would reasonably be expected to cause severe personal injury or death, such as devices
which are classified as FDA Class III or similar classification, then you must specifically notify TI of such intent and enter into a separate
Assurance and Indemnity Agreement.
Mailing Address: Texas Instruments, Post Office Box 655303, Dallas, Texas 75265
Copyright © 2013, Texas Instruments Incorporated

IMPORTANT NOTICE
Texas Instruments Incorporated and its subsidiaries (TI) reserve the right to make corrections, enhancements, improvements and other
changes to its semiconductor products and services per JESD46, latest issue, and to discontinue any product or service per JESD48, latest
issue. Buyers should obtain the latest relevant information before placing orders and should verify that such information is current and
complete. All semiconductor products (also referred to herein as “components”) are sold subject to TI’s terms and conditions of sale
supplied at the time of order acknowledgment.
TI warrants performance of its components to the specifications applicable at the time of sale, in accordance with the warranty in TI’s terms
and conditions of sale of semiconductor products. Testing and other quality control techniques are used to the extent TI deems necessary
to support this warranty. Except where mandated by applicable law, testing of all parameters of each component is not necessarily
performed.
TI assumes no liability for applications assistance or the design of Buyers’ products. Buyers are responsible for their products and
applications using TI components. To minimize the risks associated with Buyers’ products and applications, Buyers should provide
adequate design and operating safeguards.
TI does not warrant or represent that any license, either express or implied, is granted under any patent right, copyright, mask work right, or
other intellectual property right relating to any combination, machine, or process in which TI components or services are used. Information
published by TI regarding third-party products or services does not constitute a license to use such products or services or a warranty or
endorsement thereof. Use of such information may require a license from a third party under the patents or other intellectual property of the
third party, or a license from TI under the patents or other intellectual property of TI.
Reproduction of significant portions of TI information in TI data books or data sheets is permissible only if reproduction is without alteration
and is accompanied by all associated warranties, conditions, limitations, and notices. TI is not responsible or liable for such altered
documentation. Information of third parties may be subject to additional restrictions.
Resale of TI components or services with statements different from or beyond the parameters stated by TI for that component or service
voids all express and any implied warranties for the associated TI component or service and is an unfair and deceptive business practice.
TI is not responsible or liable for any such statements.
Buyer acknowledges and agrees that it is solely responsible for compliance with all legal, regulatory and safety-related requirements
concerning its products, and any use of TI components in its applications, notwithstanding any applications-related information or support
that may be provided by TI. Buyer represents and agrees that it has all the necessary expertise to create and implement safeguards which
anticipate dangerous consequences of failures, monitor failures and their consequences, lessen the likelihood of failures that might cause
harm and take appropriate remedial actions. Buyer will fully indemnify TI and its representatives against any damages arising out of the use
of any TI components in safety-critical applications.
In some cases, TI components may be promoted specifically to facilitate safety-related applications. With such components, TI’s goal is to
help enable customers to design and create their own end-product solutions that meet applicable functional safety standards and
requirements. Nonetheless, such components are subject to these terms.
No TI components are authorized for use in FDA Class III (or similar life-critical medical equipment) unless authorized officers of the parties
have executed a special agreement specifically governing such use.
Only those TI components which TI has specifically designated as military grade or “enhanced plastic” are designed and intended for use in
military/aerospace applications or environments. Buyer acknowledges and agrees that any military or aerospace use of TI components
which have not been so designated is solely at the Buyer's risk, and that Buyer is solely responsible for compliance with all legal and
regulatory requirements in connection with such use.
TI has specifically designated certain components as meeting ISO/TS16949 requirements, mainly for automotive use. In any case of use of
non-designated products, TI will not be responsible for any failure to meet ISO/TS16949.
Products Applications
Audio www.ti.com/audio Automotive and Transportation www.ti.com/automotive
Amplifiers amplifier.ti.com Communications and Telecom www.ti.com/communications
Data Converters dataconverter.ti.com Computers and Peripherals www.ti.com/computers
DLP® Products www.dlp.com Consumer Electronics www.ti.com/consumer-apps
DSP dsp.ti.com Energy and Lighting www.ti.com/energy
Clocks and Timers www.ti.com/clocks Industrial www.ti.com/industrial
Interface interface.ti.com Medical www.ti.com/medical
Logic logic.ti.com Security www.ti.com/security
Power Mgmt power.ti.com Space, Avionics and Defense www.ti.com/space-avionics-defense
Microcontrollers microcontroller.ti.com Video and Imaging www.ti.com/video
RFID www.ti-rfid.com
OMAP Applications Processors www.ti.com/omap TI E2E Community e2e.ti.com
Wireless Connectivity www.ti.com/wirelessconnectivity
Mailing Address: Texas Instruments, Post Office Box 655303, Dallas, Texas 75265
Copyright © 2013, Texas Instruments Incorporated
Products related to this Datasheet
EVAL MODULE FOR TPS56628
